所属成套资源:(人教版)新高考地理一轮复习课时精品学案 (含解析)
(人教版)新高考地理一轮复习课时精品学案 第1部分 第5章 第3讲 课时31 河流地貌对聚落分布的影响(含解析)
展开
这是一份(人教版)新高考地理一轮复习课时精品学案 第1部分 第5章 第3讲 课时31 河流地貌对聚落分布的影响(含解析),共10页。
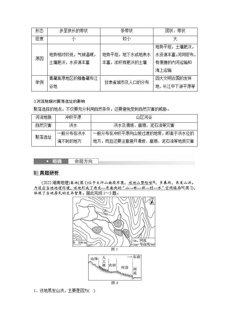
课时31 河流地貌对聚落分布的影响1.河流的作用(1)河流可为聚落提供充足的生产、生活用水。(2)河流作为交通运输通道,可方便聚落的对外联系和运输。(3)河流的冲积平原地势平坦,土壤肥沃,利于耕作,可为聚落提供丰富的农副产品。思考 冲积平原地区一定都是聚落分布密集区吗?请说明理由。答案 不一定。一般情况下,冲积平原土壤肥沃、水资源丰富,河网密布,有便捷的内河航运和海上运输,适宜聚落发展。但是,在热带地区,由于平原地区气候闷热潮湿,居住条件不利,因而人烟稀少,聚落也极少,如南美洲的亚马孙平原地区。2.聚落规模3.聚落分布(1)平原低地:一般沿河分布。(2)山区河谷:一般分布在冲积平原向山坡过渡的地带。(3)河流中下游:城市较密集。1.河网密度影响聚落的规模在农业社会,聚落规模与周围耕地面积和人们到最远耕地的路程及所需的时间密切相关。以我国华北平原和长江中下游平原为例,河网密度对耕地及聚落规模的影响如下表所示:地区华北平原长江中下游平原河网密度稀疏密集耕地集中连片破碎聚落规模较大较小 2.不同地区河流地貌对聚落分布和形态的影响不同地形区,河流地貌类型不同,对聚落分布、形态、密度及成因的影响不同,具体表解如下:地形高原山区平原分布深切河谷两岸的狭窄河漫滩平原洪(冲)积扇和河漫滩平原河漫滩平原、三角洲形态多呈狭长的带状条带状团状、带状密度小较小大原因地势相对较低,气候温暖,土壤肥沃,水资源丰富地势平坦,地下水或地表水丰富,淤积有肥沃的土壤地势平坦,土壤肥沃,水资源丰富,河网密布,有便捷的内河运输和海上运输举例青藏高原地区的雅鲁藏布江谷地甘肃省城市及人口的分布四大文明古国的发祥地、长江中下游平原等 3.河流地貌对聚落选址的影响聚落选择的地点,不仅要充分利用自然条件,还要避免受到自然灾害的威胁。河流地貌冲积平原山区河谷自然灾害洪水洪水及滑坡、崩塌、泥石流等灾害聚落选址一般分布在洪水淹不到的地方一般分布在冲积平原向山坡过渡的地带,即高于洪水位的地方,而且还要注意避开滑坡、崩塌、泥石流等地质灾害 (2022·湖南地理)某地(图1)位于太行山南段东麓,该地山势险峻,多暴雨,易发山洪。为适应当地地理环境,该地形成了西北—东南向的“山—林—田—村—水”空间格局(图2),体现了当地居民的生存智慧。据此完成1~3题。1.该地易发山洪,主要是因为( )A.水流汇集快 B.年降水量丰富C.河道较弯曲 D.地质条件复杂2.从防洪和方便取水的角度,推测该地早期民居主要布局在( )A.a处 B.b处 C.c处 D.d处3.该地形成的“山—林—田—村—水”空间格局有利于当地( )①降低暴雨的频率 ②提高水资源利用效率 ③抑制土壤盐碱化 ④减轻山洪带来的危害A.①② B.①③ C.②④ D.③④[关键信息点拨]该地位于太行山南段东麓,山势险峻,多暴雨,地表径流汇集速度快,易发山洪。该地形成的“山—林—田—村—水”空间格局与当地的地理环境(地形、气候等)密切相关。由图1中河流及四个民居的位置可知,a处离河流较近,且地势较高,既利于防洪,也方便取水;b、c两处位于河谷底部,易受到山洪影响;d处离河流较远,取水不方便。从图2中“山—林—田—村—水”的空间格局可知,人工林位于农田、村落上方,人工林可以减缓地表径流速度,增加下渗,有效涵养水源,既可以为村落提供清洁的水源,又可以减轻山洪对农田、村落造成的危害。 答案 1.A 2.A 3.C解析 第1题,山洪是指山区溪沟中发生的暴涨洪水,该地山势险峻,多暴雨,地表径流汇集快,在山谷中水量集中流速大,从而形成山洪,A正确;该地位于北方地区太行山麓,年降水量并不丰富,B错误;该地河流为山区河流,河道弯曲不是其突出特征,排除C;地质条件复杂与易发山洪直接关系不大,排除D。第2题,从方便取水的角度来看,聚落应接近河流,图中d处离河流较远,不应是该地早期民居主要布局地,排除D;从防洪角度来看,b、c两地临近河谷底部,容易受山洪影响,a处地势较高,受山洪影响较小,排除B、C,故选A。第3题,森林可有效涵养水源,该地空间格局能提高水资源利用效率,且能减轻山洪带来的危害,②④正确;暴雨主要由大气环流和天气系统决定,该空间格局不会降低暴雨的频率,①错误;该地地势较高,地下水位很难接近地表,当地土壤盐碱化并不明显,③错误。故选C。考向1 通过“聚落的分布”考查“综合思维”安宁河谷地(下图)地处四川省西南部的高原山区,乡村聚落大部分分布在海拔1 500米以下的范围,小部分分布在海拔1 500~2 000米的范围。大中型乡村聚落多分布在距离河流500~800米的范围,微型和散户乡村聚落多分布在距河100米左右的范围。因微型和散户乡村聚落基础设施较差,当地政府正在动员并资助其村民向大型聚落搬迁。据此完成1~2题。1.安宁河谷地乡村聚落大部分分布在海拔1 500米以下范围的主要影响因素是( )A.土地 B.交通 C.气温 D.矿产2.微型和散户乡村聚落距河较近分布的原因主要是便于( )A.用水 B.防火C.捕捞 D.耕作答案 1.A 2.A解析 第1题,结合材料和等高线图可知,安宁河谷地乡村聚落大部分分布在海拔1 500米以下,主要是由于该区域地形平坦,土地开阔,耕地面积大,能够发展大中型乡村聚落,且靠近河流,灌溉便利。故影响安宁河谷地乡村聚落分布的主要因素是土地,故选A。第2题,乡村聚落生产生活用水都来源于河流水,微型和散户乡村聚落靠近河流,主要是便于取水,故选A。考向2 通过“聚落的选址”考查“人地协调观”(2023·天津市河东区期末)天津以“台”命名的地点很多,如八里台、侯台、芦台等,这是因为天津地处九河下梢,又是退海之地,洼地众多,台地是比较理想的居住之地。据此完成3~4题。 3.人们选择在“台地”居住的最主要原因是( )A.防止下雨后雨水倒灌B.地势较高,利于建造房屋C.临近洼地,便于耕作D.地势开阔,便于观赏风景4.随着城镇化的扩展,天津出现了水资源短缺等问题。针对这些问题,天津建设了很多工程。下列对缓解天津市区水资源短缺效果最明显的工程是( )A.封山育林 B.南水北调C.修建城市河流景观 D.大规模铺设透水砖答案 3.A 4.B解析 第3题,“天津地处九河下梢,又是退海之地,洼地众多”,说明天津地势低洼。天津属于温带季风气候,降水丰沛且集中在夏季,低洼地易出现雨涝,影响居住安全,因此人们选择在“台地”居住的最主要原因是防止下雨后雨水倒灌,而不是“台地”便于耕作或者是便于欣赏风景。故选A。第4题,天津地处华北地区,水资源短缺较为严重,通过南水北调工程,从长江流域调入水资源到该地区,有效缓解了天津市区的水资源短缺,B正确;天津市区森林面积很少,A错;修建城市河流景观可以改善人居环境,但并不能缓解天津市区的水资源短缺,C错;大规模铺设透水砖,有利于增加下渗,可以减轻城市内涝,但并不能缓解天津市水资源短缺,D错。故选B。课时精练某科研小组对下图研究区域内行政村的地名进行了调查。调查表明,该区域内行政村名与自然环境关系密切。据此完成1~2题。1.图示研究区域内,行政村地名占比最大的是( )A.以地貌命名(如塬、梁、峁)B.以水文命名(如沟、湾、畔)C.以植被命名(如柳、芦、麻)D.以颜色命名(如红、黑、青)2.定边县北部分布有大量沙漠,却是以水文命名的行政村密集区,原因可能是( )A.该地地下水丰富,多以泉、井等命名B.历史上气候变化,使地表水环境变化C.受风沙活动影响大,以水命名寓意防灾D.因移民而新建村,采用原有村名命名答案 1.B 2.B解析 第1题,该地位于黄土高原与毛乌素沙漠的交界处。塬、梁、峁是典型的黄土地貌,不可能在整个研究区域都有分布,排除A。在干旱半干旱地区,聚落对水源的依赖性强,以便于生产、生活用水,该地水系较为发达,河流较多,因此聚落多沿河分布,以水文命名的概率最大(如沟、湾、畔都与水有关),B正确。从图中可以看出,该地深居内陆,降水较少,植被较少,排除C。该地景观多沙漠,颜色的差异不大,故不会以颜色命名,D错误。选B。第2题,根据材料得知,该区域内行政村名与自然环境关系密切,排除C、D。定边县北部分布有大量沙漠,河流少,却是以水文命名为主,最可能是历史时期曾经有水,后来气候趋于干旱,河流断流、湖泊消失,A错,B正确。(2023·重庆南开中学月考)嘉陵江青居曲流因呈359°的“Ω”形而闻名。这里有着许多传说,如“水陆交通要道,商贾云集”“生活富足太平,如同生活在平安坝”“岸上一袋烟,行船一整天”“坐船去青居镇赶场,去也可以顺水,回也可以顺水”等。下图为“青居曲流位置示意图”。据此完成3~5题。3.判断图中上、下码头处的河流地貌是( )A.上码头—凹岸,下码头—凹岸B.上码头—凸岸,下码头—凸岸C.上码头—凸岸,下码头—凹岸D.上码头—凹岸,下码头—凸岸4.青居曲流形成的主要原因有( )①地壳抬升,河流的下切侵蚀强 ②烟山阻挡,迫使河流流向改变 ③凹岸的水流速度明显快于凸岸 ④凹岸不断堆积,凸岸不断侵蚀A.①③ B.②③ C.②④ D.①④5.下列传说流传的地区,最有可能的是( )A.甲地,水陆交通要道,商贾云集B.乙地,生活富足太平,如同生活在平安坝C.上码头到丙地,岸上一袋烟,行船一整天D.曲水镇坐船去青居镇赶场,去也可以顺水,回也可以顺水答案 3.A 4.B 5.D解析 第3题,弯曲河段凹进一侧的河岸为凹岸,凸岸指弯曲河床河岸凸出部分。由图可知上码头、下码头均是凹岸。凹岸受河流侵蚀,河水较深,可建深水码头,故选A。第4题,曲流形成是在地壳相对稳定的时期,河流落差较小。这时河流向下的侵蚀作用减弱,向河谷两岸的侵蚀作用加强,凹岸不断侵蚀,凸岸不断堆积,使河道弯曲,形成曲流,①④错误;弯曲河道,由于水流惯性冲刷凹岸,因此凹岸水流速度快于凸岸,对河岸的侵蚀作用更强,③正确;由图可知,嘉陵江上游至上码头附近,受到烟山阻挡,河流被迫向西侧拐弯,变得更弯曲,②正确。故选B。第5题,甲地为凸岸,河流堆积作用强,河水深度小,不宜建码头发展水运交通,A错误;乙地虽然位于河流凸岸,受河流堆积作用,但等高线密集,地形起伏较大,平地较少,难以种植充足的农作物使“生活富足”,且“坝”指的是山地丘陵地区地形平坦、面积较大的平地,与图示信息不符,B错误;“岸上一袋烟,行船一整天”是指两地之间走陆路很快,走水路却很慢,说明两地陆上距离很短,而连接的河流很长,如图中上、下码头之间,C错;曲水镇位于“Ω”的顶部,青居镇位于“Ω”的颈部。去时可以从曲水镇到下码头上岸,回时可以从上码头到曲水镇上岸,往返均可以顺水,故选D。(2023·河北石家庄模拟)考古专家对图示地区古代聚落遗迹考察,发掘出龙山文化(距今3 000年)聚落遗址和商周文化聚落遗址,并发现商周时期聚落遗址整体海拔增高。下图为“龙山文化聚落遗址和商周文化聚落遗址的分布示意图”。回答6~7题。6.与龙山文化聚落遗址相比,商周文化聚落遗址( )A.空间分布集聚程度更高B.沿湖周边带状分布更明显C.数量增多,规模减小D.受地形、水系的限制性减小7.商周时期聚落分布海拔增高,主要原因是( )A.高地更加湿润,便于农耕B.人类活动取水能力增强C.高地气候凉爽,生活舒适D.人类社会采集狩猎能力提高答案 6.D 7.B解析 第6题,从图中可以看出,与龙山文化聚落遗址相比,商周文化聚落遗址空间分布集聚程度更低,分布比较均匀,受地形、水系的限制性减小,A错误,D正确;沿湖周边没有呈现明显的带状分布,B错误;数量增多,规模更大,C错误。第7题,从图中可以看出,龙山文化聚落遗址多分布在海拔较低、距离河流较近的区域,受地形、水系的限制性大,商周时期聚落遗址分布海拔增高,主要是由于人类活动取水能力增强,受地形、水系的限制性减小,与人类社会采集狩猎能力提高关系不大,B正确,D错误;相对于高地,河流沿岸低海拔处更适合农耕,A错误;图示区域位于亚热带地区,气候适宜,因此并不是因为高地气候凉爽,生活舒适,C错误。威宁地处贵州省西部高山岩溶峡谷区,地势高、地貌复杂,有众多少数民族聚居。下图示意威宁不同地貌区民族村寨分布。据此完成8~9题。8.与中中山河谷相比,高原面少数民族村寨数量较多的原因主要是( )A.热量丰富 B.地势平坦C.水源充足 D.日照较多9.威宁少数民族村寨集中分布在距离河流200~500 m的区域内,主要原因是( )①用水较方便 ②减少山洪威胁 ③减少水污染 ④保留更多耕地A.①② B.①③ C.②④ D.③④答案 8.B 9.A解析 第8题,由图可知,高原面面积宽广,与狭长的中中山河谷相比,地势起伏小,平坦开阔,易于农耕和居住,B对。第9题,少数民族村寨集中分布在距离河流200~500 m的区域内,便于居民取水,①对;山洪暴发常常造成河水暴涨,会淹没河流两岸附近地区,少数民族村寨与河流保持200 m以上的距离,可减少山洪的威胁,②对;少数民族村寨生产生活中排放的污染物较少,对河水污染小,③错;少数民族村寨布局在距离河流200~500 m的区域也会占用耕地,④错。故选A。 10.阅读图文资料,回答下列问题。(20分)阆中古城的选址与地形、水文、气候等自然要素关系密切。明清阆中古城位于嘉陵江畔的河漫滩阶地上,三面环水、北面靠山。古城在历史上一直为四川北部地区的军事、商业、政治、交通中心。当地有“夏湿热、冬阴冷、多水患”的自然环境特点。古城的布局巧妙地利用自然条件趋利避害。阆中古城城址曾经历过几次变迁。下图示意阆中古城位置及明清阆中古城内部空间结构。(1)简析图示地区山水分布对阆中古城气候的改善作用。(6分)(2)分析阆中古城城市布局顺应山水自然格局的主要功效。(6分)(3)历史上,阆中古城通过改变城址以避水患,说明古城城址变迁利于避水患的原因。(4分)(4)说明明清时期阆中古城商业区区位的合理性。(4分)答案 (1)古城北部山地较高,阻挡寒冷的冬季风;古城南部为嘉陵江和低矮的山地,夏季风从南边吹来,利于古城通风散热;古城位于山地阳坡且南部无高大山地遮挡,光照条件好;古城三面环水,对气候具有调节作用。(2)濒临嘉陵江,水运便利;可为城市提供水源和排水便利;三面环水、北面靠山,便于军事防御,为区域重要的军事中心;建在河流阶地,有利于防洪、排水。(3)秦、汉时期阆中古城接近河流凹岸,河水对河岸侵蚀强烈,威胁古城安全,明、清时期阆中古城迁往凸岸,河岸不易受到侵蚀;秦、汉时期阆中古城海拔较低,明、清时期阆中古城位于地势较高的河漫滩阶地,更加安全。(4)商业用地靠近码头和对外联系的驿道两侧,物资运输或转运便利;靠近居民区,临近市场且劳动力丰富,便于当地的商业活动开展。
相关学案
这是一份(人教版)新高考地理一轮复习课时精品学案 第1部分 第5章 第4讲 课时34 海岸地貌与冰川地貌(含解析),共15页。
这是一份(人教版)新高考地理一轮复习课时精品学案 第1部分 第5章 第4讲 课时33 风沙地貌(含解析),共10页。学案主要包含了雅丹地貌,风沙活动的条件等内容,欢迎下载使用。
这是一份(人教版)新高考地理一轮复习课时精品学案 第1部分 第5章 第4讲 课时32 喀斯特地貌(含解析),共7页。

