所属成套资源:新高考生物模拟试卷汇编(原卷版+解析版)
- 新高考生物模拟练习卷26(含答案) 试卷 0 次下载
- 新高考生物模拟试卷02(原卷版+解析版) 试卷 0 次下载
- 新高考生物模拟试卷03(原卷版+解析版) 试卷 0 次下载
- 新高考生物模拟试卷05(原卷版+解析版) 试卷 0 次下载
- 新高考生物模拟试卷07(原卷版+解析版) 试卷 0 次下载
新高考生物模拟试卷06(原卷版+解析版)
展开
这是一份新高考生物模拟试卷06(原卷版+解析版),共15页。
新高考生物模拟试卷
(考试时间:75分钟 试卷满分:100分)
注意事项:
1.答卷前,考生务必将自己的姓名、准考证号填写在答题卡上。
2.回答选择题时,选出每小题答案后,用铅笔把答题卡上对应题目的答案标号涂黑。如需改动,用橡皮擦干净后,再选涂其他答案标号。回答非选择题时,将答案写在答题卡上。写在本试卷上无效。
3.考试结束后,将本试卷和答题卡一并交回。
评卷人
得分
一、选择题:本题共16小题,共40分。第1~12小题,每小题2分;第13~16小题,每小题4分。在每小题给出的四个选项中,只有一项是符合题目要求的。
1.下列关于细胞结构与功能的说法,正确的是
A.发菜细胞中的叶绿体是光合作用的主要场所
B.蓝细菌和衣藻都有核膜包被的细胞核
C.原核生物都有细胞壁,细胞膜是系统的边界
D.蛙红细胞无丝分裂过程中一直可见细胞核,且无纺锤丝和染色体的变化
2.下列生理过程不需要膜蛋白参与的是
A.小肠上皮细胞吸收葡萄糖 B.葡萄糖氧化分解为酒精和CO2
C.细胞毒性T细胞识别靶细胞 D.叶肉细胞光合作用合成ATP
3.人体通过多种调节机制保持内环境的相对稳定。下列有关叙述,不正确的是
A.环境温度超过40℃时,皮肤主要以蒸发方式散热
B.自主神经系统是不受意识控制的,因此它对机体活动的调节与大脑皮层无关
C.在二次免疫中,体内浆细胞来源于记忆B细胞和B细胞
D.口渴时血浆渗透压增高,抗利尿激素含量增加,大脑皮层渴觉中枢兴奋
4.DNA甲基化是表观遗传修饰中常见的方式。某些基因部分碱基发生DNA甲基化后,该基因的转录会受到抑制,从而基因表达发生变化。下列叙述中正确的是
A.对于有性生殖的生物,其表观遗传现象只能发生在减数分裂形成配子的过程中
B.部分碱基发生了甲基化的修饰,但因基因的碱基序列没有变化,所以这种甲基化修饰不能遗传给后代,只能对当代表型产生影响
C.基因的转录受阻可能是该基因的起始密码子发生甲基化后无法与RNA聚合酶结合
D.染色体发生甲基化、乙酰化等修饰也会影响基因的表达
5.人类负荷指人类对环境的影响规模,可由生态足迹来衡量。若一个地区的生态承载力小于生态足迹时,就会出现生态赤字。下列叙述错误的是
A.开发新能源、低碳生活可能会增大生态足迹
B.生态足迹包含人口规模与人均对环境的影响
C.生态承载力与生态系统的自我调节能力密切相关
D.生态赤字的出现表明该地区不能实现可持续发展
6.下列关于遗传与进化的说法,错误的是
A.密码子的简并性对于某种使用频率高的氨基酸来说,几种不同的密码子都编码一种氨基酸可以保证翻译的速度
B.二倍体生物细胞正在进行着丝粒分裂时,不一定存在同源染色体,细胞中染色体数目不一定是其体细胞的2倍
C.判断生物进化及新物种形成的依据依次是种群的基因频率是否改变、是否产生生殖隔离
D.Aabb(黄皱)×aaBb(绿圆),后代表型及比例为黄圆∶绿皱∶黄皱∶绿圆=1∶1∶1∶1,则说明控制黄圆绿皱的基因遵循基因的自由组合定律
7.“恐惧生态学”认为恐惧能影响猎物的取食行为。某岛屿上中型肉食动物浣熊的天敌——大型肉食动物被人类猎杀殆尽后,浣熊大量捕食蟹类(如红黄道蟹)和鱼类(如红鳚),导致生态平衡受到破坏。为探究恢复生态平衡的对策,研究者在观测区播放浣熊的捕食者和非捕食者的叫声,一段时间后调查统计,结果如下图。下列叙述错误的是
A.大型肉食动物的捕食会导致物种的多样性降低
B.恐惧使浣熊躲避或离开观测区,并减少了捕食时间
C.实验说明生态系统的信息传递能调节生物的种间关系
D.若当地的浣熊随后也灭绝,群落的优势种可能会发生变化
8.在科学史上,许多科学家利用严谨的实验设计、科学的思维方法在生物学领域取得了重大成就。下列叙述正确的是
A.班廷和贝斯特用结扎了胰管的狗进行实验证明胰岛素由胰岛分泌
B.探究蝾螈与变形虫细胞核的功能中,运用了嫁接法和核移植法
C.艾弗里在研究肺炎链球菌转化实验时,对自变量的控制符合对照实验的“加法原理”
D.施旺、施莱登运用不完全归纳法得出一切生物都由细胞发育而来
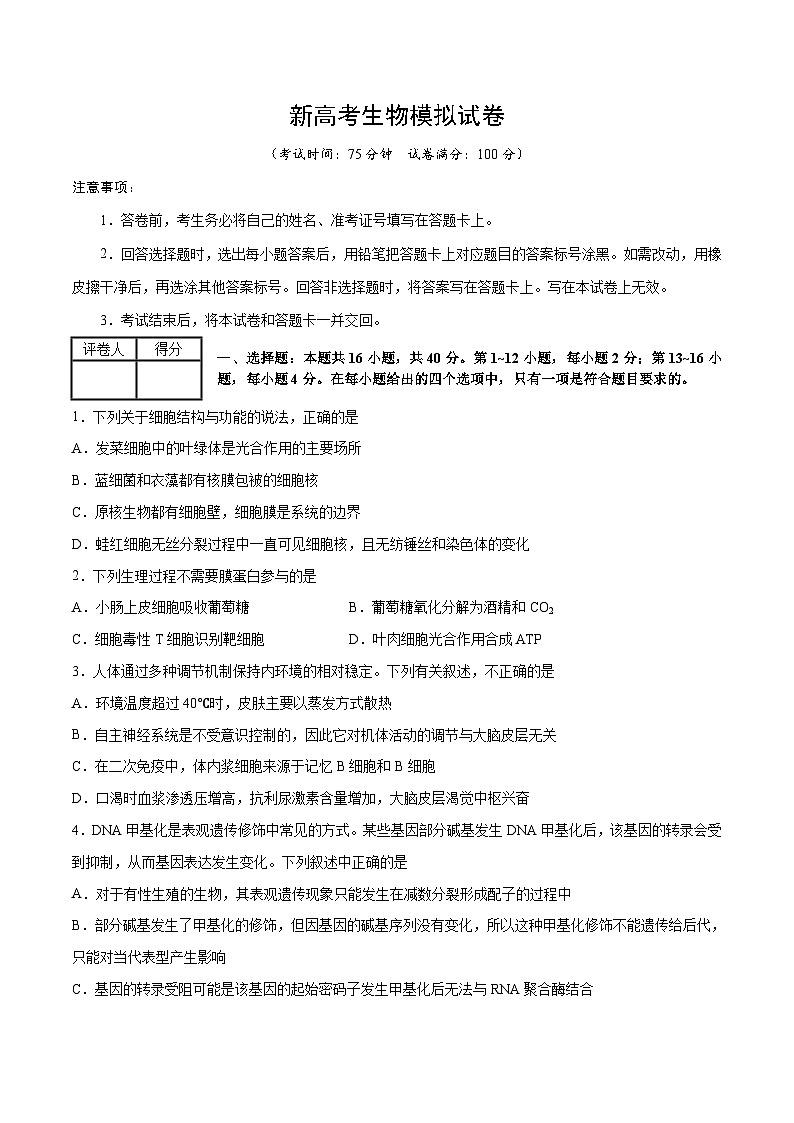
9.如图表示利用基因工程技术生产人血清白蛋白的两条途径,下列有关叙述正确的是
A.一个表达载体的组成包括目的基因、标记基因、启动子、终止子等
B.扩增目的基因时,利用耐高温的DNA连接酶从引物a和引物b起始进行互补链的合成
C.接受人血清白蛋白基因的绵羊受体细胞是乳腺细胞
D.为了大量生产人血清白蛋白,还必须将含目的基因的植物受体细胞培养成完整植株
10.调查时发现某昆虫种群中,AA个体所占比例为30%,Aa个体所占比例为60%,aa个体所占比例为10%。此种群中每一代个体中基因型为AA和Aa的个体(各年龄段都有)被捕食的比例为50%,而aa个体被捕食的比例为10%。下列叙述中错误的是
A.天敌捕食使此种群朝着a基因积累的方向定向进化
B.自然选择直接作用于基因型使A的基因频率下降
C.此昆虫天敌与昆虫种群在捕食与躲避捕食中实现了协同进化
D.由于不清楚被天敌捕食的昆虫的年龄组成,所以难以通过题中数据计算下一代的基因型频率
11.研究激素可以依据实验变量控制中的“加法原理”或“减法原理”,当动物缺乏某种激素时,可以通过“饲喂法”或“注射法”对该激素进行人为补充,下列可通过“饲喂法”补充的是
A.生长激素、胰岛素 B.甲状腺激素、性激素
C.胰岛素、性激素 D.性激素、生长激素
12.正常情况下,线粒体内膜上[H]的氧化与合成ATP相偶联。研究发现:FCCP作为解偶联剂能作用于线粒体内膜,使得线粒体内膜上释放的能量不变,但不合成ATP;抗霉素A是呼吸链抑制剂,能完全阻止线粒体耗氧。下列叙述错误的是
A.正常情况下,有氧呼吸的三个阶段都有ATP和[H]生成
B.加入抗霉素A后,细胞有氧呼吸速率降低,无氧呼吸增强
C.加入FCCP,会使细胞呼吸释放的能量大部分以热能形式散失
D.加入FCCP后,细胞完成正常生命活动消耗的葡萄糖的量增加
13.某兴趣小组探究植物激素对顶端优势的影响,实验处理及结果如图所示。下列相关叙述正确的是
A.植株侧芽的生长情况是本实验的无关变量
B.A组和B组对照可证实茎尖细胞合成的生长素维持了顶端优势
C.D组和E组实验结果说明细胞分裂素是通过抑制生长素运输解除顶端优势
D.本实验说明生长素和细胞分裂素对侧芽抑制和萌发的调控作用相抗衡
14.海水立体养殖中,表层养殖海带等大型藻类,海带下面挂笼养殖滤食小型浮游植物的牡蛎,底层养殖以底栖微藻、生物遗体残骸等为食的海参。某海水立体养殖生态系统的能量流动示意图如下图,M、N表示营养级[单位为kJ/(m2·a)]。下列说法正确的是
A.立体养殖考虑养殖生物的环境容纳量等因素,运用的是生态工程的自生原理
B.营养级N用于生长、发育和繁殖的能量约为169kJ/(m2·a)
C.由M到N的能量传递效率为11.8%
D.大量养殖海带有利于牡蛎和海参的增产
15.“牝鸡司晨”是我国古代人民早就发现的性反转现象,原来下过蛋的母鸡,以后外表却变成“公鸡”,长出公鸡的羽毛,发出公鸡样的啼声。已知鸡的性别决定方式是ZW 型(ZZ为公鸡,ZW为母鸡,WW胚胎不能存活)。家鸡的羽毛芦花(B)对非芦花(b)为显性,这对基因只位于Z染色体上。以下说法正确的是
A.单就毛色便能辨别出雏鸡性别的杂交组合是非芦花公鸡 ×芦花母鸡
B.杂合芦花公鸡与芦花母鸡杂交,后代芦花公鸡占1/3
C.性反转成的“公鸡”的一个细胞中不可能存在两条W染色体
D.一只母鸡性反转成的“公鸡”与正常的母鸡交配,后代雌雄比例是雌:雄=1:2
16.某研究者将人胰腺癌细胞株接种于裸鼠(先天胸腺缺陷型)腋下获得皮下移植瘤模型组,将这些裸鼠随机均分为四组,每组10只,一组用生理盐水灌胃(模型组),一组用中药灌胃(中药组),一组注射吉西他滨(化疗组),一组同时中药灌胃联合注射吉西他滨(中药+化疗组),一段时间后测量瘤体积并计算百分比以探究中药联合化疗对肿瘤细胞凋亡情况的影响,实验结果如图所示。下列说法正确的是
A.中药联合化疗组的肿瘤细胞在药物的刺激下发生细胞坏死
B.模型组细胞膜表面的糖蛋白等物质增加会引起肿瘤转移
C.化疗组药物的作用可能引起肿瘤细胞自噬而诱导细胞凋亡
D.中药联合化疗组通过提高肿瘤细胞中溶酶体的酶活性而使细胞死亡
评卷人
得分
二、非选择题:本大题共5小题,共60分。
17. (14分)
糖尿病是以多饮、多尿、多食及消瘦、疲乏、尿糖为主要表现的代谢综合征,其发病率呈逐年上升趋势。请回答问题:
(1)正常人在进食后自主神经系统中的______兴奋,胃肠蠕动加强,血糖浓度上升,引起胰岛素分泌量增加。据图1分析,当胰岛素与蛋白M结合之后,经过细胞内信号转导,引起____________的融合,从而促进葡萄糖以______方式进入组织细胞。
(2)科研人员发现了一种新型血糖调节因子—成纤维细胞生长因子(FGF1),并利用胰岛素抵抗模型鼠(胰岛素功效降低)开展了相关研究。实验结果如图2、3所示。图2的实验结果说明_________ 。
(3)综合上述信息,请推测FGF1改善胰岛素抵抗的3种可能的作用机制______、______、______。
18.(10分)
萝卜是世界古老的栽培作物之一,主要分布于欧洲大陆、北非、中亚、日本以及中国等地。下图1代表萝卜叶肉细胞光合作用的部分图解,图2表示在最适温度条件下,萝卜植株释放量或吸收量随光照强度变化的曲线。请分析回答:
(1)图1过程发生的场所是____________,白天叶肉细胞产生ATP的场所有______,如果其他条件不变,白天突然增加光照强度,短时间内细胞中三碳化合物含量的变化趋势为______(选填“升高”或“降低”)。
(2)图2中,C点后曲线保持水平不变,此时限制植物光合作用速率的主要环境因素是__________________。
(3)某实验小组为了研究盐胁迫对某植物的影响情况,探究了不同浓度NaCl对其净光合速率、胞间浓度、光合色素含量的影响,结果如下:(假设整个实验期间,细胞的呼吸强度不变)
请结合上图分析,当NaCl浓度高于50mmol/L时,随着NaCl浓度的增加,净光合速率下降的原因是:__________________。
19.(12分)
已知果蝇中,灰身与黑身为一对相对性状(由等位基因A、a控制)、直毛与分叉毛为一对相对性状(由等位基因B、b控制)。如图表示两只亲代果蝇杂交得到F1的类型和比例。请回答:
(1)果蝇作为遗传学实验材料,具有________(至少写两点)优点,摩尔根以果蝇为实验材料,用________法证明了基因在染色体上。
(2)由图可判断控制直毛与分叉毛的基因位于____染色体上,控制灰身与黑身的基因位于_____染色体上。
(3)F1中灰身分叉毛雄果蝇的基因型是_____,若图中F1中的灰身雄蝇与黑身雌蝇杂交,后代中黑身果蝇所占比例为____。
(4)若性染色体三体(比正常果蝇多一条性染色体)果蝇在减数分裂过程中,3条性染色体中的任意两条可联会而正常分离,另一条性染色体不能配对而随机移向细胞的一极。则性染色体组成为XYY的果蝇,其次级精母细胞所含Y染色体的条数可能为______。
20.(12分)
我国在南海岛礁上积极发展“海洋牧场”进行海洋渔业生产,“海洋牧场”是将人工放养的鱼、虾、贝、藻等聚集起来,有计划地进行海上放养和系统管理,以达到生态效益和经济效益双赢。某研究小组建立贝一鱼一藻复合生态系统,在贝类养殖区开展网箱养鱼,间养大型海藻,其物质循环如图所示。回答下列相关问题:
(1)海洋中藻类资源丰富,是海洋生态系统的主要生产者。若某种鱼类以米氏凯伦藻(一种红藻)为食,其用于生长、发育、繁殖的能量的去向有流向下一营养级和__________。
(2)若研究南海某种石斑鱼的生态位,通常需要研究的因素有__________(至少答出2点)。
(3)据图判断,珠母贝可能属于生态系统中的__________(填成分);与传统网箱养鱼相比,此生态系统中鱼类的粪便和残饵可为海藻和珠母贝提供营养物质,从能量流动和环境保护的角度分析,其意义是_____。
(4)南海生态工程建设需要遵循整体、协调、循环、自生等生态学基本原理,生态工程以__________为基础。
21.(12分)
国家863计划项目“利用崂山奶山羊乳腺生物反应器制备药用蛋白”取得重大进展。目前,已经成功获得经纯化的抗凝血酶ⅡI蛋白,达到国际先进水平。下面是制作崂山奶山羊乳腺生物反应器的流程图,回答下列相关问题。
(1)与崂山奶山羊相比,一般不选用小鼠作为乳腺生物反应器的主要原因是_________。
(2)PCR扩增抗凝血酶ⅡI基因,复性时冷却温度的设定是成功的关键,因为温度过高会破坏______之间相应碱基的配对。过程③为基因工程步骤中的__________,此过程需将该药用蛋白基因与乳腺蛋白基因的启动子等调控组件重组在一起,目的是___________。
(3)过程④需将重组质粒注入受精卵内,而不是动物体细胞内,其原因是________。
(4)在进行过程⑤之前,需取囊胚期的______细胞做性别鉴定;随后对筛选的胚胎进行分割获得同卵双胎。胚胎分割时,要将囊胚的________________均等分割。
新高考生物模拟试卷全解全析
1
2
3
4
5
6
7
8
D
B
B
D
A
D
A
A
9
10
11
12
13
14
15
16
A
B
B
A
D
B
A
C
1. D【解析】【解析】A、发菜属于原核生物,不含叶绿体,A错误;B、蓝细菌属于原核生物,没有核膜包被的细胞核,B错误;C、支原体没有细胞壁,C错误;D、蛙的红细胞具有细胞核,无丝分裂中可见,并且没有纺锤丝和染色体的变化,D正确。故选D。
2. B【解析】A、小肠上皮细胞吸收葡萄糖属于主动运输,需要载体蛋白协助,A错误;B、葡萄糖氧化分解为酒精和CO2在细胞质基质中进行,不需要膜蛋白参与,B正确;C、细胞毒性T细胞与靶细胞表面的受体结合,才能识别靶细胞,需要膜蛋白参与,C错误;D、叶肉细胞光合作用合成ATP需要类囊体薄膜上的酶参与反应,需要膜蛋白参与,D错误。故选B。
3. B【解析】A、环境温度超过体温,皮肤主要以汗液蒸发的方式散热,A正确;B、自主神经系统是不受意识控制的,但对机体活动的调节也受大脑皮层的控制,B错误;C、在二次免疫过程中,浆细胞主要来源于记忆B细胞,也有部分来自于B细胞,C正确;D、口渴时血浆渗透压增高,垂体释放抗利尿激素含量增加,同时可引起大脑皮层渴觉中枢兴奋,主动饮水,D正确。故选B。
4. D【解析】A、对于有性生殖的生物,其表观遗传现象不仅能发生在减数分裂形成配子的过程中,也可发生在个体发育过程中进行的有丝分裂过程中,A错误;B、部分碱基发生了甲基化的修饰,且基因的碱基序列没有变化,但这种甲基化修饰会遗传给后代并对后代表型产生影响,B错误;C、基因的转录受阻可能是该基因的启动子发生甲基化后无法与RNA聚合酶结合,进而使转录过程无法完成,即通过影响基因的表达引起了性状的改变,密码子位于mRNA上,C错误;D、构成染色体的组蛋白发生甲基化、乙酰化等修饰也会影响基因的表达,进而使性状发生改变,D正确。故选D。
5. A【解析】A、开发新能源、低碳生活可能会使生态足迹减小,A错误;B、结合生态足迹的概念可推测,生态足迹包含人口规模与人均对环境的影响,B正确;C、生态承载力与生态系统的自我调节能力密切相关,即生态系统自我调节能力增强,有利于生态承载力的提高,C正确;D、生态赤字说明生态承载力小于生态足迹,生态赤字的出现不利于实现可持续发展,D正确。故选A。
6. D【解析】密码子的简并性是指多种密码子可以编码同一种氨基酸,对于某种使用频率高的氨基酸来说,几种不同的密码子都编码一种氨基酸可以保证翻译的速度,A正确;着丝粒分裂发生在有丝分裂后期和减数第二次分裂后期,处于有丝分裂后期的细胞中染色体数目是其体细胞的2倍,且含有同源染色体,处于减数第二次分裂后期的细胞中染色体数目与其体细胞相同,不含有同源染色体,B正确;生物进化的实质是种群的基因频率的改变,新物种形成的标志是产生生殖隔离,C正确;AaBb (黄圆)×aabb (绿皱),后代表型及比例为黄圆∶绿皱∶黄皱∶绿圆=1∶1∶1∶1,则说明控制黄圆绿皱的基因遵循基因的自由组合定律,D错误。
7. A【解析】A、据图可知,在观测区播放浣熊的捕食者的叫声后,浣熊的捕食时间与出没时间都减少,而红黄道蟹和红鳚都增多,说明大型肉食动物的捕食不会导致物种的多样性降低,反而对生物多样性的维持有积极作用,A错误;B、据图可知,在播放浣熊的捕食者的叫声后,浣熊的出没时间和捕食时间都下降,说明捕食者的叫声,使浣熊产生恐惧,并躲避或离开观测区,减少了捕食时间,B正确;C、捕食者的叫声属于物理信息,能使浣熊的出没和捕食时间减少,而使红黄道蟹的数量增多,说明生态系统的信息传递能调节生物的种间关系,C正确;D、若当地的浣熊随后也灭绝,浣熊所捕食的物种就会增多,群落的优势种也可能跟着发生改变,D正确。故选A。
8. A【解析】A、班廷和贝斯特先将狗的胰管结扎,造成胰腺萎缩,再摘除另一只狗的胰腺,造成糖尿病,应用了减法原则,再从结扎的狗身上取出姜缩得只剩下胰岛的胰腺做成提取液,注入患糖尿病的狗身上,患糖尿病的狗的血糖迅速下降,证实胰岛分泌胰岛素,A正确;B、探究蝾螈与变形虫细胞核的功能中,没有运用嫁接法和核移植法,B错误;C、艾弗里在研究肺炎链球菌转化实验时,对自变量的控制符合对照实验的“减法原理”,如他在培养R型肺炎双球菌的培养基中除了加入分离提纯的S型肺炎双球菌的DNA之外,还同时加入了DNA水解酶,结果培养基上没有出现S型肺炎双球菌,C错误;D、施旺、施菜登运用不完全归纳法提出细胞学说,但细胞学说并未提出一切生物都由细胞发育而来(病毒无细胞结构,D错误。故选A。
9. A【解析】A、基因表达载体包括目的基因、启动子、终止子和标记基因等,A正确;B、若利用PCR技术扩增目的基因时,a和b两种引物的碱基序列不能互补,原因是a和b引物若能互补会发生配对,从而会减弱与目的基因的结合,B错误;C、接受人血清白蛋白基因的绵羊受体细胞是受精卵细胞,C错误;D、为了大量生产人血清白蛋白,可从愈伤组织获得,无需培养为完整植株,D错误。故选A。
10. B【解析】A、根据此种群中基因型为AA和Aa个体被捕食的风险高于aa个体,可知天敌捕食使此种群朝着a基因积累的方向定向进化,A正确;B、自然选择直接作用于生物的表现型,从而影响A的基因频率,B错误;C、协同进化是指不同物种之间、生物与无机环境之间在相互影响中不断进化和发展,被捕食者与捕食者之间相互选择、协同进化,C正确;D、由于不知道被天敌捕食的昆虫的年龄组成,所以难以确定被捕食的个体是否已经繁殖,也难以确定题中捕食比例对子代基因型频率的影响,D正确。故选B。
11. B【解析】ACD、生长激素、胰岛素的化学本质是蛋白质,蛋白质类的激素如果被饲喂会经过消化道分解为氨基酸被吸收,而失去了其原有的功能,ACD错误;B、甲状腺激素是氨基酸衍生物,性激素属于固醇类激素,常用补充方法是饲喂(口服)法和注射法,B正确。故选B。
12. A【解析】A、有氧呼吸过程中,三个阶段都有ATP的产生,但只有第一、二阶段有[H]的产生,A错误;B、线粒体是有氧呼吸的主要场所,分析题意可知,抗霉素A是呼吸链抑制剂,能完全阻止线粒体耗氧,故细胞有氧呼吸速率降低,无氧呼吸增强,B正确;C、有氧呼吸的第三阶段在线粒体内膜,该阶段会产生大量能量,若加入FCCP,线粒体内膜上释放的能量不变,但不合成ATP,则会使细胞呼吸释放的能量大部分以热能形式散失,C正确;D、FCCP作为解偶联剂能作用于线粒体内膜,导致ATP的生成减少,故细胞完成正常生命活动消耗的葡萄糖的量增加,以满足正常的ATP所需,D正确。故选A。
13. D【解析】A、该实验目的是探究植物激素对顶端优势的影响,植株侧芽的生长情况属于因变量,A错误;B、A组和B组对照,可证实茎尖维持了顶端优势,但是不能说明尖端细胞产生了生长素,B错误;C、生长素运输抑制剂抑制生长素运输降低侧芽处的生长素浓度促进侧芽生长,而细胞分裂素通过促进细胞分裂促进侧芽生长,二者作用不同,C错误;D、通过实验结果可知,茎尖产生的生长素向下运输抑制侧芽的萌发,细胞分裂素促进侧芽的生长,因此侧芽的抑制和萌发受生长素和细胞分裂素相互拮抗的调控,D正确。故选D。
14. B【解析】A、进行生态工程建设时,考虑生物与环境、生物与生物的协同与适应的关系,体现了生态工程的协调原理,A错误;B、N生长、发育和繁殖的能量等于其同化量减呼吸量,即386-217=169kJ/(m2·a),B正确;C、M的同化量包括从生产者获得的3281kJ/(m2·a)以及从遗体残骸获得的2826kJ/(m2·a),共有6107kJ/(m2·a),N同化的能量为386kJ/(m2·a),因此由M到N的能量传递效率约为6.03%,C错误;D、牡蛎以浮游植物为食,由于海带的竞争,浮游植物数量下降,牡蛎的食物减少,产量将降低,D错误。故选B。
15. A【解析】A、非芦花公鸡×芦花母鸡,ZbZb×ZBW,子代基因型为ZBZb,ZbW,公鸡都是芦花,母鸡都是非芦花,单就毛色能辨别出雏鸡雌雄,A正确;B、芦花母鸡×杂合芦花公鸡,ZBW×ZBZb,子代基因型为ZBZb、ZBZB、ZBW、ZbW,后代芦花公鸡占1/2,B错误;C、一只母鸡性反转成的“公鸡”,染色体组合是ZW,若处于有丝分裂后期或减数第二次分裂后期,可能同时存在两个W染色体,C错误;D、母鸡性反转成的“公鸡”,染色体组合是ZW,正常的母鸡交配,子代染色体组成是ZZ:ZW:WW=1:2:1,WW胚胎不能存活,所以后代雌雄比例是雌:雄=2:1,D错误。故选A。
16. C【解析】A、根据题意可知,实验的目的是探究中药联合化疗对肿瘤细胞凋亡情况的影响,而细胞凋亡是由基因决定的细胞自动结束生命的过程,细胞坏死是指在种种不利因素(如极端的物理、化学因素或严重的病理性刺激)的影响下,细胞正常代谢活动受损或中断引起的细胞损伤和死亡,因此中药联合化疗组的肿瘤细胞在药物的刺激下发生的是细胞凋亡,A错误;B、模型组裸鼠皮下有胰腺癌肿瘤,而细胞癌变会导致细胞膜表面的糖蛋白等物质减少,易于肿瘤细胞的分散和转移,B错误;C、细胞自噬是细胞吃掉自身的结构和物质,有些激烈的细胞自噬可能诱导细胞凋亡,化疗组药物可能引起肿瘤细胞的自噬而诱导细胞凋亡,C正确;D、由A、C项分析可知,中药联合化疗组不是通过提高肿瘤细胞中溶酶体的酶活性而使细胞死亡的,D错误。故选C。
17. (共14分,每空2分)
(1)副交感神经 含GLUT4的囊泡和细胞膜 协助扩散
(2)使用FGF1可使胰岛素抵抗模型鼠的血糖浓度降低,且FGF1发挥降血糖作用时必须依赖胰岛素 (3)FGF1可通过促进胰岛素与受体结合 促进信号传导 促进胰岛素受体合成
【解析】(1)正常人在进食后自主神经系统中的副交感神经兴奋,肠蠕动加强,血糖浓度上升,引起胰岛素分泌量增加,胰岛素与受体结合后,经过一系列信号传导,可引起如图I所示的变化:含GLUT4的囊泡和细胞膜的融合,促进囊泡将GLUT4转运至细胞膜,细胞膜上葡萄糖转运载体增多,有利于葡萄糖从高浓度至低浓度以协助扩散的方式进入组织细胞。
(2)图2结果显示成纤维细胞生长因子(FGFI)的使用能使血糖水平降低,而成纤维细胞生长因子和胰岛素抑制剂的联合使用,却未能使血糖水平下降,因此可说明使用FGF1可使胰岛素抵抗模型鼠的血糖浓度降低,且FGFI发挥降血糖作用时必须依赖胰岛素。
(3)结合胰岛素的作用机理可知,FGF1可通过促进胰岛素与受体结合(或促进信号传导,促进胰岛素受体合成,增加膜上胰岛素受体数量等),从而提高胰岛素的功效,改善胰岛素抵抗,达到治疗糖尿病
18.(共10分,每空2分)
(1)类囊体/类囊体薄膜 细胞质基质、线粒体和叶绿体 下降
(2)CO2浓度
(3)当NaCl浓度高于50mmol/L时,随着NaCl浓度的增加,胞间CO2的浓度上升,叶绿素和类胡萝卜素的含量下降,导致净光合速率下降
【解析】(1)图1过程是光反应,类囊体薄膜是光反应的场所,白天叶肉细胞可进行光合作用和呼吸作用,所以产生ATP的场所有细胞质基质、线粒体和叶绿体,如果其他条件不变,白天突然增加光照强度,短时间内三碳化合物的还原加快,但是暗反应生成三碳化合物的速率不变,所以细胞中三碳化合物含量下降。
(2)图2表示在最适温度条件下,萝卜植株 CO2释放量或吸收量随光照强度变化的曲线,则温度不是限制因素,C点以后已经达到光饱和点,则此时限制植物光合作用速率的主要环境因素是CO2的浓度。
(3)据图乙和丙可知,当NaCl浓度高于50mmol/L时,随着NaCl浓度的增加,胞间CO2的浓度上升,叶绿素和类胡萝卜素的含量下降,影响了叶肉细胞的光合作用,则导致净光合速率下降。
19.(共12分,除特殊标明外,每空2分)
(1)易饲养、繁殖快、子代数量多、有多对易于区分分相对性状 假说—演绎
(2)X(1分) 常(1分)
(3)AAXbY或AaXbY
(4)0或1或2或4
【解析】(1)果蝇作为遗传学实验材料,具有易饲养、繁殖快、子代数量多、有多对易于区分分相对性状的优点,摩尔根以果蝇为实验材料,用假说—演绎法证明了基因在染色体上。
(2)子代雌雄果蝇中灰身:黑身均为3:1,说明灰身对黑身为显性,子代中直毛:分叉毛==3:1,说明直毛为显性性状;由于子代中雌果蝇全为直毛,而雄果蝇中直毛:分叉毛=1:1,说明控制直毛与分叉毛的基因位于X染色体上,子代雌雄果蝇中灰身:黑身均为3:1,说明控制灰身与黑身的基因位于常染色体上。
(3)根据题意分析,可知亲代的基因型为AaXBXb和AaXBY,则F1中灰身分叉毛雄果蝇的基因型是AAXbY或AaXbY;灰身雄蝇的基因型及比例为AA:Aa=1:2,其与黑身雌蝇(aa)杂交,后代中黑身果蝇(aa)所占比例为。
(4)性染色体组成为XYY的果蝇,它的3条性染色体中的任意两条可联会而正常分离,另一条性染色体不能配对而随机移向细胞的一极。据此推测,该果蝇减数第二次分裂的前期和中期的次级精母细胞含有的Y染色体条数可能是0或1或2,减数第二次分裂后期的次级精母细胞含有的Y染色体条数可能是0或2或4。所以性染色体组成为XYY的果蝇,其次级精母细胞所含Y染色体的条数可能为0或1或2或4。
20.(共12分,除特殊标明外,每空2分)
(1)流向分解者的能量(和未被利用的能量)
(2)它的栖息地、食物、天敌以及与其他物种的关系等
(3)消费者、分解者 实现对能量的多级利用,提高能量利用率;同时减少N、P等物质直接排放至海水中,避免水体富营养化的发生(4分)
(4)生态系统的自组织、自我调节功能
【解析】(1)某营养级用于生长、发育、繁殖的能量的去向有流向下一营养级和流向分解者的能量(和未被利用的能量)。
(2)研究某种动物的生态位,通常要研究它的栖息地、食物、天敌以及与其他物种的关系等。
(3)由图可知,珠母贝以动植物为食,属于消费者;珠母贝溶解有机质和有机碎屑,属于分解者。与传统网箱养鱼相比,此生态系统中鱼类的粪便和残饵为海藻和珠母贝提供营养物质,从能量流动的角度和环境保护的角度分析,其意义是实现对能量的多级利用,提高能量利用率,同时减少N、P等物质直接排放至海水中,避免水体富营养化的发生。
(4)生态工程以生态系统的自组织,自我调节功能为基础,遵循着整体、协调、循环、自生等生态学基本原理。
21.(共12分,除特殊标明外,每空2分)
(1)小鼠产奶量少
(2)引物与模板链 基因表达载体的构建 使目的基因在乳腺细胞中特异性表达
(3)体细胞分化程度高,恢复全能性十分困难
(4)滋养层(1分) 内细胞团(1分)
【解析】(1)该工程的目的是“利用崂山奶山羊乳腺生物反应器制备药用蛋白”,因此相比较于山羊,小鼠的产奶量很少。
(2)氢键受热易分解,在PCR扩增抗凝血酶Ⅲ基因时,需要将引物加到两条模板链上,温度过高会破坏两种引物与两条模板链之间的碱基对;③将目的基因与质粒重组,因此属于基因表达载体的构建;将该药用蛋白基因与乳腺蛋白基因的启动子等调控组件重组在一起可以使目的基因在乳腺细胞中特异性表达。
(3)相比较于动物体细胞,受精卵的全能性更强,体细胞的化程度高,恢复全能性十分困难。
(4)在进行胚胎移植之前,若要进行性别鉴定,可以取囊胚期的滋养层细胞进行检测;在胚胎分割时,要注意将内细胞团均等分割,否则会影响分割后胚胎的恢复和进一步发育。
相关试卷
这是一份新高考生物模拟试卷07(原卷版+解析版),共28页。
这是一份新高考生物模拟试卷05(原卷版+解析版),共36页。试卷主要包含了物种多样性等内容,欢迎下载使用。
这是一份新高考生物模拟试卷03(原卷版+解析版),共22页。试卷主要包含了5-羟色胺,下图表示生长素等内容,欢迎下载使用。

