所属成套资源:新高考生物模拟试卷汇编(原卷版+解析版)
- 新高考生物模拟练习卷23(含答案) 试卷 0 次下载
- 新高考生物模拟练习卷24(含答案) 试卷 0 次下载
- 新高考生物模拟练习卷26(含答案) 试卷 0 次下载
- 新高考生物模拟试卷02(原卷版+解析版) 试卷 0 次下载
- 新高考生物模拟试卷03(原卷版+解析版) 试卷 0 次下载
新高考生物模拟练习卷25(含答案)
展开
这是一份新高考生物模拟练习卷25(含答案),共11页。试卷主要包含了选择题,非选择题等内容,欢迎下载使用。
新高考生物模拟练习卷
一、选择题:本题共16小题,共40分。第1〜12小题,每小题2分;第13〜16小题,每小题4 分。在每小题给出的四个选项中,只有一项是符合题目要求的。
1. 大熊猫以冷箭竹为食物。下列有关大熊猫与冷箭竹的叙述,错误的是
A. 大熊猫属于异养生物,冷箭竹属于自养生物
B. 组成大熊猫和冷箭竹的细胞在结构上既有统一性又有差异性
C. 大熊猫和冷箭竹可以在同一生物群落和生态系统中存在
D. 大熊猫和冷箭竹包含的生命系统的结构层次完全相同
2. 某同学构建的细胞的生物膜系统概念如图所示,其中1〜6表示不同的细胞器,a、b、c、d分别表示细胞器中具体的膜结构。下列叙述错误的是
含多种水解酶
含糖类、无机盐、 色素、蛋白质等
蛋白质加工、分类和包装 的“车间”和“发送站”
通道
产生大量能量
有氧气生成
A. 图中2可以调节植物细胞内的环境
B. 图中3表示高尔基体、6表示内质网
C. 图中的生物膜系统缺少了细胞膜和核膜
D. 图中a含有光合色素,d的膜面积大于c的
3. 若细胞呼吸的底物只有葡萄糖,则下列与细胞呼吸相关的叙述,错误的是
A. 释放的能量相等时,有氧呼吸消耗葡萄糖的量少于无氧呼吸的
B. 若细胞吸收O2的分子数与释放CO2的分子数相等,则说明细胞只进行有氧呼吸
C. 无氧呼吸产生乳酸的阶段不产生ATP
D. 低氧、低温可抑制种子的呼吸作用,延长种子的储存时间
4. 跨膜运输既能使细胞内外及细胞内各细胞器之间联系密切,保证新陈代谢等生命活动中的正常物质交换,也是生物膜能量转换和信息传递等功能的基础。下列关于细胞内物质运输的叙述,正确的是
A. 通道蛋白跨膜运输物质不消耗能量,载体蛋白跨膜运输物质都消耗能量
B. 动植物细胞吸收的水分都是通过细胞膜上的通道蛋白进入的
C. 细胞内的囊泡运输离不开生物膜的流动性,故不需要消耗能量
D. 细胞骨架与细胞形态维持、细胞器锚定、细胞分裂和分化以及物质运输等有关
5. 丝状温度敏感蛋白Z(FtsZ)是与真核细胞微管蛋白类似的原核骨架蛋白,几乎存在于所有病原细菌中,含量丰富且结构稳定;在细菌分裂时,FtsZ催化GTP水解,利用水解释放的化学能可使自身聚合组装成环状结构,从而调控细胞分裂过程。下列相关叙述正确的是
A. FtsZ的合成场所是宿主细胞的核糖体
B. 参照ATP可知,GTP是鸟苷三磷酸英文名称的缩写
C. FtsZ能为GTP的水解反应提供所需的活化能
D. 细菌分裂过程中,染色体只存在于分裂期
6. 下列有关物质的功能、细胞生命活动的意义,叙述错误的是
A. 细胞中水的存在有利于维持生命系统的稳定性
B. 过氧化氢酶及时分解掉过氧化氢能减少后者对细胞的毒害
C. 减数分裂和受精作用共同维持了生物染色体数目的恒定
D. 细胞的衰老、凋亡不利于机体更好地实现自我更新
7. 假设某种宠物猫的眼色有蓝色和绿色两种,该相对性状受一对等位基因A、a控制。蓝色眼宠物 猫的基因型可能为AA或Aa,为了确定某一蓝色眼宠物猫的基因型,采用的方法最合理的是
A. 用显微镜直接观察该蓝色眼宠物猫的染色体
B. 让该蓝色眼宠物猫与绿色眼宠物猫杂交
C. 让该蓝色眼宠物猫与蓝色眼纯合宠物猫杂交
D. 让该蓝色眼宠物猫与蓝色眼杂合宠物猫杂交
8. 已知某种植物的花色由两对等位基因G/g和F/f控制,且基因位于两对同源染色体上,花色有紫色(G_ff)、红色(G_Ff)、白色(G_FF、gg_ _)三种。不考虑染色体(交叉)互换,下列有关说法错误的是
A. 在减数分裂的过程中,细胞中的非等位基因均发生自由组合
B. 紫花(Ggff)个体与白花(ggFf)个体杂交,子代花色及比例为紫色∶红色∶白色=1∶1 ∶2
C. 红花(GgFf)个体自交,子代花色及比例为紫色:红色∶白色=3 ∶ 6 ∶7
D. 若这两对基因位于一对同源染色体上,红花(GgFf)个体自交,则子代可能不出现紫花植株
9. DNA甲基化修饰是形成表观遗传的一种重要机制。下列有关DNA甲基化和表观遗传的叙述,正确的是
A. DNA甲基化会影响基因的复制、转录和翻译
B. 表观遗传可以将甲基化的基因遗传给子代,表型不一定会遗传给子代
C. DNA甲基化可使基因型相同的个体表型也相同
D. DNA甲基化导致基因的结构发生了变化,所以此变异属于基因突变
10. 校园中,预备、上课、下课等都通过铃声来提示全体师生。下列叙述正确的是
A. 师生们听到铃声、产生听觉的过程属于条件反射
B. 预备铃声后,同学们回到教室的过程属于非条件反射
C. 听觉感受器产生的兴奋以局部电流的形式传到听觉中枢
D. 不同时间的不同铃声对全体师生来说都属于物理信息
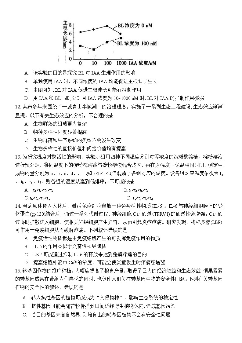
11. 利用生长素(IAA)和油菜素内酯(BL)处理油菜萌发的种子,观察其对主根伸长的影响,实验结果如图所示。下列叙述错误的是
A. 该实验的目的是探究BL对IAA生理作用的影响
B. 单独使用IAA时,不同浓度的IAA均能促进主根伸长生长
C. 由图可知,BL对IAA促进主根伸长可能有抑制作用
D. 用IAA和BL同时处理且IAA浓度为10~1000 nM时,BL对IAA的抑制作用减弱
12.某市多年来围绕“一城青山半城湖”的治理理念,实施了一系列生态工程建设,生态效应渐渐 显现。以下有关生态效应的分析,不合理的是
A. 生物群落的组成更为复杂
B. 物种多样性程度显著提高
C. 生物群落和生态系统的类型不会发生改变
D. 生物多样性的直接价值和间接价值均有提高
13.为研究温度对酶活性的影响,实验小组用四种不同温度分别对等浓度的淀粉酶溶液、淀粉溶液进行预处理,将同温度下的淀粉酶溶液与淀粉溶液混合均匀,再在原温度下保温相同时间,测定生成物的量分别为a、b、c、d、,已知ata B.tc>td>tb>ta
C. tb>tc>td>ta D. ta>tc>tb>td
14.当病原体侵入人体后,激活免疫细胞释放一种免疫活性物质(IL-6)。IL-6与神经细胞膜上的受体蛋白(gp130)结合后,通过一系列代谢过程,神经细胞Ca2+通道(TPRV1)的通透性会增强。Ca2+通过协助扩散进入细胞,使相关神经细胞产生兴奋,从而引起炎症疼痛。研究发现,枸杞多糖(LBP)可作用于免疫细胞从而缓解疼痛。下列叙述错误的是
A. 免疫活性物质都是由免疫细胞产生的可发挥免疫作用的物质
B. IL-6的作用类似于兴奋性神经递质
C. LBP可能通过抑制IL-6的释放来达到缓解疼痛的目的
D. 提高细胞外液中Ca2+的浓度,可能会使炎症发生时疼痛感增强
15.转基因作物的推广种植,大幅度提高了粮食产量,取得了巨大的经济效益和生态效益;硕果累累的转基因成果在带给人们喜悦的同时,也促使人们关注转基因生物的安全性问题。下列有关转基因作物的安全性的叙述,错误的是
A. 转入抗性基因的植物可能成为“入侵物种”,影响生态系统的稳定性
B. 抗性基因可能会随花粉传播到田间近缘野生植物体内,造成基因污染
C. 若目的基因来自自然界,则培育出的转基因植物不会有安全性问题
D. 大面积种植抗虫棉,有可能会导致棉铃虫群体中相关抗性基因频率增大
16.图甲是某单基因遗传病系谱图,图乙是采用生育技术辅助5号与6号生育正常后代的技术 (包括极体的基因分析、筛选出不含该致病基因的卵细胞、试管婴儿技术等)流程图。下列相关叙述错误的是
A.若自然生育,5号与6号生育正常孩子的概率是1/2
B.通过极体进行基因分析,可能判断出同时产生的卵细胞是否含该致病基因
C.极体1或极体2的基因分析结果,都能为筛选不含致病基因的卵细胞提供依据
D.若极体1和极体2中都检测出该致病基因,则是初级卵母细胞发生了基因突变所致
二、非选择题:本题共5小题,共60分。
17.(13分)研究者将分离得到的某种植物叶肉细胞置于完全培养液中,适宜条件下进行相关实 验,依据测定的数据绘制成如图所示的曲线。据图回答下列问题:
(1)该实验的目的是 ;列举实验的两个无关变量: 。
(2)黑暗条件下,叶肉细胞吸收O2用于有氧呼吸,至少穿过 层生物膜;此时若提供 的是18O2,培养液中 (填“能”或“不能”)检测出由叶肉细胞释放的C18O2 ;若能, 用化学式和箭头表示过程,若不能,请说明理由: 。
(3)据图比较,光照条件下,15 °C时与40 °C时叶肉细胞中叶绿体释放O2速率的大小关系是
____________。
(4)25 °C时,突然降低光照强度后,短时间内叶肉细胞合成C5的速率将 (填“升高” 或“降低”)。
18.(12分)某植物中,显性基因F控制有花瓣,隐性基因f控制无花瓣,其中基因型FF控制大 花瓣,基因型Ff控制小花瓣;显性基因R控制红色花瓣,隐性基因r控制白色花瓣,R对r为完全显性。这两对基因独立遗传,回答下列问题:
(1) 判断白色花瓣植株基因型最简单的方法是 。红色花瓣植株自交,若子代中出现无花瓣植株,则该红色花瓣植株基因型为 。
(2) 让无花瓣植株与小花瓣白色植株杂交, (填“能”或“不能”)判断出无花瓣植株的基因型,原因是 。
(3) 为验证等位基因F/f与R/r独立遗传,让小花瓣白色植株与小花瓣红色植株杂交,再选择子一代中的 植株自交,若子二代植株中 ,则等位 基因F/f与R/r独立遗传。
19.(10分)胰岛B细胞分泌胰岛素是非常复杂的过程,存在精密的调控机制。胰岛B细胞分泌胰岛素的部分调节过程如图所示。据图回答下列问题:
(1) 食糖过多或饱餐会导致血糖浓度升高,从而使葡萄糖进入胰岛B细胞,图中的葡萄糖进入该细胞时 (填“会消耗”或“不消耗”)ATP ;上述条件下,葡萄糖进入肝细胞后 的去向是 (答出2点)。
(2) 胰岛B细胞内的K+浓度是细胞外的28倍,细胞外的Ca2+浓度是细胞内的15000倍,据 此可知,细胞外的Ca2+进入胰岛B细胞的方式是 。胰岛B细胞内的 ATP含量升高会促进 通道关闭,使K+外流受阻,进而触发Ca2+通道打开。
(3) 钙在胰岛素分泌过程中扮演着重要的“角色”。据图分析可知,胰岛B细胞表面有“Ca2+通道”,Ca2+内流促进囊泡向细胞膜转移,从而促进胰岛素分泌。所以人体缺钙会造成 ,增加患糖尿病的概率。
20.(12分)鼎湖山国家级自然保护区是中国第一个自然保护区,其主要保护对象为南亚热带地带性森林植被。保护区内生物多样性丰富,是华南地区生物多样性最富集的地区之一,被生物学家称为“物种宝库”和“基因储存库”。为评估保护区对花豹、野猪等野生动物的承载能力,研究人员对其中的森林灌草层植物进行了调查。回答下列问题:
(1) 花豹主要捕食赤麂、野猪等大中型植食性有蹄类动物,而这些有蹄类动物主要以森林灌草层的植物为食。这些有蹄类动物属于该生态系统营养结构中的 消费者。
(2)该生态系统中,花豹捕食所同化的能量的去向包括 。
(2) 灌草层是有蹄类动物取食的主要区域,根据林木覆盖程度可将该区域分为郁闭林和开阔地两种主要地形。研究人员分别在这两种地形中 选取样方,收集并检测几类常被取食植物的生物积累量(单位面积中生物的总量),结果发现开阔地中各类植物的生物积累量均显著高于郁闭林中的,主要原因是 。
(4) 植物中元素的含量及比例会影响有蹄类动物的取食偏好及营养状况。含碳(C)量高的植物常含有大量不易被消化的纤维素等多糖类分子,口感较差。含氮(N)量高的植物营养成分更高。下表为灌草层中的四类植物的元素含量测定结果,据表中数据可知,适合作为有蹄类动物的食物的植物种类是 ,原因是 。
植物种类
含N量/%
含C量/%
C/N值
灌草嫩茎叶
2.41
44. 36
18.40
禾莎草
2. 05
44. 50
21.71
杂草类
2.35
43.21
18. 38
蕨类
2. 43
46. 80
19.26
21.(13分)某种细菌在繁殖过程中可分泌一类具有抑菌活性的蛋白质(细菌素),此类蛋白质可 作为良好的食品防腐剂。现有两种较高产细菌素的菌株,菌株甲的产细菌素的潜在能力强 于菌株乙的,但菌株甲细胞内的细菌素合成途径中缺少一个重要的调控基因plnM,而菌株乙细胞内具有这个基因。研究人员利用菌株乙对菌株甲进行改良,获得了更高产细菌素的 新型菌株丙,流程如图所示。回答下列问题:
(1)该种细菌中与合成和分泌抑菌活性蛋白质(细菌素)有关的细胞结构是 。
(2)在进行a过程时需要用到的酶是 ,b过程是 o
(3)在进行c过程前,需要对菌株甲进行的处理是 。
(4)c过程将目的基因导入菌株甲细胞后,需要先进行d过程,即 , 然后再对菌株做进一步的 ,才能获得高产菌株丙。
(5)抗生素是由微生物产生的具有较强抑菌、杀菌效果的小分子有机物。请结合所学知识及相
关信息分析,将细菌素而非抗生素用作食品防腐剂的优点是 (答出2点)。
高三生物参考答案
1. D【解析】本题主要考查生命系统的结构层次,考查学生的理解能力。大熊猫和冷箭竹包含的生命系统的结构层次不完全相同,冷箭竹属于植物,没有系统层次,D项错误。
2. D【解析】本题主要考查细胞结构,考查学生的获取信息的能力。图中2、3、6分别是液泡、高尔基体、内质网,A、B项正确;图中a含有光合色素,d的膜面积小于c的,D项错误。
3. B【解析】本题主要考查细胞呼吸,参考学生的理解能力。若细胞吸收氧气量与释放二氧化碳量相等,细胞也有可能同时进行有氧呼吸和产乳酸的无氧呼吸,B项错误。
4. D【解析】本题主要考查细胞的物质输入和输出等,考查学生的理解能力和获取信息的能力。通道蛋白跨膜 运输物质不耗能,协助扩散和主动运输过程中,都需要载体蛋白协助,若是协助扩散,则不消耗能量,A项错误;植物的相邻两个细胞之间,既可以通过胞间连丝进行物质交换,也可以进行信息交流,B项错误;细胞内的囊泡运输需要消耗能量,C项错误;细胞骨架与细胞形态维持、细胞器锚定、物质运输等都有关,D项正确。
5. B【解析】本题主要考查原核细胞的结构、ATP、酶的功能等,考查学生的理解能力和获取信息的能力。FtsZ 的合成场所是细菌细胞的核糖体,A项错误;参照ATP可知,GTP是鸟苷三磷酸英文名称的缩写,B项正确;酶只能降低反应的活化能而不能提供能量,C项错误;细菌是原核生物,细胞中没有染色体,D项错误。
6. D【解析】本题主要考查水、酶的功能,减数分裂与受精作用,细胞的衰老与凋亡的意义,考查学生的理解能 力和获取信息的能力。细胞的衰老、凋亡有利于机体更好地实现自我更新,D项错误。
7. B【解析】本题主要考查遗传杂交方法,考查学生的理解能力。确定某一蓝色眼宠物猫的基因型,采用的最合理的方法是测交法,B项最符合题意。
8. A【解析】本题主要考查基因的遗传定律,考查学生的理解能力。在减数分裂过程中,位于非同源染色体上的非等位基因发生自由组合,A项错误。
9. B【解析】本题主要考查表观遗传和DNA甲基化,考查学生的理解能力。DNA甲基化不影响DNA复制,A 项错误;表观遗传是指生物体基因的碱基序列保持不变.但基因表达和表型发生可遗传变化的现象。所以表观遗传中的基因可以遗传,子代来自父本和母本,其表型由父母双方的基因共同决定,所以表型可能不同于亲代,B项正确。
10. D【解析】本题主要考查条件反射与非条件反射等,考查学生的理解能力和获取信息的能力。A项所述过 程没有经过传出神经和效应器,因此不属于反射,A项错误;B项所述调节过程的最高级中枢位于大脑皮层,因此属于条件反射,B项错误;听觉感受器产生的兴奋以局部电流和神经递质等形式传到听觉中枢,C 项错误;铃声属于物理信息,D项正确。
11. B【解析】本题主要考查植物激素的作用,考查学生的获取信息的能力。分析实验可知,该实验的目的是探 究BL对IAA生理作用的影响,A项正确;分析曲线图可知,单独使用IAA处理,对主根的伸长作用是低浓 度促进、高浓度抑制,B项错误;由图可知,BL对IAA促进主根伸长有抑制作用,C项正确,用BL与IAA同 时处理且IAA浓度为10〜1000 nM时,BL对IAA的抑制作用减弱,D项正确。
12. C【解析】本题主要考查生态工程建设对生态环境的改造,考查学生的理解能力。该市生态工程建设可使 生物群落的组成更为复杂、物种多样性程度显著提高以及生物多样性的直接价值和间接价值均提高,生物 群落的类型可能会改变,C项不合理。
13. D【解析】本题主要考查酶的相关知识等,考查学生的理解能力、获取信息的能力和实验与探究能力。本题最佳解法是结合自画曲线图作答。若td最高,则td>tc>tb>ta,A项正确,若tc最高,则tc>td>tb>ta ,B项正确;若tb最高,则tb>tc>td>ta或tb>td>tc>ta,C项正确;若ta最高,则tb最低或仅低于ta,D项错误。
14. A【解析】本题主要考查免疫调节的相关知识,考查学生的理解能力。免疫活性物质是由免疫细胞或其他 细胞产生的可发挥免疫作用的物质,A项错误。
15. C【解析】本题主要考查转基因生物的安全性,考查学生的理解能力。即使目的基因来自自然界,培育岀的转基因植物也可能会有安全性问题,如抗性基因可能会随花粉传播到田间近缘野生植物体内,造成基因污染,C项错误。
16. D【解析】本题主要考查人类遗传病及其预防等,考查学生的理解能力、获取信息的能力和综合运用能力。 结合题意,据图分析可知,该遗传病是伴X染色体显性或常染色体显性遗传病,6号是杂合子,5号是隐性纯合子,若自然生育,5号与6号生育正常孩子的概率是1/2, A项正确。6号是杂合子,若通过基因检测得知 极体1有致病基因,则同时产生的卵细胞中不含致病基因,该卵细胞可选用;若通过基因检测得知极体2有致病基因,则同时产生的卵细胞中也含致病基因,该卵细胞不能用,B项、C项正确。若极体1和极体2中都检测出该致病基因,则可能是初级卵母细胞发生了基因突变,也可能是发生交叉互换导致的,D项错误。
17. (1)探究温度对叶肉细胞(净)光合速率与呼吸速率的影响(2分) 培养液的浓度与体积、CO2浓度、光照强度(答出两点即可,2分)
(2) 3(1 分) 能(1 分) 18O2→H218O→C18O2(3 分)
(3) 15 °C时的释放速率小于40 °C时的释放速率(3分)
(4) 降低(1分)
【解析】本题主要考查光合作用、有氧呼吸,考查学生的理解能力、获取信息的能力和实验与探究能力。(1)该实验的目的是探究温度对叶肉细胞(净)光合速率与呼吸速率的影响;无关变量有光照强度、培养液的浓度与体积、CO2浓度等。(2)黑暗条件下,叶肉细胞吸收O2用于有氧呼吸,至少穿过1层细胞膜、线粒体外膜和内膜共3层生物膜;此时若提供的是18O2,经过 18O2→H218O→C18O2过程后,C18O2由叶肉细胞释放到培养液。
(3)据题图可知,光照条件下,15 °C时与40 °C时叶肉细胞释放O2的速率相等,但40 °C时有氧呼吸速率即吸氧速率大,因此40 °C时叶绿体释放O2的速率大。(4)据题意可知,实验是在适宜条件下进行的,突然降低光照强度后,光反应速率降低,短时间内叶肉细胞中C3的含量增加,合成C5的速率将降低。
18. (1)观察花瓣的大小(2分) FfRR或FfRr(2分)
(2) 能(1分) 无花瓣植株基因型可能是ffRR、ffRr或ffrr。其与小花瓣白色植株(Ffrr)杂交。若子代植株中小花瓣红色:无花瓣=1 ∶1,则该无花瓣植株基因型是ffRR;若子代植株中小花瓣红色:小花瓣白色:无花瓣 =1 ∶1 ∶ 2,则该无花瓣植株基因型是ffRr;若子代植株中小花瓣白色:无花瓣=1 : 1,则该无花瓣植株基因型是ffrr(4分)
(3) 小花瓣红色(1分)有花瓣红色:有花瓣白色:无花瓣=9 ∶3 ∶4(或大花瓣红色 ∶大花瓣白色 ∶小花瓣红色 ∶小花瓣白色:无花瓣=3 ∶1 ∶6 ∶2 ∶4)(其他合理叙述也可,2分)
【解析】本题主要考查分离定律、自由组合定律等,考查学生的理解能力、获取信息的能力、实验与探究能力和综合运用能力。(1)判断白色花瓣植株基因型最简单的方法是观察花瓣的大小,若是大花瓣,则基因型是 FFrr,若是小花瓣,则基因型是Ffrr。红色花瓣植株自交,若子代中出现无花瓣植株,则该红色花瓣植株基因型为FfRR或FfRr,子代中无花瓣植株即基因型为ff_ _的个体占1/4。(2)让无花瓣植株与小花瓣白色植株杂交,能判断岀无花瓣植株的基因型,原因分析见答案。(3)小花瓣白色植株(Ffrr)与小花瓣红色植株 (FfR_)杂交,子一代的红色小花瓣植株的基因型为FfRr,让其自交,若子二代植株中有花瓣红色∶有花瓣白色∶无花瓣=9∶3∶4,则等位基因F/f与R/r独立遗传。
19. (1)不消耗(2分) 合成肝糖原、氧化分解为肝细胞的生命活动提供能量(答出1点得1分,2分)
(2) 协助扩散(2分) ATP敏感的K+(2分)
(3) 胰岛素分泌减少(2分)
【解析】本题主要考查胰岛素分泌的调节,考查学生的理解能力和获取信息的能力。血糖浓度升高会引起葡 萄糖进入胰岛B细胞,葡萄糖在胰岛B细胞内分解,合成的ATP含量升高会促进ATP敏感的K+通道关闭,使K+外流受阻,进而触发Ca2+通道打开,Ca2+内流促进囊泡向细胞膜转移,从而促进胰岛素分泌。
20. (1)初级(1分)
(2) 呼吸作用消耗的、流向分解者的、未被利用的(3分)
(3) 随机(1分) 开阔地的光照充足,有利于植物的生长和有机物的积累(2分)
(4) 灌草嫩茎叶和杂草类(2分) 灌草嫩茎叶和杂草类的C/N值较低,说明其细胞中的纤维素含量可能较少,蛋白质等营养成分较高,口感较好(答案合理即可,3分)
【解析】本题主要考查生态系统的组成、能量流动等,考查学生的理解能力和综合运用能力。(1)植食性动物 属于该生态系统营养结构中的初级消费者。(2)该生态系统中,花豹捕食所同化的能量的去向包括呼吸作 用消耗的、流向分解者的、未被利用的。(4)据表中数据可知,适合作为有蹄类动物的食物的植物种类是灌草嫩茎叶和杂草类,原因是灌草嫩茎叶和杂草类的C/N值较低,说明其细胞中的纤维素含量可能较少,蛋白质等营养成分较高,口感较好。
21.(1)核糖体和细胞膜(2分)
(2) 限制酶(1分)基因表达载体的构建(1分)
(3) 先用Ca2+处理菌株甲,使其处于一种能吸收周围环境中DNA分子的生理状态(2分)
(4) 目的基因的检测和鉴定(1分) 培养和纯化(或筛选)(2分)
(5) 与抗生素不同,细菌素的化学本质是蛋白质,被人体食用后可被消化酶(蛋白酶)水解,不会被吸收进入 人体,也不会破坏人体肠道益生菌,而且排放入环境中的量少(或无毒、无副作用、无残留、少污染)(答案合 理酌情给分,4分)
【解析】本题主要考查基因工程的操作,考查学生的理解能力。抗生素是由微生物产生的具有较强抑菌、杀菌效果的小分子有机物。将细菌素而非抗生素用作食品防腐剂的优点是与抗生素不同,细菌素的化学本质 是蛋白质,被人体食用后可被消化酶(蛋白酶)水解,不会被吸收进入人体,也不会破坏人体肠道益生菌,而 且排放入环境中的量少或无毒、无副作用、无残留、少污染。
相关试卷
这是一份新高考生物模拟练习卷19(含答案),共14页。试卷主要包含了单选题,非选择题部分等内容,欢迎下载使用。
这是一份新高考生物模拟练习卷17(含答案),共12页。试卷主要包含了单项选择题,不定项选择题,非选择题等内容,欢迎下载使用。
这是一份新高考生物模拟练习卷16(含答案),共12页。试卷主要包含了单选题,多选题,非选择题等内容,欢迎下载使用。

