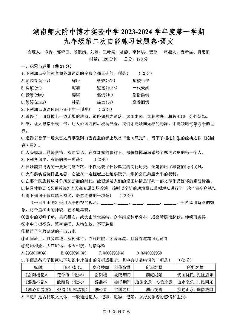
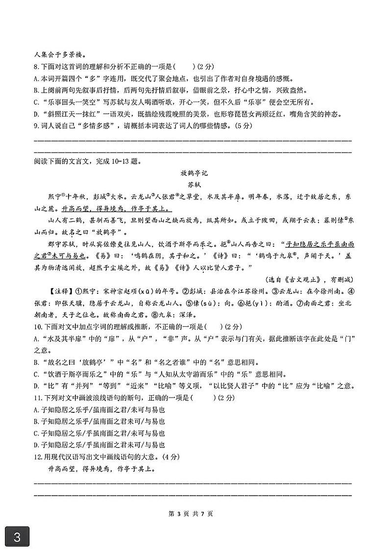
湖南师大附中博才实验中学2023-2024学年九年级上学期10月月考语文试卷
展开湖南师大附中博才实验中学2023-2024学年七年级上学期期中语文试题: 这是一份湖南师大附中博才实验中学2023-2024学年七年级上学期期中语文试题,共6页。
湖南师大附中博才实验中学2022-2023学年八年级下学期期末语文试卷: 这是一份湖南师大附中博才实验中学2022-2023学年八年级下学期期末语文试卷,共32页。试卷主要包含了【文化之美我来说】,【文化之美我探究】,【少年之美我表达】等内容,欢迎下载使用。
湖南师大附中博才实验中学2021九年级上册全真模拟(一)(无答案): 这是一份湖南师大附中博才实验中学2021九年级上册全真模拟(一)(无答案),共15页。试卷主要包含了积累与运用,阅读与理解,表述与写作等内容,欢迎下载使用。

