第一章 信息系统概述 同步练习 高中信息技术浙教版(2019) 必修2
展开
这是一份第一章 信息系统概述 同步练习 高中信息技术浙教版(2019) 必修2,共6页。
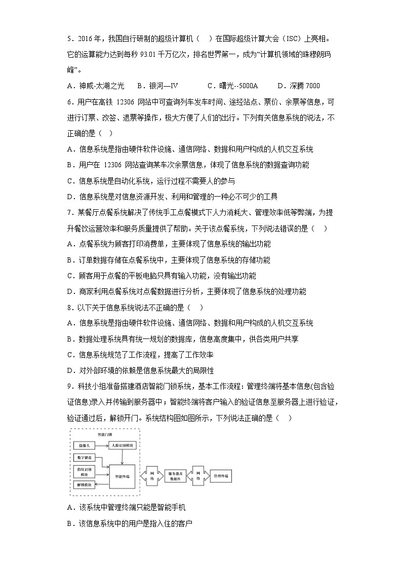
第一章 信息系统概述 同步练习 高中信息技术浙教版(2019) 必修2 一、选择题1.阅读下列材料,完成下面小题。某水果连锁店“智能收银系统”中,AI收银秤具备自动识别水果品种、称重、应付金额计算、扫码支付等功能,同时还具备和服务器数据库进行数据交换的功能。该系统主要设备的部分参数与功能如下表所示:服务器AI收银秤显示器:1280×1024CPU:八核2.30GHz硬盘:4TB操作系统:Linux显示器:1920×1080 AI摄像头:自动识别水果品种CPU:四核1.80GHz 扫码摄像头:支持多种付款码扫码硬盘:64GB 秤体:内置传感器支持精确称重操作系统:Windows 打印机:打印购物小票 下列关于该信息系统中数据的说法,不正确的是( )A.选购水果的重量数据可由秤体内置传感器采集得到B.选购水果的品种数据可由AI摄像头自动识别得到C.顾客付款码数据无需事先存放于该系统数据库D.应付金额的计算只能在服务器端完成2.以下不属于信息系统的基本组成元素的是( )A.硬件与软件 B.数据 C.网络 D.价格3.2020年底,工信部特地为了老年人公布了首批适老化和无障碍改造App名单。“适老版”的App的推出,是为了减少信息系统局限性中的( )A.对外部环境有依赖性B.本身具有安全隐患C.由于技术门槛可能加剧数字鸿沟D.数字化与网络化不够全面4.在使用某信息系统时,需凭个人身份证号码、密码登陆系统下载相关数据。身份证号码和登陆密码属于该信息系统中的( )A.用户 B.软件 C.数据 D.硬件5.2016年,我国自行研制的超级计算机( )在国际超级计算大会(ISC)上亮相。它的运算能力达到每秒93.01千万亿次,排名世界第一,成为“计算机领域的珠穆朗玛峰”。A.神威-太湖之光 B.银河—IV C.曙光--5000A D.深腾70006.用户在高铁 12306 网站中可查询列车发车时间、途经站点、票价、余票等信息,可进行订票、改签、退票等操作,极大方便了人们的出行。下列有关信息系统的说法,不正确的是( )A.信息系统是指由硬件软件设施、通信网络、数据和用户构成的人机交互系统B.用户在 12306 网站查询某车次余票信息,体现了信息系统的数据查询功能C.信息系统是自动化系统,运行过程不需要人的参与D.信息系统是对信息资源开发、利用和管理的一种必不可少的工具7.某餐厅点餐系统解决了传统手工点餐模式下人力消耗大、管理效率低等弊端,为提升餐饮运营效率和服务质量提供了帮助。关于该点餐系统,下列说法错误的是( )A.点餐系统为顾客打印消费单,主要体现了信息系统的输出功能B.订单数据存储在点餐系统中,主要体现了信息系统的存储功能C.顾客用于点餐的平板电脑只具有输入功能,没有输出功能D.商家利用点餐系统对点餐数据进行分析,主要体现了信息系统的处理功能8.以下关于信息系统说法不正确的是( )A.信息系统是指由硬件软件设施、通信网络、数据和用户构成的人机交互系统B.数据处理系统具有统一规划的数据库,信息高度集中,供各类用户共享C.信息系统规范了工作流程,提高了工作效率D.对外部环境的依赖是信息系统最大的局限性9.科技小组准备搭建酒店智能门锁系统,基本工作流程:管理终端将基本信息(包含验证信息)录入并传输到服务器中;智能终端将客户输入的验证信息至服务器上进行验证, 验证通过后,解锁开门。系统结构图如图所示,下列说法正确的是( )A.该系统中管理终端只能是智能手机B.该信息系统中的用户是指入住的客户C.为提高开发效率, 无需进行网络测试D.为实现不联网开锁,需将客户验证信息保存到智能终端10.市民使用公交卡乘坐公交车,实现无人售票,这体现出信息系统具有的优势是( )A.跨越时空限制,服务随时随处 B.规范工作流程,提高工作效率C.便捷保持数据,利于共享追踪 D.基于数据分析,支持科学决策 二、填空题11.智能花盆可以在主人外出旅游时,开启自动模式。它能够自动检测土壤含水量,根据需要自动浇水,可以根据光照情况自动开灯补光。主人在外地还可以通过APP查看植物的温度、土壤湿度、光照等情况。(1)从以上情况看,这个智能花盆有_____________种传感器;(2)这个智能花盆能与外地的主人连接说明它有_____________功能(如Wi-Fi);(3)自动浇水、自动补光是这个花盆的_____________功能。12.信息系统:是由人员、硬件、软件、数据和网络构成的人机交互系统,主要用于信息的输入、______、处理和输出。不仅可以进行各种______,还可将信息转变为知识,为人们的决策提供支持13.在共享单车信息系统中,用手机扫码取车时,“扫码”的过程实现了该信息系统的____功能。14.现代信息系统中,( )弥补了人类自身感觉器官的不足。传感器是信息系统获取自然和生产领域信息的主要途径与手段15.参考图示,回答问题。通过浏览器访问信息系统的过程如下:(1)用户在浏览器地址栏中输入地址,浏览器根据地址向Web服务器发起访问应用程序请求。(2)Web服务器接受请求,查找应用程序文件,如果Web服务器找到文件,就按照文件要求进行处理,并将处理结果返回给用户;如果没有找到文件,则默认给用户返回一个404错误。(3)在第2步中,如果用户请求的应用程序文件要求访问数据库服务器,Web服务器就向数据库服务器发起访问请求;数据库服务器接受请求,向Web服务器返回操作结果,Web服务器根据应用程序文件的要求,进行相应处理之后再返回给浏览器。某用户通过浏览器登录电商平台查询某款笔记本电脑的最新型号及价格,请用图中字母表示该访问过程:____________,电商平台中的笔记本电脑型号和价格等数据存储在_____________(填:甲/乙/丙)。16.信息社会的特征:______,数字生活,在线政府,信息经济。 三、判断题17.校园消费信息系统服务器上保存的消费数据可以在联网的电脑上查询,余额可以在收费机,转存机上显示。( )18.小刚在美团上购买了一张电影票,生成的二维码可以作为其他信息系统的输入数据。( )19.信息系统的主要目的和功能是对信息进行输入、处理、存储、控制、传输和输出,以支持组织做出快速合理的决策。( )20.信息时代中,信息系统已渗透到社会生活各个领域。计算机系统与人们的生活密切相关,计算机系统属于特殊的信息系统。( )21.扫描仪属于信息系统中的输入设备。( ) 四、操作题22.食堂刷脸消费系统是用户通过智能手机APP完成人脸面部录入,使用人脸识别进行餐费支付的一个信息系统,该系统的引入减缓了学生下课就餐高峰期人群聚集的压力,大大降低了打饭和找零环节中的交叉感染的几率。现给出食堂刷脸消费系统组成结构图,请你仔细读图,补充完善。【操作要求】(1)认真分析结构图,确认图中所缺内容;(2)从提供的对象集群中拖放合适对象到图中相应热区位置,将结构图补充完整。 五、简答题23.什么是信息系统?24.结合电子点餐的业务项目案例,谈谈餐厅改造项目中信息系统在社会应用中的优势与局限性。
参考答案:1.D2.D3.C4.C5.A6.C7.C8.B9.D10.B11. 3 通讯(网络) 输出(控制)12. 存储 数据处理13.输入14.传感器15. ACDB 丙16.网络社会17.正确18.正确19.正确20.正确21.正确22.热区1:智能手机热区2:路由器热区3:刷脸消费机23.信息系统(Information system),是由计算机硬件、网络和通信设备、计算机软件、信息资源、信息用户和规章制度组成的以处理信息流为目的的人机一体化系统。 主要有五个基本功能,即对信息的输入、存储、处理、输出和控制。24.优势:人力成本降低、时间响应快、自动化程度高。局限性:随着信息的发展,有些终端设备需要定期维护和升级。

