


还剩4页未读,
继续阅读
所属成套资源:新高考历史一轮复习精品学案 (含解析)
成套系列资料,整套一键下载
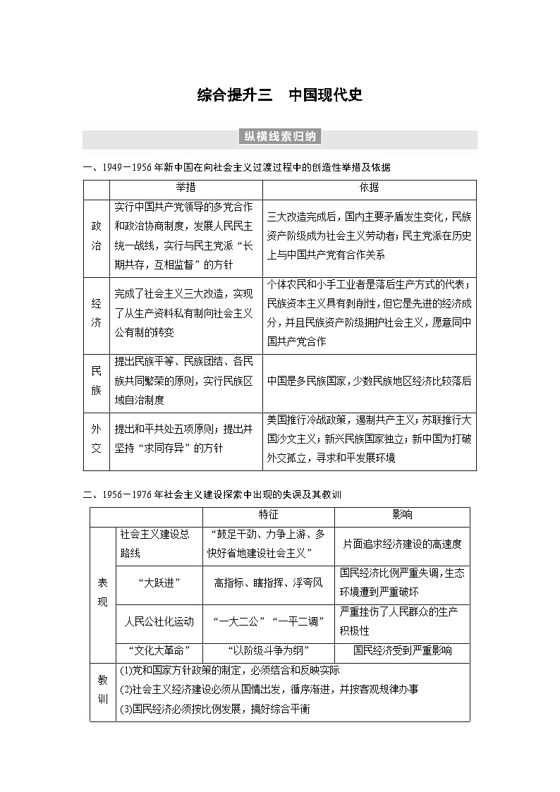
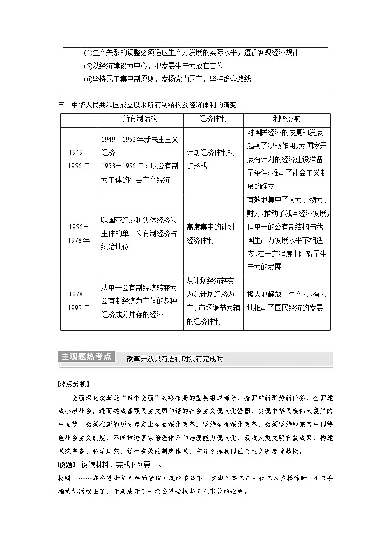
新高考历史一轮复习精品学案 综合提升3 中国现代史(含解析)
展开相关学案
新高考历史一轮复习精品学案 综合提升5 世界现代史(含解析):
这是一份新高考历史一轮复习精品学案 综合提升5 世界现代史(含解析),共5页。学案主要包含了两次世界大战的相同点和不同点等内容,欢迎下载使用。
新高考历史一轮复习精品学案 综合提升2 中国近代史(含解析):
这是一份新高考历史一轮复习精品学案 综合提升2 中国近代史(含解析),共6页。学案主要包含了近代中国探索民主革命道路的过程等内容,欢迎下载使用。
新高考历史一轮复习精品学案 综合提升1 中国古代史(含解析):
这是一份新高考历史一轮复习精品学案 综合提升1 中国古代史(含解析),共6页。学案主要包含了中国封建社会的发展演化,明清时期的中国和西欧等内容,欢迎下载使用。
