

还剩2页未读,
继续阅读
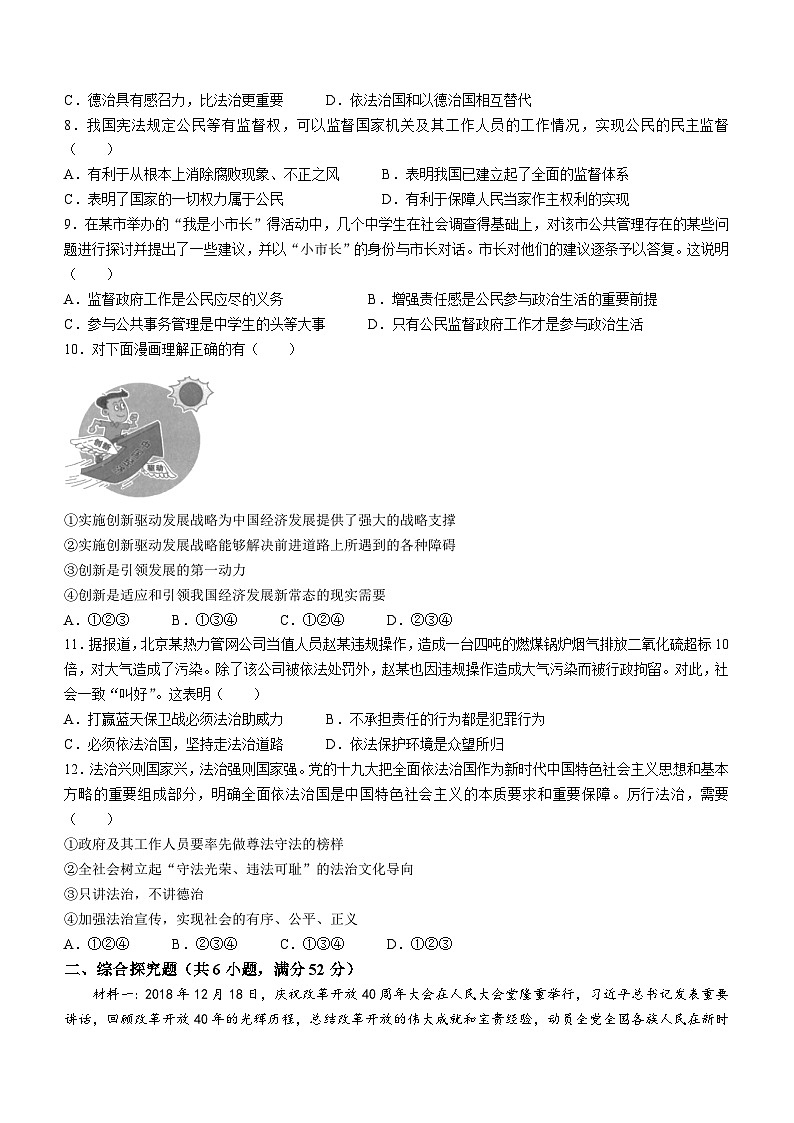
新疆墨玉县萨依巴格乡第一中学、依巴格乡第二中学2023-2024学年九年级上学期第一次月考道德与法治试题
展开相关试卷
山东省齐河县刘桥乡中学2023-2024学年九年级上学期第一次月考道德与法治试题:
这是一份山东省齐河县刘桥乡中学2023-2024学年九年级上学期第一次月考道德与法治试题,文件包含专题一近代中国人民的反侵略斗争同步练习教师版2023-2024部编版历史八年级上册docx、专题一近代中国人民的反侵略斗争同步练习学生版2023-2024部编版历史八年级上册docx等2份试卷配套教学资源,其中试卷共19页, 欢迎下载使用。
新疆伊宁市托克拉克乡中心学校+2023-2024学年七年级上学期第一次月考道德与法治试题:
这是一份新疆伊宁市托克拉克乡中心学校+2023-2024学年七年级上学期第一次月考道德与法治试题,共3页。试卷主要包含了李玲在升入初中后,在日记中写道,材料一等内容,欢迎下载使用。
山东省武城县甲马营乡中学 2023-2024学年七年级上学期第一次月考道德与法治试题:
这是一份山东省武城县甲马营乡中学 2023-2024学年七年级上学期第一次月考道德与法治试题,共4页。试卷主要包含了习近平总书记指出,巴金曾说,2021等内容,欢迎下载使用。