

还剩3页未读,
继续阅读
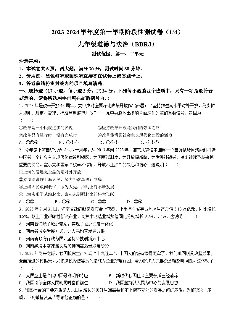
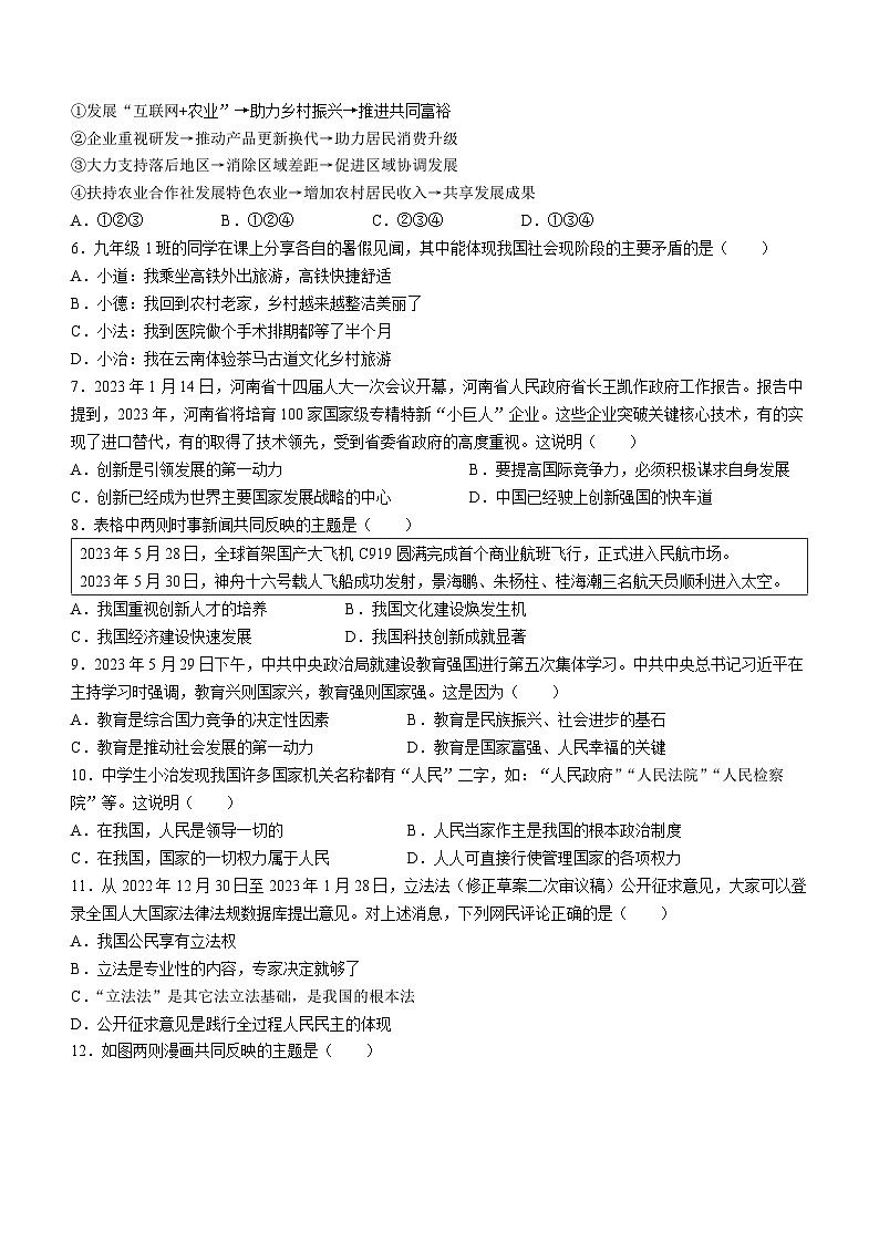
河南省商丘市睢阳区2023-2024学年九年级上学期第一次月考道德与法治试题
展开
这是一份河南省商丘市睢阳区2023-2024学年九年级上学期第一次月考道德与法治试题,共5页。试卷主要包含了二单元,非选择题等内容,欢迎下载使用。
相关试卷
河南省商丘市实验中学+2023-2024学年九年级上学期1月月考道德与法治试题:
这是一份河南省商丘市实验中学+2023-2024学年九年级上学期1月月考道德与法治试题,共9页。试卷主要包含了选择题,非选择题等内容,欢迎下载使用。
河南省商丘市2023-2024学年九年级上学期12月月考道德与法治试题:
这是一份河南省商丘市2023-2024学年九年级上学期12月月考道德与法治试题,共9页。试卷主要包含了选择题,非选择题等内容,欢迎下载使用。
河南省商丘市实验中学2023-2024学年九年级上学期12月月考道德与法治试题:
这是一份河南省商丘市实验中学2023-2024学年九年级上学期12月月考道德与法治试题,共4页。
