四川省泸县第一名校2023-2024学年高二上学期10月月考化学试题 Word版含解析
展开
这是一份四川省泸县第一名校2023-2024学年高二上学期10月月考化学试题 Word版含解析,文件包含四川省泸县第一名校2023-2024学年高二上学期10月月考化学试题Word版含解析docx、四川省泸县第一名校2023-2024学年高二上学期10月月考化学试题Word版无答案docx等2份试卷配套教学资源,其中试卷共25页, 欢迎下载使用。
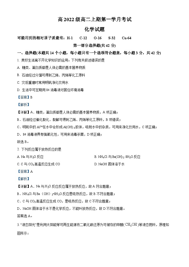
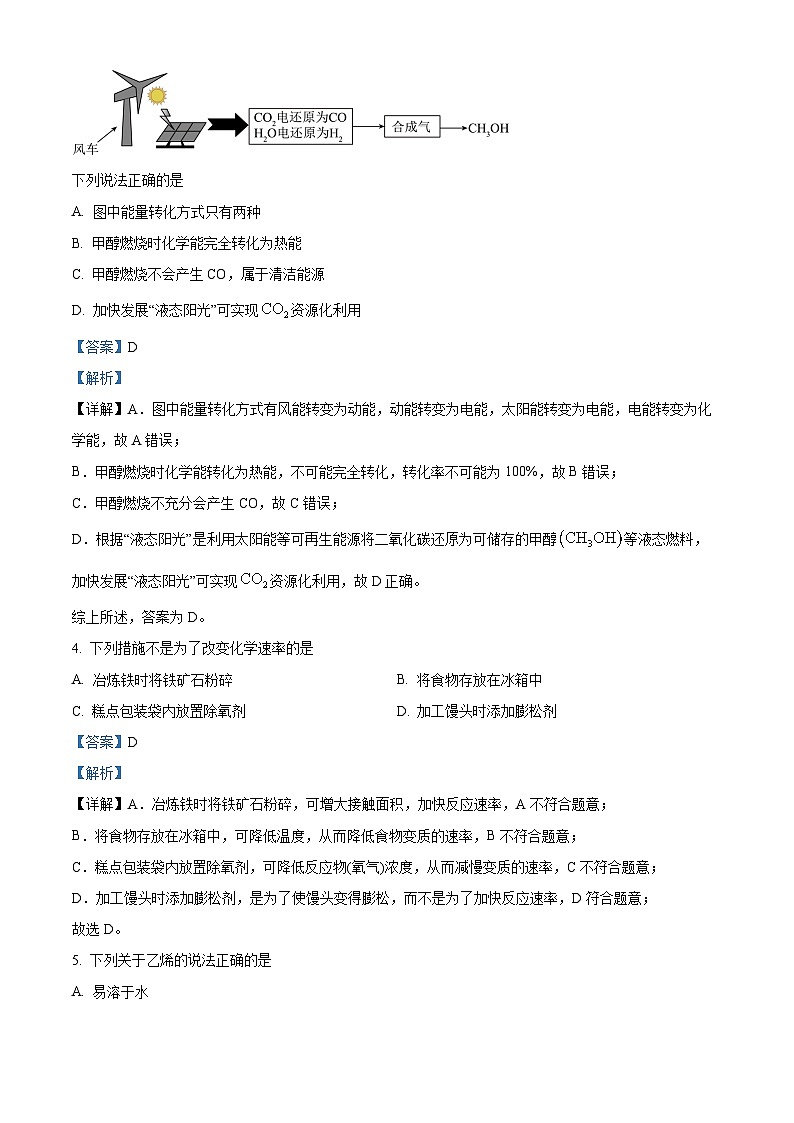
高2022级高二上期第一学月考试化学试题可能用到的相对原子质量有:H-1 C-12 O-16 S-32 Cu-64第一部分选择题(共42分)一、选择题(本题共14个小题,每小题只有一个选项符合题意,每小题3分,共42分)1. 美好生活离不开化学知识的运用。下列有关叙述错误的是A. 糖类、蛋白质都是人体必需的基本营养物质B. 石油经过分馏可得到乙烯、丙烯等化工原料C. 灾后重建时常用明矾净化饮用水D. 生活中可定期用84消毒液对居住环境消毒2. 下列反应属于放热反应的是A. Na与H2O反应 B. NH4Cl与Ba(OH)2·8H2O反应C. C与CO2高温反应生成CO D. NaOH固体溶于水3. “液态阳光”是利用太阳能等可再生能源将二氧化碳还原为可储存的甲醇()等液态燃料,原理如图所示: 下列说法正确的是A. 图中能量转化方式只有两种B. 甲醇燃烧时化学能完全转化为热能C. 甲醇燃烧不会产生CO,属于清洁能源D. 加快发展“液态阳光”可实现资源化利用4. 下列措施不是为了改变化学速率的是A. 冶炼铁时将铁矿石粉碎 B. 将食物存放在冰箱中C. 糕点包装袋内放置除氧剂 D. 加工馒头时添加膨松剂5. 下列关于乙烯的说法正确的是A. 易溶于水B. 分子中所有原子均在同一直线上C. 分子式为C2H6D. 聚合所得聚乙烯的结构简式为 6. 某反应由两步反应A→B→C完成,它的反应能量变化曲线如图所示。下列叙述正确的是A. A与C的能量差E5=E4+E2-E1-E3B. 三种物质中B最稳定C. 两步反应均为吸热反应D. A→B的反应一定需要加热7. 在2A(g)+B(s)3C(g)+4D(g)反应中,表示该反应速率最快的是A. v(A)=0.5mol•L-1•s-1 B. v(B)=0.5mol•L-1•s-1C. v(C)=0.9mol•L-1•s-1 D. v(D)=1mol•L-1•s-18. 我国科学家成功制备单分子芯片部分流程如下(已知甲基丙烯酸甲酯的结构简式为):CuCu―石墨烯石墨烯Si―石墨烯下列说法错误的是A. 甲烷的二氯代物只有1种B. Si位于第三周期第ⅣA族C. PMMA(聚甲基丙烯酸甲酯)中存在碳碳双键D 石墨烯属于新型无机非金属材料9. 含、、的溶液中反应机理如图所示。下列说法错误的是 A. 由图可知氧化性:B. 反应过程中包含两个基元反应C. 该反应可表示为:D. 若不加Fe3+,正反应的活化能比逆反应的小10. 一定条件下,可逆反应 达到平衡,当单独改变下述条件后,有关叙述错误的是A. 降温,、都减小,且减小的程度小于减小的程度B. 加压,、都增大,且增大的程度大于增大的程度C. 注入氮气的时刻,压强增大,、都增大,且增大程度大于增大程度D. 加催化剂,、都发生变化,且变化的程度相等11. 对于可逆反应 ,下列叙述正确是A. 达到化学平衡时,若增加容器体积,则正反应速率减小,逆反应速率增大B. 保持容器容积不变,向其中加入1 mol He ,化学反应速率不变C. 降低温度,正反应速率减小,逆反应速率增大D. 达到化学平衡时,12. 通过传感器可以监测空气中甲醛的含量。一种燃料电池型甲醛气体传感器的原理如图所示,下列说法错误的是A. a为电池的正极,发生还原反应B. b极的电极反应为HCHO+H2O-4e−=CO2+4H+C. 传感器工作过程中,电解质溶液中H+向a极移动D. 外电路中的电流方向为由b到a13. 在工业制硫酸中的一步重要反应是在下的催化氧化,其反应:,在一定条件下,将和投入容积为的恒容密闭容器中发生反应,反应过程中的物质的量 [n(SO2)]随反应时间(t)的变化如图所示。下列叙述错误的是 A. 使用催化剂可以增大反应速率,提高生产效率B. 当反应达到平衡时,的转化率为C. 内的平均速率为D. a点对应的化学反应速率:14. 已知反应①和反应②在T℃时的平衡常数分别为和,该温度下反应③的平衡常数为。则下列说法正确的是A. 反应①的平衡常数B. 反应②中,增大氢气浓度,平衡正移,增大C. 对于反应③,T℃时,D. 对于反应③,恒容时,温度升高,K值减小,则该反应放热反应第二部分非选择题(共58分)二、非选择题(本题包括15~19题,共5题)15. 利用如图所示装置测定中和热的实验步骤如下:①用量筒量取50mL 0.50mol·L-1盐酸倒入小烧杯中,测出盐酸温度;②用另一量筒量取50mL 0.55mol·L-1 NaOH溶液,并用同一温度计测出其温度;③将NaOH溶液倒入小烧杯中,设法使之混合均匀,测得混合液最高温度。回答下列问题:(1)该图中有两处未画出,它们是___________________、___________________。(2)为什么所用NaOH溶液要稍过量_________________________。(3)倒入NaOH溶液的正确操作是____________________。(4)假设盐酸和氢氧化钠溶液的密度都是1g·cm-3,又知中和反应后生成溶液的比热容c=4.18 J·g-1·℃-1。为了计算中和热,某学生实验记录数据如下:依据该学生的实验数据计算,该实验测得的中和热ΔH=______(结果保留一位小数)。实验序号起始温度t1/℃终止温度t2/℃盐酸氢氧化钠溶液混合溶液120.020.123.2220.220.423.4320.520.623.6 (5)____(填“能”或“不能”)用Ba(OH)2溶液和硫酸代替氢氧化钠溶液和盐酸,理由是__。16. 回答下列问题(1)和混合可作火箭推进剂,已知:液态和足量氧气反应生成和放出的热量;,则液态和液态反应生成和的热化学方程式为_______。(2)工业上可用来生产燃料甲醇。在容积为的密闭容器中充入和,在500℃下发生反应,实验测得和的物质的量()随时间变化如图所示:①从反应开始到平衡,氢气的平均反应速率v(H2)=_______。②500℃条件下,另一容器中测得某时刻,、、和的浓度均为,则此时v(正)_______(填“>”、“<”或“=”)v(逆)。③下列不能表示反应达到平衡状态的是_______。A.B.混合气体的平均分子质量不再改变C.单位时间内生成3molH—H键,同时生成3molH—O键D.混合气体的密度不再改变(3)如图所示,形管内盛有滴有酚酞的足量溶液,打开,闭合,则:①A极附近可观察到的现象是_______。②反应一段时间后打开,若忽略溶液体积变化和气体的溶解,整个反应产生气体的体积(标准状况)为,将溶液充分混合,则溶液在常温下的pH约为_______;若要使电解质溶液恢复到原状态,需向形管内加入或通入一定量的_______。17. 回答下列问题(1)用NH3可以消除氮氧化物的污染,已知:反应Ⅰ:4NH3(g)+3O2(g)2N2(g)+6H2O(g) ΔH1=a kJ·mol-1反应Ⅱ:N2(g)+O2(g)2NO(g) ΔH2=b kJ·mol-1反应Ⅲ:4NH3(g)+6NO(g)5N2(g)+6H2O(g) ΔH3=c kJ·mol-1则反应Ⅱ中的b=___________(用含a、c的代数式表示),反应Ⅲ中的ΔS___________(填“>”“<”或“=”)0。(2)已知:①2CO(g)+SO2(g)S(l)+2CO2(g) ΔH1=-37.0 kJ·mol-1②2H2(g)+SO2(g)S(l)+2H2O(g) ΔH2=+45.4 kJ·mol-1③CO的燃烧热ΔH3=-283 kJ·mol-1,请回答:表示液态硫(S)的燃烧热的热化学方程式为___________;反应②中,正反应活化能E1___________(填“>”“<”或“=”)ΔH2。(3)若某温度下,CH3COOH(aq)与NaOH(aq)反应的ΔH=-46.8 kJ·mol-1,H2SO4(aq)与NaOH(aq)的中和热为57.3 kJ·mol-1,则CH3COOH在水溶液中电离的反应热ΔH1=___________。(4)已知:化学键C—HC—CC=CH—H键能/(kJ·mol-1)412348612436则 +H2(g) ΔH=___________;又知H2和苯乙烯的燃烧热ΔH分别为-290 kJ·mol-1和-4400 kJ·mol-1,则乙苯的燃烧热ΔH=___________ kJ·mol-1。18. 以庚烷等为原料合成高分子材料E和I的合成路线如下:回答下列问题:(1)A→B的反应类型为___________。(2)C→D的化学方程式为_________________。(3)下列关于物质D的说法正确的是______________(填字母)。a.能发生氧化反应 b.能发生取代反应 c.能使溴水褪色(4)物质E的单体为_________________。(5)物质F同分异构体的结构简式为___________。(6)G的化学名称是___________________。(7)H中官能团的名称为_______________________。(8)I的结构简式为_____________________。19. 手机主板中含有贵金属单质Au(金)、Ag和Pd(钯)。如图方法可从侤旧手机主板中回收贵金属。 已知:i.Au+3+6H+Au3++3NO2↑+3H2O K<10-5Au++4H+Au3++NO↑+2H2O K<10-5Au3++4Cl-[AuCl4]- K>105ii.HAuCl4=H++[AuCl4]-(1)酸浸前,将废旧手机主板粉碎的目的是_______。(2)已知:王水[V(浓硝酸):V(浓盐酸)=1:3]溶金反应时产生NO。①写出该反应的离子方程式:________。②从反应原理的角度解释浓盐酸的作用________。(3)若用Zn粉将溶液中的1molHAuCl4完全还原,则参加反应的Zn的物质的量是________mol。(4)AgCl溶于氨水的离子方程式为________。(5)水合肼(N2H4•H2O)是一种液态还原剂,能直接与AgCl反应生成单质Ag。上述工艺中,先将氯化银溶于氨水,再与水合肼反应,除了“碱性条件下水合肼的还原性增强”,还具有的优点可能有________(写出一条即可)。
相关试卷
这是一份四川省泸县第一中学2023-2024学年高二上学期12月月考化学试题(Word版附解析),共20页。试卷主要包含了5 Si-28 Fe-56,3kJ/ml≈55, 下列有关叙述错误的是, 已知, 下列叙述正确的是等内容,欢迎下载使用。
这是一份四川省泸县第四名校2023-2024学年高三上学期第二次月考理综化学试题 Word版含解析,文件包含四川省泸县第四中学2023-2024学年高三上学期第二次月考理综化学试题Word版含解析docx、四川省泸县第四中学2023-2024学年高三上学期第二次月考理综化学试题Word版无答案docx等2份试卷配套教学资源,其中试卷共27页, 欢迎下载使用。
这是一份四川省泸县第五名校2023-2024学年高三上学期10月月考理综化学试题 Word版含解析,文件包含四川省泸县第五中学2023-2024学年高三上学期10月月考理综化学试题Word版含解析docx、四川省泸县第五中学2023-2024学年高三上学期10月月考理综化学试题Word版无答案docx等2份试卷配套教学资源,其中试卷共26页, 欢迎下载使用。

