所属成套资源:人教版初中生物重点知识点总结
- 人教版生物八年级下册知识点 学案 2 次下载
- 人教版生物八年级上册知识点 学案 1 次下载
- 人教版生物七年级下册知识点 学案 1 次下载
人教版生物七年级上册知识点
展开
这是一份人教版生物七年级上册知识点,共15页。学案主要包含了生物的特征,调查我们身边的生物,生物圈是最大的生态系统,细胞的生活等内容,欢迎下载使用。
第一章 认识生物
一、生物的特征(熟记生物的7大特征)
1.生物的生活需要营养
2.生物能进行呼吸
3.生物能排出体内产生的废物
4.生物能对外界刺激做出反应
5.生物能生长和繁殖
6.生物都有遗传和变异的现象
(①遗传现象:龙生龙,凤生凤,老鼠的儿子会打洞
②变异现象:一母生九子,连母十个样)
7.除病毒以外,生物都是由细胞构成的
(病毒不具有细胞结构,但病毒作为一种生物,具有生物的共同特征。)
注意:珊瑚和珊瑚礁不是生物(非生物),珊瑚虫是生物!
二、调查我们身边的生物
1.生物的分类
(1)按照形态结构特点,将生物分为植物、动物和其他生物三大类。
注意:细菌、蘑菇、金针菇、灵芝等微生物属于其他生物
(2)按照生活环境不同,将生物分为陆生生物和水生生物等。
(3)按照用途不同,将生物分为作物、家禽、家畜、宠物等.
第二章 了解生物圈
一、生物与环境的关系
生物圈:地球上所有生物与其环境的总和就是生物圈
生态因素:环境中影响生物的生活和分布的因素叫做生态因素
生态因素包括非生物因素和生物因素两类。
1.非生物因素对生物的影响:光、空气、土壤、水分、温度等
2.生物因素对生物的影响:
最常见的是捕食关系、竞争关系、合作关系 、寄生关系 、互利共生关系
探究实验的步骤:1、提出问题 2、作出假设 3、制定计划 4、实施计划 5、得出结论 6、表达和交流
对照实验:在研究一种条件对研究对象的影响时,所进行的除了这种条件不同以外,其他条件都相同的实验,叫做“对照实验”。(单一变量)
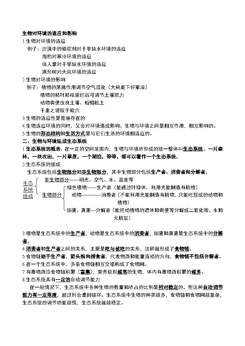
生物对环境的适应和影响
1.生物对环境的适应
例子:沙漠中的骆驼刺对干旱缺水环境的适应
海豹对寒冷环境的适应
仙人掌对干旱缺水环境的适应
旗形树对大风环境的适应
2.生物对环境的影响
例子:植物的蒸腾作用调节空气湿度(大树底下好乘凉)
植物的枯叶枯枝腐烂后可调节土壤肥力
动物粪便改良土壤、蚯蚓松土
千里之堤毁于蚁穴
3.生物的适应性是普遍存在的
4.生物适应环境的同时,又会对环境造成影响;生物与环境之间是相互作用,相互影响的。
5.生物的形态结构和生活方式是与它们生活的环境相适应的。
二、生物与环境组成生态系统
1.生态系统的概念:在一定的空间范围内,生物与环境所形成的统一整体叫生态系统。一片森林,一块农田,一片草原,一个湖泊,等等,都可以看作一个生态系统。
2.生态系统的组成
生态系统组成
生态系统包括生物部分和非生物部分,其中生物部分包括生产者、消费者和分解者。
非生物部分——阳光、空气、水、温度等
绿色植物——生产者(能通过叶绿体,利用光能制造有机物)
生物部分 动物————消费者(不能利用光能制造有机物,只能吃现成的动物和植物)
细菌、真菌—分解者(能把动植物的遗体和粪便等分解成二氧化碳、水和无机盐)
3.植物是生态系统中的生产者,动物是生态系统中的消费者,细菌和真菌是生态系统中的分解者。
4.消费者和生产者之间的关系,主要是吃与被吃的关系,这样就形成了食物链。
5.食物链始于生产者,箭头指向捕食者,代表物质和能量流动的方向,食物链不包括分解者。
6.在一个生态系统中,多条食物链相互交错构成了食物网。
7.有毒物质沿食物链积累(富集),营养级别越高的生物,体内有毒物质积累的越多。
8.生态系统具有一定的自动调节能力
在一般情况下,生态系统中各种生物的数量和所占的比例是相对稳定的。但这种自动调节能力有一定限度,超过则会遭到破坏。生态系统中生物的种类越多,食物链和食物网越复杂,生态系统的调节功能越强,生态系统就越稳定。
三、生物圈是最大的生态系统
一、生物圈
1.生物圈的范围:包括大气圈的底部、水圈的大部和岩石圈的表面
大气圈的底部:可飞翔的鸟类、昆虫、细菌等
水圈的大部:距海平面150米内的水层
岩石圈的表面:是一切陆生生物的“立足点”
(生物圈中的大气圈、水圈、岩石圈的划分只是大体的划分,三者并不是截然分开)
2.生态系统的类型:森林生态系统、草原生态系统、海洋生态系统、淡水生态系统、湿地生态系统、农田生态系统、城市生态系统等。
森林生态系统有“绿色水库”、“地球之肺”之称。
湿地生态系统有“地球之肾”之称。沼泽是典型的湿地生态系统
3.生物圈是最大的生态系统。生物圈是一个统一的整体,是地球上最大的生态系统,是所有生物共同的家园。各个生态系统之间是彼此互相影响的,人类活动对环境的影响有许多是全球性的。
第二单元 生物体的结构层次
第一章 细胞是生命活动的基本单位
一、练习使用显微镜
1.显微镜的结构
遮光器:上面有大小不等的圆孔,叫光圈,每个光圈都可以对准通光孔,用来调节光线的强弱。
反光镜:可以转动,使光线经过通光孔反射上来。其两面是不同的:光强时使用平面镜,光弱时使用凹面镜。
镜筒:上端装目镜,下端有转换器,在转换器上装有物镜.
准焦螺旋:①粗准焦螺旋:转动时镜筒升降的幅度大;
②细准焦螺旋:转动时镜筒升降的幅度很小。
2.显微镜的使用
①观察的物像与实际图像相反。注意玻片的移动方向和物像的移动方向相反。
②从目镜内看到的物像是倒像。显微镜放大倍数=物镜倍数×目镜倍数
③放在显微镜下观察的生物标本,应该薄而透明,光线能透过,才能观察清楚。因此必须加工制成玻片标本。
3.目镜越长的放大倍数越小,物镜越长的放大倍数越大。显微镜放大倍数越大,细胞体积越大,视野中细胞数目越少且变暗。
二、观察植物细胞
1.常用的玻片标本有三种:
切片——用生物体上切取下来的薄片制成
涂片——用液体的生物材料(如血液)经过涂抹制成
装片——用生物体上撕下来的或直接用个体微小的生物如衣藻、水螅、青霉等制成
以上三种玻片,都可以制成永久的(永久玻片)和临时的(临时玻片)
2.植物细胞的基本结构
①细胞壁:支持、保护
②细胞膜:控制物质的进出,保护
③细胞质:液态的,可以流动的。
④细胞核:贮存和传递遗传信息
⑤叶绿体:进行光合作用的场所
⑥液泡:在细胞质中,含有细胞液,溶解着多种物质
3.实验避免出现气泡的方法:用镊子夹起盖玻片,使它一
边先接触载玻片上的水滴,然后缓缓放下,盖在要观察的材料上。
三、动物细胞
1.动物细胞的结构
细胞膜:控制物质的进出
细胞核:贮存和传递遗传信息
细胞质:液态,可以流动
2.植物细胞与动物细胞的相同点:都有细胞膜、细胞质、细胞核、线粒体。
3.植物细胞与动物细胞的不同点:植物细胞有细胞壁、叶绿体和液泡,动物细胞没有。
4.《观察人的口腔上皮细胞》实验使用生理盐水的作用:维持细胞的原形,保持细胞的正常生理状态。
5、细胞学说的创建者是施莱登和施旺
四、细胞的生活
一、细胞的生活需要物质和能量
1.细胞是构成生物体的结构和功能的基本单位。
2.细胞中的物质
有机物(一般含碳,可燃烧):如糖类、脂类、蛋白质、核酸,这些都是大分子
无机物(一般不含碳):如水、无机盐、氧等,这些都是小分子
3.细胞膜控制物质的进出,对物质有选择性,有用物质进入,废物排出。
4.细胞质中的能量转换器
叶绿体:进行光合作用,把二氧化碳和水合成有机物,并产生氧。
线粒体:进行呼吸作用,是细胞内的“动力工厂”、“发动机”,产生能量。
二者联系:都是细胞中的能量转换器
二者区别:叶绿体将光能转变成化学能储存在有机物中;线粒体分解有机物,将有机物中储存的化学能释放出来供细胞利用。
5.动植物细胞都有线粒体。植物细胞还有叶绿体。而动物细胞没有。
细胞核是遗传信息库
1.遗传信息:受精卵内具有指导身体发育的全部信息,这些信息是由父母传下来的,因而叫做遗传信息
2.遗传信息在细胞核中
①遗传信息的载体是一种叫做DNA的有机物,存在于细胞核中。
3.染色体
①染色体位于细胞核中,由于易被碱性染料染色而得名
②染色体是由DNA和蛋白质两种物质组成的
③每一种生物的细胞核中内,染色体的数量是一定的
2.细胞核、染色体、DNA、基因之间的关系图:
3.细胞的控制中心是细胞核
4.细胞是物质、能量和信息的统一整体
5、细胞核控制着生物的发育和遗传
第二章 细胞怎样构成生物体
一、细胞通过分裂产生新的细胞
1.生物体由小长大是由于:细胞的分裂和细胞的生长
2.细胞的分裂使细胞的数目增多,细胞的生长使细胞的体积增大。
3.细胞分裂的过程
①染色体进行复制
②细胞核分成等同的两个细胞核
③细胞质分成两份
④植物细胞:在原细胞中间形成新的细胞膜和细胞壁
动物细胞:细胞膜逐渐内陷,形成两个新细胞
4.细胞分裂产生的新细胞与原细胞的染色体形态和数目相同,而且新细胞核原细胞所含有的遗传物质也是一样的。
二、动物体的结构层次
1.新个体发育的起点是受精卵
多细胞动物和人体的生长发育是从一个细胞开始的,这个细胞就是受精卵。
2.动物和人的基本结构层次(微观到宏观):
细胞—→组织—→器官—→系统—→动物体和人体
3.组织:由形态相似,结构、功能相同的细胞联合在一起形成的细胞群叫做组织
组织的形成:细胞分化的结果
动物和人的基本组织可以分为四种:上皮组织、结缔组织、肌肉组织、神经组织。
4.器官:由不同的组织按照一定的次序结合一起构成的具有一定功能的结构。
5.系统:能够共同完成一种或几种生理功能的多个器官按照一定的次序组成在一起
构成系统。
八大系统:运动系统、消化系统、呼吸系统、循环系统、泌尿系统,神经系统、
内分泌系统、生殖系统。
三、植物体的结构层次
1.植物体与动物体相似,生长发育也是从受精卵开始的。
2.植物结构层次(微观到宏观):
细胞—→组织—→器官—→植物体
3.植物的组织:分生组织、保护组织、营养组织、输导组织、机械组织
4.绿色开花植物的六大器官:
营养器官:根、茎、叶;
生殖器官:花、果实、种子
三、细胞的生活
一、细胞的生活需要物质和能量
1.细胞是构成生物体的结构和功能的基本单位。
2.细胞中的物质
有机物(一般含碳,可燃烧):如糖类、脂类、蛋白质、核酸,这些都是大分子
无机物(一般不含碳):如水、无机盐、氧等,这些都是小分子
3.细胞膜控制物质的进出,对物质有选择性,有用物质进入,废物排出。
4.细胞质中的能量转换器
叶绿体:进行光合作用,把二氧化碳和水合成有机物,并产生氧。
线粒体:进行呼吸作用,是细胞内的“动力工厂”、“发动机”,产生能量。
二者联系:都是细胞中的能量转换器
二者区别:叶绿体将光能转变成化学能储存在有机物中;线粒体分解有机物,将有机物中储存的化学能释放出来供细胞利用。
5.动植物细胞都有线粒体。植物细胞还有叶绿体。而动物细胞没有。
四、单细胞生物
1.单细胞生物:只有一个细胞的生物被称为单细胞生物
(酵母菌、草履虫、衣藻、眼虫、变形虫)
2.草履虫的形态结构
3.单细胞生物与人类的关系:有益也有害
益处:①鱼的饵料;②净化污水;③发酵食品
害处:①引发疾病;②形成赤潮,危害渔业
第三单元 生物圈中的绿色植物
第一章 生物圈中有哪些绿色植物
一、藻类、苔藓和蕨类植物
1.生物圈中的绿色植物可以分为四大类:藻类、苔藓、蕨类和种子植物。
2.藻类植物
①结构简单,是单细胞或多细胞个体;
②大多生活在水中,少数生活在陆地阴湿处;
③细胞里有叶绿体,能进行光合作用;
④全身能从环境中吸收水分和无机盐;
⑤无根、茎、叶等器官的分化(无根、茎、叶结构);
3.常见的藻类植物:
(1)淡水藻类
单细胞藻类:鼓藻、栅藻、新月藻、衣藻
多细胞藻类:水绵
(2)海洋藻类
紫菜、海带、鹿角菜、石莼、裙带菜、马尾藻、石花菜
4.藻类植物在生物圈中的意义:
(1)释放氧气(占整个绿色植物释放氧气的95%);
(2)做鱼类饵料;
(3)食用;
(4)药用、工业用
5.苔藓植物
①大多生活在潮湿陆地,一般很矮小;
②一般具有茎、叶、假根,无输导组织
常见的苔藓植物:葫芦藓、墙藓、地钱
5.苔藓植物的根是假根,不能吸收水分和无机盐,而苔藓植物的茎和叶中没有输导组织,不能运输水分。所以苔藓植物的植株长得十分矮小,且苔藓植物的生命活动不能离开水。
6.把苔藓植物当作监测空气污染程度的指示植物。
7.蕨类植物
①生活在潮湿环境中;
②有根、茎、叶,有输导组织;
8.蕨类植物在生物圈中的意义:
(1)食用;(2)药用;(3)作为绿肥和饲料;(4)形成煤炭
9.藻类、苔藓、蕨类植物具有的共同特征是:都不产生种子,可以进行孢子生殖。
二、种子植物
1.种子的结构 (P81 种子的结构)
种皮:保护种子内部结构
胚芽
(1)菜豆种子 胚轴
胚 胚根
种子 子叶:2片,储存营养
种皮:保护果实种子内部结构
胚芽
(2)玉米种子 胚轴
胚 胚根
子叶:1片,转运营养
胚乳:储存营养
胚是新植物的幼体,由胚芽、胚轴、胚根和子叶组成
2.种子植物包括裸子植物和被子植物两大类,被子植物就是常说的绿色开花植物。
常见的裸子植物:苏铁、银杏、红豆杉、水杉、圆柏、侧柏
裸子植物:种子裸露,外面没有果皮包被。如松、柏、云杉、银杏、苏铁
种子植物
被子植物:种子的外面有果皮,种子被包在果实中。如桃、花生
3.果实常有一些适于传播的特点。(如杨和柳的果实,表面有翅或毛,适于随风飘扬)
4.种子植物比苔藓、蕨类更适应陆地的生活,一个重要的原因是能产生种子。
第二章 被子植物的一生
一、种子的萌发
1.种子萌发的条件:
(1)环境条件:适宜的温度、一定的水分、充足的空气。
(2)自身条件:胚是完整的、胚是活的、种子不在休眠期。
2.种子的发芽率
(1)抽样检测:从检测对象总体中抽取少量个体作为样本,对样本进行检测的结果能够反映总体的情况,这种方法叫做抽样检测。
(2)发芽率的计算公式:
(3)重复测定1~2次,取几次的平均值作为测定结果。
3.种子萌发的过程
(1)吸水;(种子萌发时,首先吸水膨胀)
(2)子叶或胚乳中的营养物质转运给胚根、胚芽、胚轴;
(3)胚根发育突破种皮,形成根,
(4)胚轴发育成连接根和茎的部分,胚芽发育成茎和叶
(注意:首先突破种皮的是胚根,食用豆芽的白胖部分是由胚轴发育来的)
二、植株的生长
1.根尖包括根冠、分生区、伸长区、成熟期四部分。
2.幼根的生长
①根生长最快的部位是伸长区;
②分生区的细胞通过分裂产生新细胞,不断补充伸长区的细胞数量;
③伸长区的细胞不断长大,长成为成熟区的细胞;
④根的生长主要是靠分生区细胞的分裂和伸长区细胞的增大的结果。
3.枝条是由芽发育而成的。
4.植株生长需要的营养物质
水、无机盐(主要是:氮、磷、钾)、有机物(叶的光合作用制造)
5、植物生长的不同时期,需要无机盐的量是不同的。
三、开花和结果
1.花由花芽发育而来
2.花的结构
花的主要结构是雄蕊和雌蕊,雄蕊花药里面有花粉,雌蕊的子房里面有胚珠。
4.传粉:花粉从花药落倒雌蕊柱头上的过程。传粉的方式包括自花传粉和异花传粉
(1)自花传粉:一朵花的花粉,从花药散放出以后,落到同一朵花的柱头上
(2)异花传粉:一朵花的花粉依靠外力落到另一朵花的柱头上
5、受精:胚珠里面的卵细胞,与来自花粉管中的精子结合,形成受精卵的过程
6.果实和种子的形成
发育为
胚珠 种子
(卵细胞与精子结合形成受精卵,受精卵发育成胚)
子房 果实
发育为
子房壁 果皮
6.人工辅助授粉:是为了弥补在自然状态下植物传粉的不足而给植物进行的辅助授粉。
第三章 绿色植物与生物圈的水循环
一、植物对水分的吸收和运输
1.根适于吸水的特点
①根吸水的部位主要是根尖的成熟区,成熟区生有大量的根毛;
②大量的根毛可以大大增加根吸水的表面积,提高根吸水的效率;
2.植物运输物质的途径
导管:从下往上输送水分和无机盐
筛管:从上往下输送叶片光合作用产生的有机物
二、植物的蒸腾作用
1、概念:水分从活的植物体表面以水蒸气状态散失到大气中的过程,叫做蒸腾作用。
1. 叶片的结构
2.气孔:是植物蒸腾作用的“门户”,也是气体交换的“窗口”
①保卫细胞吸水膨胀,使气孔张开;
②保卫细胞失水收缩,使气孔关闭。
3.蒸腾作用的意义:
①可降低植物的温度,使植物不至于被灼伤;
②是根吸收水分和促使水分在体内运输的主要动力;
③可促使溶解在水中的无机盐在体内运输;
④可增加大气湿度,降低环境温度,提高降水量,促进生物圈水循环。
第四章 绿色植物是生物圈中有机物的制造者
一、绿色植物通过光合作用制造有机物
1.天竺葵的实验
①暗处理:把天竺葵放到黑暗处一夜
(目的:让天竺葵在黑暗中把叶片中的淀粉全部转运和消耗。)
②对照实验:将一片叶子的一部分的上下面用黑纸片遮盖,然后移到阳光下照射
(目的:做对照实验,看看照光的部位和不照光的部位是不是都产生淀粉。)
③脱色:几个小时后把叶片放进盛有酒精的小烧杯中隔水加热,使叶片变成黄白色
(目的:脱色,溶解叶片中叶绿素便于观察。)
④染色:用清水漂洗叶片,再用碘液染色。
(现象:由于淀粉遇碘变蓝,观察到见光部分变蓝色,不见光部分不变色)
结论:说明淀粉光合作用是光合作用的产物,光是绿色植物制造有机物不可缺少的条件。
2.光合作用概念:
绿色植物利用光提供的能量,在叶绿体中合成了淀粉等有机物,并且把光能转变成化学能,储存在有机物中,这个过程叫光合作用。
3.光合作用实质:
绿色植物通过叶绿体,利用光能,把二氧化碳和水转化成储存能量的有机物(如淀粉),并且释放出氧气的过程。
光能
光合作用的过程:
(储存着能量)
叶绿体
二氧化碳 + 水 有机物 + 氧气
4.光合作用意义:
绿色植物通过光合作用制造的有机物,用来构建植物体,不仅满足了自身生长、发育、繁殖的需要,而且为生物圈中的其他生物提供了基本的食物来源、氧气来源、能量来源。
二、绿色植物的呼吸作用
1.绿色植物对有机物的利用:
①用来构建植物体;
②为植物的生命活动提供能量
2.呼吸作用的概念:
细胞利用氧,将有机物分解成二氧化碳和水,并且将储存在有机物中的能量释放出来,供给生命活动的需要,这个过程叫呼吸作用。
呼吸作用的过程:
线粒体
(储存着能量)
有机物 + 氧气 二氧化碳 + 水 + 能量
3.呼吸作用意义:
呼吸作用释放出来的能量,一部分是植物进行各项生命活动(如:细胞分裂、吸收无机盐、运输有机物等)不可缺少的动力,一部分转变成热量散发出去。
4.呼吸作用主要是在线粒体中进行的,其实质是有机物的分解,释放能量。
第五章 绿色植物与生物圈碳-氧平衡中
1.绿色植物通过光合作用,不断消耗大气中的二氧化碳,产生氧气,维持了生物圈中的碳氧平衡。
2.光合作用与生产生活关系:
①要保证农作物有效地进行光合作用的各种条件,尤其是光。
②合理密植,使作物的叶片充分地接受光照。
3.呼吸作用与生产生活的关系:
①中耕松土、及时排涝都是为了使空气流通,以利于植物根部进行呼吸作用;
②植物的呼吸作用要分解有机物,因此在储存植物的种子或其他器官时,要设法降低呼吸作用,降低温度、减少含水量、降低氧气浓度、增大二氧化碳浓度等都可抑制呼吸作用。
4.光合作用和呼吸作用的区别和联系
第六章 爱护植被,绿化祖国
1.我国主要的植被类型:草原、荒漠、热带雨林、常绿阔叶林、落叶阔叶林、针叶林
2.我国植被面临的主要问题:
①植被覆盖率低;
②森林资源和草原资源破坏严重;
③过度放牧使草场退化、沙化。
3.我国植树节:每年3月12日
4.1984年和1985年我国相继颁布了《中华人民共和国森林法》和《中华人民共和国草原法》
5、我国政府明确提出退耕还林、还草、还湖,退牧还草,颁布了《退耕还林条例》
光合作用
呼吸作用
部位
叶绿体
线粒体
条件
光
有光、无光均可
原料
二氧化碳、水
有机物、氧气
产物
有机物、氧气
二氧化碳、水
能量变化
储存能量
释放能量
相关学案
这是一份初中第3章 生态系统和生物圈综合与测试学案,共1页。学案主要包含了多种多样的生态系统,生物生存的家园――生物圈等内容,欢迎下载使用。
这是一份人教版生物七年级下册知识点,共13页。学案主要包含了人类的起源和进化,人的生殖,青春期,尿的排出等内容,欢迎下载使用。
这是一份苏教版七年级上册生物知识点总结,共16页。

