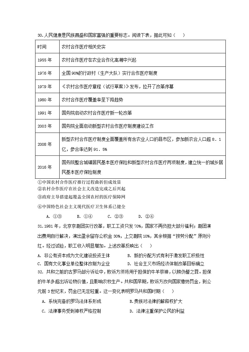
西藏昌都市第一高级中学2023-2024学年高三上学期入学考试历史试题
展开西藏林芝市2023-2024学年高三上学期期末考试历史试题(含答案): 这是一份西藏林芝市2023-2024学年高三上学期期末考试历史试题(含答案),共6页。试卷主要包含了本卷主要考查内容,下面是两宋货币种类表等内容,欢迎下载使用。
2023-2024学年黑龙江省齐齐哈尔恒昌高级中学高二上学期期中考试历史试题含答案: 这是一份2023-2024学年黑龙江省齐齐哈尔恒昌高级中学高二上学期期中考试历史试题含答案,共13页。试卷主要包含了、选择题,1940等内容,欢迎下载使用。
湖南省岳阳市平江县颐华高级中学2023-2024学年高三上学期入学考试历史试题: 这是一份湖南省岳阳市平江县颐华高级中学2023-2024学年高三上学期入学考试历史试题,文件包含入学考试试卷docx、入学考试答案1docx等2份试卷配套教学资源,其中试卷共12页, 欢迎下载使用。

