


重庆市第八中学2023-2024学年高三地理上学期高考适应性月考卷(一)(Word版附解析)
展开
这是一份重庆市第八中学2023-2024学年高三地理上学期高考适应性月考卷(一)(Word版附解析),共14页。试卷主要包含了 有关图所示信息,推断正确的是, 据材料推断,这二十年我国等内容,欢迎下载使用。
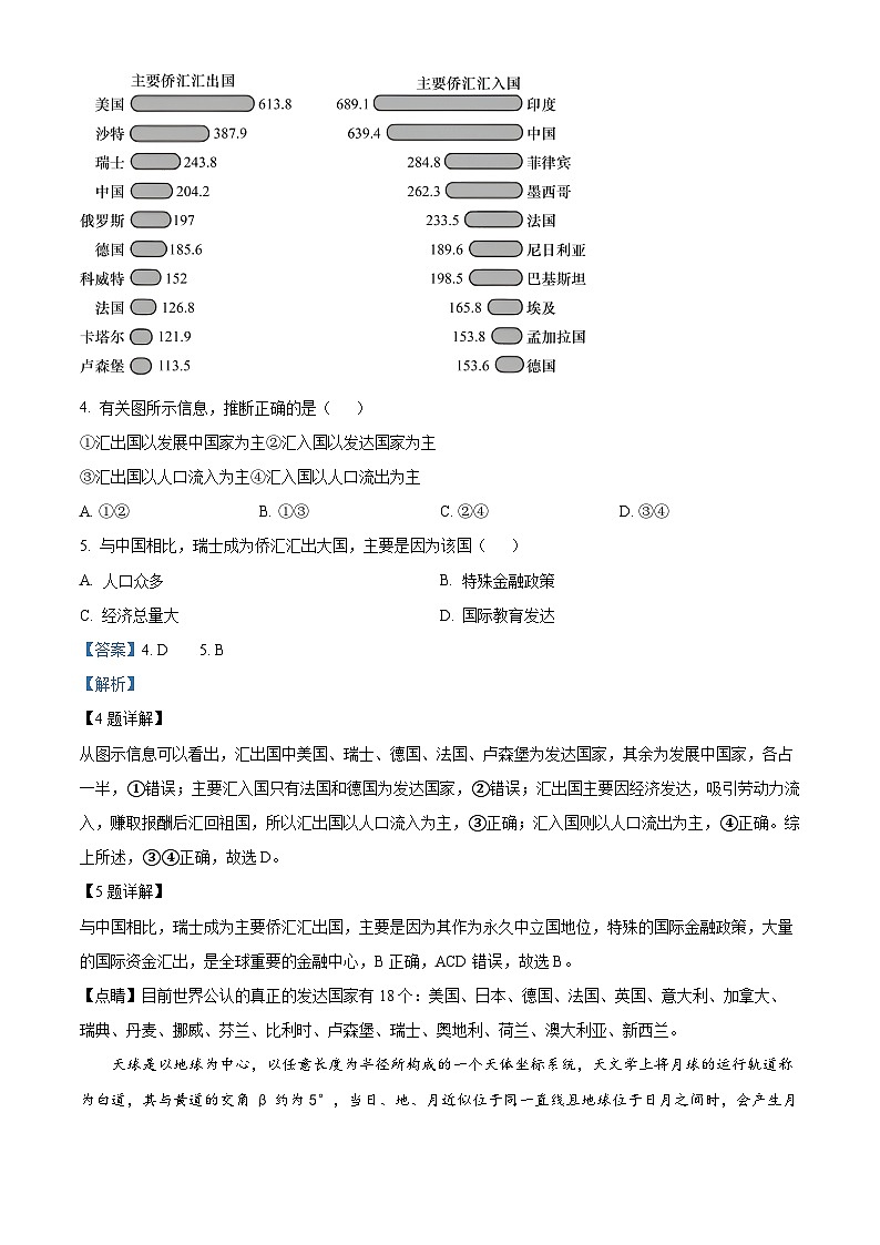
重庆市第八中学2024届高考适应性月考卷(一)地理注意事项:1.答题前,考生务必用黑色碳素笔将自己的姓名、准考证号、考场号、座位号在答题卡上填写清楚。2.每小题选出答案后,用2B铅笔把答题卡上对应题目的答案标号涂黑,如需改动,用橡皮擦干净后,再选涂其他答案标号。在试题卷上作答无效。3.考试结束后,请将本试卷和答题卡一并交回。满分150分,考试用时75分钟。一、选择题:本题共15小题,每小题3分,共45分。在每小题给出的四个选项中,只有一项是符合题目要求的。坡度表示地表陡缓的程度,百分比是表示坡度常用方法之一,即坡度=(高程差/路程)×100%。同一等坡度线上各点地表坡度值相等。图是我国西南某区域的等坡度线示意图(单位:%),图中河流均为源头上游河段。某高中地理研学小组徒步从甲村到乙村考察,线路长度约6km。两村建筑多就地取材。完成下面小题。 1. 研学小组行走最为费力的路段是( )A. ①段 B. ②段 C. ③段 D. ④段2. 对该地区的描述正确的是( )A. 甲河流向为自东南流向西南 B. 该区域最大坡度差值为55%C. 站在b处可见河流流向a处 D. 站在d处可见河流流向c处3. 图中两村落( )A 广泛种植小麦 B. 乙村海拔更高 C. 多吊脚楼建筑 D. 航运交通便利【答案】1. A 2. D 3. C【解析】【1题详解】图中等值线为等坡度线,坡度线反映的是地势起伏大小,即坡度越大,地势起伏越大,甲村开始后的一段坡度值为40%~45%之间,其数值最大,并且根据图中河流均为源头上游河段判断河流流向,进一步可判断①段处于爬坡阶段,因此研学小组行进更感困难,故选A。【2题详解】由该图的指示方向,并且均为河源地区,可以确定甲河从东南流向西北,A错误;该图幅最大坡度值范围为45%~50%之间,最低为0%~5%之间,二者交叉相减,得到该图幅坡度最大差值在40%~50%之间,因此不可以取到55%,B错误;由图可知b处坡度小于a处,因此由b到a构成一个凸坡,所以b处无法看到a处;乙河由西流向东,所以d处海拔高于c处,且dc之间为一个凹坡,故站在d处可以看见河流流向c处,因此C错误,D正确。故选D。【3题详解】该地为我国西南地区,不以小麦为主要的种植作物,同时该地坡度>15%,不适宜农耕耕作,A错误;坡度线无法体现该地海拔大小,因此更无法确定乙村落海拔最高,B错误;由材料可知该地位于我国西南地区,并且甲乙两村落坡度都比较大,加之就地取材很可能是木结构建筑,故在甲乙两地有可能见到吊脚楼,C正确;该地位于河流源头,航运价值不大,不可能航运交通便利,D错误。故选C。【点睛】 判断通视问题的三种方法分别为:一、看两点间有无山脊阻挡,无山脊阻挡则可以通视;二、看两点间是凸坡还是凹坡。若等高线上密下疏,则坡度上陡下缓,为一个凹坡,可以通视。若等高线上疏下密,则坡度上缓下陡,为一个凸坡,不能通视。三、否穿越沟谷。如果穿越沟谷,由于后半部分地势会升高,即使地势再降低,也会因为地形阻挡而无法看到。侨汇是侨居在国外的本国公民或侨居在本国的外国居民汇回祖国的款项。图示意《世界移民报告2018》中关于世界侨汇(即移民汇款)汇入国和汇出国前十名的年汇款情况(单位:亿美元)。完成下面小题。 4. 有关图所示信息,推断正确的是( )①汇出国以发展中国家为主②汇入国以发达国家为主③汇出国以人口流入为主④汇入国以人口流出为主A. ①② B. ①③ C. ②④ D. ③④5. 与中国相比,瑞士成为侨汇汇出大国,主要是因为该国( )A. 人口众多 B. 特殊金融政策C. 经济总量大 D. 国际教育发达【答案】4. D 5. B【解析】【4题详解】从图示信息可以看出,汇出国中美国、瑞士、德国、法国、卢森堡为发达国家,其余为发展中国家,各占一半,①错误;主要汇入国只有法国和德国为发达国家,②错误;汇出国主要因经济发达,吸引劳动力流入,赚取报酬后汇回祖国,所以汇出国以人口流入为主,③正确;汇入国则以人口流出为主,④正确。综上所述,③④正确,故选D。【5题详解】与中国相比,瑞士成为主要侨汇汇出国,主要是因为其作为永久中立国地位,特殊的国际金融政策,大量的国际资金汇出,是全球重要的金融中心,B正确,ACD错误,故选B。【点睛】目前世界公认的真正的发达国家有18个:美国、日本、德国、法国、英国、意大利、加拿大、瑞典、丹麦、挪威、芬兰、比利时、卢森堡、瑞士、奥地利、荷兰、澳大利亚、新西兰。天球是以地球为中心,以任意长度为半径所构成的一个天体坐标系统,天文学上将月球的运行轨道称为白道,其与黄道的交角β约为5°,当日、地、月近似位于同一直线且地球位于日月之间时,会产生月食现象。图为白道、黄道、天赤道在天球的位置关系图。完成下面小题。 6. 太阳位于s点时,最有可能产生月食现象的点是( )A. n点 B. p点 C. G点 D. m点7. 与以地球为中心天体系统同层级的是( )A. 太阳系 B. 银河系 C. 土卫系 D. 总星系【答案】6. B 7. C【解析】【6题详解】由题干可知当日、地、月三点在一条直线,且地球位于日、月之间时可能发生月食,故P点符合题意;G点虽然也在与日、地形成一条直线,但是G点不在白道上,即不是月亮,因此不可能发生月食。故选B。【7题详解】以地球为中心的天体系统是地月系,故是以行星为中心的天体系统与其最为相似,因此选择土卫系。故选C。【点睛】天体系统一共有四级。由大到小的排列是总星系、银河系、河外星系、太阳系、地月系。天体系统有不同的级别,按从低到高的级别,依次为地月系,太阳系,银河系,和总星系。下表反映我国从2000年到2019年二十年间不同地区民航业发展的基本状况。完成下面小题。2000~2019年不同地区机场数量及客运量变化Table1 Change of airport quantity and passenger volume in different regions from 2000 tu 2019区域2000年 2005年 2010年 2015年 2019年 机场/家客运量/亿人次机场/家客运量/亿人次机场/家客运量/亿人次机场/家客运量/亿人次机场/家客运量/亿人次东部460.87411.80463.39505.02557.10中部240.09230.22250.53310.90361.56西部550.30600.66851.391039.691204.03东北130.08120.16190.34220.55270.84全国1381.341362.841755.642069.1523813.52注:未含港澳台数据8. 据材料推断,这二十年我国( )A. 东部是民航最主要客源地 B. 西部客运量增速最快C. 中部民航业发展最具优势 D. 东北民航业逐渐萎缩9. 相比其他区域,该时段西部地区机场数量增加最多,主要取决于西部的( )A. 政策红利 B. 经济发展 C. 面积特征 D. 市场规模【答案】8. A 9. C【解析】【8题详解】由据表中数据可知,东部客运量在全国占比最大,A正确;中部客运量增速最快,B错误;但机场数量增速中部较慢,且因为其位置特征,中部航空业面临高铁竞争,故中部发展并不最具优势,C错误;东北虽增速不是最快,但也在增长,并未萎缩,D错误。故选A。【9题详解】西部地区和其他区域相比最大的不同就是面积广大,航空业和其他运输方式比较的优势就是长距离运输。所以在全国经济增长,满足航空发展的基础条件后,不同地区的差异化发展主要来自先天条件即自然条件的差异。故选C。【点睛】人口数量变化的影响因素有人口的自然增长和人口的机械增长。人口自然增长率,反映的是人口自然增长的趋势,可以由出生率、死亡率计算得到:自然增长率 = 出生率 - 死亡率;人口的机械增长,即人口的迁移(迁入、迁出),会影响人口的增长,自然灾害、政策、经济等因素,都会影响人口迁移的方向。图示意昆仑山北坡克里雅河上游海拔2750米处沉积剖面位置和土壤平均粒径。该剖面黄土沉积物来源与北侧沙漠相同,风力强弱影响沙漠进退和沉积物粒径大小。完成下面小题。 10. 根据沉积物粒径大小,可推测剖面所地距今1800~650年间( )A. 气候持续变干 B. 夏季风偏弱 C. 风力偏强 D. 地形雨偏少11. 从沉积剖面64cm深处至剖面顶部,沉积物有机质含量始终稳定在当地同深度平均值以上,主要是因为( )A. 水定期补给 B. 河流沉积发育 C. 农业生产改造 D. 寒冻风化明显【答案】10. D 11. C【解析】【10题详解】沉积物颗粒存在变化,说明气候不会持续变干,A错误;此地位于昆仑山北麓,温带大陆性气候区域,主要受到西北风的影响,与夏季风无关,故无法判定夏季风风力强弱问题,B错误;从剖面所在地距今1800~650年间来看,其平均粒径较小,风力的强弱影响着沉积物粒径的大小,沉积物粒径小,说明此时风力的搬运更弱,风力更小,C错误;材料“该地黄土沉积物与北侧沙漠相同”,说明皆为风力搬运沉积的产物,沙粒来自北部沙漠,故其风向为由北向南吹动。在吹拂过程中受昆仑山地形阻挡的影响,北部风在此处易形成地形雨,风力较小,故而地形雨较少,D正确;故选D。【11题详解】此地仍位于山地地区,该处河水补给类型应更多为高山冰雪冰川融水补给,补给时期冲刷作用较强,不利于沉积物有机质含量始终稳定,A错误;河流沉积受径流量季节变化的影响,其沉积颗粒的大小粒径以及有机质的含量变化较大,并不能使得有机质含量始终稳定,B错误;从地表到64cm深处沉积物有机质含量始终稳定在平均值以上,这说明此处受某种稳定因素影响而出现的变化,农业活动受人类干预的影响,其地表及地下土壤有机质含量始终保持较为稳定,C正确;从图中可以看到该地位于寒冻风化山地与干燥剥蚀山地之间,处于两者过渡地带,不能说受寒冻风化明显,D错误;故选C。【点睛】土壤有机质是土壤固相部分的重要组成成分,尽管土壤有机质的含量只占土壤总量的很小一部分,但它对土壤肥力、土壤耕性影响很大。在一定范围内,有机质的含量与土壤肥力水平呈正相关。海陆风是指近海和沿岸地区出现的具有日周期的地方性风。研究表明,大气近地面O3污染主要来自人为排放污染物经太阳紫外线照射分解产生,而海陆风对大气污染物特别是O3具有显著影响。图是2010~2014年上海浦东地区在不同海陆风情况下地面多年平均O3质量浓度月际变化图。该地海陆风风速差异不显著,完成下面小题。 12. 图中X所表示的月份最有可能是( )A. 4月 B. 5月 C. 6月 D. 7月13. 海风阶段O3浓度偏高的原因可能是( )A. 海风使得海域的臭氧吹向陆地 B. 海风较弱使得臭氧扩散慢C. 白天人为直接排放臭氧浓度高 D. 海风使太阳紫外线更强烈【答案】12. C 13. A【解析】【12题详解】由题意可知该地为上海地区,O3主要来源是人为排放污染物经太阳辐射分解产生,6月上海地区迎来梅雨季节,阴天多,太阳辐射较弱,O3分解较弱,因此X最有可能为6月,故选C。【13题详解】O3污染物主要集中于陆地,夜晚上海大部分时间吹陆风,将O3污染物吹至近海域,白天吹海风,将前一夜未扩散的海域O3污染物重新吹回陆地,且陆地白天形成新的O3污染物,相互叠加导致海风日O3污染物浓度普遍偏高,A正确;图表中没法得知海风与陆风的强弱,B错误;臭氧是人为排放污染物经太阳辐射分解产生,并非直接排放,C错误;海风与太阳紫外线之间并未有明显因果关系,D错误。故选A。【点睛】海陆风是出现于近海和海岸地区的,具有日周期的地方性风。海陆风在近地面有两个局地环流组分,即日间由海洋吹向陆地的海风和夜间由陆地吹向海洋的陆风。海陆风的成因为昼夜交替过程中海洋-陆地间的气温差,即日间海面上气温低于陆地,而夜间高于陆地。气温差带来了近地面大气的密度和气压差,气压梯度力推动气流由高压(低温)区域向低压(高温)区域运动日出方位角是指日出时太阳所在方位与正北方向的夹角。日出方位角以目标物正北方向为0°,沿顺时针方向度数逐渐变大。图示意某地一年内(1月1日为起始日期)日出方位角变化,已知在过甲点数日后该地昼长开始火于2小时。完成下面小题。 14. 该地的纬度可能是( )A. 88°N B. 88°S C. 65°N D. 65°S15. 下列关于该地的描述正确的是( )①自丙日到丁日为极昼②自丁日到乙日昼长夜短③戊日太阳日出东北方向④刚好极昼时太阳直射2°NA. ①② B. ②③ C. ③④ D. ①④【答案】14. A 15. D【解析】【14题详解】由题中信息可知,在过甲点(大概约60天左右,即2月底3月初)数日后该地昼长开始大于2小时,故该地甲日太阳由正南升起,结束极夜,之后转为东南升起,再转为正东升起,至丙日,太阳从正北升起,出现极昼,因此该地在北极圈内,故排除BCD,选A。【15题详解】由图可知,该地甲到丙段,日出方位角从正南向正北移动,是由极夜向极昼的过渡阶段,自丙开始,太阳日出方位角为正北,开始进入极昼,自丁结束,因此丙到丁为极昼阶段,①正确;丁到乙为极昼向极夜过渡阶段,该阶段自方位角0°-90°为昼长夜短,自方位角90°-180°为昼短夜长,②错误;在戊点,日出方位角数值约为120°,方向为东南,③错误;由上一题可知该地纬度约为88°,由刚好极昼的地点纬度与太阳直射点互余可知,该地极昼时太阳直射点为北纬2°左右,④正确。①④正确,故选D。【点睛】太阳方位角是太阳在方位上的角度,它通常被定义为从北方沿着地平线顺时针量度的角。对北半球而言,当太阳赤纬大于0°的时候太阳从东偏北方向升起,此时太阳方位角小于90°,中午180°,落日时太阳方位角大于270°。当太阳赤纬小于0°的时候太阳从东偏南方向升起,此时太阳方位角大于90°,中午180°,落日时太阳方位角小于270°。
二、非选择题(本大题共3小题,共55分)16. 阅读图文材料,完成下列要求。云南省贡山独龙江乡是我国唯一的独龙族聚居地,境内最高峰4969m,最低点1170m,森林覆盖率高达93%,是“野生动植物天然博物馆”。左图为独龙江乡位置及水系图,当地4000多人主要从事农业生产,通过伐木、采挖野生药材补贴家用。贡独公路是独龙江乡通向外界唯一的公路,长约80公里,却有794道弯,雪崩、泥石流、塌方等时有发生。2022年7月移动公司攻克各种难关,为独龙江乡开通移动通信网络,架设基站(右图)。平原地区两三个月建好一个基站,这里需要两三年。随着5G网络的开通,“宽带乡村”“智慧医疗和学校”等惠民示范工程不断推进,促使当地人民共享信息化发展的成果。 (1)分别说明独龙江乡多地质灾害且未有明显水土流失的原因。(2)分析独龙江乡架设基站耗时长的原因。(3)简述5G网络的开通如何助力当地乡村振兴。【答案】(1)地质灾害多:板块边界,地壳活跃,岩石破碎;高山峡谷,地形起伏大;降水量大且集中,易发滑坡、泥石流。水土流失少:气候较为暖湿,降雨充沛,植被覆盖率高;人口少,开发程度低,对植被、土壤破坏小。 (2)冬季低温大雪,夏季暴雨,气候条件恶劣,适宜施工期短;距离周边城市远,基建落后,道路易受灾中断,零部件运输不便。 (3)加强对外的信息沟通,文化交流;通过互联网开拓市场,助力当地农业发展;通过网络联系,对外展示,吸引游客,带动第三产业发展;通过在线医疗和课堂,共享先进医疗技术和教学资源,提高生活水平。【解析】【分析】本大题以云南省贡山独龙江乡的自然地理概况和社会经济概况为材料设置试题,涉及地质灾害、水土流失、工业区位因素、区域可持续发展等知识点,考查学生对相关知识的掌握程度,获取和解读地理信息、调动和运用地理知识、论证和探讨地理问题的能力,考查区域认知、综合思维、人地协调观等地理学科核心素养。【小问1详解】地质灾害一般指地震、火山、滑坡、泥石流等,与当地的板块位置、气候、地形等有关。由图可知,独龙江乡位于横断山脉,地处板块交界处附近,地壳运动活跃,岩石破碎;当地多高山峡谷,地形起伏大;受夏季风影响,当地降水量大且集中,易发滑坡、泥石流。水土流失主要与流水侵蚀能力,土质、植被覆盖率等下垫面状况有关,当地地形起伏较大,降水量大且集中,流水侵蚀能力强,但未有明显水土流失,说明植被覆盖率较高。当地是季风气候,纬度较低,气候较为暖湿,降雨充沛,植被覆盖率高;当地人口少,开发程度低,对植被、土壤破坏少,所以当地多发地质灾害,但未有明显水土流失。【小问2详解】本小题主要从自然环境恶劣的角度进行分析。当地虽纬度较低,但海拔高,冬季多低温大雪,夏季受季风影响,降水量大且集中,多暴雨天气,当地气候条件恶劣,适宜施工期短;由材料“贡独公路是独龙江乡通向外界唯一的公路,长约80公里,却有794道弯”可知,当地距离周边城市远,基建落后,道路易受灾中断,零部件运输不便。【小问3详解】乡村振兴战略的总要求是产业兴旺、生态宜居、乡风文明、治理有效、生活富裕,本小题主要从产业发展、宜居环境等角度进行分析。5G网络开通,可加强当地与外界的信息沟通,文化交流;结合材料“当地4000多人主要从事农业生产,通过伐木、采挖野生药材补贴家用”可知,5G网络开通后,当地可通过互联网开拓市场,助力当地农业发展;当地森林覆盖率高达93%,是“野生动植物天然博物馆”,通过网络联系,对外展示,吸引游客,可带动第三产业发展;结合材料“宽带乡村”“智慧医疗和学校”可知,通过在线医疗和课堂,共享先进医疗技术和教学资源,可提高当地居民生活水平。17. 阅读图文材料,完成下列要求。壶穴是口小底大近似于壶型凹坑的水蚀地貌,常见于起伏大、陡峭的峡谷地带,个体一般具有尺寸大、蚀刻深的特征。重庆某中学研究小组在嘉陵江下游白鱼石附近河段发现数量众多、大小不一的壶穴景观。据实地统计,该河段岸边共有1115个壶穴、其中平均直径较小的壶穴占比高达79.5%。研究显示,白鱼石河段河床基岩多为砂岩和泥岩,性软,有裂隙发育。上图示意壶穴景观及形成过程示意图,下图为嘉陵江白鱼石河段示意图。 (1)根据上图,说明壶穴的形成过程。(2)对比峡谷地带的壶穴,推测嘉陵江白鱼石附近河段壶穴的个体特征,并说明理由。(3)据调查,在基岩为花岗岩的河床上发育的壶穴坑洞比基岩为粉砂质泥岩的更大请对此做出合理解释。【答案】(1)河床基岩存在裂隙发育,在流水侵蚀下裂隙不断扩大;裂隙扩大形成小的凹坑,流水在凹坑中形成涡流;在涡流的带动下,凹坑内壁不断被砾石侵蚀磨圆、扩大,形成壶穴。 (2)特征:个体尺寸(或面积)小,蚀刻浅。理由:相比峡谷水流湍急,嘉陵江白鱼石河段河谷宽浅,水流平缓,流水对基岩的侵蚀力度小,所以蚀刻深度小;地形平坦,流速较慢,河水携带的砂石粒径较小,所以单体尺寸小;白鱼石河段岩性较软,易发育为小型壶穴。 (3)粉砂质泥岩岩性松软,壶穴在扩大到一定程度后由于口小内大,顶部易破碎,多发育为小型壶穴;花岗岩岩性较坚硬,壶穴形成后不易破碎,涡流不断磨蚀壶穴,故容易形成大型壶穴。【解析】【分析】本题以壶穴的形成设置问题,涉及流水侵蚀地貌的形成等知识点,考查了学生获取和解读地理信息、调动和运用地理知识、描述和阐释地理事物的能力,渗透了综合思维等核心素养。【小问1详解】结合材料读图分析,该河床岩层为粉砂质泥岩,性软,有裂隙发育,在流水侵蚀作用下裂隙不断扩大,形成小的凹坑;流水在凹坑中形成涡流,水流中携带的砾石在涡流带动下对凹坑的侧壁进行不断刮擦,使得凹坑不断扩大,并且穴壁光滑如镜,其行似井,形成壶穴,其形态特征表现为口小、肚大、底平、内壁光滑等。【小问2详解】据材料可知,壶穴常见于起伏大、陡峭峡谷地带,个体具有尺寸大、蚀刻深的特征,而遂宁市涪江中游河段宽阔平缓的河谷地区壶穴表现为个体具有尺寸小、蚀刻浅的特征。原因是河流进入中游红层砂岩丘陵区,地势陡然开阔,水流速度变缓,流水侵蚀作用弱,蚀刻浅;河流进入中游,携带的砂石尺寸减小,侵蚀的个体尺寸小。【小问3详解】结合壶穴的形成过程分析,壶穴口小肚大,石灰岩岩性比较坚硬,不易坍塌,且易被流水溶蚀,因此容易形成大型壶穴;粉砂质泥岩岩性松软,壶穴在扩大到一定程度后由于口小肚大,顶部易破碎坍塌,因此多发育形成小型壶穴,不易发育形成大型壶穴。18. 阅读图文材料,完成下列要求。青藏高原耕地资源有限,其空间分布存在显著的差异性,但对保障当地粮食安全至关重要。近20年青藏高原呈现较为严重的耕地流失现象,当地也正采取积极措施,确保耕地的数量和安全。左图示意2018年青藏高原耕地空间分布特征;右图示意青藏高原不同年均温区间的耕地分布;下图为青藏高原年均温分布图。(1)简述青藏高原耕地资源有限的原因。(2)青藏高原年均温>10℃地区耕地面积占比反而较小,试解释其成因。(3)推测当地保护耕地采取的具体措施。【答案】(1)海拔高,热量不足,不适合大多数农作物生长;冰川冻土和高寒荒漠广布,土壤发育缓慢,土层薄,肥力低,可耕地面积小;人口密度小,许多地区离定居点较远,开发利用不便;农业适耕地区地形破碎,地表坡度大。 (2)青藏高原年均温>10℃地区位于青藏高原南部,面积占比小,且地势起伏大,耕地主要分布在河谷狭小地域。故其面积占比小。 (3)加强基本农田的建设和保护;制定法规与政策减少耕地占用;加强宣传,提高人们耕地保护意识;推进农业技术与补贴,提高耕地利用率。【解析】【分析】本题以青藏高原为背景,涉及青藏高原耕地资源、气温等相关知识,考查学生读图能力和基础知识运用能力。【小问1详解】结合所学知识可知,青藏高原位于世界第三极,海拔高,热量不足,不适合大多数农作物生长;由于高海拔导致的低温,冰川冻土和高寒荒漠广布,土壤发育缓慢,土层薄,肥力低,可耕地面积小;青藏高原高喊气候区域,属于世界人口稀疏区域,人口密度小,许多地区离定居点较远,开发利用不便;高原地形地表起伏较大,农业适耕地区地形破碎,地表坡度大。【小问2详解】读图可知,青藏高原年均温>10℃地区位于青藏高原南部的藏南亚热带季风气候地区,面积占比小,且地势起伏大,耕地主要分布在河谷狭小地域。故其面积占比小。【小问3详解】耕地资源的保护坚持开源节流的原则,加强基本农田的建设和保护;法律层面制定法规与政策减少耕地占用;加强宣传,提高人们耕地保护意识;推进农业技术与补贴,提高耕地利用率等。
相关试卷
这是一份重庆市第八中学2023-2024学年高三地理上学期高考适应性月考(二)(Word版附解析),共20页。试卷主要包含了 与渭河相比,汉江的水文特征是, 引汉济渭可能会使受水区等内容,欢迎下载使用。
这是一份重庆市巴蜀中学2023-2024学年高三地理上学期适应性月考卷(三)(PDF版附解析),共9页。
这是一份重庆市巴蜀中学2023-2024学年高三地理上学期适应性月考试题(二)(Word版附解析),共12页。试卷主要包含了选择题,非选择题等内容,欢迎下载使用。
