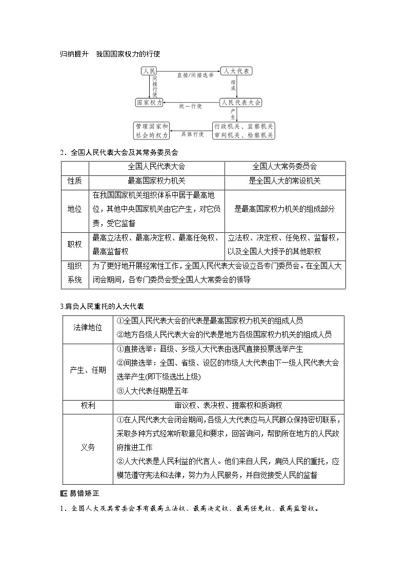
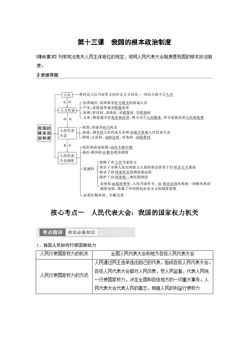
(部编版)高考政治一轮复习学案必修3 第13课 我国的根本政治制度(含解析)
展开2024年高考政治一轮复习讲义(部编版) 必修3 第13课 我国的根本政治制度: 这是一份2024年高考政治一轮复习讲义(部编版) 必修3 第13课 我国的根本政治制度,文件包含2024年高考政治一轮复习讲义部编版必修3第13课我国的根本政治制度教师版docx、2024年高考政治一轮复习讲义部编版必修3第13课我国的根本政治制度学生版docx等2份学案配套教学资源,其中学案共23页, 欢迎下载使用。
(部编版)高考政治一轮复习学案必修3 阶段检测3(含解析): 这是一份(部编版)高考政治一轮复习学案必修3 阶段检测3(含解析),共7页。学案主要包含了选择题,非选择题等内容,欢迎下载使用。
(部编版)高考政治一轮复习学案必修3 第16课 课时2 法治政府(含解析): 这是一份(部编版)高考政治一轮复习学案必修3 第16课 课时2 法治政府(含解析),共12页。学案主要包含了选择题,非选择题等内容,欢迎下载使用。

