


2021-2022学年北京四中高一(上)期中地理试卷(1)
展开
这是一份2021-2022学年北京四中高一(上)期中地理试卷(1),共25页。试卷主要包含了单项选择题,综合题等内容,欢迎下载使用。
2021-2022学年北京四中高一(上)期中地理试卷
一、单项选择题(40小题,每小题4分,共80分)
2021年8月14日是一年一度的“七夕节”,此日我国许多地区几乎整夜肉眼可见牛郎星。如图示意某时地球、太阳与牛郎星的大致位置。读图,完成1~2题。
1.牛郎星属于( )
A.恒星 B.行星 C.卫星 D.彗星
2.牛郎星位于( )
A.太阳系 B.银河系 C.河外星系 D.地月系
五星连珠也叫“五星聚”。是我国古代用以表示金、木、水、火、土五颗行星同时出现在天空同一方的现象。2021年8月19日晚,夜空将上演五星连殊奇观,我国天气晴好地区均可观测。据此,完成3~5题。
3.“五星连珠”中的五颗行星按照距日远近、质量、体积等特征,属于类地行星的是( )
A.水星、火星、木星 B.水星、金星、火星
C.金星、木星、土星 D.金星、火星、土星
4.“五星连珠”中的五颗行星表层温度最高的是( )
A.水星 B.木星 C.金星 D.火星
5.我国观测到五星聚现象,地球、太阳与金、木、水、火、土五颗行星的位置关系最可能的是( )
A.五颗行星分布在地球与太阳连线的一侧
B.五颗行星与地球在一条线上
C.五颗行星分布在地球与太阳连线的两侧
D.五颗行星与太阳在一条线上
2020年是火星探测器的发射窗口。为此,包括中国在内的3个国家于2020年7月下旬发射火星探测器,从而在全球掀起了空前的火星探测新高潮。如表为地球与火星的相关资料。读表,完成6~8题。
行星
自转轴倾角
距太阳(地球=1)
质量(地球=1)
公转周期
地球
23°26′
1.00
1.00
1.0年
火星
25°11′
1.52
0.11
1.9年
6.与平常年份相比,发射窗口期可以节省大量的燃料和近三个月的飞行时间。图中能正确体现两者在发射窗口期位置关系的是( )
A.A B.B C.C D.D
7.与地球相比,火星( )
A.太阳直射点回归运动的范围大
B.表面平均气温高
C.能够吸附更多气体包围在表面
D.四季更替周期短
8.与火星相比,地球上存在高级智慧生命所具备的自身条件是( )
A.太阳光照条件稳定
B.大小行星各行其道,互不干扰
C.日地距离适中,地表温度适宜
D.即有自转运动,又有公转运动
如图为某企业生产的一种智能“风光互补路灯”,风光互补路灯发电系统的主要部件包括风力发电机、太阳能电池板、风光互补路灯控制器、蓄电池以及LED光源等。读图,完成9~10题。
9.目前,下列省区中具有开发“风光互补路灯”自然优势的是( )
A.渝 B.黔 C.沪 D.内蒙古
10.我国研发并推广“风光互补路灯”最可能的自然原因是( )
A.经济发达,能源不足
B.该能量来源取之不尽且清洁无污染
C.投资很少,收益很大
D.开发技术水平提升且受天气影响小
11.(2分)暑假,海南高中生小明到青藏高原旅游,途中皮肤晒伤。最主要的原因是青藏高原( )
A.海拔高,日地距离小,太阳辐射强
B.海拔高,大气稀薄,太阳辐射强
C.纬度高,太阳高度大,太阳辐射强
D.纬度低,太阳高度大,太阳辐射强
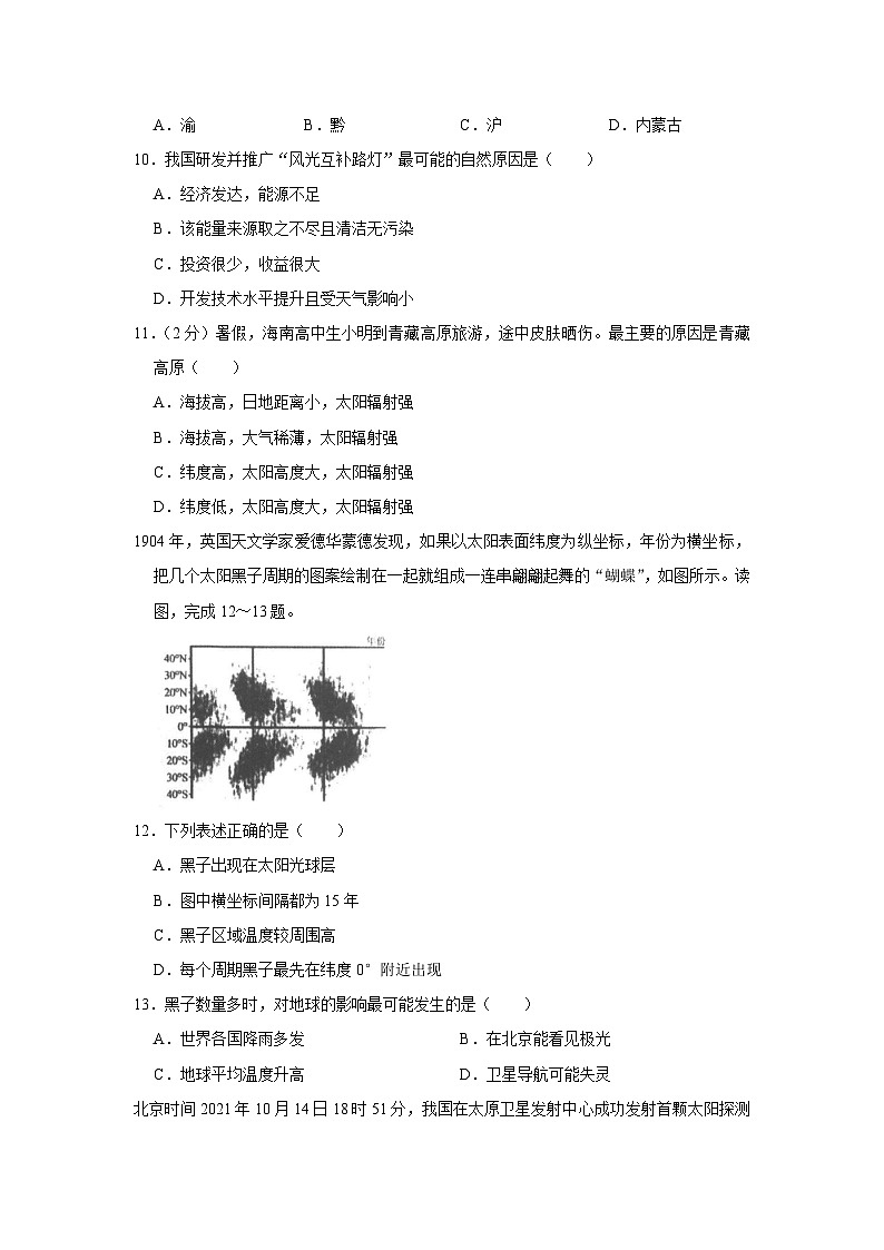
1904年,英国天文学家爱德华蒙德发现,如果以太阳表面纬度为纵坐标,年份为横坐标,把几个太阳黑子周期的图案绘制在一起就组成一连串翩翩起舞的“蝴蝶”,如图所示。读图,完成12~13题。
12.下列表述正确的是( )
A.黑子出现在太阳光球层
B.图中横坐标间隔都为15年
C.黑子区域温度较周围高
D.每个周期黑子最先在纬度0°附近出现
13.黑子数量多时,对地球的影响最可能发生的是( )
A.世界各国降雨多发 B.在北京能看见极光
C.地球平均温度升高 D.卫星导航可能失灵
北京时间2021年10月14日18时51分,我国在太原卫星发射中心成功发射首颗太阳探测科学技术试验卫星“羲和号”。“羲和号”全称是太阳Hα光谱探测与双超平台科学技术试验卫星,运行于高度为517公里的太阳同步轨道,主要科学载荷为太阳空间望远镜。Hα是研究太阳活动在光球和色球响应时最好的谱线之一,通过对该谱线的数据分析,可获得太阳爆发时的大气温度、速度等物理量的变化,有助于研究太阳爆发的动力学过程和物理机制,从而帮助我们应对太阳活动的影响。据此,完成14~16题。
14.在这一天,下列叙述正确的是( )
A.太阳直射点在南半球并向北移动
B.我国即将迎来立夏节气
C.北京比文昌正午太阳高度更大
D.北京比太原地方时更早
15.旧金山(西八区)的一位华侨若想收看电视直播,应该在当地区时几点收看( )
A.14日2点51分 B.15日2点51分
C.15日18点51分 D.14日18点51分
16.科学家对“羲和号”传回的数据进行分析有助于( )
A.开展空间天气预报 B.开展生命起源探索
C.分析地球演化历史 D.寻找宇宙的起源
如图是天文爱好者在夜晚采用连续曝光技术拍摄的照片,照片中的弧线为恒星视运动轨迹。读图,完成17~18题。
17.据图判断,摄影师拍摄的地点位于( )
A.低纬地区 B.中纬地区 C.北极附近 D.南极附近
18.图中a恒星视运动转过的角度约为50°,据此判断摄影师连续拍摄的时间为( )
A.1个多小时 B.3个多小时 C.5个多小时 D.7个多小时
19.(2分)电视收视率是指在某个时段收看电视的人(户)数占电视观众总人(户)数的百分比。一般情况下,图中表示北京地区电视收视率变化的曲线是( )
A.① B.② C.③ D.④
在学习“地球运动”后,某同学制作了一个地理学具(如图1所示),将它放置在地球仪上(如图1所示),想利用这个学具来复习某些地理规律。读图,完成20~21题。
20.将地球仪放置平稳,适当转动学具和地球仪,可以直观看到的地理现象有( )
①太阳直射点在南北回归线间移动
②赤道上永远昼夜平分
③北京夏至日正午太阳高度达最大
④北温带地区有四季现象
A.①、②、③ B.①、②、④ C.①、③、④ D.②、③、④
21.如果黄赤交角变小,那么( )
A.热带范围变大 B.温带范围变大
C.寒带范围变大 D.天文五带范围不变
2020年8月,位于印度尼西亚的锡纳朋火山突然爆发,火山灰高度达2000多米。同年8月日本的西之岛火山也出现强烈喷发,火山灰高度达8300米。如图为地震波的波速变化与地球内部圈层划分示意图。据此,完成22~24题。
22.关于地震波,下列叙述正确的是( )
A.横波传播速度快于纵波
B.横波可以在固态、液态、气态物质中传播
C.纵波只能在固体中传播
D.纵波、横波波速均随通过物质不同而变化
23.锡纳朋火山喷发的岩浆物质来自于( )
A.A层内部 B.B层下部 C.B层上部 D.C层内部
24.火山频发是岩石圈板块运动活跃的表现。岩石圈指( )
A.大陆的地壳部分 B.地壳和上地幔的全部
C.软流层以上部分 D.软流层及其以上部分
如图为各大圈层关系示意图。读图,完成25~28题。
25.①圈层的主要特点是( )
A.连续但不规则 B.由气体和悬浮物质组成
C.能够进行光合作用 D.由坚硬岩石组成
26.在地球各圈层的联系过程中,①圈层物质进入②圈层的方式是( )
A.降水 B.呼吸作用 C.蒸发 D.光合作用
27.关于各圈层关系,叙述正确的是( )
A.④是生物存在必需的条件
B.③影响②的演化
C.②与①无直接关系
D.③范围占有④的全部
28.关于图示圈层的正确叙述是( )
A.各圈层上下平行分布 B.各圈层相互渗透
C.③圈层单独占有空间 D.都属于地球的外部圈层
北京市某中学利用假期时间到甲地开展课外实践活动,途径一处“石林”景观,平地而起,形态各异,岩石多具有水平纹理。随后同学们查找资料,发现我国有些区域地表没有树木,却也成林。如图为我国四个不同区域的“非木之林”景观。读图。完成29~31题。
29.图示地貌的类型,连线正确的是( )
A.甲——河流地貌 B.乙——风沙地貌
C.丙——海岸地貌 D.丁——冰川地貌
30.乙地貌的突出特点是( )
①垄脊与沟槽相间分布
②垄脊的高度大致相同
③垄脊的长短比较一致
④垄脊走向与主风向一致
A.①② B.③④ C.①④ D.②③
31.与丁地貌特点形成密切相关的自然要素是( )
A.气候、植被 B.植被、土壤 C.土壤、地形 D.岩石、水文
如图1为河水中颗粒物质所受外力作用类型与河流流速、颗粒物直径之间的关系图。读图,完成32~34题。
32.欲使直径为0.1mm处于搬运状态的颗粒物堆积至河床,河流流速至少应降为( )
A.0.1cm/s B.0.7cm/s C.10cm/s D.30cm/s
33.表中P、Q两颗粒物所受主要外力作用分别是( )
颗粒直径(mm)
河流流速(cm/s)
P
0.02
200
Q
20
7
A.侵蚀、搬运 B.搬运、堆积 C.侵蚀、堆积 D.搬运、侵蚀
34.图1中甲、乙、丙、丁能够反映图2所示地貌成因的是( )
A.甲 B.乙 C.丙 D.丁
如图为澳大利亚局部区域及东南沿海区域著名的“十二使徒岩”海岸景观图。受海水的影响,“十二使徒岩”现在只剩下7个。据此,完成35~36题。
35.形成“十二使徒岩”海岸景观的主要作用力是( )
A.风力侵蚀 B.冰川侵蚀 C.海浪侵蚀 D.流水侵蚀
36.“十二使徒岩”的形成与消亡过程可以表述为( )
A.海蚀柱—海蚀陡崖—碎屑堆积物
B.海蚀柱—海蚀拱桥—碎屑堆积物
C.海蚀拱桥—海蚀柱—碎屑堆积物
D.海蚀拱桥—碎屑堆积物—海蚀柱
如图为我国某地区景观图。读图,完成37~38题。
37.形成图示地貌的外力作用与该地貌主要分布地区相对应的是( )
A.风力作用—东南丘陵 B.风力作用—塔里木盆地
C.流水作用—华北平原 D.流水作用—黄土高原
38.该地区的主要风向为( )
A.东南风 B.东北风 C.西南风 D.西北风
如图为我国南方山区某水系部分河段示意图。读图,完成39~40题。
39.流水侵蚀作用比较强烈的地区是( )
A.①② B.①③ C.②③ D.②④
40.冲积扇最有可能形成在( )
A.① B.② C.③ D.④
二、综合题(共20分)
41.(20分)用心实践是提升高中地理学习能力的重要途径。阅读材料,回答下列问题。
材料一:某年周末北京四中师生前往北京房山上方山﹣云水洞地质公园进行野外实践活动,这里地上有“似峰丛”地貌、地下有洞穴笋柱地貌,共同构成了千姿百态的喀斯特地貌。如图1是几位同学在上方山﹣云水洞考察时拍摄的不同地貌景观。
(1)“骆驼峰”地貌景观是上方山一景,由山峰自然形成,宛若一匹巨驼,四蹄没于苍林翠壑,双驼摩云,仿佛神物,观看驼峰每每令人感叹大自然造化的神奇。如图2“桥”与“骆驼峰”景观同属喀斯特地貌的有 。
(2)“老汉看瓜”地貌景观是云水洞中一景。洞内遍布石钟乳、石笋、石幔、石柱等奇景120多处,千姿百态,引人入胜。“老汉看瓜”地貌景观类似于洞穴中的石笋地貌,请描述该地貌的形成过程。
(3)“骆驼峰”地貌景观、“老汉看瓜”地貌景观是学者们借助形态来进行命名的,地貌景观的描述角度还有 、 等。
材料二:某同学查阅资料发现北京周边喀斯特溶洞非常多。除了上方山云水洞外,还有石花洞、银狐洞、京东大溶洞、仙栖洞等。其中,石花洞有8层溶洞,上下高差130多米,是北京地区层数最多的溶洞。为了更好的认识溶洞形成的过程。该同学查阅资料了解石花洞与地层的关系(如图3所示)。
(4)形成石花洞的岩石为 ,其形成于 纪,该地质时期被誉为 。
A.海洋无脊椎动物时代
B.爬行动物时代
C.被子植物时代
D.裸子植物时代
(5)石花洞有8层溶洞,依据所学喀斯特地貌形成过程,推测石花洞8层溶洞形成先后顺序依次是 。
材料三:位于北京西南的房山区周口店,被誉为“北京人”之家。1987年被联合国教科文组织列入“世界文化遗产”名录。周末某同学与家长一同参观了周口店北京人考古遗址公园和北京人遗址博物馆。图4为周口店地区等高线地形图,图5为该同学在参观中拍摄的猿人洞复原场景照片,图6为该同学在参观中拍摄的猿人洞介绍牌照片。
(6)该同学对于猿人洞特别感兴趣,猿人洞穴对猿人的主要作用是 ,其形成的主要原因为 。
A.风力堆积
B.海浪侵蚀
C.冰川堆积
D.流水溶蚀
(7)周口河对猿人的主要作用是 ,在周口店猿人遗址公园周边该同学还可以探寻 。
A.海岸地貌
B.冰川地貌
C.河流地貌
D.风沙地貌
(8)依据地球演化历史推测,该同学在参观猿人洞遗址公园和北京人遗址博物馆过程中见到大量生物雕塑和化石,最有可能是 (生物)塑像和化石。
A.蕨类植物
B.哺乳动物
C.三叶虫
D.蓝细菌
2021-2022学年北京四中高一(上)期中地理试卷
参考答案与试题解析
一、单项选择题(40小题,每小题4分,共80分)
2021年8月14日是一年一度的“七夕节”,此日我国许多地区几乎整夜肉眼可见牛郎星。如图示意某时地球、太阳与牛郎星的大致位置。读图,完成1~2题。
1.【解答】解:由题中材料可知,牛郎星距离地球16光年,位于银河系,牛郎星会发光,夜晚可见,属于恒星,A对,BCD错。
故选:A。
2.【解答】解:根据所学知识可知太阳系的直径约4光年,银河系的直径约8万光年,材料中显示,牛郎星距地球16光年,牛郎星不在太阳系范围,但一定处于银河系范围之内。
故选:B。
五星连珠也叫“五星聚”。是我国古代用以表示金、木、水、火、土五颗行星同时出现在天空同一方的现象。2021年8月19日晚,夜空将上演五星连殊奇观,我国天气晴好地区均可观测。据此,完成3~5题。
3.【解答】解:结合材料和课本知识可知,水星、金星、地球和火星属于类地行星。
故选:B。
4.【解答】解:太阳系的八大行星按照从内向外的顺序依次是水星、金星、地球、火星、木星、土星、天王星和海王星;其中“五星连珠”中的五颗行星是金星、水星、火星、木星和土星;距离太阳最近的是水星,所以其温度最高。
故选:A。
5.【解答】解:五星连珠现象发生时地球上能够看到五颗行星北太阳照亮的部分,说明五颗行星大致位于地球和太阳连线的同一侧,A正确,C错误。
五星连珠现象出现时五颗行星与地球和太阳不在同一直线上,BD错误。
故选:A。
2020年是火星探测器的发射窗口。为此,包括中国在内的3个国家于2020年7月下旬发射火星探测器,从而在全球掀起了空前的火星探测新高潮。如表为地球与火星的相关资料。读表,完成6~8题。
行星
自转轴倾角
距太阳(地球=1)
质量(地球=1)
公转周期
地球
23°26′
1.00
1.00
1.0年
火星
25°11′
1.52
0.11
1.9年
6.【解答】解:由材料可知为节省大量的燃料和近飞行时间,发射窗口期地球和火星在公转轨道上比较接近,地球比火星更接近太阳,BCD错误,A正确。
故选:A。
7.【解答】解:读表格中资料,地球的公转周期为1.0年,火星为1.9年。与地球相比,火星太阳直射点回归运动的范围大。
故选:A。
8.【解答】解:从火星和地球在太阳系中的位置来看,地球和火星都具有太阳光照条件稳定,大小行星各行其道,互不干扰,即有自转运动,又有公转运动的条件,故ABD错误。
地球比火星更接近太阳,距离适中,地表温度适宜,所以地球存在高级智慧生命,故C正确。
故选:C。
如图为某企业生产的一种智能“风光互补路灯”,风光互补路灯发电系统的主要部件包括风力发电机、太阳能电池板、风光互补路灯控制器、蓄电池以及LED光源等。读图,完成9~10题。
9.【解答】解:从自然条件的角度来说,最适合风光互补路灯开发地区,其太阳能和风能资源丰富,内蒙古地处我国内陆,气候干旱,太阳能资源丰富,同时靠近冬季风发源地,风能资源丰富,D正确。
重庆地处四川盆地,太阳能资源缺乏,A错误。
贵州受夏季风以及冬季昆明准静止锋的影响,太阳能资源不丰富,B错误。
相比于内蒙古而言,上海的太阳能资源无内蒙古丰富,C错误。
故选:D。
10.【解答】解:相比于传统能源而言,太阳能和风能能源来源取之不尽,且清洁无污染,发展风光互补路灯,有利于调整我国能源消费结构,B正确。
经济发达、收益很大、开发技术水平都不是自然原因,故ACD错误。
故选:B。
11.【解答】解:青藏高原海拔高,大气稀薄,大气对太阳辐射的削弱作用小,太阳辐射强,会晒伤晒黑皮肤,B正确。
青藏高原的海拔相比较日地距离来说非常微小,A错误。
青藏高原纬度低,太阳高度角大不是主要原因,CD错误。
故选:B。
1904年,英国天文学家爱德华蒙德发现,如果以太阳表面纬度为纵坐标,年份为横坐标,把几个太阳黑子周期的图案绘制在一起就组成一连串翩翩起舞的“蝴蝶”,如图所示。读图,完成12~13题。
12.【解答】解:太阳黑子现象出现在太阳大气层的光球层,A正确。
太阳活动的周期大约是11年,因此图中横坐标间隔是11年左右,B错误。
黑子区域比周围温度低,亮度较小,C错误。
根据图片无法看出黑子最先出现的纬度,D错误。
故选:A。
13.【解答】解:黑子数量多时,太阳活动较剧烈,会影响地球的电离层,影响无线电短波通信,卫星导航可能失灵,D正确。
太阳黑子与地球不同地球的降水量有些地方呈正相关,有些地方呈负相关,A错误。
极光一般发生在地球的高纬度地区,北京一般看不到极光现象,B错误。
太阳活动对地球的温度影响较小,C错误。
故选:D。
北京时间2021年10月14日18时51分,我国在太原卫星发射中心成功发射首颗太阳探测科学技术试验卫星“羲和号”。“羲和号”全称是太阳Hα光谱探测与双超平台科学技术试验卫星,运行于高度为517公里的太阳同步轨道,主要科学载荷为太阳空间望远镜。Hα是研究太阳活动在光球和色球响应时最好的谱线之一,通过对该谱线的数据分析,可获得太阳爆发时的大气温度、速度等物理量的变化,有助于研究太阳爆发的动力学过程和物理机制,从而帮助我们应对太阳活动的影响。据此,完成14~16题。
14.【解答】解:2021年10月14日在9月23日(秋分日)以后,太阳直射点在南半球并向南移动,A错。
根据我国24节气的划分,立夏是二十四节气中的第7个节气,夏季的第一个节气,交节时间在每年公历5月05﹣07日,我国在太原卫星发射中心成功发射首颗太阳探测科学技术试验卫星“羲和号”这一天是2021年10月14日,B错。
这一天太阳直射点在南半球,北半球纬度越高正午太阳高度越小,北京比文昌纬度高,正午太阳高度更小,C错。
东边的地点时刻要早,北京在太原的东边,北京比太原地方时更早,D对。
故选:D。
15.【解答】解:北京时间是东八区的区时,旧金山属于西八区,西八区比东八区晚16小时,所以当北京时间为14日18时51分,旧金山的区时是14日18时51分﹣16小时=14日2时51分,故A正确,BCD错误。
故选:A。
16.【解答】解:“羲和号”卫星传回的数据有助于科学家计算出太阳大气的温度、密度、速度,更加深入地研究太阳大气结构,了解太阳爆发活动的触发原因和传播过程,从而更好地开展空间天气预报,保障人类生命安全,故A对。
“羲和号”为太阳探测科学技术试验卫星,获得的Hα谱线数据是研究太阳活动在光球和色球的响应,与生命起源、地球演化、宇宙的起源无关,BCD错误。
故选:A。
如图是天文爱好者在夜晚采用连续曝光技术拍摄的照片,照片中的弧线为恒星视运动轨迹。读图,完成17~18题。
17.【解答】解:根据图中恒星视运动轨迹是以北极星为中心的同心圆,且北极星略高于地平线上,所以摄影师拍摄的地点位于低纬地区,如果在北极地区,北极星位于天顶位置,在南极附近看不到北极星。
故选:A。
18.【解答】解:以遥远的恒星作为参照物,地球自转一周为360°,用时约24小时,即15°/1小时。a恒星视运动转过角度约50°,拍摄时间为3个多小时。
故选:B。
19.【解答】解:由题中图可以看出,人们收看电视的百分比最高的时间段,主要是地方时从黄昏到夜里10点左右时间。图中所用的是中时区的时间,北京地区电视收视率高的时间段是北京时间18点到22点左右,换算成中时区时间为,10点到14点,与图中③曲线相符,所以C对。
故选:C。
在学习“地球运动”后,某同学制作了一个地理学具(如图1所示),将它放置在地球仪上(如图1所示),想利用这个学具来复习某些地理规律。读图,完成20~21题。
20.【解答】解:图示学具展示了太阳直射光线及太阳直射点所在的经线圈,适当转动学具和地球仪,可以直观看到太阳直射点在南北回归线间移动、赤道上永远昼夜平分、北京夏至日正午太阳高度达最大,①②③正确。
北温带地区有四季现象无法通过该学具直观演示出来,④错误。
故选:A。
21.【解答】解:如果黄赤交角变小,则回归线度数变小,极圈度数增加,则热带和寒带范围缩小,纬度范围扩大,故B正确,ACD错误。
故选:B。
2020年8月,位于印度尼西亚的锡纳朋火山突然爆发,火山灰高度达2000多米。同年8月日本的西之岛火山也出现强烈喷发,火山灰高度达8300米。如图为地震波的波速变化与地球内部圈层划分示意图。据此,完成22~24题。
22.【解答】解:地震波分为横波和纵波,纵波波速较快,A错误。
横波传播速度较慢,只能通过固态传播,B错误。
纵波波速快且能在固体、气体、液体中传播,C错误。
读图可知,纵波、横波波速均随通过的介质不同而发生变化,D正确。
故选:D。
23.【解答】解:读图可知,C层为地壳,B层为地幔,A层为地核。一般认为火山喷发的岩浆物质来源于软流层,而软流层位于上地幔上部,因此C正确,ABD错误。
故选:C。
24.【解答】解:火山频发是岩石圈板块运动活跃的表现。岩石圈指软流层以上部分,C正确,A、B、D错误。
故选:C。
如图为各大圈层关系示意图。读图,完成25~28题。
25.【解答】解:图中显示,①圈层为②圈层(大气圈)提供水蒸汽,为③圈层(生物圈)提供水和无机盐,为④圈层(岩石圈)提供水,由此判断,①圈层为水圈。水圈通过水循环在地球表面是连续的,但有的地方水多,有的地方水少,因此水圈并不规则,A正确。
水圈由海洋水、陆地水和大气水各种水体组成,大气圈由气体和悬浮物质组成,B错误。
能够进行光合作用的生物圈,不是水圈,C错误。
由坚硬岩石组成的岩石圈,不是水圈,D错误。
故选:A。
26.【解答】解:据图可知,①为水圈,②为大气圈,③为岩石圈,④为生物圈,地面的液态水经过蒸发作用,在大气中以水汽的形式存在。
故选:C。
27.【解答】解:④为岩石圈,岩石圈并非生物存在必需的条件,A错。
③为生物圈,生物圈通过光合作用和呼吸作用等方式影响大气圈的演化,B正确。
根据图示信息可知,①②可通过降水、水蒸气等形式直接联系,C错。
生物圈占据岩石圈的上部,并非全部,D错。
故选:B。
28.【解答】解:地球的内、外部各圈层中,水圈是连续而不规则的,生物圈是跨圈层的,因此它们并非呈同心圆状排列;图中的四大圈层中,属于地球外部圈层的物质运动的能量基本上部是来自太阳辐射,但内部圈层物质运动的能量则来自地球内部,这些圈层之间都存在着物质迁移和能量转换,如海水蒸发不仅将水圈中的水这种物质带到了大气圈,也将蕴藏在其中的太阳辐射能带入了大气圈。实际上,各圈层之间通过物质迁移和能量转换相互渗透,根本不存在某圈层单独占有的空间,B正确,A、C、D错误。
故选:B。
北京市某中学利用假期时间到甲地开展课外实践活动,途径一处“石林”景观,平地而起,形态各异,岩石多具有水平纹理。随后同学们查找资料,发现我国有些区域地表没有树木,却也成林。如图为我国四个不同区域的“非木之林”景观。读图。完成29~31题。
29.【解答】解:甲位于大兴安岭以西,属于干旱、半干旱区,该地貌为风沙地貌,A错误。
乙位于西北内陆,属于干旱、半干旱区,该地貌为风沙地貌,B正确。
丙为喜马拉雅山,位于青藏高原,地貌为冰川地貌,C错误。
丙位于云贵高原,典型的喀斯特地貌,该地貌为流水地貌,D错误。
故选:B。
30.【解答】解:结合图可知:乙地地貌呈现垄脊与沟槽相间分布,①对。
垄脊的高度、长短不一,②③错。
我国西北地区气候干旱、以风力作用为主,风向主要为西北风,在风力作用下,垄脊的走向和当地的主导风向一致,④正确。
故选:C。
31.【解答】解:丁地貌为喀斯特地貌,该地貌是由于石灰岩在高温多雨的气候条件下,由流水溶蚀作用而形成,所以丁地貌特点形成与岩石、大气降水与水文密切相关,D正确。
石林的形成与土壤无关,AC错误。
丁地位于我国云贵高原地区,自然植被茂密,但形成石林,是因为强烈的流水溶蚀作用形成的,而流水溶蚀的原因也有植被稀疏,涵养水源能力弱,但植被稀疏是由于人类的不合理活动造成的,因此植被破坏不是喀斯特地貌形成的自然因素,B错误。
故选:D。
如图1为河水中颗粒物质所受外力作用类型与河流流速、颗粒物直径之间的关系图。读图,完成32~34题。
32.【解答】解:图中两条曲线之间的为搬运状态,当河流流速低于沉降速度时,颗粒物可以在河床中堆积。依题意,在横坐标0.1处作垂线与沉降速度线相交,过该交点作水平线与河流流速轴相交,此点速度即是答案。
故选:B。
33.【解答】解:读图可知,P颗粒物颗粒直径在0.02mm,纵坐标的流速达到200cm/s,该点处于河流侵蚀速度以上,故应处于侵蚀状态;Q颗粒物的颗粒直径在20mm,其纵坐标的流速在7cm/s,该点处于河流沉积速度以下,故判断处于堆积状态。
故选:C。
34.【解答】解:根据坐标反映的关系分析,乙地河流速度慢,以沉积作用为主,图2是入海口附近的三角洲地貌,是流水的沉积作用形成的。在入海口附近,颗粒较小,因此能够反映图2所示地貌成因的点是乙,故B正确。
故选:B。
如图为澳大利亚局部区域及东南沿海区域著名的“十二使徒岩”海岸景观图。受海水的影响,“十二使徒岩”现在只剩下7个。据此,完成35~36题。
35.【解答】解:“十二使徒岩”所在地区位于中纬西风带,来自南部大洋的风暴和大风卷起巨浪,不断的侵蚀于相对松软石灰岩的悬崖,并在其上形成了许多洞穴,这些洞穴不断被侵蚀变大,以致发展成海蚀拱桥(门),在外力作用下“拱桥(门)”最终倒塌,海蚀拱桥外侧的部分形成形状各异的岩石柱,并从海岸岩体分离了出去,最终形成了“十二使徒岩”。因此“十二使徒岩”景观形成是因为风与海浪的侵蚀。
故选:AC。
36.【解答】解:“十二使徒岩”所在地区位于中纬西风带,来自南部大洋的风暴和大风卷起巨浪,不断的侵蚀于相对松软的石灰岩悬崖,并在其上形成了许多洞穴,这些洞穴不断被侵蚀变大,以致发展成海蚀拱桥,在外力作用下“拱桥”最终倒塌,海蚀拱桥外侧的部分形成形状各异的岩石柱,并从海岸岩体分离了出去,最终形成了“十二使徒岩”。随着侵蚀作用的进行,旧的“使徒”不断倒下,形成碎屑堆积物,所以“十二使徒岩”的形成与消亡过程为海蚀拱桥—海蚀柱—碎屑堆积物,C正确。
故选:C。
如图为我国某地区景观图。读图,完成37~38题。
37.【解答】解:该景观为新月形沙丘,受风力作用影响而形成,与流水作用无关,CD错。
我国西北内陆地区深居内陆,远离海洋,气候干旱,风力作用显著,该地貌分布在塔里木盆地最有可能,B正确。
东南丘陵属亚热带季风气候,降水较多,风力作用不显著,A错。
故选:B。
38.【解答】解:新月形沙丘地貌中,其迎风坡坡度较缓,背风坡坡度较陡,结合图中方向信息可知,沙丘西北侧坡度缓,东南侧坡度陡,所以该区域的主导风向应为西北风,D正确。
故选:D。
如图为我国南方山区某水系部分河段示意图。读图,完成39~40题。
39.【解答】解:图中①地位于河流源头,③地位于河流峡谷地带,两地地势起伏大,坡度陡,流水侵蚀作用强烈;②地位于河谷盆地,④地位于河流出山口,两地地势平坦,以流水沉积作用为主。
故选:B。
40.【解答】解:读我国南方山区某水系部分河段示意图,①处位于河流出山口,冲积扇最有可能形成在这里,A正确。
②处是峡谷,不易沉积,B错误。
根据水系形状及等高线,③④两处是盆地内部的河流交汇处,可能是冲积平原,不是冲积扇,C、D错误。
故选:A。
二、综合题(共20分)
41.【解答】解:(1)构成喀斯特地貌的岩石多为可溶性较强的石灰岩,黄土桥与喀斯特地貌无关,A错。
海蚀桥受海浪侵蚀形成,风蚀桥受风力侵蚀形成,与喀斯特地貌无关,BD错。
溶蚀桥可能是石灰岩等可溶性岩石受流水溶蚀形成,属于喀斯特地貌,C正确。
故选:C。
(2)“老汉看瓜”类似于洞穴中的石笋地貌,石笋是喀斯特溶洞中位于洞底的尖锥体,其形成过程主要是:含有碳酸氢钙的水从洞顶往下滴的过程中,水滴砸向地面,水面展开,水分蒸发,水中的二氧化碳溢出,从而使碳酸钙从水中析出沉积逐渐形成。
(3)除了通过形态来对地貌进行命名以外,还可以通过景观的物质组成以及形成原因等方式对景观进行命名。
(4)根据图中石花洞位于岩层中的位置以及图示信息可知,形成石花洞的岩石为石灰岩,其形成的地质年代字母为O,即是奥陶纪,奥陶纪位于早古生代中期,也被称为海洋无脊椎动物时代,A正确。
爬行动物时代和裸子植物时代为中生代,被子植物时代为新生代,BCD错。
故选:A。
(5)石花洞属于喀斯特溶洞,喀斯特溶洞是地表水下渗过程中溶蚀可溶性岩石形成,上部溶洞形成时间较早,下部溶洞形成的时间较晚,所以8层溶洞形成的先后顺序是①②③④⑤⑥⑦⑧。
(6)在猿人时期,猿人主要依靠洞穴生活,洞穴对猿人的主要作用是提供栖息场所。结合图示信息可知,猿人洞是天然石灰岩溶洞,其形成主要受流水溶蚀,D正确。
与风力侵蚀,海浪侵蚀,冰川堆积等无关,ABC错误。
故选:D。
(7)河流对猿人的作用主要是提供生活水源。在河内附近同学们还可以借助河流探讨河流地貌,C正确。
海岸地貌,冰川地貌,风沙地貌等难以在周口河附近探寻,ABD错误。
故选:C。
(8)猿人和北京人遗址主要形成于新生代,所以在该遗址博物馆中见到的大量生物雕塑和化石应与猿人或北京人形成的时间大致相似,应属于新生代。新生代哺乳动物繁盛,所以还可能看到的化石或雕塑应该是哺乳动物类,B正确。
蕨类植物和三叶虫化石形成于古生代,蓝细菌形成的时间更早,ACD错误。
故选:B。
故答案为:
(1)C
(2)在溶洞内,含Ca(HCO,)﹣的水从洞顶往下滴时,因水分蒸发和CO,逸出,从水中析出的CaCO,在洞底发生沉积。
(3)组成物质;形成原因
(4)石灰岩;奥陶;A
(5)①②③④⑤⑥⑦⑧
(6)提供栖息场所;D
(7)提供水源;C
(8)B
17 9:18:47
相关试卷
这是一份2023北京交大附中高一(上)期中地理,文件包含专题241全册综合测试卷沪科版原卷版docx、专题241全册综合测试卷沪科版解析版docx等2份试卷配套教学资源,其中试卷共35页, 欢迎下载使用。
这是一份2022-2023学年北京市丰台区高一(上)期中地理试卷(1),共25页。试卷主要包含了选择题,非选择题等内容,欢迎下载使用。
这是一份2022-2023学年北京市通州区高一(上)期中地理试卷(1),共23页。试卷主要包含了选择题,解答题等内容,欢迎下载使用。