


四川省南充高级中学2022-2023学年高三生物下学期第七次月考试题(Word版附解析)
展开
这是一份四川省南充高级中学2022-2023学年高三生物下学期第七次月考试题(Word版附解析),共13页。试卷主要包含了 抗核抗体等内容,欢迎下载使用。
南充高中高2020级高三第七次月考
理科综合能力测试
可能用到的相对原子质量:H1 C12 O16 N14 Na23 S32 Cl35.5 K39 Ni59 Ag108
第I卷(选择题)
一、选择题:本大题共6小题,每小题6分。在每小题给出的四个选项中,只有一项是符合题目要求的。
1. 下列有关组成细胞元素和化合物的叙述,错误的是( )
A. 血红蛋白、叶绿素均含有C、H、O、N元素
B. 糖类和脂质都可以作为组成细胞结构的物质
C. 性激素在核糖体上合成,经内质网加工再由高尔基体分泌
D. 大肠杆菌中由A、G、T、U四种碱基参与构成的核苷酸有6种
【答案】C
【解析】
【分析】1、化合物的元素组成:(1)蛋白质的组成元素有C、H、O、N元素构成,有些还含有P、S;(2)核酸的组成元素为C、H、O、N、P;(3)脂质的组成元素有C、H、O,有些还含有N、P;(4)糖类的组成元素为C、H、O。
2、脱氧核苷酸和核糖核苷酸在组成上的差异有:①五碳糖不同,脱氧核苷酸中的五碳糖是脱氧核糖,核糖核苷酸中的五碳糖是核糖;②碱基不完全相同,脱氧核苷酸中的碱基是A、T、G、C,核糖核苷酸中的碱基是A、U、G、C。
【详解】A、血红蛋白的元素组成为C、H、O、N、Fe,叶绿素的组成元素为C、H、O、N、Mg,A正确;
B、糖类和脂质都可以作为细胞的结构物质,如:纤维素是细胞壁的主要成分,磷脂是膜结构的重要组成成分,B正确;
C、性激素属于固醇类物质,核糖体是合成蛋白质的场所,C错误;
D、在大肠杆菌细胞中含有DNA和RNA两种核酸,由A参与构成的核苷酸的有2种(腺嘌呤脱氧核苷酸和腺嘌呤核糖核苷酸)、由G参与构成的核苷酸的有2种(鸟嘌呤脱氧核苷酸和鸟嘌呤核糖核苷酸)、由T参与构成的核苷酸的有1种(胸腺嘧啶脱氧核苷酸)、由U参与构成的核苷酸的有1种(尿嘧啶核糖核苷酸),即由A、G、T、U四种碱基参与构成的核苷酸的种类共有2+2+1+1=6种,D正确。
故选C。
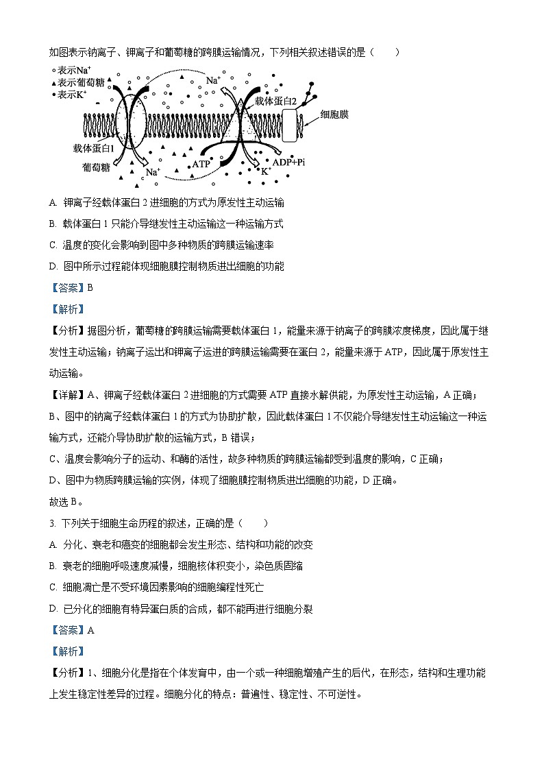
2. 主动运输分为原发性主动运输和继发性的主动运输,后者消耗的能量不直接由高能磷酸化合物提供。如图表示钠离子、钾离子和葡萄糖的跨膜运输情况,下列相关叙述错误的是( )
A. 钾离子经载体蛋白2进细胞的方式为原发性主动运输
B. 载体蛋白1只能介导继发性主动运输这一种运输方式
C. 温度变化会影响到图中多种物质的跨膜运输速率
D. 图中所示过程能体现细胞膜控制物质进出细胞的功能
【答案】B
【解析】
【分析】据图分析,葡萄糖跨膜运输需要载体蛋白1,能量来源于钠离子的跨膜浓度梯度,因此属于继发性主动运输;钠离子运出和钾离子运进的跨膜运输需要在蛋白2,能量来源于ATP,因此属于原发性主动运输。
【详解】A、钾离子经载体蛋白2进细胞的方式需要ATP直接水解供能,为原发性主动运输,A正确;
B、图中的钠离子经载体蛋白1的方式为协助扩散,因此载体蛋白1不仅能介导继发性主动运输这一种运输方式,还能介导协助扩散的运输方式,B错误;
C、温度会影响分子的运动、和酶的活性,故多种物质的跨膜运输都受到温度的影响,C正确;
D、图中为物质跨膜运输的实例,体现了细胞膜控制物质进出细胞的功能,D正确。
故选B。
3. 下列关于细胞生命历程的叙述,正确的是( )
A. 分化、衰老和癌变的细胞都会发生形态、结构和功能的改变
B. 衰老的细胞呼吸速度减慢,细胞核体积变小,染色质固缩
C. 细胞凋亡是不受环境因素影响的细胞编程性死亡
D. 已分化的细胞有特异蛋白质的合成,都不能再进行细胞分裂
【答案】A
【解析】
【分析】1、细胞分化是指在个体发育中,由一个或一种细胞增殖产生的后代,在形态,结构和生理功能上发生稳定性差异的过程。细胞分化的特点:普遍性、稳定性、不可逆性。
2、细胞凋亡是由基因决定的细胞编程序死亡的过程;细胞凋亡是生物体正常的生命历程,对生物体是有利的,而且细胞凋亡贯穿于整个生命历程。衰老细胞的特征:(1)细胞内水分减少,细胞萎缩,体积变小,但细胞核体积增大,染色质固缩,染色加深;(2)细胞膜通透性功能改变,物质运输功能降低;(3)细胞色素随着细胞衰老逐渐累积;(4)有些酶的活性降低;(5)呼吸速度减慢,新陈代谢减慢。
3、细胞癌变的根本原因是原癌基因和抑癌基因发生基因突变.癌细胞的主要特征:无限增殖;细胞形态结构发生显著改变;细胞表面发生变化。
【详解】A、形态、结构和功能的改变是细胞分化、衰老和癌变的共同特征,A正确;
B、衰老的细胞呼吸速度减慢,细胞核体积变大,细胞体积变小,染色质固缩,B错误;
C、细胞凋亡是受环境因素影响的细胞编程性死亡,C错误;
D、已分化的细胞有特异蛋白质的合成,但是有些分化的细胞能再进行细胞分裂,如B细胞和记忆细胞,D错误。
故选A。
4. 下列与生物科学史发展有关的叙述,正确的是( )
A. 温特以琼脂块和胚芽鞘为实验材料,发现了生长素的化学本质及植物向光生长的原因
B. 沃森和克里克构建了DNA分子的双螺旋结构模型并提出了DNA半保留复制的假说
C. 萨顿将孟德尔的“遗传因子”命名为“基因”,并提出表现型和基因型的概念
D. 美国科学家坎农提出稳态的概念,他认为内环境保持稳定主要是依赖神经系统的调节
【答案】B
【解析】
【分析】1、沃森和克里克用建构物理模型的方法研究DNA的结构。
2、萨顿运用类比推理的方法提出基因在染色体的假说,摩尔根运用假说—演绎法证明基因在染色体上。
3、温特分离了某种物质并命名为生长素。
4、美国科学家坎农提出稳态的概念,他认为内环境保持稳定是依赖神经调节和体液调节的共同作用。
【详解】A、温特以琼脂块和胚芽鞘为实验材料,分离了某种物质并命名为生长素,但是生长素的化学本质及植物向光生长的原因不是他发现的,A错误;
B、沃森和克里克构建了DNA分子的双螺旋结构模型并提出了DNA半保留复制的假说,B正确;
C、丹麦生物学家约翰逊将孟德尔的“遗传因子”命名为“基因”,并提出表现型和基因型的概念,C错误;
D、美国科学家坎农提出稳态的概念,他认为内环境保持稳定是依赖神经调节和体液调节的共同作用,D错误。
故选B。
5. 研究人员发现敲除雄性小鼠的PANX3基因后,会让雄性小鼠的脂肪显著减少,肌肉质量明显增加,这项重要发现可能会对肥胖治疗产生重大影响。下列与PANX3基因相关的叙述,正确的是( )
A. PANX3基因能改变生物的肥胖状态,可见基因与性状是一一对应的关系
B. PANX3基因的一条链中相邻的碱基G和C通过核糖-磷酸基团-核糖连接起来
C. 若PANX3基因的一条链中A和T的数量占该链的1/2,则该链中G占1/4
D. PANX3基因控制生物性状的遗传信息储存在脱氧核苷酸的排列顺序中
【答案】D
【解析】
【分析】DNA分子结构的主要特点:DNA是由两条反向平行的脱氧核苷酸长链盘旋而成的双螺旋结构;DNA的外侧由脱氧核糖和磷酸交替连接构成的基本骨架,内侧是碱基通过氢键连接形成的碱基对,碱基之间的配对遵循碱基互补配对原则(A-T、C-G)。
【详解】A、根据题干信息“研究表明PANX3基因在身体的脂肪细胞中高度表达,敲除PANX3基因,会让雄性小鼠脂肪显著减少,增加肌肉质量”说明基因能改变生物的肥胖状态,性状不仅受基因的控制,还会受到环境的影响,据此可推测,基因与性状不是一一对应的关系,后天的生活方式对生物的肥胖状态也会产生影响,A错误;
B、PANX3基因的一条链中相邻的碱基G和C通过脱氧核糖-磷酸-脱氧核糖连接起来,B错误;
C、在双链DNA分子中,A=T、C=G,若基因的一条链中A和T的数量占该链的1/2,那么整个DNA分子中A和T的数量占该DNA分子总碱基数量的1/2,但单链中G不一定占1/4,C错误;
D、基因中脱氧核苷酸的排列顺序代表遗传信息,据此 可知,PANX3基因的遗传信息储存在脱氧核苷酸的排列顺序中,D正确。
故选D。
6. 抗核抗体(ANA)又称抗核酸抗原抗体,是对细胞核内的DNA、RNA或这些物质的复合体产生的自身抗体,是自身免疫病重要的生物学标志物,下列叙述正确的是( )
A. 分泌ANA的浆细胞都直接由B淋巴细胞增殖、分化形成的
B. 过敏反应、风湿性心脏病等自身免疫病是先天性免疫缺陷导致的
C. 溶菌酶、ANA等免疫活性物质都由免疫细胞产生
D. 可利用人工标记的抗体对人体组织内的抗原进行检测
【答案】D
【解析】
【分析】自身免疫病是免疫系统防御功能过强引起的机体功能紊乱,浆细胞可由B细胞和记忆细胞增殖分化形成。
【详解】A、ANA是由浆细胞合成和分泌的,而浆细胞可能是由B淋巴细胞增殖分化形成的,也可能是由记忆B细胞增殖分化形成的,A错误;
B、自身免疫性疾病是指机体对自身抗原发生免疫反应而导致自身组织损害所引起的疾病,是免疫系统防御功能过强引起的机体功能紊乱,风湿性心脏病属于自身免疫病,过敏反应不属于自身免疫病,且过敏反应、风湿性心脏病不是由先天性免疫缺陷导致的,B错误;
C、免疫活性物质是由免疫细胞或非免疫细胞产生的具有免疫作用的物质,C错误;
D、抗原和抗体的结合具有特异性,在对疾病进行检测时,可用人工标记的抗体对组织内的抗原进行检测,D正确。
故选D。
二、非选择题
7. 下图为小麦叶肉细胞光合作用的过程简图,小麦含有光系统I(PSI)和光系统II(PSII),PSII和PSI是由蛋白质和光合色素组成的复合物,具有吸收、传递、转化光能的作用。其中e为电子(含有电能,可转化为化学能),数字表示反应过程。
(1)据图分析,PSII和PSI分布在______________上。
(2)科研人员发现小麦与其他植物一样有“午休”现象。一般认为,午后温度较高,植物通过蒸腾作用使叶片降温,同时,植物体也会通过____________(“增大”或“减少”)气孔张开的程度来避免过度失水对细胞造成的损伤,这一变化会引起叶肉细胞间的____________,进而导致暗反应速率降低,造成“午休”现象。
(3)科研人员测定了同一株小麦两种不同向光角度的叶片(接收直射光照面积不同)午后部分指标,结果如下表。
净光合速率
叶片温度
胞间CO2浓度
直立叶
12.9(μmol·m-2·s-1)
37.5(℃)
250(μmol·m-2·s-1)
平展叶
8.8(μmol·m-2·s-1)
37.7(℃)
264(μmol·m-2·s-1)
对相关数据进行分析:直立叶和平展叶叶片温度无明显差异,说明二者的气孔开度基本相同,但平展叶净光合速率却更小,说明气孔开闭引起的胞间CO2浓度不足_________(填“是”或“不是”)造成“午休”现象的唯一因素。科研人员推测,午间强光照可能会导致___________________(答2点)发生损伤,导致光反应速率下降,造成“午休”现象。
【答案】(1)(叶绿体)类囊体薄膜
(2) ①. 减小 ②. CO2不足(CO2浓度降低)
(3) ①. 不是 ②. 光系统I(PSI)、光系统II(PSII)(或“ATP合成酶”、“类囊体薄膜”、“光合色素”等)
【解析】
【分析】一般来说,午间温度较高,植物蒸腾作用旺盛会导致叶片气孔开度下降,气孔开度下降又引起细胞吸收的CO2减少,导致叶肉细胞间的CO2不足,使午后小麦光合速率降低。
【小问1详解】
由题意和题图可知,PSII和PSI参与光反应,分布在叶绿体类囊体薄膜。
【小问2详解】
午后温度较高,植物蒸腾作用旺盛,植物会降低叶片气孔开度来避免过度失水,气孔关闭会导致叶肉细胞间的二氧化碳浓度降低,进而导致暗反应速率降低。
【小问3详解】
分析表格中数据可知,直立叶和平展叶叶片温度无明显差异,直立叶净光合速率大于平展叶的净光合速率,但直立叶胞间CO2浓度小于平展叶的胞间CO2浓度,说明气孔开闭引起的胞间CO2浓度不足不是造成“午睡”现象的唯一因素。强光照可能会导致光系统I(PSI)、光系统II(PSII)损伤,或者导致类囊体薄膜损伤,光合色素分解等,导致光反应速率下降,造成“午休”现象。
8. 痒觉对大家来说都不陌生,究竟什么是痒觉?痒觉是一种轻微的痛觉吗?研究人员以小鼠为实验材料,进行了以下实验,请回答相关问题。
(1)研究人员对小鼠进行致痒剂处理,小鼠自发抓挠,该抓挠反应是通过神经调节完成的。参与完成该抓挠反应的结构基础为_______________。抓挠反应中,其体内的神经纤维上的神经冲动是___________(填“单向”或“双向”)传导的。
(2)研究人员首先在脊髓中发现了一种受体-胃泌素释放肽受体(GRPR),GRPR特异性地参与痒觉信息的传递,但与痛觉的产生无关,即痒觉并不是轻微的痛觉。请设计实验验证该结论,将表格补充完整。
组别
致痒剂处理结果
致痛刺激结果
GRPR蛋白基因正常小鼠
自发抓挠,产生痒觉
有痛觉产生
①
②
③
①_________;②_________;③_________。
(3)研究发现小白鼠在连续遭受多次致痒剂处理后,其反应强度随致痒剂处理的重复出现而减弱。已知其关键因素在于突触的信号传递,突触后膜电位变化与突触前膜释放神经递质的量有关。据此推断上述小白鼠反应减弱的原因是__________________________________________。
【答案】(1) ①. 反射弧 ②. 单向
(2) ①. GRPR蛋白基因缺陷小鼠(或“敲除GRPR蛋白基因的小鼠”或“GRPR蛋白基因缺失小鼠”) ②. 不发生自发抓挠,不产生痒觉(或“没有任何反应”) ③. 有痛觉产生
(3)突触前膜释放神经递质减少
【解析】
【分析】1、神经调节的基本方式是反射,反射的结构基础是反射弧,反射弧由感受器、传入神经、神经中枢、传出神经和效应器五部分构成。
2、实验涉及的原则是对照原则和单一变量原则。
【小问1详解】
抓挠反应是通过神经调节完成的,调节的基本方式是反射,其结构基础是反射弧;由于兴奋在神经元之间的传递是单向的,所以反射弧中,神经冲动在神经纤维上也是单向传导的。
【小问2详解】
这是一组对照实验,自变量应为GRPR蛋白基因的有无。对照组是GRPR蛋白基因正常小鼠,实验组则应为GRPR蛋白基因缺失的小鼠,实验结果证明“GRPR特异性地参与痒觉信息的传递,与痛觉的产生无关,即痒觉并不是轻微的痛觉。”则实验组小鼠,致痒剂处理的结果为不发生自发抓挠,不产生痒觉。致痛刺激结果应为有痛觉产生。
【小问3详解】
由于突触后膜电位变化与突触前膜释放递质的量有关,所以当突触前膜释放的递质减少时,小白鼠反应强度会随电刺激的重复出现而减弱。
9. “稻-鱼”共生水稻栽培模式是在池塘进行正常水产养殖的前提下,以浮床为载体在池塘水面进行水稻种植,将传统池塘水产养殖与水稻种植相结合的新型水稻种植模式。请回答以下问题:
(1)研究池塘生物群落要以研究_________为基础,群落的_____________是区别不同群落的重要特征。
(2)“稻-鱼”共生水稻栽培模式不仅提高了资源的利用率,而且使生态系统的_________能力更强,抵抗力稳定性更高。
(3)当浮床上水稻的种植密度过大时,其干重总量会降低,从能量流动的角度分析,原因是____。水稻同化的能量中流向分解者的部分包括___________。
(4)人工浮床具有净化水质和美化环境的作用,体现了生物多样性的_____________价值。通过风机转动给立体生态浮床提供氧气更有利于水体的净化,推测其原因是_________________(答出1点即可)。
【答案】(1) ①. 种群 ②. 物种组成
(2)自我调节 (3) ①. 叶片相互遮光,固定的太阳能没有增加,而细胞呼吸消耗的能量较多(或“固定相同的太阳能,细胞呼吸消耗的能量较多”或“若种植密度过大,流入植物的总能量基本不变,但呼吸作用散失的能量增多,植物干重总量降低”) ②. 残枝败叶中的能量、初级消费者粪便中的能量
(4) ①. 间接和直接 ②. 有利于水生植物根部的有氧呼吸,从而促进水生植物对无机盐离子的吸收(或“有利于水中好氧微生物等对污染物的分解”)
【解析】
【分析】1、种群是指一定自然区域内,同种生物的全部个体。生态系统的组成成分可以分为生产者、消费者、分解者和非生物的物质和能量,其中生产者是指自养型生物,其可以固定太阳能,将能量储存在其制造的有机物中。
2、生物多样性的个价值分别是直接价值:间接价值;潜在价值。生物对人类有食用、药用和工业原料等实用意义的是生物多样性的直接价值。间接价值是生物对生态系统起到重要调节作用的价值。潜在使用价值是指潜藏的、一一旦条件成熟就可能发挥出来的价值。
【小问1详解】
群落是指同一时间内聚集在同一区域的各种生物种群的集合,故研究池塘生物群落要以研究种群为基础,群落的物种组成是区别不同群落的重要特征。
【小问2详解】
“稻-鱼”共生水稻栽培模式不仅提高了资源的利用率,而且提高了该生态系统的物种丰富度,生物之间的营养结构更为复杂,使得生态系统的自我调节能力更强,该生态系统的抵抗力稳定性更高。
【小问3详解】
当浮床上水稻的种植密度过大时,意味着植物之间会存在叶片的遮挡,固定的太阳能没有增加,而细胞呼吸消耗的能量较多(或“固定相同的太阳能,细胞呼吸消耗的能量较多”或“若种植密度过大,流入植物的总能量基本不变,但呼吸作用散失的能量增多,植物干重总量降低”)从而导致其干重(有机物的积累量)降低;水稻为生产者,即第一营养级,其同化的能量中流向分解者的部分包括残枝败叶中的能量以及初级消费者粪便中的能量。
【小问4详解】
生物多样性的个价值分别是直接价值、间接价值、潜在价值。生物对人类有食用、药用和工业原料等实用意义的是生物多样性的直接价值。间接价值是生物对生态系统起到重要调节作用的价值。潜在使用价值是指潜藏的、一旦条件成熟就可能发挥出来的价值。人工浮床具有净化水质和美化环境的作用,体现了生物多样性的间接和直接价值;风机转动能带来更多的氧气,有利于水生植物根部的有氧呼吸,从而促进水生植物对无机盐离子的吸收,故通过风机转动给立体生态浮床提供氧气更有利于水体的净化。
10. 玉米(2n=20)是一年生雌雄同株异花授粉植物,也是我国第二大作物,仅次于水稻。其中华农887是我国适应性最广、播种面积最大的高产矮秆玉米新品种。请回答下列问题:
(1)要测定玉米基因组的序列,需要对___________条染色体进行DNA测序。
(2)将华农887的两种纯合玉米杂交得到的F1自交得到F2,F2籽粒的性状表现及比例为紫色非甜:紫色甜∶白色非甜∶白色甜=27∶9∶21∶7,假设这两对性状由3对基因控制,则F2中白色籽粒的基因型有___________种(只考虑籽粒颜色),若F2中白色籽粒发育成植株后随机授粉,得到的籽粒中,紫色籽粒所占的比例为_____________。
(3)华农887玉米在栽培过程中会出现单体(比正常个体少一条染色体),这些单体产生的配子皆可育,能用于杂交和基因的染色体定位。某育种专家用显性纯合玉米培育了10种分别缺失不同染色体的单体(玉米1~10号单体)。现偶然发现的一个隐性纯合突变体(染色体组成正常),请设计实验来判断该隐性突变基因位于第几号染色体上。
实验思路:___________________________。
结果分析:若_____________________________,则此基因位于该单体缺少的相应的染色体上。
【答案】(1)10 (2) ①. 5 ②. 8/49
(3) ①. 实验思路:让该隐性纯合突变体分别与玉米的各种显性纯合单体(玉米1~10号单体)杂交,并观察子代性状表现 ②. 某组子代出现显性性状与隐性性状的比例约为1∶1(或“某种单体的子代中出现隐性突变类型”)
【解析】
【分析】基因自由组合定律的实质是:位于非同源染色体上的非等位基因的分离或自由组合是互不干扰的;在减数分裂过程中,同源染色体上的等位基因彼此分离的同时,非同源染色体上的非等位基因自由组合。
【小问1详解】
正常玉米体细胞染色体数为2n=20,由于没有性染色体,要测定玉米基因组的序列,只要测定一个染色体组染色体上DNA序列,即需要对其中10条染色体进行DNA测序。
【小问2详解】
分析题意可知,子代性状分离比27∶9∶21∶7,比值之和为64=4×4×4,说明籽粒颜色和甜度由三对自由组合的等位基因控制,其分离比可转化为(9∶7)×(3∶1),其中紫色∶白色=9∶7,说明籽粒颜色由两对自由组合的等位基因控制(假设为A、D),且A和D同时存在为紫色,其余均为白色,白色籽粒基因型可能为A_dd、aaD_、aadd,共5种;且比例为3/7(AAdd 1/7、Aadd 2/7)、3/7(aaDD 1/7、aaDd 2/7)、1/7,其所产生的配子及比例为Ad∶aD∶ad=2∶2∶3,则随机交配后产生紫粒(AaDd)的概率为2/7×2/7×2=8/49。
【小问3详解】
根据题意,用纯合玉米培育了10种分别缺失了不同染色体的单体,这些单体产生的配子皆可育,能用于杂交和基因的染色体定位,由于单体产生的配子类型有两种(含正常染色体数的配子和含有缺少一条染色体的配子),若突变的基因位于缺失染色体上,则该单体产生两种配子为一个含有显性(与所给的隐性基因相对)基因、一个不含该显性基因(因为缺少了一条染色体),相当于该单体产生了一显、一隐两种配子,若相关基因不位于缺失染色体上,则该单体产生一种配子(含显性基因),则该实验目的实际转化为检测单体的配子类型,因此实验思路:让该隐性纯合突变体分别与玉米的各种显性纯合单体(玉米1~10号单体)杂交,并观察子代性状表现。
结果分析:若某组子代出现显性性状与隐性性状的比例约为1∶1(或“某种单体的子代中出现隐性突变类型”),则此基因位于该单体缺少的相应的染色体上。
【选修1:生物技术实践】(15分)
11. 黄粉虫又叫面包虫,可以吞食、降解塑料。某科研团队发现其肠道微生物能降解聚苯乙烯(塑料的主要成分)。为分离、纯化能降解聚苯乙烯的微生物,研究者进行了如图所示的研究。
请回答下列问题:
(1)实验室获得纯净培养物的关键是__________。接种时对接种环采用的灭菌方法是__________。
(2)富集培养的目的是扩大菌种的数量,图中富集培养用到的培养基从物理性质来看属于__________培养基,选择培养用到的培养基中应加入__________作为唯一碳源。
(3)为了计数选择培养后“目的菌”的数量,一位同学取1mL菌液进行梯度稀释,取三种稀释倍数下的稀释液进行涂布平板,每次接种0.2mL稀释液,重复3次,培养过程中应每隔24h统计一次菌落数量,选取菌落数目稳定时的记录作为结果,这样可以防止因___________而导致遗漏菌落的数目。若平板培养后的菌落数如下表所示。则1mL菌液中上述“目的菌”的数量为__________个。该方法统计的菌落数往往比活菌的实际数目低。这是因为________________________。
稀释倍数
1号
2号
3号
103
667
757
664
104
165
155
175
105
17
18
23
【答案】(1) ①. 防止外来杂菌的入侵 ②. 灼烧灭菌
(2) ①. 液体 ②. 聚苯乙烯
(3) ①. 培养时间不足 ②. 8.25×106 ③. 当两个或多个细胞连在一起时,平板上观察到的只是一个菌落
【解析】
【分析】1、培养基是人们按照微生物对营养物质的不同需求,配制出供其生长繁殖的营养基质;根据物理性质分为固体培养基和液体培养基,培养基中一般含有水、碳源、氮源和无机盐。在提供上述几种主要营养物质的基础上,培养基还需要满足微生物生长对pH、特殊营养物质和氧气的要求。
2、题图表示稀释涂布法接种操作流程。稀释涂布平板法接种时,通常需要先将菌液进行梯度稀释,并在培养皿侧面或底面做好标记后,将稀释度不同的菌液各取一定的量(如0.1mL或0.2mL等),加在固体培养基表面,然后用涂布器将菌液均匀地涂布在培养基表面上进行培养。这样在稀释度适当的固体培养基表面也能得到单个细胞生长繁殖成的单菌落。根据菌落的形状、大小、颜色、边缘或表面光滑与否等特征可以选取目标微生物继续培养。
【小问1详解】
灭菌和无菌操作技术可以排除非目标微生物的干扰,接种过程中,防止其他微生物进入培养基是获得纯培养物的关键环节,将目标微生物转移到培养基中的过程称为接种。接种所使用的涂布器或接种环等工具均需灭菌后再使用;用接种环接种前,要先将接种环的环部、金属丝、金属丝与柄的连接部、连接部的上端在明火上灼烧,使黏附在其表面的微生物在高温中炭化,待接种环冷却后再接种,该种灭菌方法称为灼烧灭菌。
【小问2详解】
富集培养的目的是扩大菌种的数量,为了让菌种和营养物质充分接触,通常采用液体培养基。微生物的营养物质除碳源外,还应该含有氮源、水、无机盐等营养物质。本实验根据研究目的是为了分离、纯化能降解聚苯乙烯的微生物,故选择培养用到的培养基中应加入聚苯乙烯作为唯一碳源。
【小问3详解】
为了计数选择培养后“目的菌”的数量,一位同学取1mL菌液进行梯度稀释,取三种稀释倍数下的稀释液进行涂布平板,每次接种0.2mL稀释液,重复3次,培养过程中应每隔24h统计一次菌落数量,选取菌落数目稳定时的记录作为结果,这样可以防止因培养时间不足而导致遗漏菌落的数目;由表格数据分析可知,在104稀释倍数下,每次接种0.2mL稀释液,三个平板中有三个的菌落数在30-300之间,应选取该稀释倍数用于菌落计数,菌落平均数为(165+155+175)÷3=165,则1mL原菌液中上述“目的菌”的数量为165÷0.2×104=8.25×106个。由于当两个或多个细胞连在一起时,平板上观察到的只是一个菌落,故该方法统计的菌落数往往比活菌的实际数目低。
【选修3:现代生物科技专题】(15分)
12. 临床上,人血清白蛋白主要作为血浆容量扩充剂广泛应用于出血性休克、烧伤等的治疗。研究人员利用农杆菌转化法将人血清白蛋白基因导入水稻胚乳细胞中,成功培育出能产生人血清白蛋白的转基因水稻。请回答下列问题:
(1)利用人血清白蛋白mRNA,在________________的催化下获得cDNA,再利用PCR技术扩增得到人血清白蛋白基因。PCR扩增时,要设计一对引物(引物1和引物2),PCR过程完成三次循环所需引物的总数为________________个。
(2)在构建基因表达载体时,常用________________对含人血清白蛋白基因的DNA片段和Ti质粒进行酶切,其目的是___________________。在该过程中,还要注意将人血清白蛋白基因插入启动子和终止子之间,其中启动子的作用是_____________________。
(3)要检测转基因水稻细胞中人血清白蛋白基因是否翻译出人血清白蛋白,方法是____________。
(4)与利用乳腺生物反应器生产人血清白蛋白相比,利用转基因植物生产药用蛋白的优势在于____________(答出3点即可)
【答案】(1) ①. 逆转录酶 ②. 14
(2) ①. 同种限制酶 ②. 形成相同的黏性末端,以便进行连接 ③. 作为RNA聚合酶识别和结合的部位,驱动基因转录出mRNA
(3)(从转基因水稻中提取蛋白质,用相应的抗体进行)抗原-抗体杂交
(4)不受性别限制,生产周期更短,更容易大规模培养等
【解析】
【分析】基因工程技术的基本步骤:
1、目的基因的获取:方法有从基因文库中获取、利用PCR技术扩增和人工合成。
2、基因表达载体的构建:是基因工程的核心步骤,基因表达载体包括目的基因、启动子、终止子和标记基因等。
3、将目的基因导入受体细胞:根据受体细胞不同,导入的方法也不一样,将目的基因导入植物细胞的方法有农杆菌转化法、基因枪法和花粉管通道法;将目的基因导入动物细胞最有效的方法是显微注射法;将目的基因导入微生物细胞的方法是感受态细胞法。
4、目的基因的检测与鉴定:(1)分子水平上的检测:①检测转基因生物染色体的DNA是否插入目的基因--DNA分子杂交技术;②检测目的基因是否转录出了mRNA--分子杂交技术;③检测目的基因是否翻译成蛋白质--抗原-抗体杂交技术。(2)个体水平上的鉴定:抗虫鉴定、抗病鉴定、活性鉴定等。
【小问1详解】
利用血清白蛋白mRNA,在逆转录酶的催化下获得双链DNA片段即血清白蛋白基因,再利用PCR技术扩增得到血清白蛋白基因。PCR扩增时,要设计一对引物(引物1和引物2),PCR过程完成三次循环所需引物的总数为2×23-2=14。
【小问2详解】
在构建基因表达载体时,为了形成相同的黏性末端,以便进行连接,所以常用同种限制酶对含人血清白蛋白基因的DNA片段和Ti 质粒进行酶切。启动子作为RNA聚合酶识别和结合的部位,驱动基因转录出mRNA。
【小问3详解】
检测是否有蛋白质产生,可以采用抗原-抗体杂交的方法。
【小问4详解】
相关试卷
这是一份四川省南充高级中学2024届高三下学期二模生物试题(Word版附解析),文件包含四川省南充高级中学2024届高三二模理综生物试题Word版含解析docx、四川省南充高级中学2024届高三二模理综生物试题Word版无答案docx等2份试卷配套教学资源,其中试卷共18页, 欢迎下载使用。
这是一份四川省南充高级中学2022-2023学年高一上学期期末生物试卷(Word版附解析),共42页。试卷主要包含了单项选择题,填空题等内容,欢迎下载使用。
这是一份四川省南充高级中学2023-2024学年高三生物上学期9月月考试题(Word版附解析),共12页。试卷主要包含了选择题,非选择题等内容,欢迎下载使用。