
长郡教育集团初中课程中心2023年下学期初二年级数学学科期中考试命题说明
展开
这是一份长郡教育集团初中课程中心2023年下学期初二年级数学学科期中考试命题说明,共2页。试卷主要包含了年级期中考试等内容,欢迎下载使用。
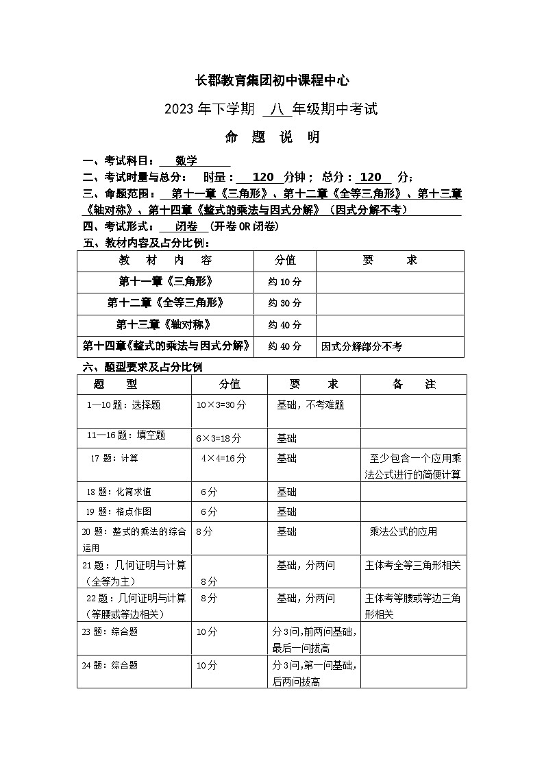
长郡教育集团初中课程中心2023年下学期 八 年级期中考试命 题 说 明一、考试科目: 数学 二、考试时量与总分: 时量: 120 分钟; 总分: 120 分;三、命题范围: 第十一章《三角形》、第十二章《全等三角形》、第十三章《轴对称》、第十四章《整式的乘法与因式分解》(因式分解不考) 四、考试形式: 闭卷 (开卷OR闭卷) 五、教材内容及占分比例:教 材 内 容分值要 求 第十一章《三角形》约10分 第十二章《全等三角形》约30分 第十三章《轴对称》约40分 第十四章《整式的乘法与因式分解》约40分因式分解部分不考六、题型要求及占分比例题 型分值要 求备 注 1—10题:选择题 10×3=30分 基础,不考难题 11—16题:填空题6×3=18分 基础 17题:计算 4×4=16分 基础 至少包含一个应用乘法公式进行的简便计算 18题:化简求值 6分 基础 19题:格点作图 6分 基础 20题:整式的乘法的综合运用8分 基础 乘法公式的应用21题:几何证明与计算 (全等为主) 8分 基础,分两问主体考全等三角形相关 22题:几何证明与计算 (等腰或等边相关) 8分 基础,分两问主体考等腰或等边三角形相关23题:综合题10分分3问,前两问基础,最后一问拔高 24题:综合题10分分3问,第一问基础,后两问拔高 七、能力要求: 识记、理解、分析综合、鉴赏评价、探究和表达运用六种能力。 八、难度控制:0.8±0.05 填表人: 曾瑶 2023年9月6日
相关试卷
这是一份2023年下学期长郡教育集团初三年级数学学科期末考试命题说明,共2页。
这是一份长郡教育集团初中课程中心2023年下学期初二年级数学学科期末考试命题说明,共2页。试卷主要包含了年级期末考试等内容,欢迎下载使用。
这是一份长沙长郡教育集团2023-2024学年八年级上学期期中考试数学试题,共8页。