【选择题20题】第四单元《可能性》(同步练习)高频易错题—数学五年级上册真题汇编(含解析)人教版
展开1.(2021•茶陵县)小明给一个正方体骰子的6个面分别涂上颜色,有一个面涂黑色,两个面涂白色,三个面涂蓝色,当把这个骰子掷出后,( )颜色朝上的可能性大.
A.黑色B.白色C.蓝色D.不能确定
2.(2022•章丘区)把红黄蓝白4种颜色的球各10个,放到一个袋子里,至少取出( )个球,可以保证取到两个颜色相同的球?
A.4B.5C.10D.11
3.(2021秋•汕头期末)如果今天星期五,那么明天( )是星期六.
A.一定B.可能C.不可能
4.(2020秋•广东期末)抛一枚硬币,( )正面朝上.
A.一定B.可能C.不可能
5.(2020秋•广东期末)箱子里有3个白球,4个黑球,摸到两种球次数的可能性是( )
A.一样多B.黑球多C.白球多
6.(2021秋•西华县期中)在日常生活中,我们经常使用一些成语来形容事情发生的可能性的大小:①十拿九稳;②平分秋色;③百发百中;④希望渺茫;⑤天方夜谭;按可能性从大到小排列为( )
A.①②③④⑤B.③①②⑤④C.③①②④⑤D.③①④⑤②
7.(2020秋•深圳期末)有三张卡片:小明和小强闭上眼睛各从中取出一张,若两人抽取的卡片的数字之和是单数,则小明胜,若是双数,则小强胜.这个游戏( )
A.小明胜的可能性大B.小强胜的可能性大
C.胜的可能性两人一样大
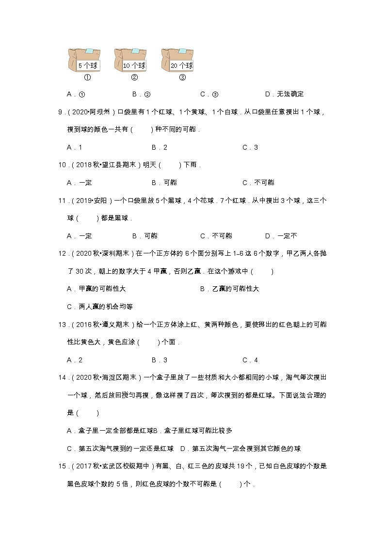
8.(2020春•林西县期末)如图每个口袋里都只有5个红球.如果从口袋中任意摸出一个球,那么从( )号袋中最难摸到红球.
A.①B.②C.③D.无法确定
9.(2020•阿坝州)口袋里有1个红球、1个黄球、1个白球.从口袋里任意摸出1个球,摸到球的颜色一共有( )种不同的可能.
A.1B.2C.3
10.(2018秋•望江县期末)明天( )下雨.
A.一定B.可能C.不可能
11.(2019•安阳)一个口袋里放5个黑球,4个花球.7个红球.从中摸出3个球,这三个球( )都是黑球.
A.一定B.可能C.不可能D.一定不
12.(2020秋•深圳期末)在一个正方体的6个面分别写上1﹣﹣6这6个数字,甲乙两人各抛了30次,朝上的数字大于4甲赢,否则乙赢.在这个游戏中( )
A.甲赢的可能性大B.乙赢的可能性大
C.两人赢的机会均等
13.(2016秋•遵义期末)给一个正方体涂上红、黄两种颜色,要使掷出的红色朝上的可能性比黄色大,黄色应涂( )个面.
A.2B.3C.4
14.(2020秋•海淀区期末)一个盒子里放了一些材质和大小都相同的小球,淘气每次摸出一个球,然后放回搅匀再摸,像这样摸了四次,每次摸到的都是红球。下面说法合理的是( )
A.盒子里一定全部都是红球B.盒子里红球可能比较多
C.第五次淘气摸到的一定还是红球D.第五次淘气一定会摸到其它颜色的球
15.(2017秋•玄武区校级期中)有黑、白、红三色的皮球共19个,已知白色皮球的个数是黑色皮球个数的5倍,则红色皮球的个数不可能是( )个.
A.13B.7C.9
16.(2021秋•焦作期末)白菜( )是树上结的.
A.一定B.很有可能C.不可能
17.(2020秋•会宁县期末)口袋里有12个红球,2个黄球,6个花球,任意摸出一个球,有( )种可能.
A.2B.6C.3
18.(2021•皇姑区)掷3次硬币,有1次正面朝上,2次反面朝上,那么,掷第4次硬币反面朝上的可能性是( )
A.B.C.
19.(2019•天津模拟)把3个白球和5个红球放在盒子里,任意摸出一个,( )是蓝色的.
A.可能B.一定C.不可能
20.(2021秋•巴宜区校级期末)2008年奥运会( )在北京举行.
A.一定B.可能C.不可能
答案解析
1.(2021•茶陵县)小明给一个正方体骰子的6个面分别涂上颜色,有一个面涂黑色,两个面涂白色,三个面涂蓝色,当把这个骰子掷出后,( )颜色朝上的可能性大.
A.黑色B.白色C.蓝色D.不能确定
【思路引导】因为正方体有6个面,总面数不变,所以哪种颜色的面数多,所占分率就大,哪种颜色朝上的可能性大.
【完整解答】解:正方体有6个面,蓝色数量最多,所以蓝色朝上的可能性大.
故选:C.
2.(2022•章丘区)把红黄蓝白4种颜色的球各10个,放到一个袋子里,至少取出( )个球,可以保证取到两个颜色相同的球?
A.4B.5C.10D.11
【思路引导】如果取出4个球,有可能红黄蓝白各一个,取出第五个的时候,就一定能取到两个颜色相同的球。
【完整解答】解:如果取出4个球,有可能红黄蓝白各一个,所以至少取出5个球,才可以保证取到两个颜色相同的球。
故选:B。
3.(2021秋•汕头期末)如果今天星期五,那么明天( )是星期六.
A.一定B.可能C.不可能
【思路引导】根据事件的确定性和不确定性进行分析:如果今天星期五,那么明天一定是星期六,属于确定事件中的一定事件,据此判断即可.
【完整解答】解:如果今天星期五,那么明天一定是星期六;
故选:A.
4.(2020秋•广东期末)抛一枚硬币,( )正面朝上.
A.一定B.可能C.不可能
【思路引导】抛一枚硬币,既可能正面朝上,也可能反面朝上,所以不能确定.
【完整解答】解:因为一枚硬币有正反两面,所以抛一枚硬币,既可能正面朝上,也可能反面朝上,即不能确定.
故选:B.
5.(2020秋•广东期末)箱子里有3个白球,4个黑球,摸到两种球次数的可能性是( )
A.一样多B.黑球多C.白球多
【思路引导】先用“3+4”求出箱子中球的个数,进而根据可能性的计算方法,用除法分别求出摸一个球,摸到白球和黑球的可能性,进而进行比较,得出结论.
【完整解答】解:白球:3÷(3+4),
=3÷7,
=,
黑球:4÷(3+4),
=4÷7,
=,
因为>,所以摸到两种球次数的可能性是黑球多;
故选:B.
6.(2021秋•西华县期中)在日常生活中,我们经常使用一些成语来形容事情发生的可能性的大小:①十拿九稳;②平分秋色;③百发百中;④希望渺茫;⑤天方夜谭;按可能性从大到小排列为( )
A.①②③④⑤B.③①②⑤④C.③①②④⑤D.③①④⑤②
【思路引导】应结合可能性的大小进行依次分析,十拿九稳的可能性非常大;天方夜谭是说没有可能的意思;平分秋色一般形容比赛的时候成绩相当;希望渺茫表示没有希望,或者希望很小;百发百中,可能性为百分之百.
【完整解答】解:十拿九稳的可能性占90%;天方夜谭是说没有可能的意思;平分秋色一般形容比赛的时候成绩相当于50%;希望渺茫表示没有希望,或者希望很小;百发百中,可能性为百分之百;
故选:C.
7.(2020秋•深圳期末)有三张卡片:小明和小强闭上眼睛各从中取出一张,若两人抽取的卡片的数字之和是单数,则小明胜,若是双数,则小强胜.这个游戏( )
A.小明胜的可能性大B.小强胜的可能性大
C.胜的可能性两人一样大
【思路引导】三张卡片,各抽一张,出现3种情况:(2,3),(2,5),(3,5);进行分析即可.
【完整解答】解:三张卡片,各抽一张,出现3种情况:(2,3),(2,5),(3,5);
2+3=5,2+5=7,3+5=8;故两人抽取的卡片的数字之和是单数的可能性大;
故选:A.
8.(2020春•林西县期末)如图每个口袋里都只有5个红球.如果从口袋中任意摸出一个球,那么从( )号袋中最难摸到红球.
A.①B.②C.③D.无法确定
【思路引导】分别对比①②③中任意摸出一个球,摸到红球的可能性,然后选择最难摸到红球即可。①中一定能摸到红球,②号10个球中有5个红球,则摸到红球的可能性为,③中20个球中有5个红球,则摸到红球的可能性为,则③号袋中最难摸到红球。
【完整解答】解:经分析可可知:
①中一定能摸到红球,
②号10个球中有5个红球,则摸到红球的可能性为,
③中20个球中有5个红球,则摸到红球的可能性为,
则③号袋中最难摸到红球。
故选:C。
9.(2020•阿坝州)口袋里有1个红球、1个黄球、1个白球.从口袋里任意摸出1个球,摸到球的颜色一共有( )种不同的可能.
A.1B.2C.3
【思路引导】因为口袋中共有红、黄、白3种颜色的球,所以从口袋里任意摸出1个球,摸到球的颜色一共有3种不同的可能;据此解答.
【完整解答】解:口袋里有1个红球、1个黄球、1个白球.从口袋里任意摸出1个球,摸到球的颜色一共有红、黄、白3种不同的可能.
故选:C。
10.(2018秋•望江县期末)明天( )下雨.
A.一定B.可能C.不可能
【思路引导】根据事件的确定性和不确定性进行分析:明天下不下雨,属于可能性中的不确定事件,在一定条件下可能发生,也可能不发生的事件;进而得出答案.
【完整解答】解:因为明天下不下雨,属于可能性中的不确定事件,在一定条件下可能发生,也可能不发生的事件;
故选:B.
11.(2019•安阳)一个口袋里放5个黑球,4个花球.7个红球.从中摸出3个球,这三个球( )都是黑球.
A.一定B.可能C.不可能D.一定不
【思路引导】根据可能性的大小,进行判断:因为袋中有黑球,并且黑球的个数大于3,从中摸出3个球,属于不确定事件,有可能出现;进而选择即可.
【完整解答】解:因为袋中有黑球,并且黑球的个数大于3,所以从中摸出3个球,这三个球可能都是黑球;
故选:B.
12.(2020秋•深圳期末)在一个正方体的6个面分别写上1﹣﹣6这6个数字,甲乙两人各抛了30次,朝上的数字大于4甲赢,否则乙赢.在这个游戏中( )
A.甲赢的可能性大B.乙赢的可能性大
C.两人赢的机会均等
【思路引导】因为在1﹣﹣6这6个数字中,大于4的有5、6两个,小于或等于4的有1、2、3、4,四个,根据可能性的求法:即求一个数是另一个数的几分之几,用除法分别求出甲和乙赢的可能性,然后比较即可.
【完整解答】解:甲:2÷6=,
乙:4÷6=,
因为>,所以乙赢的可能性大;
故选:B。
13.(2016秋•遵义期末)给一个正方体涂上红、黄两种颜色,要使掷出的红色朝上的可能性比黄色大,黄色应涂( )个面.
A.2B.3C.4
【思路引导】根据各种颜色面的数量的多少,直接判断可能性的大小即可;哪种颜色的面的数量越多,朝上的可能性就越大,据此解答即可.
【完整解答】解:由于一个小正方体有六个面,涂上红、黄两种颜色,那么掷出一次,朝上的面就有红色和黄色两种情况;要使掷出的红色朝上的可能性比黄色大,黄色应涂的面的个数小于6的一半,即小于6÷2=3个;三个选项只有2个符合要求.
所以黄色应涂2个面.
故选:A.
14.(2020秋•海淀区期末)一个盒子里放了一些材质和大小都相同的小球,淘气每次摸出一个球,然后放回搅匀再摸,像这样摸了四次,每次摸到的都是红球。下面说法合理的是( )
A.盒子里一定全部都是红球
B.盒子里红球可能比较多
C.第五次淘气摸到的一定还是红球
D.第五次淘气一定会摸到其它颜色的球
【思路引导】结合题意,因为是放回的形式。由“像这样摸了四次,每次摸到的都是红球”可以推理这个盒子里必然有红球,至于红球的个数不确定,有没有其他颜色的球不确定,但很大可能上,盒子里红球比较多。据此分别剖析ABCD,确定合理的推理即可。
【完整解答】解:经分析得:
A.盒子里可能全部都是红球,故A说法不合理;
B.盒子里红球可能比较多,合理;
C.第五次淘气摸到的可能还是红球,故C说法不合理;
D.第五次淘气可能会摸到其它颜色的球,故D说法不合理。
故选:B。
15.(2017秋•玄武区校级期中)有黑、白、红三色的皮球共19个,已知白色皮球的个数是黑色皮球个数的5倍,则红色皮球的个数不可能是( )个.
A.13B.7C.9
【思路引导】根据“黑、白、红三色的皮球共19个”、“白色皮球的个数是黑色皮球个数的5倍”、设黑球的个数为1、2、3……时,计算出白球、红球的个数,根据计算结果进行选择.
【完整解答】解:当1个黑球时,则白球为1×5=5(个),红球为19﹣1﹣5=13(个)
当2个黑球时,则白球为2×5=10(个),红球为19﹣2﹣10=7(个)
当3个黑球时,则白球为3×5=15(个),红球为19﹣3﹣15=1(个)
当4个黑球时,则白球为4×5=20(个),黑、白球的个数>19个,与题意矛盾.
红色皮球的个数不可能是9.
故选:C.
16.(2021秋•焦作期末)白菜( )是树上结的.
A.一定B.很有可能C.不可能
【思路引导】根据事件的确定性和不确定性进行分析:白菜不可能是树上结的,属于确定事件中的不可能事件;据此判断.
【完整解答】解:由分析可知:白菜不可能是树上结的;
故选:C.
17.(2020秋•会宁县期末)口袋里有12个红球,2个黄球,6个花球,任意摸出一个球,有( )种可能.
A.2B.6C.3
【思路引导】根据口袋里球的颜色种类确定任意摸出一个球的可能,据此解答.
【完整解答】解:口袋里有12个红球,2个黄球,6个花球,
共有3种颜色的球,任意摸出一个球,有可能是红球、黄球或花球,共有3种可能;
故选:C。
18.(2021•皇姑区)掷3次硬币,有1次正面朝上,2次反面朝上,那么,掷第4次硬币反面朝上的可能性是( )
A.B.C.
【思路引导】每次抛硬币都有2种情况,即正面和反面;所以掷第4次硬币反面朝上的可能性是.
【完整解答】解;硬币有正面和方面两种情况,每次抛硬币都有2种情况,即使是第四次也同样有2种情况的可能性;所以掷第4次硬币反面朝上的可能性是.
故选:B。
19.(2019•天津模拟)把3个白球和5个红球放在盒子里,任意摸出一个,( )是蓝色的.
A.可能B.一定C.不可能
【思路引导】因为盒子里有3个白球和5个红球,没有蓝球,任意摸出一个,不可能是蓝球,属于确定事件中的不可能事件;据此解答.
【完整解答】解:把3个白球和5个红球放在盒子里,任意摸出一个,不可能是蓝色的;
故选:C.
20.(2021秋•巴宜区校级期末)2008年奥运会( )在北京举行.
A.一定B.可能C.不可能
【思路引导】2008年奥运会一定在北京举行,这是确定事件中的必然事件,对现在而说,一定确定,并且已经发生的必然事件;进而得出结论.
【完整解答】解:2008年奥运会一定在北京举行,这是铁的事实,全世界都知道的;
故选:A
【选择题20题】第一单元《小数乘法》(同步练习)高频易错题—数学五年级上册真题汇编(含解析)人教版: 这是一份【选择题20题】第一单元《小数乘法》(同步练习)高频易错题—数学五年级上册真题汇编(含解析)人教版,共11页。试卷主要包含了的面积,千米等内容,欢迎下载使用。
【选择题20题】第三单元《小数除法》(同步练习)高频易错题—数学五年级上册真题汇编(含解析)人教版: 这是一份【选择题20题】第三单元《小数除法》(同步练习)高频易错题—数学五年级上册真题汇编(含解析)人教版,共12页。
【选择题20题】第二单元《位置》(同步练习)高频易错题—数学五年级上册真题汇编(含解析)人教版: 这是一份【选择题20题】第二单元《位置》(同步练习)高频易错题—数学五年级上册真题汇编(含解析)人教版,共13页。试卷主要包含了是错误的,三角形等内容,欢迎下载使用。

