所属成套资源:【期中模拟卷】(人教版)高一上学期生物 必修1 (基础卷+提升卷)
【期中模拟卷】(人教版)2023-2024学年高一上学期生物 必修1 第一章 走近细胞 提升卷.zip
展开
这是一份【期中模拟卷】(人教版)2023-2024学年高一上学期生物 必修1 第一章 走近细胞 提升卷.zip,文件包含期中模拟卷人教版2023-2024学年高一上学期生物必修1第一章走近细胞提升卷原卷版docx、期中模拟卷人教版2023-2024学年高一上学期生物必修1第一章走近细胞提升卷解析版docx等2份试卷配套教学资源,其中试卷共30页, 欢迎下载使用。
第一章 走近细胞
能力提升卷
(满分100分,考试用时60分钟)
一、选择题:本题共25小题,每小题2分,共50分。在每小题给出的四个选项中,只有一项是符合题目要求的。
1.细胞学说揭示了( )
A.植物细胞与动物细胞的区别 B.生物界的统一性
C.细胞为什么能产生新细胞 D.认识细胞的曲折过程
【答案】B
【分析】细胞学说及其建立过程:
1、建立者:施旺和施莱登。
2、主要内容:①细胞是一个有机体,一切动植物都由细胞发育而来,并由细胞和细胞产物所构成。②细胞是一个相对独立的单位,既有它自己的生命,又对与其他细胞共同组成的整体的生命起作用。③新细胞是由老细胞分裂产生的。
3、意义:细胞学说揭示了动物和植物的统一性,从而阐明了生物界的统一性。
【详解】AB、细胞学说指出:一切动植物都由细胞发育而来,并由细胞和细胞产物所构成,揭示了生物体结构的统一性,没有说明植物细胞与动物细胞的区别,A错误,B正确;
C、细胞学说揭示了新细胞如何产生,但没有解释为什么能产生新细胞,C错误;
D、细胞学说并没有说明人类认识细胞过程,D错误。
故选B。
2.19世纪,施莱登观察植物的结构,得出细胞是构成植物体的基本单位的结论。之后,施旺将这一结论推广到动物细胞,并提出“细胞是生命的最基本单位”这一概念,由此创立了细胞学说。后来,魏尔肖提出“所有的细胞都来源于先前存在的细胞”的理论,从而完善了细胞学说。细胞学说( )
A.是通过观察和分离细胞结构后创立的
B.是由施莱登和施旺两人创立的
C.使人们对生命的认识由细胞水平进入分子水平
D.使动物和植物通过细胞这一共同的结构统一起来
【答案】D
【分析】细胞学说的内容有:
(1)细胞是一个有机体,一切动植物都由细胞发育而来,并由细胞和细胞产物所组成。
(2)细胞是一个相对独立的单位,既有它自己的生命,又对与其他细胞共同组成的整体的生命起作用。
(3)新细胞可以从老细胞中产生。
【详解】A、根据题干信息,施莱登和施旺并没有分离细胞结构,A错误;
B、细胞学说是施莱登和施旺在总结前人的成果的基础上结合自己的研究得出的,并由魏尔肖进行完善,B错误;
C、细胞学说使人们对生命的认识由个体水平进入到细胞水平,C错误;
D、细胞学说认为一切动植物都是由细胞发育而来,并由细胞和细胞产物所构成,使动物和植物通过细胞这一共同的结构统一起来,D正确。
故选D。
3.某同学在显微镜下观察了菠菜、洋葱、玉米等30种植物的叶肉细胞,发现它们中都含有叶绿体,于是得出了植物叶肉细胞都有叶绿体的结论。他得出这个结论应用的科学方法是( )
A.完全归纳法 B.不完全归纳法 C.模型构建法 D.对比实验法
【答案】B
【分析】归纳法是指由一系列具体事实推出一般结论的思维方法,分为完全归纳法和不完全归纳法。
【详解】由题干信息可知,某同学对显微镜下观察到的菠菜、洋葱、玉米的叶肉细胞的结构进行了归纳,得出所有植物叶肉细胞都有叶绿体的结论,这是由一系列具体事实推出一般结论,属于不完全归纳法。
故选B。
4.细胞是生物体的基本结构和功能单位。下列有关细胞的叙述,正确的是( )
A.原核细胞结构简单,所以不具有多样性
B.原核细胞与真核细胞之间不具有统一性
C.艾滋病毒不具有细胞结构
D.新细胞是从老细胞的细胞核中产生的
【答案】C
【分析】 细胞学说是由德国植物学家施莱登和动物学家施旺提出。细胞学说的主要内容:细胞是有机体,一切动植物都是由细胞发育而来,并由细胞和细胞产物所构成;细胞是一个相对独立的单位,既有它自己的生命,又对与其他细胞共同组成的整体的生命起作用;新细胞可以从老细胞产生。意义:揭示了细胞的统一性和生物体结构的统一性。
原核细胞和真核细胞最主要的区别就是原核细胞没有核膜包被的成形细胞核;它们的共同点是均具有细胞膜、细胞质、核糖体和遗传物质DNA等。
病毒无细胞结构,由蛋白质的外壳和内部的遗传物质组成,不能独立生存,只有寄生在活细胞里才能进行生命活动。
【详解】A、原核细胞尽管结构比较简单,但形态结构多种多样,所以具有多样性,A错误;
B、原核细胞与真核细胞都具有细胞膜、细胞质和DNA,具有统一性,B错误;
C、病毒没有细胞结构,由蛋白质的外壳和内部的遗传物质组成,因此艾滋病毒不具有细胞结构, C正确;
D、根据细胞学说,新细胞可以从老细胞产生,既新细胞是从老细胞分裂而来,D错误。
故选C。
【点睛】本题考查了细胞学说、原核细胞和真核细胞的异同点及病毒结构,意在考查学生识记和理解能力,解答的关键是掌握细胞的结构和病毒的结构,并能够识记原核生物中一些特殊种类。
5.美国细胞生物学家威尔逊曾经说过:“每一个生物科学问题的答案都必须在细胞中寻找”。他作出这一结论的理由最可能是
A.新细胞可以从老细胞中产生
B.细胞是一切生物体结构和功能的基本单位
C.细胞是一个完全独立的单位,独立完成生命活动
D.生物的生命活动是在细胞内或细胞参与下完成的
【答案】D
【分析】细胞学说是由德植物学家施莱登和动物学家施旺提出,其内容为:(1)细胞是一个有机体,一切动植物都是由细胞发育而来,并由细胞和细胞的产物所构成;(2)细胞是一个相对独立的单位,既有它自己的生命,又对与其他细胞共同组成的整体的生命起作用;(3)新细胞可以从老细胞产生。
【详解】A、新细胞可以从老细胞中产生,并不能说明每一个生物科学问题的答案都必须在细胞中寻找,A错误;
B、细胞是一切动植物的结构和功能的基本单位,而病毒没有细胞结构,B错误;
C、细胞是一个完全独立的单位,但是并非所有的生命活动都是细胞独立完成的,如多细胞生物的生命活动,C错误;
D、各种生物的生命活动都是在细胞内或细胞的参与下完成,所以每一个生命科学问题的答案都必须在细胞中寻找,D正确。
故选D。
6.新型冠状病毒是以前从未在人体中发现的冠状病毒新毒株。下列关于新型冠状病毒的说法正确的是( )
A.在普通光学显微镜下可见 B.具有细胞核结构
C.生命活动离不开细胞 D.遗传物质是DNA或RNA
【答案】C
【分析】病毒是没有细胞结构的生物,不具有细胞核结构,必须寄生在活的细胞中才能完成生命活动。
【详解】A、病毒在普通光学显微镜下不可见,A错误;
B、病毒是没有细胞结构的生物,不具有细胞核结构,B错误;
C、病毒生命活动离不开细胞,必须寄生在活的细胞中,C正确;
D、新型冠状病毒是RNA病毒,其遗传物质是RNA,D错误。
故选C。
7.呼吸道合胞病毒可以引起鼻炎、感冒等上呼吸道感染,呼吸道合胞病毒的结构包括包膜、核衣壳、基因组RNA等,其中包膜是上一个宿主细胞的部分细胞膜,核衣壳包括多种蛋白质,下列说法错误的是( )
A.呼吸道合胞病毒的核衣壳是在宿主细胞的核糖体中合成的
B.呼吸道合胞病毒含有磷脂双分子层
C.呼吸道合胞病毒的遗传物质可以整合到宿主细胞的染色体上
D.培养呼吸道合胞病毒需使用含有活细胞的培养液
【答案】C
【分析】病毒是非细胞生物,只能寄生在活细胞中进行生命活动。病毒依据宿主细胞的种类可分为植物病毒、动物病毒和噬菌体;根据遗传物质来分,分为DNA病毒和RNA病毒;病毒由核酸和蛋白质组成。
【详解】A、呼吸道合胞病毒的核衣壳包括多种蛋白质,病毒不含有细胞器,其蛋白质是在宿主细胞的核糖体中合成的,A正确;
B、呼吸道合胞病毒的包膜是上一个宿主细胞的部分细胞膜,因此含有磷脂双分子层,B正确;
C、呼吸道合胞病毒的遗传物质为RNA,且不是逆转录病毒,而染色体主要由DNA和蛋白质组成,因此呼吸道合胞病毒的遗传物质不能整合到宿主细胞的染色体上,C错误;
D、病毒无细胞结构,其增殖依赖于宿主活细胞,培养呼吸道合胞病毒需使用含有活细胞的培养液,D正确。
故选C。
8.观察并分析下列四种生物的结构模式图,以下说法正确的是( )
A.都以核酸为遗传物质
B.在生命系统结构层次都可以属于个体
C.四种生物虽然形态结构不同,但是在细胞结构上具有统一性
D.除丁是真核生物外,甲、乙、丙都是原核生物
【答案】A
【分析】题图分析:甲、乙两种生物均没有以核膜为界限的细胞核,为原核生物;丙为艾滋病病毒,无细胞结构;丁有以核膜为界限的细胞核,为真核生物。
【详解】A、核酸包括DNA和RNA两种,甲、乙、丁均是以DNA为遗传物质,丙以RNA为遗传物质,A正确;
B、艾滋病病毒无细胞结构,不能独立生存,只有寄生在活细胞里才能进行生命活动,不属于生命系统的结构层次,B错误;
C、艾滋病病毒没有DNA,没有细胞结构,C错误;
D、甲、乙两种生物均没有以核膜为界限的细胞核,为原核生物;丙为艾滋病病毒,无细胞结构;丁有以核膜为界限的细胞核,为真核生物,D错误。
故选A。
9.新型冠状病毒与细菌主要的区别是( )
A.有无细胞结构 B.有无细胞壁
C.有无遗传物质 D.有无成形的细胞核
【答案】A
【分析】病毒是一类结构十分简单的微生物,没有细胞结构,身体由蛋白质的外壳和内部的遗传物质构成。细菌有细胞壁、细胞膜、细胞质,没有成形的细胞核,只有DNA集中的区域。
【详解】新冠病毒属于RNA病毒,病毒是一类结构十分简单的微生物,没有细胞结构,身体由蛋白质的外壳和内部的遗传物质构成;细菌有细胞壁、细胞膜、细胞质,没有成形的细胞核,只有DNA集中的区域。因此新冠病毒和细菌的主要区别是有无细胞结构。
故选A。
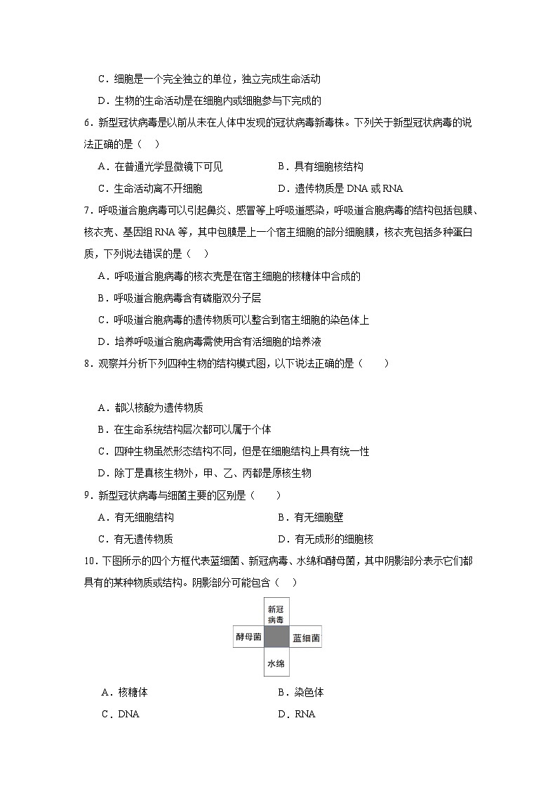
10.下图所示的四个方框代表蓝细菌、新冠病毒、水绵和酵母菌,其中阴影部分表示它们都具有的某种物质或结构。阴影部分可能包含( )
A.核糖体 B.染色体
C.DNA D.RNA
【答案】D
【分析】据图分析,题图中蓝细菌属于原核生物,酵母菌、水绵属于真核生物,它们都是细胞生物;新冠病毒属于病毒,无细胞结构;阴影部分代表它们共有的结构或物质。
【详解】AB、新冠病毒无细胞结构,不含核糖体和染色体(蓝细菌也不含染色体)等结构,AB错误;
C、新冠病毒的遗传物质是RNA,不含DNA,C错误;
D、据图分析,图示阴影部分是新冠病毒和原核生物、真核生物的共同点,上述生物共有的成分是RNA,D正确;
故选D。
11.下列有关叙述,错误的是( )
A.一切生物体的生命活动都是在细胞内或在细胞参与下完成的
B.SARS病毒没有细胞结构,也能独立完成生命活动
C.除病毒外,生物体都是由细胞构成的
D.多细胞生物依赖各种分化的细胞密切合作,共同完成复杂的生命活动
【答案】B
【解析】细胞是生命活动的结构单位和功能单位,病毒没有细胞结构,不能独立生活,必须寄生在细胞中进行生活。生命活动离不开细胞是指单细胞生物每个细胞能完成各种生命活动,多细胞生物通过各种分化细胞协调完成各种复杂的生命活动。
【详解】A、细胞是最基本的生命系统,生物体的生命活动都是在细胞内或在细胞参与下完成的,A正确;
B、SARS病毒没有细胞结构,必须寄生在活细胞内才能生活,病毒的生命活动离不开细胞,B错误;
C、除病毒外,生物体都是由细胞构成的。病毒是一类极其特殊的生物,它没有细胞结构,只有蛋白质外壳和内部遗传物质构成,C正确;
D、多细胞生物依赖各种分化的细胞密切合作,共同完成复杂的生命活动,D正确。
故选B。
12.绿色开花植物生命系统的结构层次是( )
A.细胞—组织—器官—植物体 B.细胞—组织—系统—植物体
C.细胞—器官—系统—植物体 D.细胞—器官—组织—植物体
【答案】A
【分析】细胞是植物体结构和功能的基本单位;植物体的结构层次由小到大依次是:细胞(受精卵)→组织→器官→植物体。
【详解】细胞是植物体的结构和功能的基本单位,细胞经过细胞的分裂、分化产生了不同的组织。而不同的组织按照一定的次序结合在一起构成器官,再由器官进一步构成植物体。绿色开花植物有根、茎、叶、花、果实、种子六大器官。与动物体的结构层次相比,植物体无系统这一层次。所以绿色开花植物生命系统的结构层次为:细胞→组织→器官→植物体。故A正确,BCD错误。
故选A。
【点睛】
13.除病毒外组成生物体结构和功能基本单位是( )
A.元素 B.细胞 C.分子 D.器官
【答案】B
【分析】除病毒外组成生物体结构和功能基本单位是细胞。病毒必须寄生在活细胞内。
【详解】除病毒外组成生物体结构和功能基本单位是细胞,B正确,ACD错误。
故选B。
【点睛】
14.北宋周敦颐在《爱莲说》中描写莲花“出淤泥而不染,濯清涟而不妖”,莲生于池塘淤泥之中。下列有关叙述正确的是( )
A.莲花属于生命系统的组织层次
B.池塘中的所有的鱼构成一个种群
C.池塘之中的淤泥不参与生命系统的组成
D.莲和池塘中的鱼具有的生命系统结构层次不完全相同
【答案】D
【分析】生命系统的结构层次包括:细胞→组织→器官→系统→个体→种群→群落→生态系统→生物圈。有例外,如植物无系统层次;单细胞生物既属于细胞层次又属于个体层次;病毒没有结构层次,因为它没有细胞结构,属于非细胞生物,病毒不属于生命系统的任何层次。
【详解】A、莲叶属于植物的营养器官,因此属于生命系统的器官层次,A错误;
B、池塘中的所有生物(包括动物、植物和微生物)构成生物群落,B错误;
C、池塘之中的淤泥属于生态系统的非生物的成分,参与生命系统的组成,C错误;
D、莲具有的生命系统的结构层次包括细胞→组织→器官→个体,池塘中的鱼具有的生命系统的结构层次有细胞→组织→器官→系统→个体,二者生命系统结构层次不完全相同,D正确。
故选D。
15.若用同一显微镜观察同一标本4次,每次仅调整目镜或物镜和细准焦螺旋,结果得到下面各图。试问其中视野最暗的( )
A. B. C. D.
【答案】C
【分析】用同一显微镜观察同一标本,一般高倍镜和低倍镜相比,高倍镜观察到的细胞数目少,细胞体积大,但是由于进光量减少,因此视野变暗。
【详解】用同一显微镜观察同一标本,一般高倍镜和低倍镜相比,高倍镜观察到的细胞数目少,细胞体积大,但是由于进光量减少,因此视野变暗。显微镜的放大倍数越大,看到的细胞就越大,细胞数目越少,视野就越小,进入的光线越少,视野也越暗。图C中的细胞体积最大,说明显微镜的放大倍数最大,因而视野最暗,故C符合题意。
故选C。
16.如图①表示两种物镜及其与装片的位置关系,②是低倍镜下的视野。下列相关叙述中正确的是( )
A.①中甲是高倍镜,乙是低倍镜
B.甲物镜被乙物镜替换后,视野的亮度会增强,因为乙离装片的距离更近
C.乙物镜被甲物镜替换后,在视野中看到的细胞数量会增加
D.要想换用高倍镜观察②中的细胞 a,需要将装片向右移动
【答案】C
【分析】使用显微镜时,当观察的物像不在视野中央时,要将其移至视野中央,视野中物像偏向哪个方向,实际操作时就应向哪个方向移动装片,即“同向原则”。
【详解】A、物镜长的放大倍数高,故甲是低倍镜,乙是高倍镜,A错误;
B、甲物镜被乙物镜替换后,因为乙离装片的距离更近,视野的亮度会降低,B错误;
C、低倍镜视野中细胞数量多于高倍镜视野中的细胞数量,C正确;
D、由于视野中的物像是倒像,图②中的细胞a偏向视野的左侧,所以需将装片向左移,D正确。
故选C。
17.如下图所示:甲图中①②表示目镜,③④表示物镜,⑤⑥表示物镜与载玻片之间的距离,乙和丙分别表示不同物镜下观察到的图像。下面描述正确的是( )
A.观察物像丙时应选用甲中①④⑥组合
B.从图中的乙转为丙,正确调节顺序:转动转换器→调节光圈→移动标本→转动细准焦螺旋
C.若丙是由乙放大10倍后的物像,则细胞的面积增大为原来的10倍
D.若丙图观察到的细胞是位于乙图右上方的细胞,从图中的乙转为丙时,应向右上方移动装片
【答案】D
【分析】分析题图:①②表示的是目镜,长度越长放大倍数越小,所以①的放大倍数小于②,③④表示的是物镜,物镜越长放大倍数越大,所以③的放大倍数大于④,放大倍数越大,物镜距标本的距离越小,所以⑤的放大倍数大于⑥。
【详解】A、目镜的放大倍数越大,镜筒越短,物镜相反,放大倍数越大,物镜离装片距离越近,物像丙的细胞比物像乙的细胞大,所以放大倍数大,应选用甲中②③⑤组合,A错误;
B、从低倍镜转高倍镜观察,正确的调节顺序应是:移动标本→转动转换器→调节光圈→转动细准焦螺旋,B错误;
C、显微镜放大的是物像的长度或宽度,所以若丙是由乙放大10倍后的物像,则细胞的面积增大为原来的100倍,C错误;
D、在显微镜中观察到的物像是倒置的,若丙图观察到的细胞是位于乙图右上方的细胞,从图中的乙转为丙时,要先将观察到的细胞移到视野的中央,所以装片应向右上方移动,D正确。
故选D。
18.下列关于大肠杆菌和酵母菌的叙述错误的是( )
A.均以细胞膜作为细胞的边界
B.均以核膜作为细胞核的边界
C.均以核糖体作为蛋白质合成场所
D.均以脱氧核糖核酸作为遗传物质
【答案】B
【分析】1、原核细胞:没有被核膜包被的成形的细胞核,没有核膜、核仁和染色质;没有复杂的细胞器(只有核糖体一种细胞器),只能进行二分裂生殖,属于无性生殖,不遵循孟德尔的遗传定律;含有细胞膜、细胞质,遗传物质是DNA。
2、真核生物:有被核膜包被的成形的细胞核,有核膜、核仁和染色质;有复杂的细胞器(包括线粒体、叶绿体、内质网、高尔基体、核糖体等);能进行有丝分裂、无丝分裂和减数分裂;含有细胞膜、细胞质,遗传物质是DNA。
【详解】A、大肠杆菌属于原核生物,酵母菌属于真核生物,二者都是细胞生物,都以细胞膜作为细胞的边界,A正确;
B、大肠杆菌属于原核生物,酵母菌属于真核生物,二者最大的区别是大肠杆菌没有由核膜包被的细胞核,B错误;
C、大肠杆菌属于原核生物,酵母菌属于真核生物,原核细胞和真核细胞中都含有核糖体,核糖体是合成蛋白质的场所,C正确;
D、大肠杆菌和酵母菌的遗传物质均为脱氧核糖核酸(DNA),D正确。
故选B。
19.支原体是原核生物。关于支原体的叙述错误的是( )
A.细胞膜以磷脂双分子层为基本支架 B.分裂方式为有丝分裂
C.在核糖体合成蛋白质 D.遗传物质为DNA
【答案】B
【分析】支原体是原核生物,无成形的细胞核,有细胞膜、细胞质、核糖体、遗传物质是DNA。
【详解】A、支原体的细胞膜以磷脂双分子层为基本支架,A正确;
B、支原体的分裂方式是二分裂,B错误;
C、支原体有核糖体,是蛋白质的合成场所,C正确;
D、支原体是细胞生物,遗传物质是DNA,D正确。
故选B。
20.绿弯菌是一类可借助深海中微弱的生物发光和地质光进行光合作用的细菌。下列有关绿弯菌叙述错误的是( )
A.没有叶绿体,但能利用光能
B.没有核膜包围的细胞核,但有DNA
C.没有线粒体,但能细胞呼吸
D.没有核糖体,但能合成蛋白质
【答案】D
【分析】细胞包括真核细胞和原核细胞,真、原核细胞最大的区别在于是否含有成形的细胞核。原核细胞只含有核糖体这一种细胞器。常见的原核生物有衣原体、支原体、蓝细菌、细菌、放线菌等,常见的真核生物有动植物和真菌。题干中的绿弯菌也是原核生物。
【详解】A、由题干可知,绿弯菌是细菌,属于原核生物,没有叶绿体,但是可以利用光能进行光合作用,A正确;
B、绿弯菌是细菌,属于原核生物,没有核膜包围的细胞核,但有DNA,B正确;
C、绿弯菌是原核生物,没有线粒体,但是可以进行细胞呼吸,产生能量,进行各项生命活动,C正确;
D、绿弯菌是原核生物,有核糖体,D错误。
故选D。
21.如图是对噬菌体、蓝细菌、变形虫和衣藻四种生物按不同的分类依据分成四组。下列叙述错误的是( )
A.甲组中生物都没有细胞壁
B.甲组与乙组的分类依据可以是有无叶绿体
C.丙组与丁组的分类依据可以是有无染色体
D.丁组中的生物细胞中都具有核膜
【答案】B
【分析】原核生物和真核生物的主要区别是原核生物细胞没有核膜,另外,原核生物只有核糖体,没有其它复杂的细胞器,没有染色体等结构。
【详解】A、甲组中噬菌体没有细胞结构,变形虫是动物细胞,都没有细胞壁,A正确;
B、甲中噬菌体、变形虫以及乙中蓝细菌都没有叶绿体,所以甲与乙的分类依据不能是有无叶绿体,甲与乙的分类依据可以是能否光合作用,B错误;
C、丙组中噬菌体没有细胞结构,蓝细菌是原核细胞,都没有染色体,丁变形虫和衣藻都是真核细胞,都具有染色体,丙与丁的分类依据可以是有无染色体,C正确;
D、丁组的变形虫和衣藻都是真核细胞,都具有核膜,D正确。
故选B。
22.支原体是导致人类呼吸道感染、尿道感染等疾病的病原体之一,是目前发现的能在无生命的培养基中生长繁殖的最小细胞。如图为支原体的结构模式图。下列叙述错误的是( )
A.与病毒相比,支原体在结构上的根本区别是具有细胞膜、细胞质等细胞结构
B.支原体不能合成组成细胞结构、维持细胞功能所必需的蛋白质
C.与细菌的拟核不同,支原体的环状双螺旋DNA均匀地分散在细胞内
D.抑制细胞壁合成的抗生素不能治疗支原体感染导致的疾病
【答案】B
【分析】支原体属于原核生物,没有以核膜为界限的细胞核。病毒没有细胞结构,不能独立生存。
【详解】A、病毒没有细胞结构,支原体具有细胞膜、细胞质等细胞结构,A正确;
B、根据题意,支原体能在无生命的培养基中生长繁殖,因此能独立合成组成细胞结构、维持细胞功能所必需的蛋白质,B错误;
C、分析题图支原体的环状双螺旋DNA较均匀地分散在细胞内,不像细菌的DNA分子位于细胞内特定的区域构成拟核,C正确;
D、支原体没有细胞壁,因此以抑制细胞壁合成为主要功效的抗生素不能治疗支原体感染导致的疾病,D正确。
故选B。
23.蓝细菌和黑藻的相同之处是( )
A.都有线粒体 B.都有叶绿体
C.都有光合色素 D.都有高尔基体
【答案】C
【分析】蓝细菌属于原核生物,黑藻属于真核生物,据此分析作答。
【详解】ABD、蓝细菌属于原核生物,不具有线粒体、叶绿体和高尔基体等细胞器,只有核糖体一种细胞器,ABD错误;
C、蓝细菌含有叶绿素和藻蓝素,而黑藻的叶绿体中含有叶绿素等,两者都有光合色素,C正确。
故选C。
24.真核细胞的判别依据是( )
A.有由膜围成的细胞核
B.有由膜围成的细胞器
C.细胞器中不含有DNA
D.细胞质中没有线粒体
【答案】A
【分析】原核细胞和真核细胞最主要的区别就是原核细胞没有核膜包被的典型的细胞核;它们的共同点是均具有细胞膜、细胞质、核糖体和遗传物DNA。
【详解】A、原核细胞与真核细胞的最主要区别是有无核膜包围的细胞核,其中原核细胞没有核膜,而真核细胞有核膜,A正确;
B、原核细胞只有核糖体一种无膜的细胞器,而真核细胞具有多种由膜围城的细胞器,但是这不是原核细胞和真核细胞的主要区别,B错误;
C、真核细胞的某些细胞器中是含有DNA的,如线粒体、叶绿体中含有少量的DNA,C错误;
D、真核细胞的细胞质中一般是含有线粒体的,D错误。
故选A。
25.蓝细菌是能够进行光合作用的自养生物,下列叙述正确的是( )
A.蓝细菌的遗传物质主要是DNA
B.蓝细菌和酵母菌中都具有线粒体结构
C.蓝细菌与植物细胞的主要区别是无成形的细胞核
D.蓝细菌具有叶绿体结构,因此可以进行光合作用
【答案】C
【分析】真核生物和原核生物最主要的区别是有无以核膜为界限的细胞核。蓝细菌属于原核生物,只有核糖体这一种细胞器。
【详解】A、蓝细菌的遗传物质是DNA,A错误;
B、蓝细菌属于原核生物,没有线粒体,B错误;
C、蓝细菌属于原核生物,植物属于真核生物,二者最主要的区别就是蓝细菌无成形的细胞核,植物有成形的细胞核,C正确;
D、蓝细菌属于原核生物,没有叶绿体,但是有藻蓝素和叶绿素,所以可以进行光合作用,D错误。
故选C。
二、非选择题:共5题,共50分。
26.下列各图分别表示几种生物的基本结构单位。请据图回答问题。
(1)最可能表示病毒的是 (填字母),它在结构上不同于其他三种生物的显著特点是 ,因此它的生活和繁殖必须依赖 完成。
(2)图中属于原核细胞的是 (填字母),结构上不同于真核细胞的最显著特点是 ,与真核细胞在结构上的统一性表现在 。
(3)图中能进行光合作用的是 (填字母),它是一类营 (填“自养”或“异养”)生活的生物。
(4)若淡水湖被大量N、P元素污染, (填字母)的数量过多,可能引起 现象。
(5) 图展示的是一个真核细胞,其细胞核中的遗传物质与蛋白质结合形成 。
【答案】(1) C 无细胞结构 活细胞
(2) AB/BA 没有以核膜为界限的细胞核 具有细胞膜/细胞质/遗传物质DNA/核糖体
(3) B 自养
(4) B 水华
(5) D 染色质#染色体
【分析】分析题图:A细胞没有被核膜包被的成形的细胞核,属于原核细胞(细菌细胞);B细胞没有被核膜包被的成形的细胞核,属于原核细胞(蓝藻细胞);C没有细胞结构,为病毒;D含有成形的细胞核,属于真核细胞。
(1)
图中C没有细胞结构,最有可能属于病毒;病毒不能独立生存,只有寄生在活细胞中才能生活和繁殖。
(2)
图中A和B细胞都无核膜包围的成形的细胞核,都属于原核细胞。原核细胞与真核细胞的统一性表现在都有细胞膜、细胞质和遗传物质DNA、核糖体。
(3)
图中B为蓝藻细胞,含有叶绿素和藻蓝素,能进行光合作用制造有机物,属于自养型生物。
(4)
若淡水湖被大量N、P元素污染,则B藻类大量繁殖,会出现水华现象。
(5)
D图含有核膜包被的细胞核,属于真核生物,真核生物的遗传物质是DNA,其在细胞核内与蛋白质结合形成染色质(体)。
【点睛】本题结合几种生物的基本结构单位示意图,考查原核细胞和真核细胞的形态和结构的异同、病毒等知识,要求考生识记病毒的结构,明确病毒没有细胞结构;识记原核细胞和真核细胞的形态和结构的异同,能准确判断图中各基本结构单位的名称,再结合所学的知识准确答题。
27.下图是人们常见的几种生物。据图回答下面的问题:
(1)图中能进行光合作用的生物是 (填序号)。其中 不含叶绿体,但含有 和叶绿素。
(2)从细胞的结构组成来看,图①②③④的生物细胞都具有相似的细胞膜,细胞质中都有 这种细胞器,且都以 作为遗传物质,这体现了细胞的 性。
(3)从生命系统的结构层次来看,与图③相比,图④生物没有 这一结构层次。而图⑤中的生物由于只能寄生在活细胞,因此,它 (填“属于”或“不属于”)生命系统。
【答案】(1) ①②④ ① 藻蓝素
(2) 核糖体 DNA 统一性
(3) 系统 不属于
【分析】1、原核生物与真核生物的最主要区别是有无以核膜为界限的细胞核。
2、病毒必须寄生在活细胞中才能生长和繁殖。
【详解】(1)①蓝细菌不含叶绿体,但含有藻蓝素和叶绿素,②衣藻和④冷箭竹含有叶绿体,故①②④可以进行光合作用。
(2)从细胞的结构组成来看,图①②③④的生物细胞都具有相似的细胞膜,细胞质中都有核糖体这种细胞器,且都以DNA作为遗传物质,这体现了细胞的统一性。
(3)③是动物,④是植物,植物没有系统这一结构层次。⑤是病毒,没有细胞结构,不属于生命系统。
28.黄河三角洲自然保护区是中国最完整、最广阔、最丰富的湿地生态系统,柽红柳绿,芦花飞舞,物种资源极为丰富,是全球最大的东方白鹳繁殖地。以下是湿地中常见的几种单细胞生物,结合生物学知识回答以下问题:
(1)在生命系统的结构层次中,该自然保护区属于 层次,保护区内所有的东方白鹳属于 层次。
(2)图中属于原核细胞的是 ,判断依据是 ,其能进行光合作用的原因是细胞内含有 。
(3)图中细胞中都有的细胞结构是 (至少写出2个),这体现了细胞的 。
(4)图中与绿色开花植物细胞的结构最相似的生物是 。脊髓灰质炎病毒的结构与上述生物相比,最典型的区别是 。
(5)采集湿地水样进行显微观察,如图所示是在显微镜下观察到的不同视野,若将视野1转为视野2,正确的操作步骤是 (选择需要进行的操作进行排序,填序号)
①调节粗准焦螺旋抬高镜筒 ②调节光圈使视野明亮 ③调节细准焦螺旋使物像清晰 ④转动转换器换上高倍镜 ⑤向右移动装片 ⑥向左移动装片
【答案】(1) 生态系统 种群
(2) 蓝细菌 蓝细菌没有以核膜为界限的细胞核 叶绿素和藻蓝素
(3) 细胞膜、细胞质、核糖体 统一性
(4) 衣藻 无细胞结构
(5)⑥④②③
【分析】生命系统的结构层次由小到大依次是细胞、组织、器官、系统、个体、种群、群落、生态系统和生物圈。
【详解】(1)该自然保护区包括所有的生物及无机环境,在生命系统的结构层次中,该自然保护区属于生态系统;保护区内所有的东方白鹳是一定区域同种生物的全部个体,属于种群层次。
(2)原核细胞无以核膜为界限的细胞核,图中属于原核细胞的是蓝细菌;此类细胞由于含有叶绿素和藻蓝素,故可进行光合作用。
(3)图中细胞有原核细胞和真核细胞,都有的细胞结构是细胞膜、细胞质核糖体,这体现了细胞的统一性。
(4)图中衣藻含有叶绿体、细胞壁,与绿色开花植物细胞的结构最相似;脊髓灰质炎病毒与上述生物相比,最典型的区别是脊髓灰质炎病毒没有细胞结构。
(5)由于显微镜成像为倒像,要想将物像移至视野中央,方法是物像偏哪个方向,就向哪个方向移动装片,视野2中观察物像在视野1的左侧,因此要想移向视野中央,应该向左移动装片,因此从视野1转为视野2是由低倍镜换用高倍镜进行观察,即由低倍镜换用高倍镜进行观察的步骤是:移动玻片标本(向左移动)使要观察的某一物像到达视野中央→转动转换器选择高倍镜对准通光孔一调节光圈,换用较大光圈使视野较为明亮→再转动细准焦螺旋使物像更加清晰。所以将视野1转为视野2,正确的操作步骤是⑥→④→②→③。
29.新发现一种感染家禽的病毒Q,为检测该病毒的化学组成成分以及其遗传物质,某兴趣小组设计了相关实验。回答下列问题:
(1)若要研究病毒Q,则应该将病毒Q培养在活细胞培养基中,原因是 。
(2)利用特定的颜色反应来鉴定病毒Q的化学成分,原理是:
①RNA在浓盐酸中与苔黑酚试剂共热显绿色;
②DNA与二苯胺试剂共热显蓝色;
③蛋白质与双缩脲试剂反应显紫色。
实验结果发现该病毒 ,说明其化学成分为RNA和蛋白质。
(3)该兴趣小组继续利用实验材料病毒Q、蛋白酶、RNA酶、活鸡胚培养基等完成相关实验设计。
①实验设计思路: ,在适宜条件下培养一段时间后,分别检测活鸡胚培养基中是否存在病毒Q。
②预期实验结果和结论:
A.若只在用蛋白酶处理过的病毒Q感染的活鸡胚培养基中检测到病毒Q,则说明病毒Q中具有遗传效应的是 。
B.若只在用 感染的活鸡胚培养基中检测到病毒Q,则说明病毒Q中具有遗传效应的是 。
C.若在 ,则说明病毒Q中的 。
③该实验证明禽流感病毒的遗传物质的最关键的实验设计思路是 。
【答案】(1)病毒营寄生生活,其繁殖只能在宿主细胞中进行
(2)在浓盐酸中与苔黑酚试剂共热显绿色,且能与双缩脲试剂反应呈紫色
(3) 用蛋白酶和RNA酶分别处理病毒Q,用处理后的病毒Q分别感染活鸡胚培养基 RNA RNA酶处理过的病毒Q 蛋白质 用RNA酶和蛋白酶分别处理过的病毒Q感染的活鸡胚培养基中都检测到了病毒Q RNA和蛋白质都具有遗传效应 设法将禽流感病毒的蛋白质和RNA分开,单独地、直接地去观察它们各自的作用
【分析】病毒没有细胞结构,主要有核酸和蛋白质组成,不能独立地进行生命活动,必需寄生在活细胞中。
【详解】(1)病毒是非细胞生物专性寄生,只能在宿主细胞中生存,不能在培养基中生存,因此,若要研究病毒Q,则应该将病毒Q培养在活细胞培养基上。
(2)由原理可知,RNA在浓盐酸中与苔黑酚试剂共热显绿色,蛋白质与双缩脲试剂反应显紫色。若该病毒化学成分为RNA和蛋白质,则其在浓盐酸中与苔黑酚试剂共热显绿色,且能与双缩脲试剂反应呈紫色。
(3)①实验设计思路:用蛋白酶和RNA酶分别处理病毒Q,用处理后的病毒Q分别感染活鸡胚培养基,在适宜条件下培养一段时间后,分别检测活鸡胚培养基中是否存在病毒Q。
②实验结果、结论:
A.若只在用蛋白酶处理过的病毒Q感染的活鸡胚培养基中检测到病毒Q,则说明病毒Q中具有遗传效应的是RNA;
B.若只在用RNA酶处理过的病毒Q感染的活鸡豚培养基中检测到病毒Q,则说明病毒Q中具有遗传效应的是蛋白质;
C.若在用RNA酶和蛋白酶分别处理过的病毒Q感染的活鸡胚培养基中都检测到了病毒Q,则说明病毒Q中的RNA和蛋白质都具有遗传效应。
③根据上述原理,设计实验探究病毒Q的遗传物质并预测结果和结论。在探究遗传物质的成分时通常需要把待检测的物质彼此分离开,然后单独地、直接地去观察它们的作用,据此得出相应的结论。
30.请阅读科普短文,并回答问题。
“吃塑料”的“大胃王”
2020年5月1日,新版《北京市生活垃圾管理条例》正式实施。“垃圾围城”导致地表、地下水和土壤被污染,破坏大气环境,危害居民健康。进行垃圾分类有利于根据垃圾种类加以回收利用及分解处理。因此垃圾分类工作迫在眉睫,刻不容缓。
难以降解的工业合成塑料已经对环境产生严重的危害,被称为“白色污染”。聚氨基甲酸酯(PU)是一种有机高分子材料,广泛应用于工业、医疗、建筑和汽车等,被称为第五大类塑料。全球PU年产量估计约为800万吨,并且逐年增加。这些不可降解的PU垃圾加剧了土壤和水体的污染。
中国科学院昆明植物研究所许建初研究组于2017年发现了塔宾曲霉菌对PU的生物降解作用。研究人员认为,真菌的生物降解是治理合成聚合物污染的重要途径。研究表明,塔宾曲霉菌降解PU的第一步是真菌孢子粘附到PU表面,第二步是菌丝在PU表面的生长,第三步是降解酶的分泌。最终通过酶的分解作用以及菌丝的机械力导致PU的生物降解。
为了进一步提高PU的降解速度,研究小组探究了不同酸碱度、温度条件下降解酶的活性,结果如图所示。
注:酶的相对活性指每分钟降解PU的量
塔宾曲霉菌的发现无疑是解决“白色污染”的一个有效出路。首先,塔宾曲霉菌的降解速度快,一个星期就可以看到明显的降解作用,两个月后其培养基上的塑料聚合物基本消失。西班牙科学家也发现了“吃塑料”的细菌,但细菌降解的效率比不上真菌。科研人员认为,今后生物降解还是要靠真菌,但可能要将多种真菌混合起来才能发挥更大的作用。
(1)塔宾曲霉菌是一种真菌,与“吃塑料”的细菌相比,结构上最主要的区别是 。
(2)塔宾曲霉菌细胞内降解酶的合成起始于细胞内的 ,而后经过有关细胞器对蛋白质的进一步修饰加工,再运至细胞膜,通过 的方式将酶分泌出细胞。
(3)据以上资料分析,塔宾曲霉菌在 条件下酶的相对活性最强,说明该条件下塔宾曲霉菌降解PU的速度 。
(4)尽管一些微生物可降解塑料,但这些“白色污染”仍旧对环境造成了严重危害,请写出两条减少塑料垃圾产生的措施 。
【答案】(1)有核膜包被的细胞核
(2) 核糖体 胞吐
(3) pH=5(pH5)、温度为37℃ 更快
(4)减少一次性塑料袋的使用,减少塑料餐盒的应用等
【分析】1、细菌细胞的基本结构为:细胞壁、细胞膜、细胞质、拟核;真菌细胞的结构具有:细胞壁、细胞膜、细胞质、细胞核。真菌细胞与细菌相比结构上最主要的区别是有核膜包被的细胞核。
2、分泌蛋白的合成、加工和运输过程:最初是在内质网上的核糖体中由氨基酸形成肽链,肽链进入内质网进行加工,形成有一定空间结构的蛋白质由囊泡包裹着到达高尔基体,高尔基体对其进行进一步加工,然后形成囊泡经细胞膜分泌到细胞外,该过程消耗的能量由线粒体提供。
【详解】(1)塔宾曲霉菌是一种真菌,与“吃塑料”的细菌相比,结构上最主要的区别是有核膜包被的细胞核(有成形的细胞核)。因为塔宾曲霉菌细胞是真核细胞,而细菌细胞是原核细胞。
(2)塔宾曲霉菌细胞内降解酶的合成起始于细胞的核糖体,后转移至内质网上盘曲折叠成为有一定空间结构的蛋白质,再由囊泡包裹转移至高尔基体,在这里完成对蛋白质的进一步修饰加工,再运至细胞膜,通过胞吐的方式将酶分泌出细胞。整个过程所需能量主要由线粒体提供。
(3)根据题图数据对应曲线分析可得,塔宾曲霉菌在pH=5、温度为37℃条件下,酶的活性较高,降解PU的速度更快。
(4)尽管一些微生物可降解塑料,但这些“白色污染”仍旧对环境造成了严重危害,减少塑料垃圾产生的措施有减少一次性塑料袋的使用,减少塑料餐盒等塑料制品的应用。
相关试卷
这是一份【期中模拟卷】(人教版)2023-2024学年高一上学期生物 必修1 第四章 细胞的物质输入和输出 提升卷.zip,文件包含期中模拟卷人教版2023-2024学年高一上学期生物必修1第四章细胞的物质输入和输出提升卷原卷版docx、期中模拟卷人教版2023-2024学年高一上学期生物必修1第四章细胞的物质输入和输出提升卷解析版docx等2份试卷配套教学资源,其中试卷共41页, 欢迎下载使用。
这是一份【期中模拟卷】(人教版)2023-2024学年高一上学期生物 必修1 第五章 细胞的能量供应与利用(二) 提升卷.zip,文件包含期中模拟卷人教版2023-2024学年高一上学期生物必修1第五章细胞的能量供应与利用二提升卷原卷版docx、期中模拟卷人教版2023-2024学年高一上学期生物必修1第五章细胞的能量供应与利用二提升卷解析版docx等2份试卷配套教学资源,其中试卷共44页, 欢迎下载使用。
这是一份【期中模拟卷】(人教版)2023-2024学年高一上学期生物 必修1 第五章 细胞的能量供应与利用(一) 提升卷.zip,文件包含期中模拟卷人教版2023-2024学年高一上学期生物必修1第五章细胞的能量供应与利用一提升卷原卷版docx、期中模拟卷人教版2023-2024学年高一上学期生物必修1第五章细胞的能量供应与利用一提升卷解析版docx等2份试卷配套教学资源,其中试卷共36页, 欢迎下载使用。

