湖南省株洲市二中2023-2024学年高一生物上学期第二次适应性检测试题(Word版附解析)
展开
这是一份湖南省株洲市二中2023-2024学年高一生物上学期第二次适应性检测试题(Word版附解析),共18页。试卷主要包含了单选题,非选择题等内容,欢迎下载使用。
株洲市第二中学2023-2024学年度高一第一学期第二次适应性检测
生物学试题卷
时量:75分钟 满分:100分
一、单选题
1. 下列有关细胞学说的叙述,错误的是( )
A. 细胞学说使人们认识到植物和动物有着共同的结构基础
B. 细胞学说使人们对生命的认识由细胞水平进入到分子水平
C. 细胞学说的建立过程说明科学理论的形成需要科学观察与归纳的结合
D. 细胞学说最初由施菜登和施旺提出后来经过多位科学家努力完善
【答案】B
【解析】
【分析】细胞学说是由德国植物学家施莱登和动物学家施旺提出的,其内容为:细胞是一个有机体,一切动植物都是由细胞发育而来,并由细胞和细胞的产物所构成;细胞是一个相对独立的单位,既有它自己的生命,又对与其他细胞共同组成的整体的生命起作用;新细胞可以从老细胞中产生。
【详解】A、细胞学说揭示了生物体结构的统一性,揭示了生物间存在一定的亲缘关系,将动物和植物统一起来,故细胞学说使人们认识到植物和动物有着共同的结构基础,A正确;
B、细胞学说的建立,标志着生物学研究由宏观领域进入了微观领域(细胞水平),B错误;
C、植物学家施莱登通过对花粉、胚珠和柱头组织的观察,发现这些组织都是由细胞构成的,而且细胞中都有细胞核。在此基础上,他进行了理论概括:提出“所有植物都是由细胞组成的,细胞是各种植物功能的基础”,故细胞学说的建立过程说明科学理论的形成需要科学观察与归纳的结合,C正确;
D、1838年,德国植物学家施莱登在多年研究的基础上提出“所有的植物都是由细胞组成的,细胞是植物各种功能的基础”。1839 年,德国动物学家施旺提出“动物都是由细胞组成的”。于是两人共同提出:一切动物和植物都是由细胞组成的,细胞是一切动、植物的基本单位。这就是细胞学说的基础。之后几十年,细胞学说得到迅速发展,一些不完善的地方逐渐被纠正。例如,德国科学家魏尔肖提出的“所有的细胞都必定来自已经存在的活细胞”,被看作是对细胞学说的重要补充。故细胞学说最初由施菜登和施旺提出,后来经过多位科学家努力完善,D正确。
故选B。
2. 下列有关生物体的结构层次叙述正确的是( )
A. 生物通过细胞分化增加细胞数目
B. 人体的结构层次:细胞→组织→器官→人体
C. 绿色开花植物的结构层次:细胞→器官→组织→植物体
D. 草履虫身体只由一个细胞构成,但也能完成各种生理功能
【答案】D
【解析】
【分析】人体的结构层次为:细胞→组织→器官→系统→人体;植物体的结构层次为:细胞→组织→器官→植物体。
【详解】A、生物通过细胞分裂增加细胞数目,A错误;
B、人体的结构层次为:细胞→组织→器官→系统→人体,B错误;
C、植物体的结构层次为:细胞→组织→器官→植物体,C错误;
D、草履虫身体只由一个细胞构成,属于单细胞生物,靠单个细胞就能完成各种生理功能,D正确。
故选D。
3. 下列关于真核生物和原核生物的叙述,错误的有( )
①原核细胞无叶绿体和线粒体,不能进行光合作用和有氧呼吸
②原核生物细胞没有核膜,其DNA分子只分布在拟核中
③真核生物细胞有多种细胞器,而原核生物细胞没有细胞器
④真核生物的遗传物质均为DNA,部分原核生物的遗传物质为RNA
⑤衣藻属于原核生物,无叶绿体,但依然可以进行光合作用
⑥一个细菌,属于生命系统中的细胞、个体结构层次,同时也参与构成种群、群落、生态系统、生物圈这些结构层次
A. 3项 B. 4项 C. 5项 D. 6项
【答案】C
【解析】
【分析】1、所有的细胞生物均有核糖体,并且遗传物质为DNA;
2、真核细胞的DNA分布在细胞核、线粒体、叶绿体中,原核细胞的DNA分布在拟核和质粒中。
【详解】①、原核细胞无叶绿体和线粒体,有些原核细胞可以进行光合作用和有氧呼吸,如蓝细菌,①错误;
②、原核生物细胞没有核膜,DNA主要分布在拟核,细胞质中的质粒也有DNA,②错误;
③、真核生物细胞有多种细胞器,而原核生物有核糖体一种细胞器,③错误;
④、原核生物和真核生物的遗传物质都是DNA,④错误;
⑤、衣藻属于真核生物,有叶绿体,可以进行光合作用,⑤错误;
⑥、细胞是最基本的生命系统层次,一个细菌,属于生命系统中的细胞、个体结构层次,同时也参与构成种群、群落、生态系统、生物圈这些结构层次,⑥正确。
故选C。
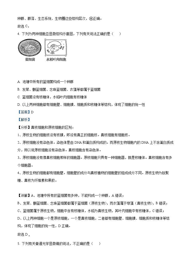
4. 下列为两种细胞亚显微结构示意图,下列有关说法正确的是( )
A. 池塘中所有的蓝细菌构成一个种群
B. 发菜、颤蓝细菌、念珠蓝细菌、衣藻等都属于蓝细菌
C. 蓝细菌没有核糖体,水稻叶肉细胞有核糖体
D. 以上两种细胞都有细胞壁、细胞膜、细胞质和核糖体等结构,体现了细胞的统一性
【答案】D
【解析】
【分析】真核细胞和原核细胞的区别:
1、原核生物的细胞核没有核膜,即没有真正的细胞核。真核细胞有细胞核。
2、原核细胞没有染色体。染色体是由DNA和蛋白质构成的。而原核生物细胞内的DNA上不含蛋白质成分,所以说原核细胞没有染色体。真核细胞含有染色体。
3、原核细胞没有像真核细胞那样的细胞器。原核细胞只具有一种细胞器,就是核糖体。真核细胞含有多个细胞器。
4、原核生物的细胞都有细胞壁。细胞壁的成分与真核植物的细胞壁的组成成分不同。原核生物为肽聚糖、真核为纤维素和果胶。
【详解】A、池塘中所有的蓝细菌有多种,不能构成一个种群,A错误;
B、发菜、颤蓝细菌、念珠蓝细菌都属于蓝细菌(原核生物),而衣藻属于绿藻(真核生物),B错误;
C、蓝细菌属于原核生物,细胞中含有核糖体,水稻为真核生物,其叶肉细胞中有核糖体,C错误;
D、以上两种细胞一个是原核细胞,一个是真核细胞,二者都有细胞壁、细胞膜、细胞质和核糖体等结构,体现了细胞的统一性,D正确。
故选D
5. 下列有关普通光学显微镜的说法,不正确的是( )
A. 观察装片时,视野中一半清晰,一半模糊不清,原因是切片厚薄不均,导致透光不均匀
B. 目镜长度与放大倍数呈正比,视野亮度与显微镜放大倍数呈反比
C. 在塑料薄膜上用笔写下“9>6”,在显微镜视野中观察到的图像应是“96”,由于显微镜下的物象与实物之间是上下、左右均颠倒的关系,因此,在显微镜视野中观察到的图象应是“9
相关试卷
这是一份湖南省长郡中学2023-2024学年高一上学期选科适应性调研检测生物试题(Word版附解析),共21页。试卷主要包含了单项选择题,不定项选择题,非选择题等内容,欢迎下载使用。
这是一份湖南省邵阳市二中2023-2024学年高一上学期期中生物试题(Word版附解析),共15页。试卷主要包含了请将答案正确填写在答题卡上,1g/mL的NaOH溶液等内容,欢迎下载使用。
这是一份2023-2024学年湖南省株洲市第二中学高一上学期第二次适应性检测生物试题Word版含解析,文件包含湖南省株洲市二中2023-2024学年高一上学期第二次适应性检测生物试题Word版含解析docx、湖南省株洲市二中2023-2024学年高一上学期第二次适应性检测生物试题Word版无答案docx等2份试卷配套教学资源,其中试卷共31页, 欢迎下载使用。

