新高考物理一轮复习精品讲义专题15.3 热力学定律与能量守恒定律(含解析)
展开
这是一份新高考物理一轮复习精品讲义专题15.3 热力学定律与能量守恒定律(含解析),共11页。试卷主要包含了以下判断正确的是,0×10-3 m3 400 J,0×102,3,0×102 J-2等内容,欢迎下载使用。
目录
TOC \ "1-3" \h \u \l "_Tc13152" 一 讲核心素养 PAGEREF _Tc13152 \h 1
\l "_Tc24525" 二 讲必备知识 PAGEREF _Tc24525 \h 1
\l "_Tc31510" 【知识点一】热力学第一定律与能量守恒定律 PAGEREF _Tc31510 \h 1
\l "_Tc3261" 【知识点二】热力学第一定律与图像的综合应用 PAGEREF _Tc3261 \h 3
\l "_Tc7604" 【知识点三】热力学第二定律的理解 PAGEREF _Tc7604 \h 5
\l "_Tc1978" 三.讲关键能力------热力学第一定律与气体实验定律的综合应用 PAGEREF _Tc1978 \h 7
\l "_Tc26324" 能力点一 会分析玻璃管液封模型 PAGEREF _Tc26324 \h 7
\l "_Tc22069" 能力点二 会分析汽缸活塞类模型 PAGEREF _Tc22069 \h 9
\l "_Tc30072" 能力点三 会分析变质量气体模型 PAGEREF _Tc30072 \h 10
一 讲核心素养
物理观念:理想气体。
知道理想气体的概念并且知道一定质量的理想气体的内能只与温度有关.
科学思维:理想气体状态方程、热力学定律
1.理解热力学第一定律,知道改变内能的两种方式,并能用热力学第一定律解决相关问题.
2.理解热力学第二定律,知道热现象的方向性.
3.知道第一类永动机和第二类永动机不可能实现.
科学态度:热机在生产、生活中的应用。
二 讲必备知识
【知识点一】热力学第一定律与能量守恒定律
1.热力学第一定律的理解
(1)内能的变化都要用热力学第一定律进行综合分析。
(2)做功情况看气体的体积:体积增大,气体对外做功,W为负;体积缩小,外界对气体做功,W为正。
(3)与外界绝热,则不发生热传递,此时Q=0。
(4)如果研究对象是理想气体,因理想气体忽略分子势能,所以当它的内能变化时,主要体现在分子动能的变化上,从宏观上看就是温度发生了变化。
2.三种特殊情况
(1)若过程是绝热的,则Q=0,W=ΔU,外界对物体做的功等于物体内能的增加。
(2)若过程中不做功,即W=0,则Q=ΔU,物体吸收的热量等于物体内能的增加。
(3)若过程的初、末状态物体的内能不变,即ΔU=0,则W+Q=0或W=-Q,外界对物体做的功等于物体放出的热量。
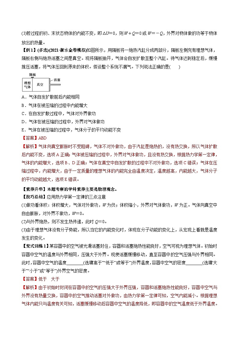
【例1】(多选)(2021·衡水金卷模拟)如图所示,用隔板将一绝热汽缸分成两部分,隔板左侧充有理想气体,隔板右侧与绝热活塞之间是真空。现将隔板抽开,气体会自发扩散至整个汽缸。待气体达到稳定后,缓慢推压活塞,将气体压回到原来的体积。假设整个系统不漏气。下列说法正确的是( )
A.气体自发扩散前后内能相同
B.气体在被压缩的过程中内能增大
C.在自发扩散过程中,气体对外界做功
D.气体在被压缩的过程中,外界对气体做功
E.气体在被压缩的过程中,气体分子的平均动能不变
【答案】ABD
【解析】气体向真空膨胀时不受阻碍,气体不对外做功,由于汽缸是绝热的,没有热交换,所以气体扩散后内能不变,选项A正确;气体被压缩的过程中,外界对气体做功,且没有热交换,根据热力学第一定律,气体的内能增大,选项B、D正确;气体在真空中自发扩散的过程中不对外做功,选项C错误;气体在压缩过程中,内能增大,由于一定质量的理想气体的内能完全由温度决定,温度越高,内能越大,气体分子的平均动能越大,选项E错误。
【素养升华】本题考察的学科素养主要是物理观念。
【技巧总结】应用热力学第一定律的三点注意
(1)做功看体积:体积增大,气体对外做功,W为负;体积缩小,外界对气体做功,W为正。气体向真空中自由膨胀,对外界不做功,W=0。
(2)与外界绝热,则不发生热传递,此时Q=0。
(3)由于理想气体没有分子势能,所以当它的内能变化时,体现在分子动能的变化上,从宏观上看就是温度发生的变化。
【变式训练1】某容器中的空气被光滑活塞封住,容器和活塞绝热性能良好,空气可视为理想气体。初始时容器中空气的温度与外界相同,压强大于外界。现使活塞缓慢移动,直至容器中的空气压强与外界相同。此时,容器中空气的温度________(选填“高于”“低于”或“等于”)外界温度,容器中空气的密度________(选填“大于”“小于”或“等于”)外界空气的密度。
【答案】低于 大于
【解析】由于初始时封闭在容器中的空气的压强大于外界压强,容器和活塞绝热性能良好,容器中空气与外界没有热量交换,容器中的空气推动活塞对外做功,由热力学第一定律可知,空气内能减小。根据理想气体内能只与温度有关可知,活塞缓慢移动后容器中空气的温度降低,即容器中的空气温度低于外界温度。因压强与气体温度和分子的密集程度有关,当容器中的空气压强与外界压强相同时,容器中空气温度小于外界空气温度,故容器中空气的密度大于外界空气密度。
【变式训练2】(多选)[2020·全国卷Ⅲ,33(1)]如图1,一开口向上的导热汽缸内,用活塞封闭了一定质量的理想气体,活塞与汽缸壁间无摩擦。现用外力作用在活塞上,使其缓慢下降。环境温度保持不变,系统始终处于平衡状态。在活塞下降过程中( )
A.气体体积逐渐减小,内能增加
B.气体压强逐渐增大,内能不变
C.气体压强逐渐增大,放出热量
D.外界对气体做功,气体内能不变
E.外界对气体做功,气体吸收热量
【答案】 BCD
【解析】 外力使活塞缓慢下降的过程中,由于温度保持不变,则气体的内能保持不变,气体的体积逐渐减小,外界对气体做功,由热力学第一定律W+Q=ΔU可知,气体向外界放出热量,又由玻意耳定律可知,气体体积减小,气体的压强增大,由以上分析可知B、C、D正确,A、E错误。
【知识点二】热力学第一定律与图像的综合应用
1.气体的状态变化可由图象直接判断或结合理想气体状态方程eq \f(pV,T)=C分析.
2.气体的做功情况、内能变化及吸放热关系可由热力学第一定律分析.
(1)由体积变化分析气体做功的情况:体积膨胀,气体对外做功;气体被压缩,外界对气体做功.
(2)由温度变化判断气体内能变化:温度升高,气体内能增大;温度降低,气体内能减小.
(3)由热力学第一定律ΔU=W+Q判断气体是吸热还是放热.
【例2】(2020·山东卷·6)一定质量的理想气体从状态a开始,经a→b、b→c、c→a三个过程后回到初始状态a,其p-V图像如图所示.已知三个状态的坐标分别为a(V0, 2p0)、 b(2V0,p0)、c(3V0,2p0).以下判断正确的是( )
A.气体在a→b过程中对外界做的功小于在b→c过程中对外界做的功
B.气体在a→b过程中从外界吸收的热量大于在b→c过程中从外界吸收的热量
C.在c→a过程中,外界对气体做的功小于气体向外界放出的热量
D.气体在c→a过程中内能的减少量大于b→c过程中内能的增加量
【答案】 C
【解析】 由W=Fx=pSx=p·ΔV知,p-V图线与V轴所围面积表示气体状态变化所做的功,由题图知,a→b和b→c过程中,气体对外界做的功相等,故A错误.由eq \f(pV,T)=C知,a、b两状态温度相等,内能相同,ΔU=0,由ΔU=W+Q知,Qab=-W;由eq \f(pV,T)=C知,c状态的温度高于b状态的温度,则b→c过程中,ΔU>0,据ΔU=W+Q知,Qbc>|W|,故B错误.由eq \f(pV,T)=C知,c状态温度高于a状态温度,则c→a过程内能减少,ΔU0,属于放热过程,由ΔU=Q+W知,W
相关试卷
这是一份新高考物理一轮复习分层提升讲义B热力学定律与能量守恒定律 中档版(含解析),共45页。试卷主要包含了改变物体内能的两种方式,热力学第一定律,能量守恒定律,下列说法中正确的是,下列说法正确的是等内容,欢迎下载使用。
这是一份新高考物理一轮复习分层提升讲义A热力学定律与能量守恒定律 基础版(含解析),共41页。试卷主要包含了改变物体内能的两种方式,热力学第一定律,能量守恒定律,下列说法中正确的是,下列说法正确的是等内容,欢迎下载使用。
这是一份新高考物理一轮复习专题15.3 热力学定律与能量守恒定律 精品练习(含解析),共18页。

