重庆市长寿中学2022-2023学年高二化学上学期10月期中考试试题(Word版附解析)
展开重庆市长寿中学校高2022-2023学年高二上期半期考试
化学试题
可能用到的相对原子质量:H-1 C-12 N-14 O-16
一、选择题(本题包括14小题,每小题3分,共42分,每小题只有1个选项符合题意)
1. 下列与化学反应能量变化相关的叙述正确的是
A. 焓变是指1 mol物质参加反应时的能量变化
B. 在一个化学反应中,当反应物总焓小于生成物的总焓时,ΔH为负值
C. 应用盖斯定律,可计算某些难以直接测量的反应焓变
D. 同温同压下,H2(g) +Cl2(g)=2HCl(g)在光照和点燃条件下的ΔH不同
【答案】C
【解析】
【详解】A.焓变是生成物和反应物的焓值差,当反应物的物质的量不同时,焓变不同,参加反应的反应物的物质的量不一定为1mol,故A错误;
B.ΔH=生成物的总焓-反应物的总焓,在一个化学反应中,当反应物的总焓小于生成物的总焓时,ΔH为正值,故B错误;
C.反应的热效应只与始态、终态有关,与过程无关,根据盖斯定律可计算某些难以直接测量的反应焓变,故C正确;
D.反应的热效应只与始态、终态有关,与反应条件无关,同温同压下,H2(g) +Cl2(g)=2HCl(g)在光照和点燃条件下的ΔH相同,故D错误;
答案选C。
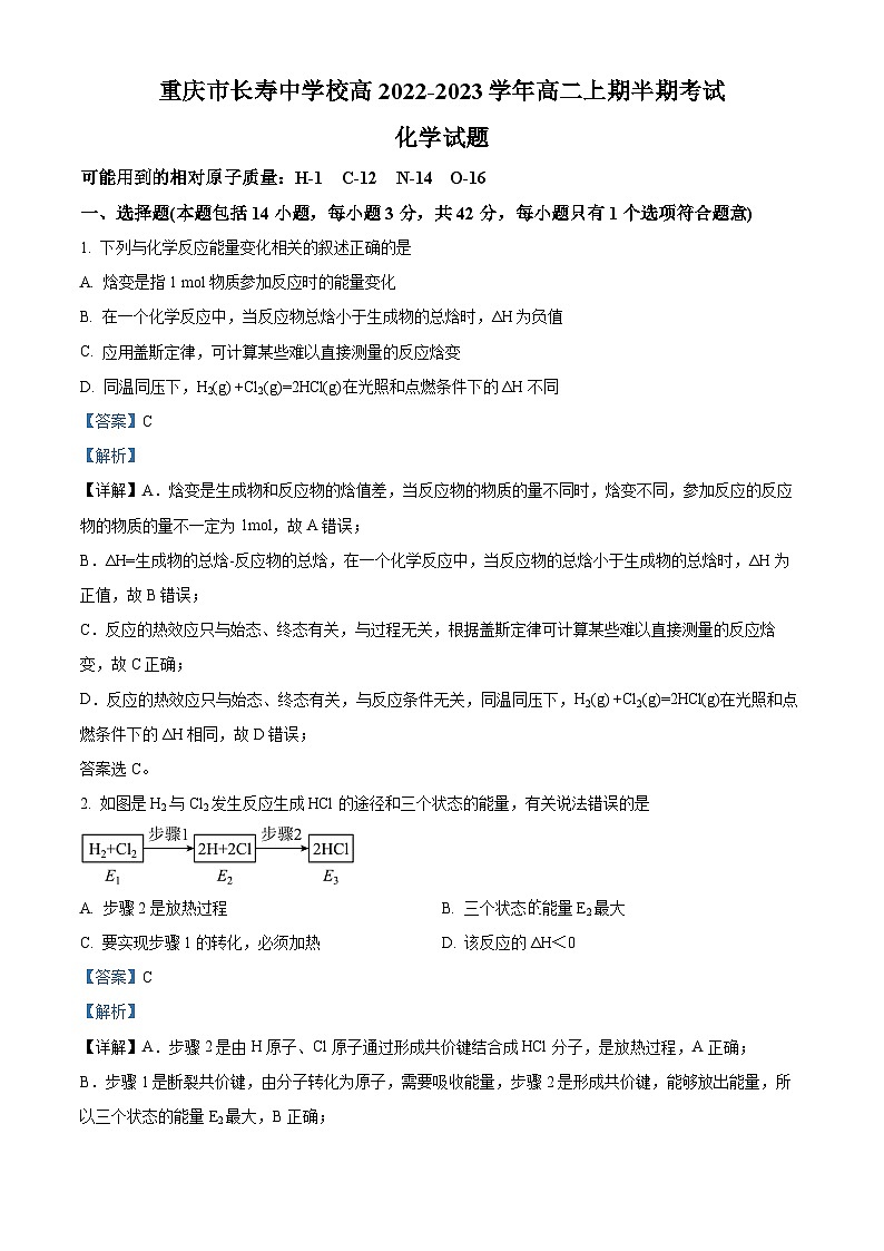
2. 如图是H2与Cl2发生反应生成HCl的途径和三个状态的能量,有关说法错误的是
A. 步骤2是放热过程 B. 三个状态能量E2最大
C. 要实现步骤1的转化,必须加热 D. 该反应的ΔH<0
【答案】C
【解析】
【详解】A.步骤2是由H原子、Cl原子通过形成共价键结合成HCl分子,是放热过程,A正确;
B.步骤1是断裂共价键,由分子转化为原子,需要吸收能量,步骤2是形成共价键,能够放出能量,所以三个状态的能量E2最大,B正确;
C.要实现步骤1的转化,需要吸收能量,此能量可以来自周围环境,不一定需要加热,C错误;
D.此反应的总反应为H2+Cl2=2HCl,属于化合反应,反应放出能量,所以该反应的ΔH<0,D正确;
故选C。
3. 下列措施不是为了改变化学反应速率的是
A. 加工馒头时添加膨松剂 B. 将食物存放在冰箱中
C. 糕点包装袋内放置除氧剂 D. 冶铁时将铁矿石粉碎
【答案】A
【解析】
【详解】A.加工馒头时添加膨松剂,可使馒头疏松柔软,与改变反应速率无关,故A符合;
B.食物存放在冰箱中,可降低温度,减缓食物氧化速率,与减小反应速率有关,故B不符合;
C.包装袋内放置除氧剂,可防止糕点被氧化,减缓食物氧化速率,与减小反应速率有关,故C不符合;
D.将铁矿石粉碎,可增大接触面积,可加快反应速率,与增大反应速率有关,故D不符合;
故选A。
4. 10 mL浓度为1 mol·L-1的硫酸与过量的锌粉反应,下列措施能加快反应速率但又不影响氢气生成量的是
①加入少量CuSO4溶液 ②改用质量分数98%的硫酸 ③加入少量K2SO4溶液 ④升高温度 ⑤再加入20mL1 mol·L-1的硫酸
A. ①④ B. ①② C. ③④ D. ④⑤
【答案】A
【解析】
【分析】①CuSO4与锌粉发生反应,置换出铜,铜与锌粉形成原电池,从而加快反应速率,同时加入少量CuSO4溶液不会影响硫酸的量,从而不影响氢气生成量,则加入少量CuSO4溶液,能加快反应速率但又不影响氢气生成量;②改用质量分数98%的硫酸,浓硫酸与锌反应不产生氢气;③加入少量K2SO4溶液,稀释使反应速率减小;④温度越高反应速率越快,升高温度能加快反应速率但又不影响氢气生成量;⑤再加入20mL1 mol·L-1的硫酸,会导致氢气的生成量增大。
【详解】A.①CuSO4与锌粉发生反应,置换出铜,铜与锌粉形成原电池,从而加快反应速率,同时加入少量CuSO4溶液不会影响硫酸的量,从而不影响氢气生成量,则加入少量CuSO4溶液,能加快反应速率但又不影响氢气生成量;④温度越高反应速率越快,升高温度能加快反应速率但又不影响氢气生成量,故A正确;
B.②改用质量分数98%的硫酸,浓硫酸与锌反应不产生氢气,故B错误;
C.③反应实质为锌与氢离子反应,加入少量K2SO4溶液,只起稀释作用,不能加快反应速率,故C错误;
D.⑤再加入20mL1 mol·L-1的硫酸,会导致氢气的生成量增大,故D错误;
答案选A。
5. “蓝天保卫战”需要持续进行大气治理,有效处理SO2、NO2等大气污染物。化学研究为生产、生活处理废气,防止大气污染做出重要贡献。已知反应: ,运用该反应处理废气时有关说法正确的是
A. 增大压强有利于反应自发进行 B. 该反应不能完全消除废气
C. 降低反应温度可提高去除效率 D. 升高反应温度可提高废气转化率
【答案】B
【解析】
【分析】
【详解】A.增大压强会使气体变为液体甚至固体,体现的熵减小,不利于反应自发,A错误;
B.该反应为可逆反应,反应物不能完全转化为生成物,所以不能完全消除废气,B正确;
C.降低反应温度会降低反应速率,降低效率,C错误;
D.该反应为放热反应,升高温度平衡逆向移动,废气转化率降低,D错误;
综上所述答案为B。
6. 有以下三个反应
H2(g)+O2(g)=H2O(g) ΔH1
H2(g)+O2(g)=H2O(l) ΔH2
2H2(g)+O2(g)=2H2O(l) ΔH3
下列说法错误的是
A. ΔH1、ΔH2、ΔH3均小于0 B. 2ΔH2=ΔH3
C. ΔH1>ΔH2 D. 2ΔH1<ΔH3
【答案】D
【解析】
【分析】为便于分析与比较,我们给三个反应进行编号:
①H2(g)+O2(g)=H2O(g) ΔH1
②H2(g)+O2(g)=H2O(l) ΔH2
③2H2(g)+O2(g)=2H2O(l) ΔH3
【详解】A.三个反应均为H2的燃烧反应,它们都是放热反应,所以ΔH1、ΔH2、ΔH3均小于0,A正确;
B.反应②、③相比,反应③=反应②×2,所以2ΔH2=ΔH3,B正确;
C.反应①、②相比,反应物相同、化学计量数相同,但产物的状态不同,H2O(g)转化为H2O(l)时,放出热量,所以反应②放出的热量更多,ΔH1>ΔH2,C正确;
D.反应②、③相比,2ΔH2=ΔH3,反应①②相比,ΔH1>ΔH2,所以2ΔH1>ΔH3,D错误;
故选D。
7. 已知ΔG=ΔH-TΔS(设ΔH、ΔS不随温度变化),当ΔG<0时反应能自发进行。下列说法错误的是
A. 同一物质的熵值:S(g)>S(l)>S(s)
B. 等质量水的焓:H2O(g)>H2O(l)>H2O(s)
C. 2NO(g)+2CO(g)=N2(g)+2CO2(g)在常温下能自发进行,则该反应的ΔH>0
D. CH4(g)+H2O(g)=CO(g)+3H2(g) ΔH>0,高温有利于该反应的自发进行
【答案】C
【解析】
【详解】A.同一物质,混乱度气态最大,固态最小,故熵值:S(g)>S(l)>S(s),A正确;
B.水由气态变为液态、由液态变为固态,都会放出热量,所以等质量水的焓:H2O(g)>H2O(l)>H2O(s),B正确;
C.2NO(g)+2CO(g)=N2(g)+2CO2(g),其ΔS<0,在常温下能自发进行,则该反应一定是放热反应,ΔH<0,C错误;
D.CH4(g)+H2O(g)=CO(g)+3H2(g) ΔH>0,其ΔS>0,低温下不能自发进行,高温有利于该反应的自发进行,D正确;
故选C。
8. 下列关于有效碰撞理论与影响速率因素之间关系正确的是
A. 增大反应物浓度,可以提高活化分子百分数,从而提高反应速率
B. 对于气体反应来说,通过压缩体积增大压强,可以提高单位体积内活化分子数,从而提高反应速率
C. 温度升高,分子动能增加,反应所需活化能减少,反应速率增大
D. 选用适当的催化剂,分子运动加快,增加了碰撞频率,故反应速率增大
【答案】B
【解析】
【详解】A.增大反应物浓度,单位体积内分子总数增多,活化分子数目增多,活化分子百分数不变,碰撞次数增多,反应速率增大,故A错误;
B.对于气体反应来说,通过压缩体积增大压强,单位体积内分子总数增多,活化分子数目增多,活化分子百分数不变,碰撞次数增多,反应速率增大,故B正确;
C.温度升高,分子动能增加,反应的活化能不变,单位体积内分子总数不变,活化分子数目增多,活化分子百分数增多,碰撞次数增多,反应速率增大,故C错误;
D.选用适当的催化剂,降低反应所需的活化能,单位体积内分子总数不变,活化分子数目增多,活化分子百分数增多,碰撞次数增多,反应速率增大,故D错误。
综上所述,答案为B。
9. 一定温度下,在容积不变的密闭容器中进行如下可逆反应:C(s) +2NO(g) CO2(g)+N2(g),下列不能表明该反应已达到化学平衡状态的是
A. N2的体积分数不再变化
B. 容器内气体压强不再变化
C. 混合气体的密度不再变化
D. 混合气体的平均相对分子质量不再变化
【答案】B
【解析】
【详解】A.N2的体积分数不再变化,则正逆反应速率相等,反应达平衡状态,A不符合题意;
B.反应前后气体的分子数相等,压强始终保持不变,则当容器内气体压强不再变化时,反应不一定达平衡状态,B符合题意;
C.随着反应的进行,气体的质量不断发生改变,而气体的体积不变,则混合气体的密度不断发生改变,当混合气体的密度不再变化时,反应达平衡状态,C不符合题意;
D.混合气体的质量不断发生改变,物质的量始终不变,则平均相对分子质量不断发生改变,当混合气的平均相对分子质量不再变化时,反应达平衡状态,D不符合题意;
故选B。
10. 已知稀溶液中,H+(aq)+OH-(aq)=H2O(l) ΔH=-57.3 kJ·mol-1,下列说法正确的是
A. 实验室中和反应反应热的测定,由Q=m·c·Δt算出的值即为中和反应的反应热
B. 1 mol H2SO4与足量的NaOH溶液反应,放出的热量为57.3kJ
C. 稀盐酸与稀Ba(OH)2溶液反应生成1 mol H2O,放出的热量为57.3kJ
D. 稀NaOH与98%浓硫酸反应生成1 mol H2O,放出的热量为57.3kJ
【答案】C
【解析】
【详解】A.实验室中和反应反应热的测定,由Q=m•c•Δt算出的值为反应放出的热量,不是中和反应的反应热,中和反应的反应热为;故A错误;
B.由H+(aq)+OH-(aq)=H2O(l) ΔH=-57.3 kJ·mol-1可知,生成1mol水放出的热量为57.3kJ,则1molH2SO4与足量的NaOH溶液反应生成2mol水,放出的热量为2×57.3kJ,故B错误;
C.由于盐酸和氢氧化钡均完全电离,且没有生成沉淀,则稀盐酸与稀Ba(OH)2溶液反应生成1molH2O,放出的热量为57.3kJ,故C正确;
D.浓硫酸稀释时要放热,则稀NaOH与98%浓硫酸反应生成1molH2O,放出的热量大于57.3kJ,故D错误。
答案选C。
11. 下列平衡移动方向和现象判断正确的是
A. +H2O2+2H+,加水增大了水的浓度,平衡正向移动
B. 2NO2(g)N2O4(g),压缩容器体积,平衡正向移动,气体颜色变浅
C. 2HI(g)H2(g)+I2(g),压缩容器体积,平衡不移动,气体颜色无变化
D. [Cu(H2O)4]2++4Cl-[CuCl4]2-+4H2O ΔH>0,升高温度,溶液由蓝绿色变为黄绿色
【答案】D
【解析】
【详解】A.+H2O2+2H+,加水稀释,水的浓度不变,各离子浓度均减小,平衡正向移动,A不正确;
B.2NO2(g)N2O4(g),压缩容器体积,虽然平衡正向移动,NO2的物质的量减小,但NO2的浓度仍比加压前大,所以气体颜色变深,B不正确;
C.2HI(g)H2(g)+I2(g),压缩容器体积,虽然平衡不发生移动,但I2(g)的浓度增大,所以气体颜色加深,C不正确;
D.[Cu(H2O)4]2+呈蓝绿色,[CuCl4]2-呈黄绿色,对于反应[Cu(H2O)4]2++4Cl-[CuCl4]2-+4H2O ΔH>0,升高温度,平衡正向移动,则溶液由蓝绿色变为黄绿色,D正确;
故选D。
12. 下列各实验装置、目的或结论全都正确的是
实验装置
甲
乙
丙
丁
A. 甲用于测定中和反应的反应热
B. 乙可验证FeCl3对H2O2的分解反应有催化作用
C. 丙可验证镁片与稀盐酸反应放热
D. 由丁可推断出:反应2NO2(g)N2O4(g)为吸热反应
【答案】C
【解析】
【详解】A.图中缺少玻璃搅拌器,不能搅拌,则不能准确测定中和热,故A错误;
B.右侧试管的温度高,且加催化剂,两个变量,不能验证FeCl3对H2O2的分解反应有催化作用,故B错误;
C.Mg与盐酸反应放热,使饱和石灰水的温度升高,石灰水变浑浊,可验证镁片与稀盐酸反应放热,故C正确;
D.热水中颜色深,可知升高温度平衡向生成二氧化氮的方向移动,则反应2NO2(g)N2O4(g)为放热反应,故D错误。
答案选C
13. 已知反应:mA(g) nB(g)+pC(g) ΔH=akJ·mol-1.则下列说法正确的是
A. 由图甲知:m > n+p,a > 0
B. 图乙中c表示A的浓度,则可推断出:T1、T3均未达平衡状态
C. 图丙纵坐标表示生成物C的百分含量,E点v(正) > v(逆)
D. 达平衡后,降低温度,则反应速率变化图象可以用图丁表示
【答案】A
【解析】
【详解】A.由图可知,温度一定时,压强增大,A的转化率增大,平衡正向移动,则m>n+p,压强一定时,升高温度,A的转化率增大,平衡正向移动,反应正向为吸热反应,则a>0,故A正确;
B.由图可知,反应正向建立平衡,达平衡前A的浓度减小,故T2时反应达到平衡,温度升高,平衡逆向移动,A的浓度增大,故T3时反应处于平衡状态,故B错误;
C.由图可知,E点未达平衡,压强一定时,E点C的百分含量减小,反应可达到平衡状态,故E点反应逆向进行,故E点v(正)<v(逆),故C错误;
D.达平衡后,降低温度,正逆反应速率均减小,故D错误;
答案选A。
14. 常温下将4mL0.2 mol·L-1 FeCl3溶液与4mL0.5 mol·L-1 KSCN溶液混合(忽略溶液混合体积的变化)后发生如下反应Fe3++3SCN-Fe(SCN)3,测得溶液中c(Fe3+)随时间的变化趋势如图所示,下列说法正确的是
A. 生成Fe3+的速率P
C. 该反应的平衡常数为1000
D. 其他条件不变,若将P点溶液各组分浓度均变为原来2倍,平衡逆向移动
【答案】C
【解析】
【详解】A.生成Fe3+的速率受到Fe(SCN)3浓度的影响,Fe(SCN)3浓度越大,生成Fe3+的速率越快,Fe3+浓度越小,Fe(SCN)3浓度越大,由图可知Fe(SCN)3浓度大小为P>N>M,则生成Fe3+的速率为P>N>M,故A错误;
B.向P中加入少量铁粉,发生的离子方程式是Fe+2Fe3+=3Fe2+,c(Fe3+)减小,平衡Fe3++3SCN-Fe(SCN)3逆向移动,故B错误;
C.由图可知,平衡时,原溶液混合后,,达平衡时Fe3+转化的浓度为, SCN-转化的浓度为,Fe(SCN)3生成的浓度为,则平衡时,,,带入平衡常数表达式,故C正确;
D.其他条件不变,若将P点溶液各组分浓度均变为原来2倍,此时浓度商,平衡正向移动,故D错误;
答案选A。
二、非选择题(本大题共4小题,共58分)
15. 化学反应的热效应是人类获取和利用能量的重要途径。回答下列问题:
(1)上图为H2 和 O2生成1 molH2O(g)的能量变化图,则2H2(g)+O2(g)=2H2O(g)的ΔH=___________。
(2)反应物S转化为产物P的能量与反应进程的关系如下图所示:
上述三种不同反应进程中进程Ⅰ是___________反应(填放热或吸热),平衡时P的产率Ⅰ___________Ⅱ,生成P的速率Ⅱ___________Ⅲ(填“>”“<”或“=”)。
(3)已知反应:2H2S(g)+3O2(g)=2SO2(g)+2H2O(l) ΔH1 ,2H2S(g)+O2(g)=2S(s)+2H2O(l) ΔH2 ,比较∆H1___________∆H2(填“>”“<”或“=”)。
(4)在101kPa时,CO在1mol氧气中完全燃烧,生成CO2气体,放出566kJ的热量,表示CO燃烧热的热化学方程式是___________。
(5)联氨(N2H4)是一种高效清洁的火箭燃料。已知N2H4(g)完全燃烧生成氮气和气态水时,平均每转移1mol电子放出133.5kJ热量,该反应的热化学方程式是___________。
(6)在载人航天器中,可以利用CO2与H2反应,将航天员呼出的CO2转化成H2O等,反应的方程式为4H2(g)+CO2(g)=CH4(g)+2H2O(l)。已知H2O(l)=H2O(g) ΔH=+44kJ·mol-1.相关的化学键键能数据如下:
化学键
C—H
C=O
H—H
H—O
键能/kJ·mol-1
413
745
436
463
则4H2(g)+CO2(g)=CH4(g)+2H2O(l)的ΔH=___________(填字母)。
A. -182kJ·mol-1 B. -358kJ·mol-1
C. -270kJ·mol-1 D. -314kJ·mol-1
【答案】(1)2(a-b)kJ·mol-1
(2) ①. 放热 ②. = ③. >
(3)< (4)CO(g)+O2(g)=CO2(g) ΔH=-283 kJ·mol-1
(5)N2H4(g)+O2(g)=N2(g)+2H2O(g) ΔH=-534.0 kJ·mol-1 (6)B
【解析】
【小问1详解】
从图中可得出,H2(g)+O2(g)=H2O(g)的ΔH=(a-b)kJ·mol-1,则2H2(g)+O2(g)=2H2O(g)的ΔH=2(a-b)kJ·mol-1。
【小问2详解】
进程Ⅰ中,生成物具有的能量低于反应物具有的能量,则反应是放热反应;反应Ⅱ是加入催化剂,降低了反应的活化能,但反应物、生成物的总能量不变,反应物的转化率和生成物的产率不变,所以平衡时P的产率Ⅰ=Ⅱ;反应Ⅱ、Ⅲ都加入了催化剂,但反应Ⅲ的活化能比反应Ⅱ大,所以生成P的速率Ⅱ>Ⅲ。
【小问3详解】
已知反应:①2H2S(g)+3O2(g)=2SO2(g)+2H2O(l) ΔH1,②2H2S(g)+O2(g)=2S(s)+2H2O(l) ΔH2,从反应方程式看,反应①相当于在反应②的基础上,S(s)继续燃烧,所以反应①放出的热量多,∆H1<∆H2。
【小问4详解】
在101kPa时,CO在1mol氧气中完全燃烧,生成CO2气体,放出566kJ的热量,即2CO(g)+O2(g)=2CO2(g) ΔH=-566 kJ·mol-1,则表示CO燃烧热的热化学方程式是CO(g)+O2(g)=CO2(g) ΔH=-283 kJ·mol-1。
【小问5详解】
已知N2H4(g)完全燃烧生成氮气和气态水时,平均每转移1mol电子放出133.5kJ热量,1molN2H4(g)完全燃烧生成氮气和气态水时,转移4mole-,则放出热量133.5kJ×4=534.0 kJ,该反应的热化学方程式是N2H4(g)+O2(g)=N2(g)+2H2O(g) ΔH=-534.0 kJ·mol-1。
【小问6详解】
对于反应4H2(g)+CO2(g)=CH4(g)+2H2O(g) ΔH=4E(H-H)+2E(C=O)-4E(C-H)-4E(H-O)=4×436 kJ·mol-1+2×745 kJ·mol-1-4×413 kJ·mol-1-4×463 kJ·mol-1=-270 kJ·mol-1。
即4H2(g)+CO2(g)=CH4(g)+2H2O(g) ΔH=-270 kJ·mol-1 ①
H2O(l)=H2O(g) ΔH=+44kJ·mol-1. ②
依据盖斯定律,将反应①-②×2得:4H2(g)+CO2(g)=CH4(g)+2H2O(l) ΔH=(-270 kJ·mol-1)-( 44kJ·mol-1)×2=-358kJ·mol-1,故选B。
16. 优化反应条件是研究化学反应的重要方面。以反应Na2S2O3+H2SO4=Na2SO4+SO2↑+S↓+H2O为例,探究外界条件对化学反应速率的影响,实验方案如下表所示。
实验序号
Na2S2O3溶液
H2SO4溶液
蒸馏水体积/mL
温度/℃
浓度/(mol·L-1)
体积/mL
浓度/(mol·L-1)
体积/mL
I
0.1
1.5
0.1
1.5
12
20
Ⅱ
0.1
2.5
0.1
1.5
11
a
Ⅲ
0.1
2.5
0.1
1.5
b
30
(1)表中,a为___________,b为___________。
(2)选用Ⅱ和Ⅲ作对照实验的目的是探究___________对化学反应速率的影响,Ⅲ中加入bmL蒸馏水的目的是___________。
(3)上述三个实验中的反应速率最快的应该是实验___________(用I、Ⅱ、Ⅲ作答),支持这一结论的实验现象为___________。
(4)通过实验测定,实验Ⅲ20s后不再产生S沉淀,则0~20s内v(Na2S2O3)=___________。(忽略溶液混合体积的变化)
【答案】(1) ①. 20 ②. 11
(2) ①. 温度 ②. 保持两次实验中溶液总体积相同,确保两次实验反应物浓度相等
(3) ①. Ⅲ ②. 产生浑浊的时间最短
(4)5×10-4 mol/(L·s)
【解析】
【分析】本实验是探究Na2S2O3的浓度和温度改变对化学反应速率产生的影响,H2SO4的浓度在三组实验中应相同,因为H2SO4的起始投入量相同,所以溶液的总体积应相等。
【小问1详解】
分析表中数据可得出,实验I、Ⅱ是探究Na2S2O3浓度变化对化学反应速率的影响,实验Ⅱ、Ⅲ是探究温度对化学反应速率的影响,所以a为20,b为11。
【小问2详解】
由分析可知,选用Ⅱ、Ⅲ作对照实验的目的是探究温度对化学反应速率的影响;温度不同,则Na2S2O3、H2SO4的浓度对应相等,Ⅲ中加入bmL蒸馏水的目的是:保持两次实验中溶液总体积相同,确保两次实验反应物浓度相等。
【小问3详解】
上述三个实验Ⅲ中,反应物的浓度最大、温度最高,则反应速率最快的应该是实验Ⅲ,支持这一结论的实验现象为:产生浑浊的时间最短。
【小问4详解】
表中数据显示,Na2S2O3过量,H2SO4完全反应。通过实验测定,实验Ⅲ20s后不再产生S沉淀,则0~20s内v(Na2S2O3)== 5×10-4 mol/(L·s)。
【点睛】探究外界条件对化学反应速率的影响时,通常只探究一个变量。
17. 氨在国民经济生产中占有重要地位。下图是合成氨的简要流程和反应方程式:
N2(g)+3H2(g) 2NH3(g) ΔH<0
(1)图中X是___________,这样操作的目的是___________。
(2)T ℃时在容积为2 L的密闭恒容容器中充入0.8 mol N2(g)和1.6 mol H2(g),5 min后达到平衡,测得N2的浓度为0.2mol/L。
①计算此段时间的反应速率v(NH3)=___________,H2的转化率___________。
②已知300℃时K=0.86,则(2)中的反应温度T___________300(填“>”“<”或“=”)。若向平衡后的体系中同时加入1.2mol N2、1.6mol H2、1.2mol NH3,平衡将___________(填“正向移动”、“不移动”或“逆向移动”)。
(3)下列措施可提高N2平衡转化率的是___________(填序号)。
a. 恒容时充入H2,使体系总压强增大 b. 恒容时将NH3从体系中分离
c. 恒容时充入He,使体系总压强增大 d. 加入合适的催化剂
(4)科学家一直致力于研究常温、常压下“人工固氮”的新方法。曾有实验报道:在低温、常压、光照条件下,N2在催化剂(掺有少量Fe2O3的TiO2)表面与水发生反应:2N2(g)+6H2O(l) 4NH3(g)+3O2(g) ΔH=+765.2 kJ·mol-1.进一步研究NH3生成量与温度的关系,部分实验数据见下表(光照、压强1.0×105Pa、反应时间3 h):
T/K
303
313
323
353
NH3生成量/(×10-6 mol)
4.8
5.9
6.0
2.0
当温度高于323K时,NH3的生成量反而降低的可能原因是___________ 。
【答案】(1) ①. N2、H2 ②. 提高原料的利用率
(2) ①. 0.08mol/(L·min) ②. 75% ③. < ④. 正向移动
(3)ab (4)催化剂失去活性;发生副反应氨气与氧气反应;温度升高液态水脱离催化剂表面,降低了氮气在催化剂表面与水接触的几率
【解析】
【分析】由转化图可知,生成的氨气在冷凝器中冷凝,未反应的N2、H2进入到压缩机循环利用;合成氨反应为放热反应,温度越高平衡常数越小,判断平衡的移动方向时,计算出Qc,再与平衡常数比较;要提高N2平衡转化率,可采用冲入H2,分离产物,加压等方法。当温度高于323K时,NH3的生成量反而降低的可能原因是催化剂失去活性;发生副反应氨气与氧气反应;温度升高液态水脱离催化剂表面,降低了氮气在催化剂表面与水接触的几率。
【小问1详解】
冷凝器将氨气冷凝分离出后,氮气和氢气进入压缩机循环,则X为N2、H2,这样操作的目的是提高原料的利用率,故答案为:N2、H2;提高原料的利用率;
【小问2详解】
①在容积为2L的密闭恒容容器中充入0.8molN2(g)和1.6molH2(g),开始时,氮气和氢气的浓度分别为0.4mol/L和0.8mol/L,5min后达到平衡,测得N2的浓度为0.2mol/L,氢气的浓度为0.8mol/L-3×(0.4-0.2)mol/L=0.2mol/L,氨气的浓度为2×(0.4-0.2)mol/L=0.4mol/L,则此段时间的反应速率v(NH3)===0.08mol/(L.min),消耗氢气的物质的量为氢气的浓度为3×(0.8-0.2×2)mol=1.2mol,则H2的转化率=×100%=×100%=75%,故答案为:0.08mol/(L·min);75%;
②T℃时,平衡常数K===100,300℃时K=0.86,相比于300℃,平衡常数增大,平衡正移,由于合成氨为放热反应,则T<300℃,若向平衡后的体系中同时加入1.2molN2、1.6molH2、1.2molNH3,此时氮气、氢气和氨气的物质的量浓度分别为0.8mol/L、1.0mol/L、1.0mol/L,Q==1.25<K,则平衡将正向移动,故答案为:<;正向移动;
【小问3详解】
a.恒容时充入H2,使体系总压强增大,增大反应物浓度,平衡正移,则N2平衡转化率增大,故a正确;
b.恒容时将NH3从体系中分离,减小生成物浓度,平衡正移,则N2平衡转化率增大,故b正确;
c.恒容时充入He,使体系总压强增大,各物质的浓度均减小,平衡逆移,则N2平衡转化率减小,故c错误;
d.加入合适的催化剂,平衡不移动,则N2平衡转化率不变,故d错误;
故答案为:ab;
【小问4详解】
当温度高于323K时,NH3的生成量反而降低的可能原因是催化剂失去活性;发生副反应氨气与氧气反应;温度升高液态水脱离催化剂表面,降低了氮气在催化剂表面与水接触的几率,
故答案为:催化剂失去活性;发生副反应氨气与氧气反应;温度升高液态水脱离催化剂表面,降低了氮气在催化剂表面与水接触几率。
18. 将CO2转化为CO、CH3OH等燃料,可以有效的缓解能源危机,同时可以减少温室气体,实现“双碳目标”。回答下列问题:
(1)以800℃时,H2还原CO2反应的热化学方程式及其平衡常数如下:
Ⅰ:CO2(g)+H2(g)CO(g)+H2O(g) ΔH1=+41kJ·mol-1 K1=104
Ⅱ:CO2(g)+3H2(g)CH3OH(g)+H2O(g) ΔH2=-49.5kJ·mol-1 K2=10-3
①反应CO(g)+2H2(g)CH3OH(g) ΔH3=___________kJ·mol-1,K3=___________。
②反应Ⅰ的反应趋势远大于反应Ⅱ,其原因是___________。
③对于反应Ⅱ温度升高,平衡___________移动(填“向左”“向右”或“不”);增大压强,平衡常数___________(填“变大”“变小”或“不变”)。
(2)在1.0×105Pa,将4mol H2与1mol CO2进行反应,体系中气体平衡组成比例(物质的量分数)随温度变化的理论计算结果如图所示。
反应CO(g)+2H2(g)CH3OH(g)的平衡常数Kp(600℃)=___________Pa-2,600℃时平衡体系中H2O的物质的量分数是___________。(对于气相反应,用某组分(B)的平衡分压(pB)代替其物质的量浓度(cB)也可以表示平衡常数(记作Kp),已知:B的平衡分压=总压×平衡时B的物质的量分数,结果保留一位小数)
【答案】(1) ①. -90.5 ②. 10-7 ③. 800℃时,反应Ⅰ的平衡常数远大于反应Ⅱ的平衡常数 ④. 向左 ⑤. 不变
(2) ①. 1.6×10-9 ②. 30%
【解析】
【小问1详解】
Ⅰ:CO2(g)+H2(g)CO(g)+H2O(g) ΔH1=+41kJ·mol-1 K1=104
Ⅱ:CO2(g)+3H2(g)CH3OH(g)+H2O(g) ΔH2=-49.5kJ·mol-1 K2=10-3
①依据盖斯定律,将反应Ⅱ-Ⅰ可得:反应CO(g)+2H2(g)CH3OH(g) ΔH3=(-49.5kJ·mol-1)-( +41kJ·mol-1)= -90.5kJ·mol-1,K3==10-7。
②从两反应的平衡常数可以看出,K1≫K2,所以反应Ⅰ的反应趋势远大于反应Ⅱ,其原因是:800℃时,反应Ⅰ的平衡常数远大于反应Ⅱ的平衡常数。
③对于反应Ⅱ,ΔH2=-49.5kJ·mol-1<0,温度升高,平衡向左移动;平衡常数只受温度变化的影响,不受压强变化的影响,则增大压强,平衡常数不变。
【小问2详解】
从图中可以看出,反应CO(g)+2H2(g)CH3OH(g)达平衡时,H2的体积分数为25%,CO、CH3OH的体积分数相等(设为a%),,则平衡常数Kp(600℃)== 1.6×10-9Pa-2。设600℃时平衡体系中,CO的物质的量分数为x,H2O的物质的量分数为y,则CO2、CH3OH的物质的量分数也为x,==,y=2x,x+x+y+x+25%=100%,x=15%,y=30%。即H2O的物质的量分数是30%。
重庆市长寿中学2022-2023学年高二化学上学期1月期末考试试题(Word版附解析): 这是一份重庆市长寿中学2022-2023学年高二化学上学期1月期末考试试题(Word版附解析),共83页。试卷主要包含了单选题,非选择题等内容,欢迎下载使用。
重庆市长寿中学2022-2023学年高一化学下学期4月期中考试试题(Word版附解析): 这是一份重庆市长寿中学2022-2023学年高一化学下学期4月期中考试试题(Word版附解析),共15页。试卷主要包含了选择题,解答题等内容,欢迎下载使用。
重庆市长寿中学2022-2023学年高二化学下学期4月期中考试试题(Word版附解析): 这是一份重庆市长寿中学2022-2023学年高二化学下学期4月期中考试试题(Word版附解析),共18页。试卷主要包含了答填空题时,必须使用0, 已知等内容,欢迎下载使用。

