江苏省南通市启秀中学 2023—2024 学年上学期阶段性练习(9月)九年级物理化学试卷(月考)
展开
这是一份江苏省南通市启秀中学 2023—2024 学年上学期阶段性练习(9月)九年级物理化学试卷(月考),文件包含江苏省南通市启秀中学2023-2024学年度第一学期阶段性练习9月九年级物理化学试卷pdf、江苏省南通市启秀中学2023-2024学年度第一学期阶段性练习9月九年级物理答案docx、江苏省南通市启秀中学2023-2024学年度第一学期阶段性练习9月九年级化学答案docx等3份试卷配套教学资源,其中试卷共15页, 欢迎下载使用。
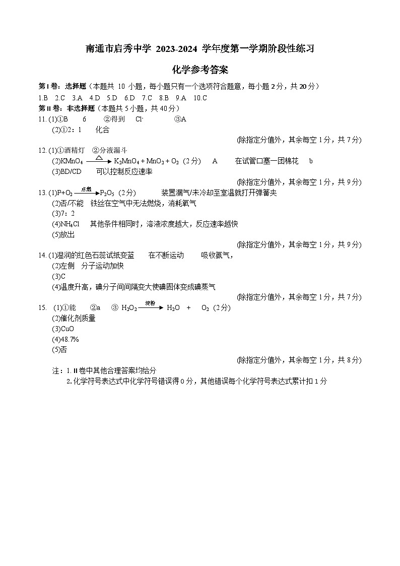
南通市启秀中学 2023-2024 学年度第一学期阶段性练习物理参考答案1.C 2.B 3.A 4.A 5.C 6.C 7.C 8.D 9.A 10.C 11.A 12.D28. > > 29. 内 机械 做功30. 1050 3000 17.5 105031.32.33. 匀速上升 0.54 74.1% 变小 克服动滑轮重所做的额外功不变,总额外功增加 增加物重 0.834. 匀速 0.3 0.3 60% 无关 12035. B 滑动的距离 速度 甲、乙 > 动能大小36. 不变 变大 晶体 3.2×10337. B、C 加热时间 两方案都可行 质量 不可行 实验中液体a的质量应相同 38.(1);(2)5000N;(3)5600J【详解】解:(1)有用功(2)由图可知滑轮组的动滑轮绕绳子的段数,绳子自由端移动的距离总功绳端的拉力(3)动滑轮的重力克服动滑轮重力做的额外功总的额外功克服摩擦和钢丝绳重所做的功答:(1)提升重物做的有用功为;(2)绳端的拉力为5000N;(3)若动滑轮的质量为20kg,克服摩擦和钢丝绳重所做的功为5600J。39.(1)160J;(2)80%;(3)9【详解】解:(1)一个取水桶对进入接水槽的水所做的(2)水流对水槽做的功筒车旋转一周取水的机械效率(3)1小时对水所做的功则燃烧柴油放出的热量为则需要燃烧柴油的质量是答:(1)一个取水桶对进入接水槽的水所做的功为160J;(2)若水流冲击筒车的功率为40W,筒车旋转一周取水的机械效率为80%;(3)若采用效率为30%的柴油发动机代替水车旋转一小时抽相同质量的水,需要燃烧柴油的质量是9g。40、内能 用电器 D 2.5×104 J 105 2 动能减小的快 2.25×105 J A
相关试卷
这是一份江苏省南通市启秀中学2023-2024学年九上物理期末考试试题含答案,共10页。试卷主要包含了在生活中,人们常用“千瓦·时”等内容,欢迎下载使用。
这是一份2023-2024学年江苏省南通市启秀中学九上物理期末检测模拟试题含答案,共14页。试卷主要包含了考生要认真填写考场号和座位序号,下列关于导体的说法正确的是等内容,欢迎下载使用。
这是一份江苏省南通市启秀中学2023-2024学年八上物理期末复习检测试题含答案,共9页。试卷主要包含了下列说法正确的是等内容,欢迎下载使用。

