所属成套资源:新高考化学一轮复习考点过关练习 (含解析)
新高考化学一轮复习考点过关练习第59练 合成高分子的基本方法(含解析)
展开
这是一份新高考化学一轮复习考点过关练习第59练 合成高分子的基本方法(含解析),共13页。试卷主要包含了一种有机玻璃的结构如图所示,某高分子化合物的部分结构如下等内容,欢迎下载使用。
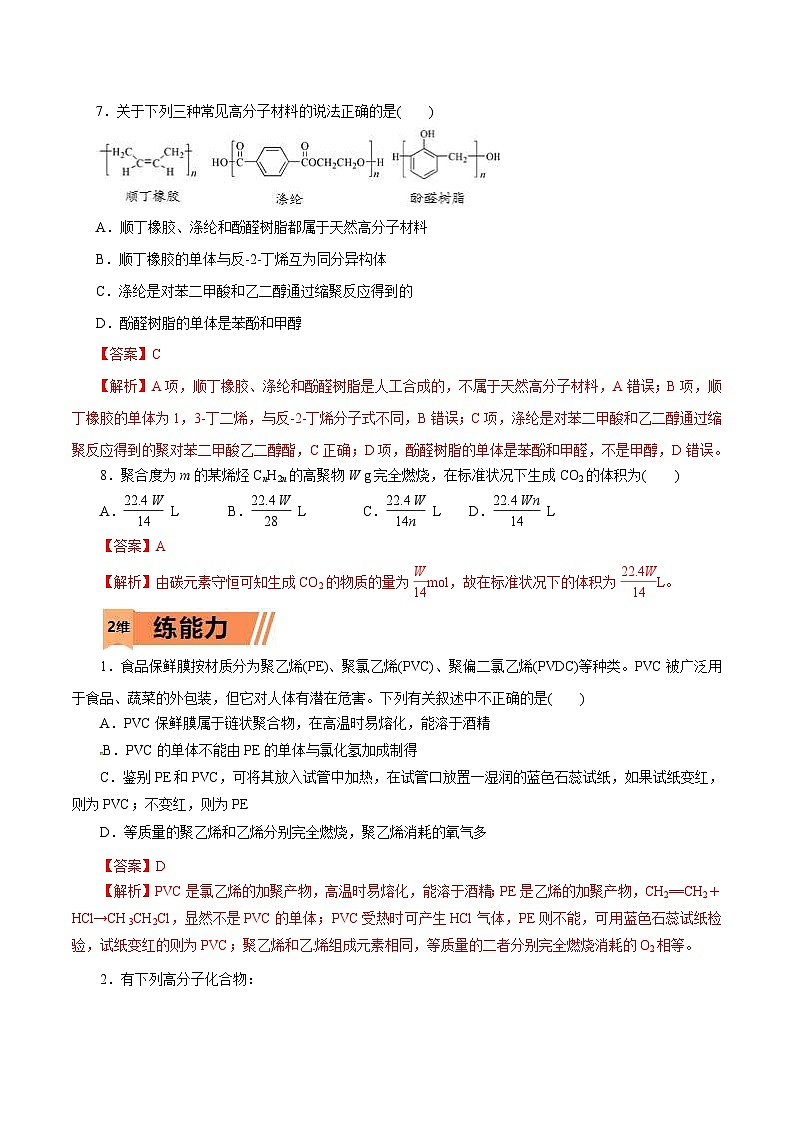
专题20 合成高分子第59练 合成高分子的基本方法1.下列关于乙烯和聚乙烯的叙述中正确的是( )A.二者都能使溴水褪色,性质相似 B.二者互为同系物[来源:C.二者最简式相同 D.二者分子组成相同【答案】C【解析】聚乙烯不含双键,二者性质不相似,也不互为同系物,乙烯是低分子化合物,聚乙烯是高分子化合物,二者分子组成不相同。2.人造象牙的主要结构是,该物质是通过加聚反应制得,则合成人造象牙的单体是( )A.(CH3)2O B.HCHO C.CH3CHO D.H2N—CH2—CO—NH2【答案】B【解析】由人造象牙的结构简式可知:→链节:—CH2—O—→单体:HCHO。3.一种有机玻璃的结构如图所示。关于它的叙述不正确的是( )A.该有机玻璃是一种线型结构的高分子材料B.该有机玻璃的化学名称为聚甲基丙烯酸甲酯C.可用过滤方法除去CCl4中的少量该有机玻璃D.它在一定条件下发生水解反应时,C—O键发生断裂【答案】C【解析】该有机玻璃能够溶解在CCl4中而并不形成沉淀,因此不可用过滤的方法除去。4.N95口罩熔喷过滤布可以有效阻挡病毒,其成分为100%PP(聚丙烯)。下列说法正确的是( )A.聚丙烯是纯净物 B.聚丙烯可以使溴水褪色C.聚丙烯的单体为CH3-CH=CH2 D.聚丙烯的链节为-CH3-CH-CH2-【答案】C【解析】A项,聚丙烯由链节相同但聚合度不同的一系列物质组成,是混合物,A不正确;B项,聚丙烯分子内只含有单键,不能使溴水褪色,B不正确;C项,聚丙烯是由丙烯通过加聚反应制得,它的单体为CH3-CH=CH2,C正确;D项,聚丙烯的链节为,D不正确;故选C。5.某高分子化合物的部分结构如下:下列说法不正确的是( )A.聚合物的链节是B.聚合物的分子式为(C2H2Cl2)nC.聚合物的单体是CHCl===CHClD.若n为聚合度,则该聚合物的平均相对分子质量为97n【答案】A【解析】因碳碳单键可以旋转,则可判断题给聚合物的重复结构单元(即链节)为,该聚合物的结构简式为,分子式为(C2H2Cl2)n,平均相对分子质量为97n,聚合物的单体是CHCl===CHCl。6.CH3—CH===CH—CH3发生聚合反应生成的高聚物分子的结构简式正确的是( )【答案】B【解析】发生加聚反应时,只是碳碳双键打开,相互连接形成碳链,双键碳原子上所连接的基团(—CH3)并不在主链上,而是作为支链。7.关于下列三种常见高分子材料的说法正确的是( ) A.顺丁橡胶、涤纶和酚醛树脂都属于天然高分子材料B.顺丁橡胶的单体与反-2-丁烯互为同分异构体C.涤纶是对苯二甲酸和乙二醇通过缩聚反应得到的D.酚醛树脂的单体是苯酚和甲醇【答案】C【解析】A项,顺丁橡胶、涤纶和酚醛树脂是人工合成的,不属于天然高分子材料,A错误;B项,顺丁橡胶的单体为1,3-丁二烯,与反-2-丁烯分子式不同,B错误;C项,涤纶是对苯二甲酸和乙二醇通过缩聚反应得到的聚对苯二甲酸乙二醇酯,C正确;D项,酚醛树脂的单体是苯酚和甲醛,不是甲醇,D错误。8.聚合度为m的某烯烃CnH2n的高聚物W g完全燃烧,在标准状况下生成CO2的体积为( )A. L B. L C. L D. L【答案】A【解析】由碳元素守恒可知生成CO2的物质的量为mol,故在标准状况下的体积为L。1.食品保鲜膜按材质分为聚乙烯(PE)、聚氯乙烯(PVC)、聚偏二氯乙烯(PVDC)等种类。PVC被广泛用于食品、蔬菜的外包装,但它对人体有潜在危害。下列有关叙述中不正确的是( )A.PVC保鲜膜属于链状聚合物,在高温时易熔化,能溶于酒精B.PVC的单体不能由PE的单体与氯化氢加成制得C.鉴别PE和PVC,可将其放入试管中加热,在试管口放置一湿润的蓝色石蕊试纸,如果试纸变红,则为PVC;不变红,则为PED.等质量的聚乙烯和乙烯分别完全燃烧,聚乙烯消耗的氧气多【答案】D【解析】PVC是氯乙烯的加聚产物,高温时易熔化,能溶于酒精;PE是乙烯的加聚产物,CH2==CH2+HCl→CH3CH2Cl,显然不是PVC的单体;PVC受热时可产生HCl气体,PE则不能,可用蓝色石蕊试纸检验,试纸变红的则为PVC;聚乙烯和乙烯组成元素相同,等质量的二者分别完全燃烧消耗的O2相等。2.有下列高分子化合物:其中由两种不同单体聚合而成的是( )A.③⑤ B.③④⑤ C.①②③⑤ D.②③④⑤【答案】B【解析】①是加聚物,单体是苯乙烯;②是加聚物,单体是1氯1,3丁二烯;③是缩聚物,单体是苯酚和甲醛;④是加聚物,单体是乙烯和丙烯;⑤是缩聚物,单体是对苯二甲酸和乙二醇,符合题意的有③④⑤。3.今有高聚物下列分析正确的是( )A.其单体是CH2===CH2和 B.它是缩聚反应的产物C.其单体是 D.链节是CH3CH2COOCH2CH3【答案】C【解析】从有机物的结构简式可知,该高聚物是由CH2===CHCOOCH2CH3经加聚反应生成的,其链节为。4.聚合物是( )A.同分异构体 B.单体是同系物C.由相同的单体生成 D.均由加聚反应生成【答案】B【解析】由于两种聚合物链节中含有氮原子,应是缩聚反应的产物,可知其单体为H2N—CH2COOH和这两种物质都是α氨基酸,属于同系物。5.下列高分子化合物是由一种单体缩聚制得的是( )A. B.C. D.【答案】B【解析】A项,链节主链中含有4个碳原子,是由两种烯烃通过加聚反应得到的,分别为乙烯和丙烯,故A错误;B项,由高聚物的结构简式可知,链节主链中含有酯基,为酯化反应进行的缩聚反应生成高聚物,单体的结构简式为:,故B正确;C项,由高聚物的结构简式可知,链节主链中含有两个酯基,为酯化反应进行的缩聚反应生成高聚物,单体有2种,分别为己二酸和乙二醇,故C错误;D项,由高聚物的结构简式可知,链节主链中含有2个碳原子,单体为乙烯,是通过加聚反应得到的,故D错误。6.下列高聚物中,由两种不同的单体通过缩聚反应制得的是( )【答案】D【解析】分析题中四个选项:A项是由CH2==CH2和CH2==CHCN 加聚而成的;B项是由CH2==CH—CH==CH2加聚而成的;C项是由CH2==CH—CH==CH2和CH2==CHC6H5加聚而成的;只有D项中含有官能团—COO—,故D项是通过缩聚反应生成的。7.聚合物(结构简式片段)可被人体吸收,常作为外科缝合手术的材料。该物质由下列哪种物质聚合而成A.CH3CH(OH)COOH B.HCOOCH2OHC.HOCH2CH2COOH D.HOCH(CH3)COOCH(CH3)CH2OH【答案】A【解析】由题干中给出的高聚物的部分结构简式片段可知,该高聚物中含有酯基,是某单体通过缩聚反应制得,单体是CH3CH(OH)COOH,故选A。8.某高聚物可表示为:。下列有关其叙述不正确的是( )A.该高聚物是通过加聚反应生成的B.合成该高聚物的单体有3种C.1mol该物质能与1molH2加成,生成不含的物质D.该高聚物能被酸性KMnO4溶液氧化【答案】C【解析】A项,通过观察该高分子链节中主链的组成情况,可知全为碳原子,则该高聚物是通过加聚反应生成的,故A项正确;B项,由上述分析可知,该高聚物的单体有3种,故B项正确;C项,1mol该高聚物分子结构中含n mol碳碳双键,能与nmol H2发生加成反应,生成不含的物质,故C项错误;D项,该高聚物分子中含有碳碳双键,能被酸性高锰酸钾溶液氧化,故D项正确。9.现有烃的含氧衍生物A,还原A时生成醇B;氧化A时生成C,由B、C反应可生成高分子化合物以下叙述错误的是( )A.A属于醛类B.A的相对分子质量为58C.A分子中有6个原子,含碳质量分数为40%D.1 mol A与足量银氨溶液反应能生成4 mol 银【答案】C【解析】A既能被氧化,又能被还原,属于醛类;由高分子化合物可推知其单体为HOCH2CH2OH、HOOC—COOH,故A为其相对分子质量为58;含碳为24÷58×100%≠40%;1 mol A中含2 mol醛基,能与银氨溶液反应生成4 mol银。10.PHB塑料是一种可在微生物作用下降解的环保型塑料,其结构简式为,下面有关PHB说法不正确的是( )A.PHB是一种聚酯B.PHB的单体是CH3CH2CH(OH)COOHC.PHB在微生物作用下的降解产物可能有CO2和H2OD.PHB通过加聚反应制得 【答案】D【解析】由PHB的结构简式的特点:主链上含碳、氧原子,故PHB为缩聚产物。11.合成导电高分子化合物PPV的反应为下列说法正确的是( )A.PPV是聚苯乙炔B.该反应为缩聚反应C.PPV与聚苯乙烯的最小结构单元组成相同D.1 mol 最多可与2 mol H2发生反应【答案】B【解析】聚苯乙炔的结构简式是,与PPV的结构不同,A项错误;题给反应在生成高聚物的同时还有小分子HI生成,属于缩聚反应,B项正确;聚苯乙烯的结构简式是,最小结构单元是,PPV的结构单元是,显然不相同,C项错误;1 mol 最多可与5 mol H2发生反应,D项错误。1.(2022•山东卷)下列高分子材料制备方法正确的是; )A.聚乳酸()由乳酸经加聚反应制备B.聚四乙烯()由四氟乙烯经加聚反应制备C.尼龙()由己胺和己酸经缩聚反应制备D.聚乙烯醇()由聚乙酸乙烯酯()经消去反应制备【答案】B【解析】】本题考查加聚反应和缩聚反应的比较。A项,聚乳酸()是由乳酸[HOCH(CH3)COOH]分子间脱水缩聚而得,即发生缩聚反应,A错误;B项,聚四氟乙烯()是由四氟乙烯(CF2=CF2)经加聚反应制备,B正确;C项,尼龙-66()是由己二胺和己二酸经过缩聚反应制得,C错误;D项,聚乙烯醇()由聚乙酸乙烯醇酯()发生水解反应制得,D错误;故选B。2.下列对聚合物及其单体的认识中,正确的是( )A.的单体属于二烯烃B.是由三种单体加聚得到的C.锦纶是由一种单体缩聚得到的D.的单体都不能发生银镜反应【答案】B【解析】A项, 的单体是CH2=CF2、CF2=CFCF3,A错误;B项,是由三种单体加聚得到的,即1,3-丁二烯、邻甲基苯乙烯、苯乙烯,B正确;C项,锦纶是由两种单体缩聚得到的,即H2N(CH2)6NH2、HOOC(CH2)4COOH,C错误;D.项,的单体是苯酚和甲醛,其中甲醛能发生银镜反应,D错误。3.(2022•湖南选择性考试)聚乳酸是一种新型的生物可降解高分子材料,其合成路线如下:下列说法错误的是( )A.m=n-1B.聚乳酸分子中含有两种官能团C.1mol乳酸与足量的反应生成1molH2D.两分子乳酸反应能够生成含六元环的分子【答案】B【解析】A项,根据氧原子数目守恒可得:3n=2n+1+m,则m=n-1,A正确;B项,聚乳酸分子中含有三种官能团,分别是羟基、羧基、酯基,B错误;C项,1个乳酸分子中含有1个羟基和1个羧基,则1mol乳酸和足量的Na反应生成1mol H2,C正确;D项,1个乳酸分子中含有1个羟基和1个羧基,则两分子乳酸可以缩合产生含六元环的分子(),D正确;故选B。4.(2021•北京卷)聚苯丙生是一种可生物降解的高分子。其结构可以表示为-Xm-Yn-Xp-Yq-,其中,X的结构为,Y的结构为。已知:两分子一元羧酸可发生脱水反应:R-COOH+HOOC-R'→RCOOCOR'+H2O下列说法不正确的是( )A.合成聚苯丙生的每个单体都含有2个羧基B.聚苯丙生含有的官能团是酯基、醚键C.合成聚苯丙生的反应是缩聚反应D.m、n、p、q的值影响聚苯丙生的降解速率【答案】B【解析】A项,合成聚苯丙生的单体为、,每个单体都含有2个羧基,故A正确;B项,聚苯丙生中含有的官能团为:、,不含酯基,故B错误;C项,根据题示信息,合成聚苯丙生的反应过程中发生了羧基间的脱水反应,除了生成聚苯丙生,还生成了水,属于缩聚反应,故C正确;D项,聚合物的分子结构对聚合物的降解有本质的影响,因此m、n、p、q的值影响聚苯丙生的降解速率,故D正确;故选B。5.(2021•湖北选择性考试)聚醚砜是一种性能优异的高分子材料。它由对苯二酚和4,4‘-二氯二苯砜在碱性条件下反应,经酸化处理后得到。下列说法正确的是( ) A.聚醚砜易溶于水 B.聚醚砜可通过缩聚反应制备C.对苯二酚的核磁共振氢谱有3组峰 D.对苯二酚不能与FeCl3溶液发生显色反应【答案】B【解析】聚醚砜是缩聚反应得到的高分子化合物,不溶于水,A项错误;B项正确;对苯二酚为对称结构,含有2种类型氢原子,在核磁共振氢谱有2组峰,C项错误;对苯二酚含有酚羟基,遇氯化铁溶液显紫色,D项错误。6.(2020•北京卷)高分子M广泛用于牙膏、牙科粘合剂等口腔护理产品,合成路线如图:下列说法不正确的是( )A.试剂a是甲醇B.化合物B不存在顺反异构体C.化合物C的核磁共振氢谱有一组峰D.合成M的聚合反应是缩聚反应【答案】D【解析】CH≡CH与试剂a发生加成反应生成B,HOOCCH=CHCOOH分子内脱水生成C,B和C聚合生成M,根据聚合物M的结构式可知,M的单体为CH2=CH-O-CH3和,由此可知B为CH2=CH-O-CH3,C为,则试剂a为CH3OH。A.根据分析,试剂a 为CH3OH,名称是甲醇,故A正确;B.化合物B为CH2=CH-O-CH3,要存在顺反异构,碳碳双键上的每个碳原子连接的两个原子或原子团不同时能形成顺反异构,B的结构中其中一个双键碳上连接的两个原子相同,不存在顺反异构体,故B正确;C.化合物C为,其结构对称,只含有一种氢原子,则核磁共振氢谱有一组峰,故C正确;D.聚合物M是由CH2=CH-O-CH3和中的双键上发生加成聚合反应,不是缩聚反应,故D错误;故选D。7.二氧化碳所带来的全球性气候问题受到世界各国科学家的广泛关注,寻求环境友好的化工过程和新型高分子材料是研究二氧化碳与环氧化合物直接制备聚碳酸酯的动力。已知合成某聚碳酸酯的反应为:下列有关说法正确的是( )A.该反应属于缩聚反应B.该反应属于加聚反应C.环氧化合物与相同碳原子数的醇类属于同分异构体D.环氧乙烷与乙醛互为同系物【答案】B【解析】该反应是CO2(O===C===O)中的碳氧双键打开与环氧烷烃的加聚反应,环氧化合物与相同碳原子的醛或酮属于同分异构体,环氧化合物与乙醛结构不同,二者不属于同系物。
相关试卷
这是一份新高考化学一轮复习考点过关练习专题 20合成高分子(含解析),共12页。试卷主要包含了下列对合成材料的认识不正确的是等内容,欢迎下载使用。
这是一份新高考化学一轮复习考点过关练习第60练 高分子材料(含解析),共20页。试卷主要包含了焚烧下列物质,严重污染大气的是,PE是指,化工塑料PVC指的是,对塑料的叙述不正确的是等内容,欢迎下载使用。
这是一份新高考化学一轮复习考点过关练习第55练 有机合成(含解析),共14页。试卷主要包含了已知等内容,欢迎下载使用。

