所属成套资源:资料六年级语文素材-小升初语文专项总复习资料 全国通用
- 小升初语文查字典的两种方法及题目和答案 其他 0 次下载
- 如何提高小升初语文词语补全题目的正确率 其他 1 次下载
- 小升初语文必备文学常识常考100题汇总(含答案) 其他 3 次下载
- 小升初文言文阅读训练题 其他 7 次下载
- 小升初语文易错知识点病句辨析题目和答案 其他 0 次下载
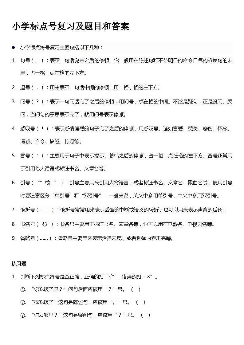
小学标点号复习及题目和答案
展开
小学标点号复习及题目和答案 小学标点符号复习主要包括以下几种:句号(。):表示一句话说完之后的停顿。它一般用在陈述句和不带明显的命令口气的祈使句的末尾,占一格,点在格的左下方。逗号(,):用来表示一句话中间的停顿,用一格,格的左下方。问号(?):表示一句问话完了之后的停顿,用问号,点在格的中间。不论是疑句,还是设问、反问,当问句的意思表示完了,就用问号表示停顿。感叹号(!):表示感情强烈的句子完了之后的停顿,用感叹号。诸如喜爱、赞美、悲伤、怀念、请求、命令、愤怒、惊讶等。冒号(:):主要用于句子中表示提示、总结之后的停顿,占一格,点在格的左下方。冒号还常用于引用他人话语或标注书名、文章名等。引号(“”或‘’):引号主要用来引用人物语言,或者标注书名、文章名、歌曲名等。使用引号时要注意区分“单引号”和“双引号”,一般来说,英文中多用单引号,中文中多用双引号。破折号(——):破折号常常用来表示话语的中断或语义的转折,也可以用来表示声音的延长。书名号(《》):书名号主要用于标注书名、文章名等,也可以用在电影名、电视剧名等。省略号(……):省略号主要用来表示话语未尽,或者列举内容未完等。 练习题判断下列标点符号是否正确,正确的打“√”,错误的打“×”。
①. “你吃饭了吗?”问句后面应该用“?”号。 ( )
②. “我吃饭了”这句是陈述句,应该用“。”号。 ( )
③. “你去哪里?”这句是疑问句,应该用“?”号。 ( )
下列句子中,哪些地方应该使用逗号?
①. 我喜欢看书,也喜欢打球。 ( )
②. 今天天气真好,真希望出去玩。 ( )
③. 他学习很努力,可是成绩却不好。 ( )
下列句子中,哪些地方应该使用句号?
①. 爸爸说:“你今天做了什么?” ( )
②. 我喜欢看电视,不喜欢看书。 ( )
③. 明天下雨,我们就不去公园了。 ( )
下列句子中,哪些地方应该使用问号?
①. 你今天吃饭了吗? ( )
②. 他叫什么名字? ( )
③. 你今天是不是很忙? ( )
④. 他叫什么名字! ( )
下列句子中,哪些地方应该使用冒号?
①. 老师说:“你要认真听课。” ( )
②: 我的妈妈经常问我:“你作业做完了吗?” ( )
③: 我很喜欢吃水果:香蕉、苹果、橙子…… ( )
④: 他说:“我要去公园玩。” ( )
下列句子中,哪些地方应该使用引号?
①. 爸爸经常说:“不听老人言,吃亏在眼前。” ( )
②. 他的衣服上写着:“我是最好的。” ( )
③. 他的口号是“为人民服务”。 ( )
④. 这本书的名字是“”。 ( )
下列句子中,哪些地方应该使用书名号?
①. 我最喜欢的书是《安徒生童话》。 ( )
②. 他的文章中引用了《论语》中的一句话。 ( )
③. 这种水果的学名叫《苹果》。 ( )
④. 他经常看“新闻联播”。 ( )
下列句子中,哪些地方应该使用破折号?
①. 我的故乡是北京——一座美丽的城市。 ( )
②. 今天天气真好——适合出去玩耍。 ( )
③. 我喜欢吃的水果有苹果、梨子——还有桃子。 ( )
④. 就是这个人——他学习可好了。 ( )
下列句子中,哪些地方应该使用省略号?
①. 如果我犯了错误,妈妈就会说:“下次再犯,就……。” ( )
②. 在这片森林里,有兔子、松鼠、梅花鹿…… ( )
③. 他的发言很精彩,一时半会儿也说不完,可用……来形容。 ( )
④. 下雨了,可别忘了带……。( )
下列句子中,哪些地方应该使用逗号?
①. 我喜欢吃的水果有苹果,香蕉,橙子…… ( )
②. 我们一起去公园玩,好吗? ( )
③. 他的家在城市的北边,离市中心很远。 ( )
④. 我们今天的作业是抄写课文,请大家认真完成。 ( )
答案①. 答案:√
②. 答案:√
③. 答案:√①. 答案:在“也”前面应该使用逗号,表示并列关系。
②. 答案:在“真希望”前面应该使用逗号,表示停顿。
③. 答案:在“可是”前面应该使用逗号,表示转折关系。①. 答案:在“说”的后面应该使用冒号,而不是句号。
②. 答案:在“不喜欢”前面应该使用句号,表示陈述结束。
③. 答案:在“下雨”后面应该使用句号,表示陈述结束。①. 答案:√
②. 答案:√
③. 答案:√
④. 答案:×①. 答案:√
②: 答案:×(冒号在这个句子中不需要使用)
③: 答案:×(冒号在这个句子中不需要使用)
④: 答案:×(冒号在这个句子中不需要使用)①. 答案:√
②. 答案:√
③. 答案:√
④. 答案:×①. 答案:√
②. 答案:√
③. 答案:×(此处应使用双引号)
④. 答案:√(此处使用的是单引号)①. 答案:√
②. 答案:√
③. 答案:×(此处应该在破折号后加一个逗号)
④. 答案:√①. 答案:×(此处省略号不应该和句号连用)
②. 答案:√
③. 答案:√
④. 答案:√①. 答案:√
②. 答案:√
③. 答案:√
④. 答案:√

