数学六年级上册2 位置与方向(二)教学ppt课件
展开
这是一份数学六年级上册2 位置与方向(二)教学ppt课件,文件包含第二单元_第03课时_描述简单的路线图教学课件-六年级数学上册人教版pptx、第二单元_第03课时_描述简单的路线图教学设计-六年级数学上册人教版docx、第二单元_第03课时_描述简单的路线图分层作业-六年级数学上册人教版docx、第二单元_第03课时_描述简单的路线图学习任务单-六年级数学上册人教版docx等4份课件配套教学资源,其中PPT共31页, 欢迎下载使用。
2.在参照点变化的情况下,能准确的找到运动的方向与距离,能根据实例描述并绘制简单的路线图。
1.能用自己的语言描述简单的路线图。
3.体会线路图与现实生活的密切联系,感受线路图在表示交通路线中的直观性和作用。
能用自己的语言描述简单的路线图。
在参照点变化的情况下,能准确的找到运动的方向与距离。
在描述和绘制路线图时,发展空间观念。
(1)医院在图书馆 _ 偏 _ _ 的方向上,距离是__米;
(2)图书馆在医院 _ 偏 _ _ 的方向上,距离是__米。
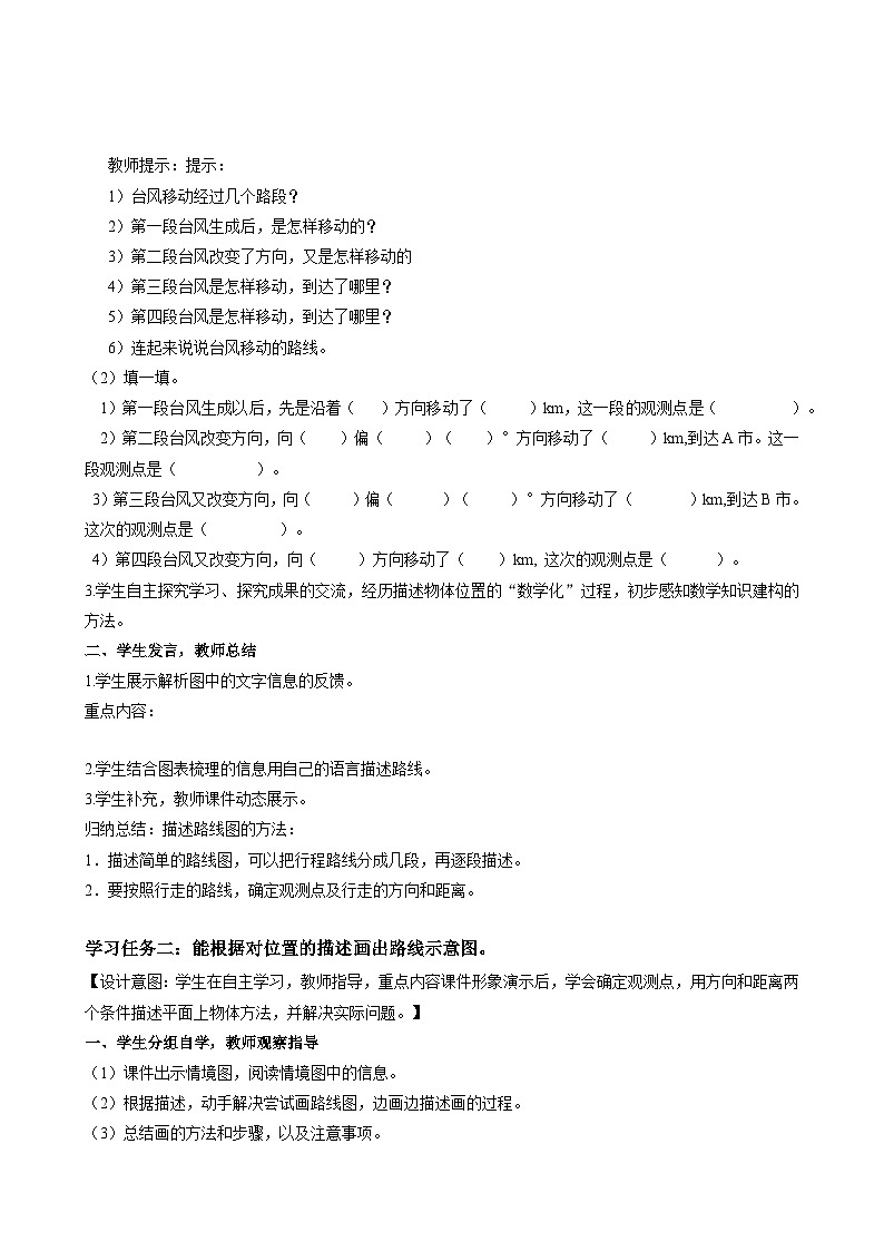
此次台风的大致路径如下图。你能用自己的语言说说台风的移动路线吗?
台风生成后,先是沿( )方向移动了( )km。
然后,改变方向,向西偏北( )方向移动了( )km,到达A市。
接着,台风又改变方向,向( )30°方向移动了( )km,到达B市。
最后,台风向( )方向移动了( )km,离开B市。
2.要按照行走的路线,确定观测点及行走的方向和距离。
1.描述简单的路线图,可以把行程路线分成几段,再逐段描述。
根据同伴的描述,画出路线示意图。
正南方向走50m到路口,再向南偏西约30°走100m到公园。
向正南方向走50m到路口。
1.先定下出发的位置;
4.根据方向与距离确定位置。
3.再确定下图上距离;
再向南偏西约30°走100m到公园。
1.确定方向标和单位长度。2.确定起点的位置。3.根据描述,从起点出发,找好方向和距离,一段一段地画。除第一段(以起点为参照点)外,其余每一段都要以前一段的终点为参照点。4.以谁为参照点,就以谁为中点画“十”字方向标,然后判断下一点的方向和距离。
1.小华从家往正东方向走300米到红绿灯处,再往东偏北45°方向走200米到新华书店,最后往西偏北15°方向走100米到学校。
2.1路公共汽车从起点站向西偏北40°方向行驶3km 后向西行驶4km,最后向南偏西30°行驶3km到达终点站。(1)根据上面的描述,画出公共汽车行驶的路线图。
①从终点站向北偏东30°方向行驶3千米。
③向东偏南40°方向行驶3千米到达起点站。
(2)根据路线图,说一说公共汽车原路返回时所行驶的方向和路程。
在下图中标出活动中心与幼儿园的位置。(1)活动中心在广场西偏北20°方向50m处。(2)幼儿园在活动中心南偏东40°方向100m处。
(1)5路公共汽车从火车站出发,向 ( )行( )千米到达新华书店,再向( )偏( )55°的方向行( )千米到达公园。
北 东 1.5
(2)由中心广场向南偏( )( )的方向行( )千米到达医院,再向北偏( ) ( )°的方向行( )千米到达体育馆。
东 55°
东 30 1.3
王老师家在广场的正西方向1600m处,学校在广场的北偏西45°方向2000m处,服务中心在公园东偏南40°方向1600m处。(1)请在图中标出各场所的位置。
(2)现在王老师要坐出租车从学校去服务中心,已知出租车在3km以内(含3km)按起步价10元计算,之后每增加1km(不足1km算1km)车费就增加2元,那么王老师的车费一共是多少钱?
一个单位长度的实际距离:
1600÷4=400(m)
400×12=4800(m)≈5km
10+(5-3)×2=14(元)
定向运动行走过程中的观测点在不断变化,观测点变化了,就要以新观测点为中心建立方向标,根据方向和距离描述物体的位置。
根据下面的路线图,说说乐乐上学和放学所走的方向和路程。
答:乐乐上学从家向东偏北45°方向行驶200米到中心医院,然后向东偏南20°方向行驶400m到达学校。
放学时从西偏北20°方向行驶400m到达中心医院,然后向南偏西45°方向行驶200米回家。
相关课件
这是一份小学数学人教版六年级上册2 位置与方向(二)备课课件ppt,共19页。PPT课件主要包含了课前导入,新课精讲,学以致用,课堂小结,情景导入,探索新知,典题精讲,易错提醒,小试牛刀,归纳总结等内容,欢迎下载使用。
这是一份数学人教版2 位置与方向(二)教学课件ppt,共21页。PPT课件主要包含了单元小结,分数除法,解决问题,倒数的意义,求一个数的倒数的方法,分数除以整数,一个数除以分数,分数混合运算,知识梳理,分数四则混合运算顺序等内容,欢迎下载使用。
这是一份人教版六年级上册2 位置与方向(二)备课课件ppt,共17页。PPT课件主要包含了课前导入,学以致用,新课精讲,课堂小结,情景导入,探索新知,典题精讲,易错提醒,小试牛刀等内容,欢迎下载使用。

