河北省保定市乐凯中学2023—2024学年九年级上学期第一次月考语文试题
展开2023-2024学年第一学期10月月考
九年级语文试卷答案
1.(4分,每空2分)(1)①淫雨 ②酒洌 (2)①zhǐ tīng ②yǔ lǚ
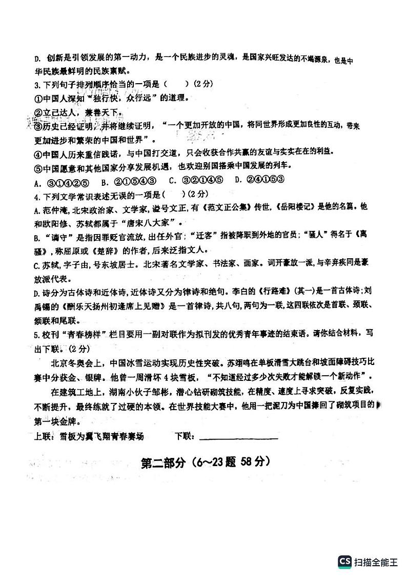
2.(2分)D
A.成分残缺,在“互鉴”后面加上“的桥梁”;
B.语序不当,将“学习、弘扬和传承节日的文化”改为“学习、传承和弘扬节日的文化”;
C.搭配不当,将“减少”改为“降低”;
3.(2分)B
4.(2分)B
A项,范仲淹不属于“唐宋八大家”。B项,正确。C项,苏轼,字子瞻。D项,律诗的四联依次是首联、颔联、颈联和尾联。
5.(2分)示例:(1)泥刀作剑搏击世界舞台;(2)泥刀作笔书写奋斗华章
6.(7分,每空1分)
①湘水无情吊岂知 ② 直挂云帆济沧海 ③ 欲为圣明除弊事 ④但愿人长久
⑤千里共婵娟 ⑥先天下之忧而忧 ⑦后天下之乐而乐
7.(2分)白居易;凄凉。
8.(4分)刘禹锡认为“沉舟侧畔千帆过,病树前头万木春”,揭示了新事物取代旧事物的规律,表明自己对前途的信心,表现出诗人乐观豁达的心境和积极向上的人生态度。(2分)
元稹则用简练生动的语言,通过“残灯无焰”、“影幢幢”、“暗风吹雨”等一系列的凄凉景象的描写和气氛的烘托,充分表现了诗人对好友被贬的哀伤不平和凄苦的心情。(2分)
9.(4分)①全 ②客居 ③都,全 ④等到
10.(4分,每句2分)
(1)湖中哪能还有这样的人呢!
(2)路上云雾弥漫、冰雪滑溜,石级几乎不能攀登。
11.(4分)
甲文段中“天与云与山与水,上下一白”从正面描写雪景,“湖中人鸟声俱绝”从侧面突出雪之大。(2分)乙文段中“而半山居雾若带然”从侧面突出泰山的高峻。(2分)
12.(2分)
【甲】文段:表达了作者痴迷于天人合一的山水之乐,醉情于世俗之外的闲情雅致,隐含着心中淡淡的故国之思和清高自赏的感情。(1分)
【乙】文段:表达了作者对祖国大好河山的热爱和赞美之情。(1分)
13.(2分)
逆境是人生最好的导师,不仅能激发你的智慧和力量,同时也会唤醒你的良知与善良,使你油然而生发出更多更大更美好的希望。(2分)
只写:“走过崎岖方明白,逆境挤压人反省反思反求诸己,会让你瞬间变得沉稳而成熟。”或“逆境是人生最好的导师。”(1分)
14.(3分)
本文首先以大多数人对逆境和顺境的选择入题展开论述,并提出逆境对人的成长十分重要;(1分)然后运用举例论证和亲身经历论证逆境的重要性(1分);最后提出中心论点。(1分)
15.(3分)
主要运用了道理论证(1分),作者通过引用先哲、柳宗元、庄子的话,充分有力论证了“逆境和逆势力能激发出人的巨量潜能与惊人的爆发力,能让人变得沉静而坚毅,能赐予人一笔丰厚的精神财富”的观点,使论证具有说服力。(2分)
16.(4分)
生活中,当我们遇到困难与挫折、陷入逆境时,不要气馁,不要沮丧,我们要战胜逆境,把逆境变成磨炼自己的砺石,把逆境变成走向成功的动力。逆境能够促使我们充分发挥主观能动性,激发出无尽的潜能,让我们在磨难中成长、成熟。让我们一起无所畏惧地迎接挫折、战胜逆境、共同走向更美好的明天。
17.(3分)
(1)勤劳能干,她把家里家外打理得井然有序;
(2)积极乐观,繁重的农活没有压垮她,她始终保持着微笑;
(3)关心家人,不让孩子插手屋里的事,让他们安心读书,帮四爷缝补衣服;
(4)热心善良,留“我”在家出晚饭,天黑后,害怕路上有危险,一直打着灯送“我”进到屋才走。
答出任意一方面且结合文章内容即可得1分,不结合文章酌情扣分。
18.(3分)
点明触发作者回忆的时间是临近清明,引出下文对四娘的回忆;渲染气氛,烘托人物心情,为全文奠定感情基调。
19.(3分)
运用比喻的修辞手法,将手上的口子比作线虫,生动形象地写出了四娘劳作的艰辛,表达“我”对她繁重劳作的怜惜与心疼。
20.(3分)
本文通过对四娘过往的回忆,表达了作者对四娘美好品质的赞美,和对四娘曾帮助自己的感激,传达出作者对四娘以及童年生活的深深怀念。
21.(2分)
吴用 宋江
22.(2分)
指出《水浒传》是章回体小说(1分),并使用礼貌用语(1分)
23.(3分)
说出鲁智深代表性情节1分,理由合理2分。
示例:我认为鲁智深大闹野猪林的故事最值得演绎。
林冲被刺配沧州,途中遭到高俅等人的折磨和杀害。在野猪林,董超、薛霸将林冲绑在树上,准备杀害他。幸好鲁智深一直跟踪他们,最终在一处险恶的地方解救了林冲的性命。同时,鲁智深也护送林冲安全到达了沧州府。在此情节中,鲁智深的疾恶如仇,义薄云天,不畏权贵,不顾个人得失而为朋友仗义出手的真英雄形象令我印象深刻,因此,我认为这个故事最值得演绎。
24.参考《2023年河北省中考作文评分标准》。
45,河北省保定市雄县第一初级实验中学2023-2024学年九年级上学期第一次月考语文试题: 这是一份45,河北省保定市雄县第一初级实验中学2023-2024学年九年级上学期第一次月考语文试题,共17页。试卷主要包含了 补全汉字和注音, 下列各句中,没有语病的一句是, 古诗文默写等内容,欢迎下载使用。
河北省保定市定州市定州英才实验中学2023-2024学年九年级上学期12月月考语文试题: 这是一份河北省保定市定州市定州英才实验中学2023-2024学年九年级上学期12月月考语文试题,共6页。
河北省保定市第一中学分校2023-2024学年七年级上学期第一次月考语文试题: 这是一份河北省保定市第一中学分校2023-2024学年七年级上学期第一次月考语文试题,共7页。

