


江苏省泰兴市实验初中教育集团(联盟)2023-2024学年九年级上学期阶段测试化学试题
展开泰兴市实验初中教育集团(联盟)
初三化学阶段试题
2023.10
(考试时间:化学、物理共150分钟 题号范围:化学1~19;物理21~49)
(化学满分:60分)
请注意:
1.本试卷分选择题和非选择题两个部分
2.考生答题前,必须将自己的姓名、考试证号、座位号用黑色笔填写在试卷和答题卡的相应位置,再用2B铅笔将考试证号、科目填涂在答题卡上相应的小框内。
可能用到的相对原子质量:C:12 H:1 O:16 N:14 C1:35.5
第一部分 选择题(共20分)
第1题~第10题,每小题只有一个选项符合题意。每小题1分,共10分。
1.厨房中发生的下列变化,属于化学变化的是()
A.瓷碗破碎 B.面包发霉 C.水果榨汁 D.研磨姜粉
2.下列物质的用途,主要利用其化学性质的是
A.铜用于制造导线的 B.液氮用于医疗手术
C.氢气作燃料 D.干冰用于人工降
3.某学生用托盘天平称量10.6g(1g以下的用游码)食盐,称后发现误将砝码和物品的位置放反了,该物质的实际质量应该是
A.9.6g B.10g C.10.6g D.9.4g
4.已知某碘原子的相对原子质量为127,其原子核内有74个中子,则该碘原子的核外电子数为
A.74 B.127 C.53 D.58
5.下列有关实验现象描述正确的是
A.石蜡在氧气中剧烈燃烧,生成二氧化碳和水
B.被引燃的铁丝在氧气中剧烈燃烧,火星四射,生成黑色固体
C.木炭在空气中燃烧,产生白光
D.碱式碳酸铜受热分解时,黑色固体逐渐变红
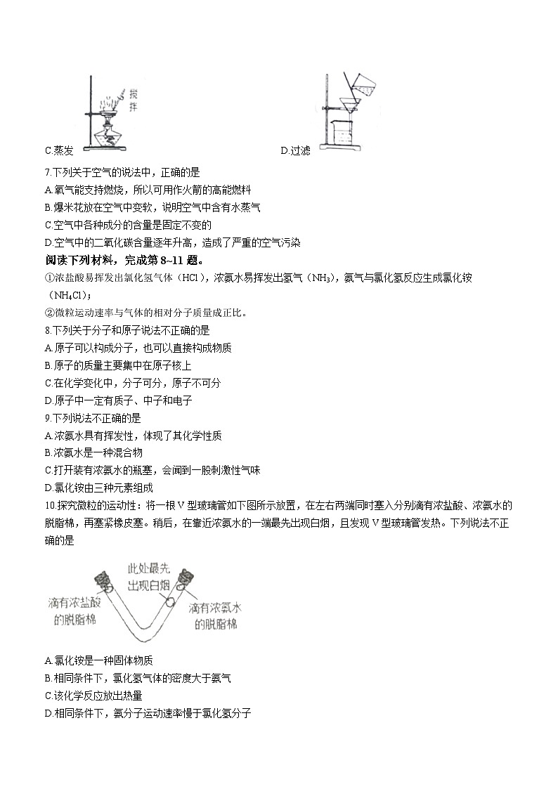
6.下列实验操作不正确的是
A.检查装置的气密性 B.点燃酒精灯
C.蒸发 D.过滤
7.下列关于空气的说法中,正确的是
A.氧气能支持燃烧,所以可用作火箭的高能燃料
B.爆米花放在空气中变软,说明空气中含有水蒸气
C.空气中各种成分的含量是固定不变的
D.空气中的二氧化碳含量逐年升高,造成了严重的空气污染
阅读下列材料,完成第8~11题。
①浓盐酸易挥发出氯化氢气体(HCl),浓氨水易挥发出氢气(NH3),氨气与氯化氢反应生成氯化铵(NH4Cl);
②微粒运动速率与气体的相对分子质量成正比。
8.下列关于分子和原子说法不正确的是
A.原子可以构成分子,也可以直接构成物质
B.原子的质量主要集中在原子核上
C.在化学变化中,分子可分,原子不可分
D.原子中一定有质子、中子和电子
9.下列说法不正确的是
A.浓氨水具有挥发性,体现了其化学性质
B.浓氨水是一种混合物
C.打开装有浓氨水的瓶塞,会闻到一股刺激性气味
D.氯化铵由三种元素组成
10.探究微粒的运动性:将一根V型玻璃管如下图所示放置,在左右两端同时塞入分别滴有浓盐酸、浓氨水的脱脂棉,再塞紧橡皮塞。稍后,在靠近浓氨水的一端最先出现白烟,且发现V型玻璃管发热。下列说法不正确的是
A.氯化铵是一种固体物质
B.相同条件下,氯化氢气体的密度大于氨气
C.该化学反应放出热量
D.相同条件下,氨分子运动速率慢于氯化氢分子
第11题~第15题,每小题有1~2个选项符合题意。每小题2分,共10分。
11.美国科学家David MacMillan和德国科学家Benjamin List因“在不对称有机催化研究方面的进展”被授予诺贝尔化学奖。下列有关催化剂的说法正确的是
A.每个化学反应只有一种催化剂 B.催化剂不影响生成物的质量
C.反应前后催化剂的质量和化学性质不变 D.只有二氧化锰才能作催化剂
12.实验室鉴别下列各组物质,所选方法正确的是
A.稀盐酸和水(加入石灰石) B.白酒和白醋(尝味道)
C.高锰酸钾和二氧化锰(加水溶解) D.氮气和空气(插入带火星的木条)
13.下列知识归纳完全正确的是
A.仪器使用 | B.化学之最 |
可加热的仪器——试管、烧杯 有磨砂处理的仪器——集气瓶、滴瓶 | 空气中含量最多的物质——氮气 人体呼出的气体中含量最多的气体——二氧化碳 |
C.化学发现 | D.微粒性质 |
道尔顿——发现电子 拉瓦锡——发现空气的组成 | 水银温度计示数升高——温度升高,汞原子变大 1滴水约含1.67×1021个水分子——分子很小 |
14.分折推理是化学学习的重要科学方法之一,下列推理正确的是
A.水电解产生氢气和氧气,所以水由氢气和氧气组成
B.二氧化碳不能供给呼吸,是因为二氧化碳有毒
C.化合反应的生成物只有一种,所以有一种物质生成的反应一定是化合反应
D.金刚石和石墨的物理性质差异很大的原因是碳原子的排列方式不同
16.下图是测定空气组成的创新实验设计,测定操作过程为:往有机玻璃管右侧装入足量的食品脱氧剂(主要成分为活性铁粉,利用铁生锈的原理——消耗空气中的氧气),并迅速向管的左侧注入一演水,测出AO的长度为L1(图1),然后轻轻抖动玻璃管,使脱氧剂粉末平铺在玻璃管右侧,待水滴停止移动后,测得AB的长度为L2(图2)。
图1脱氧前测定装置示意图
图2脱氧后测定装置示意图
以下说法不正确的是
A脱氧剂必须足量 B.铁生锈的过程属于缓慢氧化
C用该方法测得的空气中氧气的体积分数为
D.用该方法测得的实验结果的精度与有机玻璃管的粗细有关
第二部分 非选择题(共40分)
16(9分)化学来源于生活,生活中处处离不开化学。
I.水是生命之源,是人类宝贵的自然资源,“生命吸管”可直接将污水净化为饮用水,主要处理步骤与自来水的生产过程相似,如图2所示:(③中离子交换树脂的主要作用是去除重金属离面子、软化水质)
图1生命吸管图2生命吸管净化过程
(1)②中活性炭的作用是_______________。
(2)①中过滤棉的作用是______________(填字母,下同),推测④中超滤膜的作用是______________。
a去除有害菌和部分病毒 b.除去较大的不溶性杂质
(3)若无生命吸管,取用河水时,证明河水是硬水的方法_____________(写出操作方法、现象和结论),要降低河水的硬度和杀灭病原微生物,生活中常用______________的方法;欲使净化的水为纯水,则可采取的方法是______________。
II.富含淀粉的谷物、甘薯等可以酿酒。在酿酒过程中淀粉在酶的作用下转化为葡萄糖,葡萄糖发酵为酒精,香甜的酒酿就是利用该原理,用酒曲酶(俗称酒药)制作的。家庭一般制作酒酸的简单流程图如下:
装入陶罐需密封,主要是防止空气中的______________(填名称)进入。如保存不当,易导致乳酸量过多而味偏酸,乳酸的化学式为C3H6O3,则乳酸的相对分子质量为______________。
17.(11分)某兴趣小组选用下图制取气体,回答下列问题:
图1
(1)图1中仪器①的名称是______________。
②从A~D中选择一组装置制取一瓶较纯净的氧气,反应的文字表达式或符号表达式为______________,应选择的收集装置为______________(填字母),当观察到______________现象时,说明氧气已集满。
(3)图中的E装置可用来测量生成氧气的体积。进行操作时,集气瓶未装满水是否影响实验结果______________(填“是”或“否”),在实验过程中某同学俯视读数,则最终测定氧气体积会______________(“偏大”、“偏小”或“不变”)。
(4)如图是该兴趣小组的“大象牙膏”实验,过氧化氢分解产生的气体使锥形瓶内的起泡剂迅速涌出,形成大量柱状泡沫。
【提出问题】影响“大象牙膏”实验效果的因素有哪些?
【进行实验】
在锥形瓶中,分别加入10mL过氧化氢溶液、5滴洗洁精(起泡剂,无催化作用)、4mL催化剂溶液,完成实验,记录如下:
实验序号 | 催化剂种类 | 催化剂浓度 | 过氧化氢浓度 | 温度/℃ | “牙膏”喷出瓶口所需时间/s |
1 | 高锰酸钾 | 10% | 10% | 20 | 5 |
2 | 酵母 | 10% | 10% | 20 | 10 |
3 | 酵母 | 5% | 10% | 20 | 42 |
4 | 酵母 | 15% | 10% | 20 | 8 |
5 | 酵母 | 10% | 5% | 20 | 30 |
6 | 酵母 | 10% | 10% | 5 | 60 |
7 | 酵母 | 10% | 10% | 40 | 3 |
【解释与结论】
①写出实验1的文字表达式或符号表达式______________。
②设计实验1、2的目的是______________。
③对比实验2、3、4,得出的结论是______________。
④“大象牙膏”实验最好选择10%的酵母溶液、10%的过氧化氢溶液和______________℃,才能产生速度适中、有视觉冲击力的观赏效果。
【反思与评价】
⑤由上述实验可知,下列选项中不影响化学反应速率的是______________(填序号);
a.温度 b.反应物浓度
c.生成物产量 d.催化剂种类和浓度
18. A~H是初中化学常见的物质。白色固体A受热分解生成气体B、C和液体D,气体C和液体D在自然界中可以转化为气体E,气体F在纯净的E中能安静燃烧生成D,暗红色固体G在B中剧烈燃烧,生成固体H。根据所学知识回答下列问题:
(I)写出H的化学式______________。
(2)写出A转化成B、C和D的文字表达式或符号表达式______________,写出保存A的注意点______________。
(3)C和D通过______________作用转化为E;C和D还可以生成一种能使紫色石蕊试液变红的物质,写出该反应的文字表达式或符号表达式______________。
(4)写出F与E反应生成D的文字表达式或符号表达式______________,该反应的基本反应类型是______________。
(5)号出G在E燃烧的实验现象______________。
19.(12分)2023年9月23日,杭州亚运会开幕式使用的一种液体火炬燃料——“零碳甲醇”,备受瞩目,它是CO2资源化利用的有效途径,是实现“碳中和”理念的重要途径(“碳中和”是指CO2的排放总量和减少总量相当)。
图1
I.“水循环、氧循环和碳循环”是自然界存在的三大重要循环,如图1。
(1)以下说法不正确的是______________。
a.从物质变化角度看,水循环与另外两种在变化上有本质的区别
b.二氧化碳的消耗途径就是氧气的产生途径
c.碳、氧循环有利于维持大气中氧气和二氧化碳含量的相对稳定
(2)结合图1,提出一种可行的吸收二氧化碳的方式:______________。
Ⅱ.“碳捕获”并封存有利于减缓温室效应。同学们设计了一个简易CO2捕捉器,其捕捉CO2的流程如图2所示。
图2
(1)写出喷雾反应器中发生反应的文字表达式或符号表达式______________,此方法中采用“喷雾”
的优点是______________。
(2)流程中可循环利用的物质为______________,其与水可发生化合反应生成Ca(OH)2。
III.“碳”的转化与利用
转化一:CH4与CO2在催化剂作用下可得到CO和H2,反应过程如图3所示,在催化剂表面发生的反应可分为以下2步:;
图3图4
(1)反应一段时间后,催化剂的催化效果降低的原因是______________,可在原料气中加入适量______________气体。反应中各物质的量随温度变化的曲线如图4所示,纵坐标(kmol)数值越大表示该物质越多,因此,反应需在______________(填“较低”或“较高”)温度下进行。
(2)利用液氮的低温可将CO液化分离,从而获得纯净的氢气,说明氢气的沸点比CO的沸点______________。
转化二:如图5所示是我国科研团队利用催化剂MoS2实现低温、高效、长寿命催化CO2加氢制甲醇(CH3OH)的工艺。
图5
(1)写出光催化制氢的文字表达式或符号表达式______________,该过程的能量转化形式______________。
(2)写出CO2和H2在MoS2催化剂和加热条件下转化为甲醇(CH3OH)的文字表达式或符号表达式______________。
初三化学阶1参考答案
第一部分 选择题(共20分)
15题BCDCB 6~10题ABDAD
11~15题 11.BC 12.AC 13.A 14.D 15.C
第二部分 非选择题(共40分)
16.(9分)I.(1)吸附色素和异味等杂质 (2)b a
(3)取少量河水于试管中,加几滴肥皂水,振荡,产生泡沫很少,形成白垢状物,则此河水为硬水。(2分,“取河水于试管中,加几滴肥皂水,振荡”1分,“产生泡沫很少,形成白垢状物,则此河水为硬水。”1分)
煮沸 蒸馏
Ⅱ.氧气(写化学式不得分) 90
17.(11分1)铁架台
(2)(文字表达式略) B 大气泡从瓶口向外冒出
(3)否 偏大
(4)①(文字表达式略,催化剂错不得分)
②探究催化剂种类对实验效果的影响
③其他条件相同时,催化剂浓度越大,“大象牙膏”喷出瓶口所需时间越短
④20 ⑤c
18.(8分)(1)P2O5
(2)(文字表达式略) 密封、避光、低温保存
(3)光合 (文字表达式略)
(4)(文字表达式略) 化合反应
(5)放热,产生大量白烟
19.(12分)I.(1)b (2)植树造林
II.(I)(文字表达式略),增加接触面积,使反应更快更充分
(2)CaO(或氧化钙)
III.转化一:(1)催化剂表面积碳 CO2(或二氧化碳) 较高
(2)低
转化二:(1)(文字表达式略)
光能(或太阳能)转化为化学能(或氢能)【光能(或太阳能)→化学能(或氢能)】
(2)(文字表达式略)
江苏省苏州市吴江区汾湖初中教育集团2023-2024学年九年级上学期12月阶段测试化学试卷: 这是一份江苏省苏州市吴江区汾湖初中教育集团2023-2024学年九年级上学期12月阶段测试化学试卷,共8页。试卷主要包含了下列物质,由离子直接构成的是,下列化学用语书写正确的是等内容,欢迎下载使用。
江苏省东台市实验中学教育集团2023-2024学年九年级上学期10月阶段性测试化学试卷(月考): 这是一份江苏省东台市实验中学教育集团2023-2024学年九年级上学期10月阶段性测试化学试卷(月考),文件包含2023年九月第一次月考试题docx、2023第一次月考化学参考答案docx等2份试卷配套教学资源,其中试卷共4页, 欢迎下载使用。
江苏省泰兴市实验初中教育集团(联盟)2023-2024学年九年级上学期阶段测试化学试卷: 这是一份江苏省泰兴市实验初中教育集团(联盟)2023-2024学年九年级上学期阶段测试化学试卷,共8页。