所属成套资源:2024张掖某重点校高二上学期9月月考及答案(九科)
2024张掖某重点校高二上学期9月月考生物试题含解析
展开
这是一份2024张掖某重点校高二上学期9月月考生物试题含解析,文件包含甘肃省张掖市某重点校2023-2024学年高二上学期9月月考生物试题含解析docx、甘肃省张掖市某重点校2023-2024学年高二上学期9月月考生物试题无答案docx等2份试卷配套教学资源,其中试卷共54页, 欢迎下载使用。
生物
本试卷分第I卷(选择题)和第卷(非选择题)两部分。共12页,总分100分,考试时间90分钟。
第I卷(选择题共45分)
一、选择题:本题共30小题,每小题1分,共30分。在每小题给出的四个选项中,只有一项是符合题目要求的。
1. 房水是充满在眼球前、后房内的一种透明清澈液体,其中蛋白质的含量仅为血浆中的1/200,葡萄糖含量约为血浆中的80%,主要是供应虹膜、角膜和晶状体营养,并把这些组织的代谢产物运走。如果房水循环不畅,积累过多,就会导致青光眼。下列说法正确的是( )
A. 房水位于眼球内部,属于细胞内液
B. 泪液是房水外排形成的一种液体,具有抑制细菌生长的作用
C. 房水中无机盐的含量可能高于血浆,以便维持渗透压的平衡
D. 利用药物抑制房水的生成是治疗青光眼的根本措施
2. 膀胱充盈时,牵张感受器兴奋,反射性引起逼尿肌收缩,尿道括约肌舒张,使尿液排出;当尿液流经尿道,刺激尿道中感受器兴奋,导致逼尿肌进一步收缩,直至尿液排空。下列说法错误的是( )
A. 尿液排出时导致逼尿肌进一步收缩属于负反馈调节
B. 不宜排尿时,逼尿肌处于舒张状态,尿道括约肌处于收缩状态
C. 牵张感受器产生的兴奋经脊髓传入大脑皮层可产生尿意
D. 抗利尿素的分泌能够影响牵张感受器的兴奋
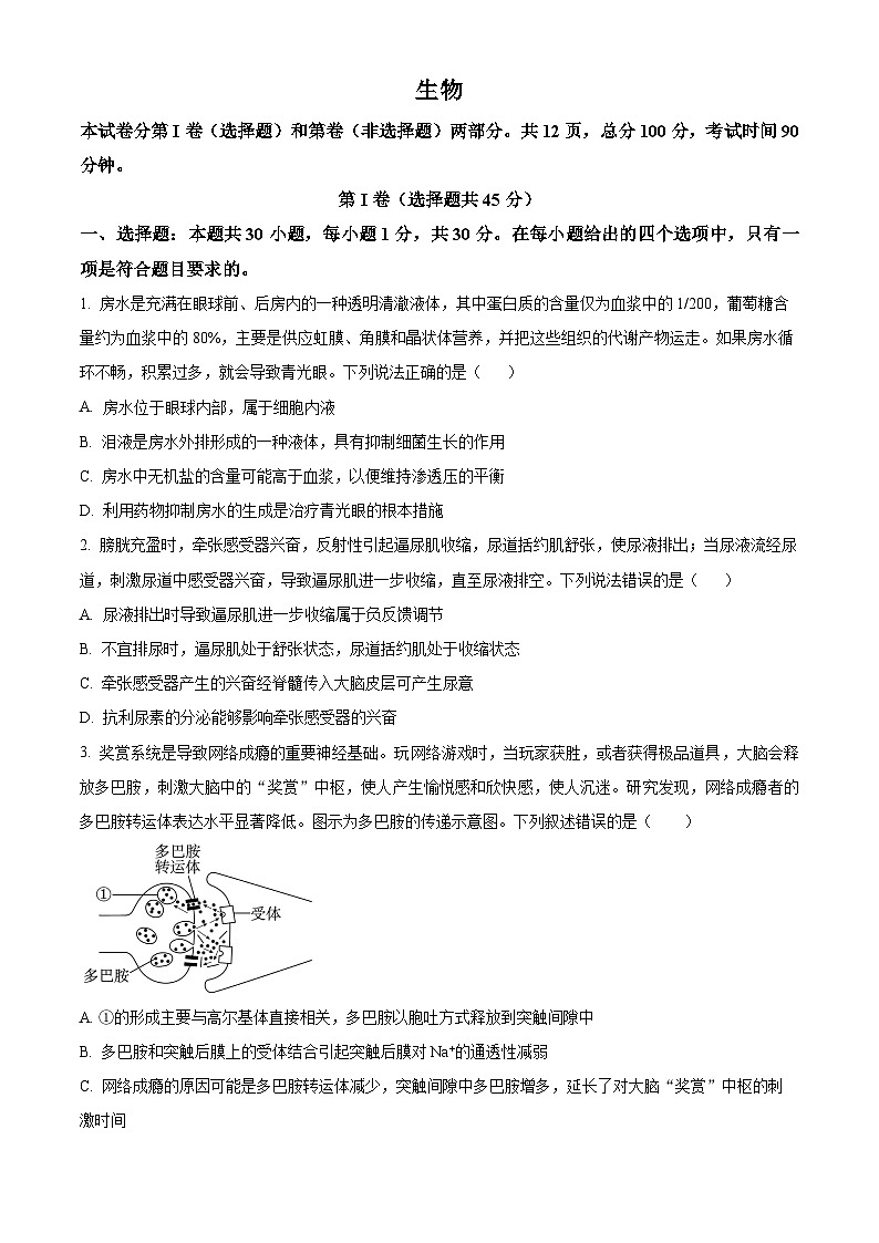
3. 奖赏系统是导致网络成瘾的重要神经基础。玩网络游戏时,当玩家获胜,或者获得极品道具,大脑会释放多巴胺,刺激大脑中的“奖赏”中枢,使人产生愉悦感和欣快感,使人沉迷。研究发现,网络成瘾者的多巴胺转运体表达水平显著降低。图示为多巴胺的传递示意图。下列叙述错误的是( )
A. ①的形成主要与高尔基体直接相关,多巴胺以胞吐方式释放到突触间隙中
B. 多巴胺和突触后膜上的受体结合引起突触后膜对Na+的通透性减弱
C. 网络成瘾的原因可能是多巴胺转运体减少,突触间隙中多巴胺增多,延长了对大脑“奖赏”中枢的刺激时间
D. 沉迷网络游戏可能使多巴胺受体减少,沉迷者需要不断通过游戏刺激以释放更多的多巴胺来维持这些神经元的活动
4. 下图为人体某器官中血液的流动情况示意图,①②表示物质,①促进或抑制②的产生,②产生后将释放到血液中。下列说法错误的是( )
A. 若该器官为肝脏,①可表示胰高血糖素,②可表示肝糖原分解产生的葡萄糖
B. 若该器官为下丘脑,则①可能是甲状腺激素,②可表示促甲状腺激素释放激素
C. 若该器官为胰腺,则①可能是促胰液素,②可能是胰液
D. 若该器官为胰腺,则①可能是高浓度的血糖,②可能是胰岛素
5. 下列关于下丘脑功能的叙述,正确的是( )
①大量出汗后,下丘脑分泌的抗利尿激素增加 ②寒冷刺激使下丘脑分泌促甲状腺激素,促进甲状腺的活动来调节体温 ③下丘脑是体温调节的高级中枢,在下丘脑产生冷觉和热觉 ④血糖浓度高时,下丘脑通过有关神经的作用,促进胰岛A细胞的分泌活动 ⑤内环境渗透压升高,使下丘脑某部位产生的兴奋经轴突末梢传至大脑皮层产生渴觉
A. ①④ B. ①②④ C. ①③⑤ D. ①⑤
6. 为研究影响家兔尿液生成速率的因素,某科研小组将家兔麻醉后,对各组施加不同药物并检测实验家兔的尿液生成速率(实验中对家兔采用静脉注射的方式给予各种药物,其中垂体后叶素主要含有催产素和抗利尿激素;呋塞米为速尿剂),实验结果如下表所示。下列叙述正确的是( )
药物
尿液生成速率(/min)
注射前1min
注射后1min
生理盐水
4
7
0.1g/L的去甲肾上腺素
7
5
1000U/L的垂体后叶素
6
2
10g/L的呋塞米
1
28
A. 呋塞米能使尿液生成速率迅速增大,一定与其能增大肾小管对Na+和Cl-的重吸收速率有关
B. 注射垂体后叶素后尿量减少与抗利尿激素减小肾小管与集合管对水的通透性有关
C. 注射生理盐水后细胞外液渗透压会明显降低从而使尿液生成速率增加
D. 去甲肾上腺素在影响家兔尿液生成速率的过程中需要与相关受体结合
7. 内温动物是指通过自身体内氧化代谢产热来调节体温的动物,如哺乳动物、鸟类等。在一定的温度范围内,内温动物耗氧量最低,并且不随环境温度而变化,该温度范围称为热中性区。在环境温度高于或者低于热中性区时,内温动物耗氧量都会提高,体内产热量增加。下列关于内温动物体温调节的相关叙述错误的是( )
A. 当环境温度高于热中性区时,机体的产热量要大于散热量
B. 当环境温度低于热中性区时,机体内甲状腺激素的合成与分泌量会增加
C. 将家畜养殖的环境温度控制在热中性区,有利于减少家畜的能量消耗
D. 高纬度内温动物往往比低纬度同类个体偏大,有利于减少单位体重的散热量
8. 高中学生学习任务重、压力大,但体重却普遍增加。研究发现人体体重与一种脂肪细胞分泌蛋白类激素——瘦素有关,有关结果如下图(图中“—”表示抑制)。高中学生昼夜节律紊乱、进食频率过高,导致瘦素分泌增加,形成瘦素抵抗,因此会改变靶细胞中的信号通路,不能抑制食欲,导致体重增加。下列说法错误的是( )
A. 瘦素作为激素所进行的调节与神经调节相比,瘦素作用范围广
B. 在反馈调节的作用下,正常条件下人体内瘦素含量会保持相对稳定
C. 推测出现瘦素抵抗的原因可能是靶细胞上瘦素受体数量不足
D. 瘦素能特异性作用于靶细胞的根本原因是瘦素受体基因只存在于靶细胞中
9. 2018年诺贝尔生理学或医学奖授予了有关T细胞“刹车”分子研究的两位科学家,该“刹车”分子是T细胞合成的蛋白质,能抑制T细胞的激活,从而避免T细胞过度激活而导致健康细胞的损伤。研究者通过阻断“刹车”分子的作用,使细胞全力攻击癌细胞来进行癌症治疗。下列分析正确的是( )
A. 只有T淋巴细胞才有控制合成“刹车”分子的相关基因
B. T淋巴细胞产生的细胞因子与癌细胞结合形成细胞集团
C. 抑制“刹车”分子的合成可以提高器官移植手术的成功率
D. T细胞发现并攻击癌细胞体现免疫系统的免疫监视功能
10. 如图所示为甲型H1N1病毒在人体细胞中的一些变化以及相关反应,有关叙述错误的是( )
A. ②过程中会暴露隐藏的抗原,③⑤过程都有细胞因子的作用
B. c细胞表示细胞毒性T细胞
C. X细胞可以表示两种细胞即浆细胞和记忆B细胞
D. 图示说明侵入机体的病毒需要细胞免疫和体液免疫共同发挥作用清除
11. 下列有关免疫学的应用,哪一种说法是错误的( )
A. 疫苗能有效防止传染病的发生是因为疫苗属于抗体,能有效增加人体的免疫力
B. 人工标记的抗体能对相关组织内的抗原进行特异性检测
C. 类固醇、环孢霉素A作为免疫抑制剂,能使T细胞增殖受阻,提高器官移植成功率
D. 注射抗体或细胞因子能有效提高人体对病原体的抵抗能力
12. 有关生长素的产生、运输和分布的下列叙述,正确的是( )
A. 仅在胚芽鞘、芽、幼叶中合成
B. 生长素合成和分布的主要场所是植物体的未成熟组织
C. 在植物体的幼嫩部位,生长素不可以逆浓度梯度运输
D. 胚芽鞘尖端能够经过一系列反应大量合成生长素
13. 下列关于植物生长素及其类似物的叙述,不正确的是( )
A. 同一植株的幼芽对生长素的反应敏感程度高于幼根
B. 棉花表现出的顶端优势与顶芽产生的生长素的极性运输有关
C. 用适宜浓度的2,4-D处理未授粉的番茄雌蕊,可以得到无籽番茄
D. 用一定浓度的2,4-D溶液浸泡葡萄插条基部可诱导生根
14. 如图是给植物施加外源生长素(IAA)和赤霉素(GA)对拟南芥根和茎生长的影响。据图作出的分析,正确的是( )
A. 当IAA浓度为b时,根不生长
B. IAA浓度大于c时,茎的生长受抑制
C. IAA表现出低浓度促进、高浓度抑制的特点,GA无此特点
D. 相对根而言,茎对IAA和GA更敏感
15. 研究发现细胞分裂素可解除植物的顶端优势。为验证细胞分裂素的这一生理效应,研究人员以未经处理的幼苗(如图)为对照组,则对实验组的处理为( )
A. 在①②处同时涂抹适量的细胞分裂素溶液
B. 保留②,在①处涂抹适量的细胞分裂素溶液
C. 切除②,在①处涂抹适量的细胞分裂素溶液
D. 切除①,在②处涂抹适量的细胞分裂素溶液
16. 为了研究杜鹃兰假鳞茎促进侧芽生长的机理,对其分别进行打顶、顶芽涂抹生长素运输抑制剂(NPA)处理,测得侧芽萌芽数和侧芽中激素含量结果如图所示,据此分析不正确的是( )
A. NPA处理后侧芽中不同激素含量变化不同
B. 涂抹NPA比打顶更有利于提高单株萌芽数
C. 抑制茎段的细胞分裂素运输有利于侧芽的萌发
D. 侧芽的生长是多种激素共同调节下细胞分裂分化的结果
17. 植物生长发育的过程由多种激素共同调控。下列说法正确的是( )
A. 生长素仅在细胞水平上起作用,在器官水平不起作用
B. 环境可通过影响激素的变化调节基因表达,进而调节植物生长发育
C. 不同激素的作用不同,有的可催化代谢,有的可为细胞提供能量
D. 多种激素的共同调控体现在:不同种类的激素分别在不同发育时期起作用
18. 南极冰藻是以硅藻为主的一大类藻类植物,长期生长在南极海冰区-2~4℃的环境中,其最适生长温度为2℃。磷虾主要以南极冰藻为食,企鹅主要以磷虾为食。自1975年以来,磷虾种群密度下降高达80%。下列叙述错误的是( )
A. 南极冰藻的种群密度可随海冰区温度的改变而改变
B. 企鹅种群密度也会随着磷虾种群密度下降而下降
C. 南极冰藻、磷虾、企鹅与该海冰区的其他生物组成群落
D. -2~2℃范围内,南极冰藻的光合作用强度随着温度的升高而增大
19. 对于某地区新引入的一种鸟类进行种群调查研究,资料如下:
年份
1970
1971
1972
1973
1974
1975
种群数量(只)
50
80
-
-
-
-
捕捉标志数(只)
-
-
80
80
80
80
第二次重捕数(只)
-
-
80
80
80
80
重捕个体中的标志数(只)
-
-
16
8
10
13
那么1970~1975年该鸟类种群的增长曲线是 ( )
A. B.
C. D.
20. 如图表示一个生物群落中甲、乙两个种群的增长速率随时间变化的曲线。下列叙述错误的是( )
A. t2时甲、乙种群的年龄结构可能均为增长型
B. 甲、乙两个种群的增长曲线均为“S”形曲线
C. t3时甲、乙种群的数量相同,甲种群的密度始终受到乙种群的制约
D. t5—t6时间段影响乙种群数量变化的因素有生物因素和非生物因素
21. 下列关于种群和群落相关概念及其对应的实例或运用,匹配错误的是( )
选项
概念
实例或运用
A
种群密度
每平方米稻田里有东亚飞蝗10头,每立方米水体里有鲫鱼10条
B
物种丰富度
某山区共有低等植物840种,高等植物2888种,动物约5000余种
C
年龄结构
据第7次全国人口普查报告年龄结构数据,可预测人口的变化趋势
D
群落
农贸市场里全部生物、动物园里人工饲养的动物及其它全部生物
A. A B. B C. C D. D
22. 某生态系统中,甲、乙两种生物种群数量与其λ的对应关系如图所示,λ值为一年后的种群数量Nt+1与当前种群数量Nt之比(λ=Nt+1/Nt)。下列叙述正确的是( )
A. 该生态系统中,甲种群环境容纳量比乙种群的小
B. 甲、乙生物间存在取食和被取食关系,乙为捕食者
C. 当甲、乙种群数量均为n1时,一年后两者数量仍相等
D. 当甲、乙种群数量均为n2时,乙种群数量下降较甲快
23. 下列有关图甲、乙、丙、丁的叙述,正确的是( )
A. 图甲中a种群与b种群为捕食关系,a为捕食者
B. 图乙中在0—t1期间,若喷施杀虫剂,蜘蛛的数量将增加得更快
C. 图丙中若曲线I表示某种群的出生率,曲线II表示其死亡率,则种群数量增长最快的时期是a点对应的时期
D. 图丁中c点时鹿群的出生率约等于死亡率
24. 图1、图2为种群数量变化的相关曲线,下列叙述正确的是
A. 若食物充足,则种群数量增长曲线一定为图1中的曲线I
B. 若图1中的曲线II变为曲线III,说明种群的生存环境变得恶劣
C. 图2中A、B、C、D四点的种群年龄组成为增长型的只有A、B点
D. 图2中D点时,种群数量不再随着环境的变化而变化
25. “小荷才露尖尖角,早有蜻蜓立上头”“争渡,争渡,惊起一滩鸥鹭”……这些诗句描绘了荷塘的生动景致。下列叙述正确的是( )
A. 荷塘中所有的动物、植物和细菌共同构成完整的生物群落
B. 采用五点取样法能精确调查荷塘中蜻蜓目昆虫的种类数
C. 挺水的莲、浮水的睡莲及沉水的水草等生物体现出群落的垂直结构
D. 影响荷塘中“鸥鹭”等鸟类分布的主要因素是光照和人类活动
26. 山东荣成天鹅湖是中国北方大天鹅最大的越冬地,被誉为“东方天鹅王国”,每年冬天都有大天鹅、野鸭、灰鹤、东方白鹳等数万只水鸟来此越冬。生态学家连续数年对湖中天鹅与东方白鹳的数量进行了调查,并绘制了如图所示曲线(λ表示种群数量是前一年种群数量的倍数)。下列有关说法正确的是( )
A. 东方白鹳的种群数量在t2时大于t1时,可用标记重捕法调查其种群密度
B. 天鹅的种群数量在调查期间一直在增大,t3时达到K值
C. 影响东方白鹳种群数量变化的决定性因素为出生率、死亡率
D. 在t3时以后天鹅的种群数量增长模型为“J”形曲线
27. 大树杜鹃为杜鹃花属中最高大的乔木树种,因量少而珍稀。科研人员为分析大树杜鹃生存环境的群落特征,在大树杜鹃群落设置8块标准样地进行调查,分析群落的物种丰富度,调查结果如下图。其中,辛普森多样性指数=随机取样的两个个体属于不同物种的概率。相关叙述错误的是( )
A. 调查时随机选取8个样地,每个样地采用五点取样法取样
B. 8个样地中物种分布有差异,属于群落的水平结构
C. 乔木层、灌木层和草本层分布有不同生物,属于群落的垂直结构
D. 乔木层郁闭度的大小只影响灌木层的物种多样性,对草本层没有影响
28. 土壤小动物对动植物遗体的分解有重要的作用。下列关于调查土壤小动物的实验的叙述错误的是( )
A. 在调查土壤小动物类群丰富度的实验中,使用体积分数为70%的酒精,目的是保存小动物
B. 利用动物的避光避热性,可采用带灯罩的热光源收集土样中的小动物
C. 在调查某地区土壤小动物类群丰富度时,常用的统计方法为取样器取样法
D. 土壤小动物的代谢活动会影响土壤肥力,进而影响植物生长
29. 世界各地因气候、地形和其他环境条件的不同而出现不同的群落类型,陆地群落包括森林、草原、荒漠等类型。下列叙述正确的是( )
A. 虽然森林群落分为不同类型,但在不同的群落中生物适应群落的特点完全相同
B. 生活在草原群落中的动物都不能在森林群落中生活
C. 森林生物群落中的动物都以尿酸盐作为排出含氮废物的主要形式
D. 荒漠植物仙人掌具有肥厚的肉质茎,叶呈针状,气孔夜间开放
30. 图1表示某生态系统中物种数与样方面积的关系,图2表示甲、乙两种群先后迁入该生态系统后的种群变化曲线。下列叙述正确的是( )
A. 生态系统中绿色植物的种类是区别不同群落的重要特征
B. 图1中,统计植物种类一般采用样方法,调查该生态系统物种数量的样方面积最好是S1
C. 图2中,在t2时刻甲的出生率等于0,种群数量保持相对稳定
D. 图2中,若乙种群突然灭绝,则甲种群的变化趋势是先增加后减少,最终维持相对稳定
二、选择题:本题共5小题,每小题3分,共15分。每小题有两个或两个以上选项符合题目要求,全部选对的得3分,选对但不全的得1分,有选错的得0分。
31. 人体在饥饿和进食等不同状态下会发生不同生理反应,进食可刺激小肠的K细胞分泌一种多肽(GIP),GIP可作用于胰岛细胞和脂肪细胞,引起血糖浓度降低,其作用机理如图所示(①~④代表细胞膜上的结构)。现有甲、乙两个糖尿病患者,甲体内检测出能作用于结构②的抗体(此抗体还可以作用于肝细胞和肌细胞),乙体内检测出能作用于结构③的抗体。下列推断错误的是( )
A. K细胞分泌GIP体现了细胞膜具有选择透过性
B. 与口服葡萄糖相比,注射会使体内胰岛素水平较高
C. 甲、乙患糖尿病的病因不同,但二者均为自身免疫病
D. 患者甲通过注射适量胰岛素更能有效控制其血糖浓度
32. 赤霉素与小麦种子细胞膜上的某种物质结合引发细胞内的一系列生物化学反应:促进细胞吸收钙离子,进而加快α-淀粉酶的合成;同时,增加膜上钙离子载体的数量。而细胞膜上钙离子载体的数目是由细胞内的囊泡(膜上含有钙离子载体)来控制的。下列相关叙述正确的是( )
A. α-淀粉酶能催化淀粉水解,有利于种子细胞的呼吸
B. 赤霉素分子虽小,但没有经自由扩散进入细胞,进而启动α-淀粉酶基因的表达
C. 种子萌发时,其细胞膜上钙离子载体的增加是通过囊泡与细胞膜融合实现的
D. 赤霉素除能促进种子萌发外,也能促进果实成熟以及促进细胞伸长使植株增高
33. 2020年沙漠蝗虫在东非及西亚暴发,威胁了2500万人的粮食安全和生计。为治理蝗灾,人们研究了沙漠蝗虫的产卵量与环境相对湿度的关系,结果如图所示。下列叙述正确的是( )
A. 调查蝗虫产卵数量常用的方法为样方法,蝗虫的卵、幼蝗、成虫分布呈现分层现象,体现了群落的垂直结构
B. 欲预测沙漠蝗虫种群数量的发展趋势,该蝗虫种群的性别比例也是一个参照指标
C. 天气越干燥,沙漠蝗虫种群数量越少,原因可能是相对湿度越低,沙漠蝗虫产卵数量越少
D. 当雨量充沛、气候潮湿时,沙漠蝗虫的产卵量随着湿度的增大而减少,原因可能是随着湿度的增大,蝗虫天敌数量增多,通过捕食抑制蝗虫的种群数量
34. 为研究不同浓度的葡萄糖溶液对酵母菌种群数量变化的影响,某研究小组在超净工作台中取10支试管,分别加入10mL质量分数为2%、4%、6%、8%、10%的葡萄糖溶液,每个浓度设两个重复组。棉塞封口,在28℃恒温培养箱中培养,其他实验条件均相同,定时用血细胞计数板计数,结果如图1所示,图2是某一时期未经稀释的酵母菌培养液的结果图像。下列叙述正确的是( )
A. 血细胞计数板可以计数细菌、酵母菌等微生物的数量,血细胞计数板是一块特制的载玻片,其上有2个计数室
B. 若血细胞计数板为如图样式,则正确的计数方法是选择如图5个中方格计数并求平均值再进行换算,则10mL培养液中含有酵母菌6×107个
C. 0-48h内,随葡萄糖溶液浓度的升高,酵母菌种群增长加快,说明此阶段酵母菌种群增长的限制因素仅为营养物质
D. 实验结果显示,10%的葡萄糖溶液中种群数量最大值小于其他组,并且其数量下降先于其他组,原因可能是10%的葡萄糖溶液组培养温度明显升高
35. 根据生活史的不同,生物学家将生物分为r对策生物和K对策生物。右图两条曲线分别表示这两类生物当年的种群数量(Nt)和一年后的种群数量(Nt+1)之间的关系,虚线表示Nt+1=Nt,K对策生物的种群动态曲线有两个平衡点,即稳定平衡点(S点)和绝灭点(X点),当种群数量高于X点时,种群可以升到S点,但是种群数量一旦低于X点,种群就会走向绝灭。下列说法错误的是( )
A. r对策的有害生物虽无X点但有S点,也可以被人们有效清除
B. 在种群基数较小时,K对策生物种群增长率也不可能为负值
C. K对策的珍稀濒危生物种群数量可能低于X点
D. 曲线在X点和S点之间时,种群的出生率增加
第Ⅱ卷(非选择题共55分)
三、非选择题:本题共5小题,共55分。
36. 吗啡是一种镇痛药,对神经纤维动作电位的幅值(动作电位的最大值)及传导速度的影响是镇痛效应的重要机制。用具有生物活性的大鼠坐骨神经一腓肠肌标本进行相关实验,下表为用不同质量浓度的吗啡溶液作用不同时间后对动作电位幅值和传导速度的影响结果。回答下列问题:
实验处理
动作电位幅值/mV
传导速度/(m/s)
10 min
20min
40 min
10 min
20 min
40 min
生理盐水
9.07
9.13
9.06
33.00
33.15
32.96
0.1g/L吗啡溶液
7.82
4.58
2.90
30.15
24.69
19.80
0.2g/L吗啡溶液
5.60
1.64
0
16.02
4.52
0
0.3g/L吗啡溶液
0
0
0
0
0
0
(1)大鼠的坐骨神经末梢及其支配的腓肠肌称为________________。
(2)将大鼠坐骨神经一腓肠肌标本置于类似于内环境组织液的液体环境中进行相关实验,刺激坐骨神经,当兴奋传导至神经一肌肉接头处(特化的突触)时,导致突触后膜的膜外电位变化是________________,从而引起肌肉收缩。
(3)该实验说明吗啡的________________影响神经纤维动作电位的产生,推测其作用的机理是________________。
(4)为了探究兴奋在坐骨神经元轴突上的传导是双向的还是单向的,某兴趣小组做了以下实验,取新鲜的坐骨神经一腓肠肌标本(实验期间用生理盐水湿润标本),并设计了如图所示的实验装置图(C点位于两电极之间的正中心,即AC=CD)。
若刺激图中的________________点,观察到电流表指针不偏转,则说明兴奋在神经元轴突上的传导是双向的;若刺激D点,观察到电流表指针偏转2次,同时观察到________________,则也能说明兴奋在神经元轴突上的传导是双向的。
37. 与胰岛素治疗相比,胰岛移植更能起到稳定血糖、避免低血糖发作的作用。但在胰岛分离过程中,容易造成外周细胞的损伤或丢失(胰岛A细胞主要分布在胰岛外周,胰岛B细胞主要分布在胰岛内部)。为研究胰岛A细胞的缺失对移植的胰岛功能的影响,科研人员做了以下两个实验:
实验一用不同浓度的葡萄糖溶液刺激正常胰岛和胰岛A细胞缺失胰岛,并测定胰岛素的分泌量,结果如图1。
实验二将正常胰岛和胰岛A细胞缺失胰岛分别移植到糖尿病模型小鼠体内,在正常饲喂的条件下,定时测定模型小鼠的血糖浓度,结果如图2。
(1)在人体内胰高血糖素作用的靶器官主要是________________。
(2)胰岛A细胞缺失胰岛中胰岛素与胰高血糖素的含量比值会________________(填“明显升高”“明显降低”或“基本不变”)。
(3)实验二结果表明,移植胰岛A细胞缺失胰岛不能有效改善模型小鼠的高血糖状态。结合实验一的结果分析,原因是________________。
(4)研究表明,生物体内胰岛周围毛细血管内皮细胞能合成并分泌a-1抗胰蛋白酶,它在胰岛的自身保护中起重要作用。根据上述原理解释实验二中移植正常胰岛第7d后血糖浓度逐步上升的原因:________________。
(5)有研究表明,分离纯化的胰岛B细胞在体外培养只能短期存活,而与胰岛A细胞混合培养则胰岛B细胞的存活时间明显延长,有人认为这是由胰岛A细胞分泌胰高血糖素引起的。为验证上述假说,可将________________随机均分为________________组,分别用________________处理,观察________________。
38. 下图表示人体内特异性免疫的过程,请分析回答下列问题:
(1)图中实线表示的是________________免疫。
(2)甲细胞产生的________________可以促进图中B细胞、记忆细胞等细胞的________________。
(3)图中能特异性识别抗原的细胞有________________。
(4)利用抗原能引起机体产生特异性免疫反应的特点,人们常用灭活的或减毒的病原体制成疫苗。为检测某疫苗是否有效,研究人员设计了如下实验方案。
第一步:将________动物随机平均分为对照组和实验组。
第二步:对照组接种适量不含疫苗的接种物,实验组________________,一段时间后两组动物分别________________。
第三步:统计实验组和对照组动物的________________;若________________,则可以判断该疫苗有效。
39. 植物在机械损伤或受到病虫害时,会表达一种防御蛋白—蛋白P。为研究一种新的植物激素茉莉酸对蛋白P基因表达的影响,科研人员用番茄植株进行实验。请回答下列问题:
(1)茉莉酸是新的植物激素,植物激素和动物激素在产生上的重要区别是________________。
(2)科研人员设计了下图所示装置,将番茄叶片C和J置于封口的玻璃瓶中,其内分别放置含清水或含茉莉酸(具有挥发性)的海绵,叶片M紧贴在玻璃瓶的封口外。4h后,测定各叶片中蛋白P的mRNA量,结果如下表。
叶片
蛋白P的mRNA量
C1
6±4
C2
7±3
M
7±3
J1
223±7
J2
172±4
①本实验中,C1叶片的结果排除了________________(至少写出两点)对实验结果的影响。
②本实验中,M叶片的结果说明,J2叶片蛋白P的mRNA量变化不是由________________引起的。
(3)依据上述实验结果,请提出一个清晰的、能解释J2叶片数据的科学假设:________________。
(4)其他研究结果表明,模拟叶片机械损伤可以诱导蛋白P基因的表达和使脱落酸(ABA)含量增加。科研人员推测,叶片受到机械损伤后内源茉莉酸增加,诱导ABA合成增加,ABA进而促进蛋白P基因的表达。为验证上述推测,需要在上述已知事实的基础上,进一步补充下列实验中的________________(选填下列字母),以完善证据链。
a.给叶片单独施加ABA,检测蛋白P含量
b给叶片同时施加ABA和茉莉酸,检测蛋白P含量
c.机械损伤叶片后,检测损伤叶片的茉莉酸含量
d.给叶片单独施加茉莉酸,检测ABA含量
(5)在植物的生长发育和适应环境的变化过程中,各种植物激素________________。
40. 下图表示某种群数量变化可能出现的四种情况(“J”形、I、、Ⅲ),其中a点表示外界因素发生了变化。请据图分析回答:
(1)若某种生物的种群密度在较长时间内保持相对稳定,表明该种群的数量已经达到了________________,若该种群在一段时间内能维持相对稳定,其条件是________________。
(2)若图中种群为长江流域的野生扬子鳄(不会被其他动物捕食),当种群数量在a点后的变化曲线为Ⅲ,且种群数量为K2时,出现此变化趋势的原因很可能是扬子鳄的食物减少、活动范围缩小,影响扬子鳄种群的________________,从而直接导致其种群密度的减小。为保证扬子鳄一定的种群数量,最有效的措施是________________;预计实施该措施一段时间后,该地区某些生物的数量也会有一定程度的增加,依据是________________。
(3)若图中种群为东亚飞蝗,应控制其种群数量为________________(填“K1”“K2”或“0”),以有利于维持该地区生态系统的稳定性。干旱能抑制一种丝状菌(该菌造成蝗虫患病)的生长,若a点发生地变化为干旱,则a点后东亚飞蝗种群数量的变化曲线可能为________________(用图中标号I、II、III表示)。
(4)在实验室条件下细菌的种群数量呈“J”形增长。种群在呈指数增长时________________(填“增长率”或“增长速度”)是恒定不变的。若在食物和空间等资源充裕的理想环境下,鼠的数量会出现图中的“J”形增长趋势,此时需控制该曲线数学公式模型中的________________(填参数名称)来有效控制鼠害。
相关试卷
这是一份甘肃省张掖市某重点校2023_2024学年高二生物上学期9月月考试题含解析,共36页。试卷主要包含了选择题,非选择题等内容,欢迎下载使用。
这是一份2024张掖某重点校高二上学期开学(暑假学习效果)检测生物试题含解析,文件包含甘肃省张掖市某重点校2023-2024学年高二上学期开学暑假学习效果检测生物试题含解析docx、甘肃省张掖市某重点校2023-2024学年高二上学期开学暑假学习效果检测生物试题无答案docx等2份试卷配套教学资源,其中试卷共28页, 欢迎下载使用。
这是一份2024张掖某重点校高三上学期开学检测生物试题PDF版含答案,文件包含甘肃省张掖市某重点校2023-2024学年高三上学期开学检测生物答案pdf、甘肃省张掖市某重点校2023-2024学年高三上学期开学检测生物试题pdf等2份试卷配套教学资源,其中试卷共13页, 欢迎下载使用。

