





所属成套资源:2024湖南师大附中高三上学期月考(二)7科及答案(九科)
2024湖南师大附中高三上学期月考(二)生物试卷含解析
展开
这是一份2024湖南师大附中高三上学期月考(二)生物试卷含解析,文件包含核心素养人教版小学数学五年级下册27奇偶性课件pptx、核心素养人教版小学数学五年级下册《奇偶性》教案docxdocx、核心素养人教版小学数学五年级下册27奇偶性导学案docx等3份课件配套教学资源,其中PPT共23页, 欢迎下载使用。
本试题卷包括选择题、非选择题两部分,共10页。时量75分钟,满分100分。
第I卷选择题(共40分)
一、单项选择题(本题共12小题,每小题2分,共24分。每小题只有一个选项符合题目要求。)
1. 下列关于组成细胞的分子、细胞结构和功能的叙述中,正确的是( )
A. 原核细胞的拟核中不存在DNA一蛋白质的复合物
B. 纤维素是由葡萄糖聚合而成的生物大分子,是植物细胞内的储能物质
C. 卵细胞体积较大有利于和周围环境进行物质交换,为胚胎早期发育提供所需养料
D. 细胞骨架和生物膜系统均与物质运输、能量转换和信息传递等生命活动有关
2. 蛋白质合成后,它的第一个氨基酸会被氨基肽酶水解除去,然后由氨酰-tRNA蛋白转移酶把一个信号氨基酸加到多肽链的氨基端,若该信号氨基酸为丝氨酸等必需氨基酸之一时,该蛋白质可长时间发挥作用;若为其他氨基酸,则该蛋白质不久后会被多个泛素(一种由76个氨基酸组成的单链球蛋白)结合,进入蛋白酶体被降解。下列说法错误的是( )
注:Ub表示泛素
A. 可通过改变信号氨基酸的种类来延长蛋白质的寿命
B. 多肽链与信号氨基酸脱水缩合发生在肽链的羧基和氨基酸的氨基之间
C. 蛋白酶体有识别泛素和降解蛋白质功能
D. 蛋白质泛素化降解过程属于吸能反应,而消化道内蛋白质水解过程不消耗ATP
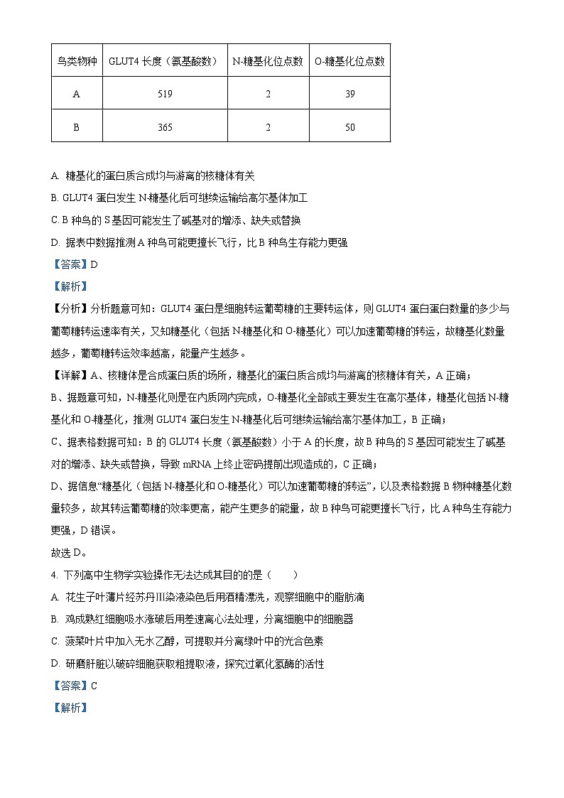
3. S基因编码的GLUT4蛋白是细胞膜上葡萄糖的主要转运体,下表是对两种鸟类的GLUT4蛋白的相关分析数据,其中糖基化(包括N-糖基化和O-糖基化)可以加速葡萄糖的转运。O-糖基化全部或主要发生在高尔基体,N-糖基化则是在内质网内完成。下列叙述错误的是( )
A. 糖基化的蛋白质合成均与游离的核糖体有关
B. GLUT4蛋白发生N-糖基化后可继续运输给高尔基体加工
C. B种鸟的S基因可能发生了碱基对的增添、缺失或替换
D. 据表中数据推测A种鸟可能更擅长飞行,比B种鸟生存能力更强
4. 下列高中生物学实验操作无法达成其目的的是( )
A. 花生子叶薄片经苏丹Ⅲ染液染色后用酒精漂洗,观察细胞中的脂肪滴
B. 鸡成熟红细胞吸水涨破后用差速离心法处理,分离细胞中的细胞器
C. 菠菜叶片中加入无水乙醇,可提取并分离绿叶中的光合色素
D. 研磨肝脏以破碎细胞获取粗提取液,探究过氧化氢酶的活性
5. 核被膜主要由外核膜、内核膜、核孔复合体和核纤层构成。核纤层紧贴内核膜,是一层由纤维蛋白构成的网状结构。下图示细胞周期中核被膜和核纤层的动态变化过程,相关叙述错误的是( )
A. 核内合成的tRNA运出细胞核与核孔复合体有关
B. 核纤层的解体和重新组装可能通过核纤层蛋白的磷酸化与去磷酸化修饰实现
C. 分裂末期,结合有核纤层蛋白的核膜小泡在染色质周围聚集并融合成新的核膜
D. 核纤层蛋白形成骨架结构支撑于内、外核膜之间,维持细胞核的正常形态
6. 草履虫的伸缩泡收集自身体内的排泄废物和水分后,经收缩将泡内的液体排出体外,该过程不仅能排出体内的代谢废物,还可以维持渗透压平衡。实验小组从池塘中收集草履虫,然后将其置于不同的液体环境中,观察和记录草履虫伸缩泡的变化。与池塘中的草履虫相比,下列结果描述错误的组别是( )
A. AB. BC. CD. D
7. 如图表示海水稻根细胞的细胞膜和液泡膜上部分物质跨膜运输的不同方式示意图,其中Na+对应颗粒的多少反映出浓度的高低情况。据图分析,下列叙述正确的是( )
A. 转运蛋白1和2运输H+的方式不同,前者为协助扩散,后者为主动运输
B. Na+经转运蛋白1和2发生的运输过程都不需要消耗能量
C. 转运蛋白在运输H2O时,一定会发生构象的改变
D. 将H+运出根细胞的过程是主动运输,其载体蛋白还具有催化ATP水解的功能
8. 真核生物的mRNA3'末端都有由100~200个A组成的Ply(A)尾。Ply(A)尾不是由DNA编码的,而是转录后的前mRNA以ATP为前体,由RNA末端腺苷酸转移酶,即Ply(A)聚合酶催化聚合到3'末端,如果不能及时合成Ply(A)尾巴,mRNA则不能在细胞质中被检测到。下图为酵母细胞中某种酶分子的作用过程模式图。下列相关叙述错误的是( )
A. 该酶分子主要是在细胞核中合成的
B. 适当的低温和高温交替变化有利于该酶发挥作用
C. 酶和底物之间的碱基配对方式决定了该酶的特异性
D. Ply(A)尾很可能用于增强 mRNA的稳定性,避免被酶降解
9. 科学研究发现,C4植物中固定CO2的酶与CO2的亲和力比C3植物的更强,适合在高温环境中生长。现将取自A、B两种植物且面积相等的叶片分别放置到相同大小的密闭小室中,在温度均为25℃的条件下给予充足的光照,每隔一段时间测定一次小室中的CO2浓度,结果如图所示。下列说法正确的是( )
A. 图中A植物、B植物分别为C4植物和C3植物
B. M点处两种植物叶片的光合速率相等
C. C4植物中固定CO2的酶附着在叶绿体内膜上
D. 40min时B植物叶肉细胞光合速率大于呼吸速率
10. 某科研小组为探究高压静电场对黄瓜植株呼吸强度的影响,将植株分成三组,A、B组分别将植株每天置于50kV/m、100kV/m的高压静电场下培养1小时,其他时间放在无高压静电场的条件下贮藏,C组是对照组。A、B、C三组的温度控制在0℃,实验结果如图所示。下列分析错误的是( )
A. 呼吸强度可通过黑暗时植株CO2释放速率来表示
B. 随着贮藏时间的推移,A、B、C组黄瓜植株呼吸强度都在变化
C. 将温度提高10℃,三组植株的呼吸强度可能都会增大
D. 随着高压静电场强度增大,植株的呼吸强度不断减弱
11. 叶肉细胞中存在“苹果酸/草酰乙酸穿梭”和“苹果酸/天冬氨酸穿梭”途径,以下叙述错误是( )
A. 缺磷会导致暗反应速率和呼吸速率均降低
B. 卡尔文循环和三羧酸循环的场所分别是叶绿体基质和线粒体基质
C. 线粒体内NADH中的能量最终在线粒体基质中转化为ATP中的化学能
D. 叶绿体和线粒体借助“苹果酸/草酰乙酸穿梭”和“苹果酸/天冬氨酸穿梭”实现物质和能量的转移
12. 细胞周期包括分裂间期和分裂期(M期),分裂间期包括G1期、S期和G2期,DNA复制发生在S期。若发生一个DNA分子的断裂和片段丢失,则产生的影响是( )
A. 若断裂发生在G1期,则同源染色体的4条染色单体异常
B. 若断裂发生在G1期,则姐妹染色单体中的1条染色单体异常
C. 若断裂发生在G2期,则姐妹染色单体中的1条染色单体异常
D. 若断裂发生在G2期,则一条染色体的2条染色单体异常
二、不定项选择题(本题共4小题,每小题4分,共16分。每小题有一个或多个选项符合题目要求,全部选对得4分,选对但不全的得2分,有选错的得0分。)
13. 为提高苹果果实中的糖含量,研究者利用同位素标记法进行实验,处理及结果如下表。其中M蛋白主要在根表皮细胞表达且定位在细胞膜上。下列说法正确的是( )
A. M蛋白能促进根系从周围环境中吸收葡萄糖
B. 叶片合成的有机物主要是以葡萄糖的形式运输到苹果根系
C. 根系能吸收葡萄糖,减少了叶片光合产物向根系的运输,使更多糖分配到果实
D. 苹果应在零上低温、低氧、干燥的环境中贮存以减少有机物损耗
14. 目前科学家较为认可的衰老机制是线粒体学说。该学说的内容是:在衰老过程中,线粒体产生的大量氧自由基不仅会对细胞造成直接损伤,还能启动一系列的信号转导途径,促进细胞衰老;线粒体呼吸酶复合物的活性随年龄增长而下降,导致ATP生成减少,细胞能量代谢功能下降,从而导致衰老。雌激素具有良好的抗衰老作用,科学家发现在许多组织细胞的线粒体内均存在雌激素受体。下列叙述正确的是( )
A. 线粒体产生的氧自由基可间接导致细胞中水分减少、细胞核体积增大
B. 在线粒体产生的氧自由基促进细胞衰老过程中没有发生信息交流
C. 线粒体合成ATP的能力与呼吸酶复合物的活性有关,ATP合成酶只存在于线粒体中
D. 推测雌激素可能通过与线粒体内的受体结合来保护线粒体,发挥其抗细胞衰老的作用
15. 先天性夜盲症是一种单基因遗传病(相关基因用B、b表示),患者视网膜视杆细胞不能合成视紫红质。下图为某家族中此病的患病情况,以及第Ⅲ代个体的基因检测结果。下列分析不正确的是( )
A. 该病为隐性遗传病,致病基因位于X染色体上
B Ⅱ-3与Ⅱ-4均携带致病基因,因此后代Ⅲ-7患病
C. Ⅱ-5的小肠上皮细胞和初级卵母细胞中均含有致病基因
D. 若Ⅲ-8与正常男性结婚,生育患病后代的概率是1/4
16. 玉米为雌雄同株异花植物,其籽粒颜色受A、a和B、b两对独立遗传的基因控制,A、B同时存在时籽粒颜色为紫色,其他情况为白色(不考虑突变)。研究人员进行以下两组实验,有关说法正确的是( )
A. 籽粒的紫色和白色为一对相对性状,亲代紫色植株的基因型均为AaBb
B. 实验一F1中紫色个体自交,子代的表型及比例为紫色:白色=25:11
C. 实验二F1中白色个体的基因型可能有2种且均为杂合子
D. 实验二的F1中白色个体随机传粉,其后代籽粒为白色个体的比例为17/18
第Ⅱ卷非选择题(共60分)
三、非选择题
17. 1897年德国科学家毕希纳发现,利用无细胞的酵母汁可以进行乙醇发酵;还有研究发现,乙醇发酵的酶发挥催化作用需要小分子和离子辅助。某研究小组为验证上述结论,利用下列材料和试剂进行了实验。
材料和试剂:酵母菌、酵母汁、A溶液(含有酵母汁中的各类生物大分子)、B溶液(含有酵母汁中的各类小分子和离子)、葡萄糖溶液、无菌水。
实验共分6组,其中4组的实验处理和结果如下表。
注:“+”表示有乙醇生成,“-”表示无乙醇生成
回答下列问题:
(1)除表中4组外,其它2组的实验处理分别是:___________;__________。本实验中,这些起辅助作用的小分子和离子存在于酵母菌、___________。
(2)若为了确定B溶液中是否含有多肽,可用___________试剂来检测。若为了研究B溶液中离子M对乙醇发酵是否是必需的,可增加一组实验,该组的处理是___________。
(3)制备无细胞的酵母汁,酵母菌细胞破碎处理时需加入缓冲液,缓冲液的作用是___________,以确保酶的活性。
(4)如何检测酵母汁中是否含有活细胞?(写出2项原理不同的方法及相应原理)_____________________
18. 脑缺血时,神经细胞因氧气和葡萄糖供应不足而迅速发生不可逆的损伤或死亡。现有治疗手段仅在脑缺血后很短的时间内起作用,因此寻找新的快速起效的治疗方法十分迫切。
(1)线粒体内膜上的电子传递过程如图1所示。正常情况下,电子传递过程中释放能量,将H+逆浓度泵到线粒体内外膜的间隙,随后H顺浓度梯度通过V回到线粒体基质,驱动ATP合成。当脑缺血时,神经细胞损伤的主要原因是神经细胞缺氧导致ATP合成骤降,请据图1解释原因______________。
(2)研究发现,缺血时若轻微酸化(6.4≤pH
相关试卷
这是一份2024湖南师大附中高三上学期月考(四)生物PDF版含解析,共13页。
这是一份2024湖南师大附中高三上学期月考卷(四)生物试卷含解析,文件包含婀栧崡甯堣寖澶у闄勫睘涓2023-2024瀛﹀勾楂樹笁涓婂鏈熸湀鑰冨嵎锛堝洓锛夌敓鐗╄瘯棰橈紙瑙f瀽鐗堬級docx、婀栧崡甯堣寖澶у闄勫睘涓2023-2024瀛﹀勾楂樹笁涓婂鏈熸湀鑰冨嵎锛堝洓锛夌敓鐗╄瘯棰橈紙鍘熷嵎鐗堬級docx等2份试卷配套教学资源,其中试卷共36页, 欢迎下载使用。
这是一份2024湖南省长郡中学高三上学期月考(二)生物PDF版含解析,文件包含湖南省长郡中学2024届高三上学期月考二生物pdf、湖南省长郡中学2024届高三上学期月考二生物答案和解析pdf等2份试卷配套教学资源,其中试卷共13页, 欢迎下载使用。
