云南省大理白族自治州鹤庆县2022-2023学年三年级下学期期末数学试题
展开
这是一份云南省大理白族自治州鹤庆县2022-2023学年三年级下学期期末数学试题,共4页。试卷主要包含了认真思考,巧填空,仔细推敲,巧判断,仔细选一选,仔细计算,生活中的数学等内容,欢迎下载使用。
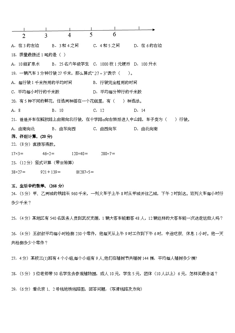
云南省大理白族自治州鹤庆县2022-2023学年数学三年级第二学期期末试题一、认真思考,巧填空。(每空1分,共26分)1.630里面有(______)个7,240是4的(______)倍。2.在横线上填上“<”、“>”或“=”.18×4(______)14×8 180÷3(______)420÷7 86×2(______)17170×5(______)50×7 69÷3(______)96÷3 4吨(______) 4千克.3.(1)少年宫到学校550米,电影院到少年宫450米,电影院到学校(______)米,也就是(______)千米。(2)小明家到学校大约400米,估一估小丽家到学校大约(______)。4.一个长方形花坛的周长是28米,长是9米,这个长方形花坛的宽是(________)米,面积是(________)平方米。5.商是(______)位数, 商是(______)位数。6.16平方分米(________)平方厘米 6000=(________) 3元9分=(________)元 9000米(________)千米 20吨(________)千克 300厘米(________)米7.用8个边长为3厘米的正方形拼成一个长方形,这个长方形的周长可能是(______)厘米或者(______)厘米,面积是(______)平方厘米。8.用24时计时法表示下午5时是(______)时;20时是晚上(______)时。二、仔细推敲,巧判断。(正确的打√,错误的打×。每题2分,共16分)9.……,被除数最大是375。(____)10.计算除法时,每次除得余数必须比被除数小.(____)11.因为8>5,所以>。(____)12.0不能作被除数。(____)13.没有余数的除法中,商和除数相乘,结果等于被除数。(____)14.7月、8月一共有60天。(____)15.一个数除以8,有余数,余数最大9。(____)16.427÷4=16……3 (____)三、仔细选一选。(将正确答案的序号填在括号里。每题2分,共10分)17.下面的数线上,每个点代表一个数,3.2应该在( )。A.在3的左边 B.3和4之间 C.4和5之间 D.在6的右边18.质量最接近1吨的是( )A.10瓶矿泉水 B.25名六年级学生 C.1000枚1元硬币 D.100升水19.一辆汽车3分钟行驶27千米,那么算式“”表示( )。A.每行驶1千米所用的平均时间 B.行驶完全程用的时间C.平均每小时行的千米数 D.平均每分钟行的千米数20.有5种不同的鲜花,任选两种插在一个花瓶里,有( )种选法。A.8 B.10 C.12 D.1421.爸爸开车在解放路上由南向北行驶,在十字路□向右转后进入中山路,车子变为( )行驶。A.由南向北 B.由东向西 C.由西向东 D.由北向南四、仔细计算。(20分)22.(8分)直接写得数。17×3= 46÷2= 120×40= 280÷7=23.(12分)竖式计算(带※验算)38×27= 921+139= ※287÷5= 五、生活中的数学。(268分)24.(5分)甲、乙两城的铁路长960千米,一列火车于上午8时从甲城开往乙城,下午2时到达。这列火车每小时行多少千米? 25.(4分)某地区有540名医务人员到武汉支援,1辆大客车能载客48人,12辆这样的大客车能一次送走这些人吗? 26.(4分)王叔叔平均每小时检测230个零件,他每天从上午9时工作到下午6时,中途吃仮、休息1小时。他一天共检测多少个零件? 27.4分)某校三(1)班有4个小组,每个小组有9人,他们在植树节共植树144棵.平均每人植树多少棵? 28.(5分)3位老师带50名学生去参观植物园,成人10元,学生5元,团体(10人以上)6元,怎样买最合适? 29.(6分)看北京1、2号线地铁线路图,回答问题.(写清线路及方向)1.小明和妈妈乘坐2号线,先向南3站,然后换乘1号线向东4站后到达了四惠站.他们刚才是从( )站上的车.2.小芳家住在永安里,她要去住在西直门的奶奶家,应该怎么走?参考答案一、认真思考,巧填空。1、90 60 2、< = > = < > 3、1000 1 1200米 4、5 45 5、三 两 6、1600 60 3.09 9 20000 3 7、54 36 72 8、17 8 二、仔细推敲,巧判断。9、√10、×11、× 12、×13、√14、×15、×16、×三、仔细选一选。17、B18、B19、D20、B21、C四、仔细计算。22、51;23;4800;4023、1026;1060;57……2五、生活中的数学。24、160千米25、能26、1840个27、144÷4÷9=4(棵)28、7名学生和3名老师购团体票,剩下的学生购学生票最合适29、1.东直门2.方案一:先乘坐1号线向西7站,然后在复兴门换乘2号线向北3站.方案二:先乘坐1号线向西1站,然后在建国门换乘2号线向北3站、向西4站、向南1站.方案三:先乘坐1号线向西1站,然后在建国门换乘2号线向西南走1站、向西走5站,再向北走4站.
相关试卷
这是一份2022-2023学年云南省大理白族自治州鹤庆县数学三下期末学业水平测试试题含答案,共6页。试卷主要包含了用心思考,认真填写,仔细推敲,认真辨析,反复比较,慎重选择,细心计算,认真检查,操作题,解决问题等内容,欢迎下载使用。
这是一份云南省大理白族自治州鹤庆县2022-2023学年数学四年级第二学期期末联考试题含答案,共6页。试卷主要包含了快乐填一填,公正小法官,精挑细选,我是神算手,动手实践,生活问题我能解决等内容,欢迎下载使用。
这是一份云南省大理白族自治州鹤庆县2022-2023学年五年级数学第二学期期末检测模拟试题含答案,共7页。试卷主要包含了动脑思考,动手操作等内容,欢迎下载使用。

