- 【期中单元测试卷】(沪教版・全国)2023-2024学年九年级上册化学 第二章+身边的化学物质【提升卷】 试卷 2 次下载
- 【期中单元测试卷】(沪教版・全国)2023-2024学年九年级上册化学 第三章 物质构成的奥秘【提升卷】 试卷 4 次下载
- 【期中单元测试卷】(沪教版・全国)2023-2024学年九年级上册化学 第三章 物质构成的奥秘【考点卷】(12大核心考点) 试卷 5 次下载
- 【期中单元测试卷】(沪教版・全国)2023-2024学年九年级上册化学 第一章+开启化学之门【考点卷】(7大核心考点) 试卷 2 次下载
- 【期中单元测试卷】(沪教版・全国)2023-2024学年九年级上册化学 第一章+开启化学之门【提升卷】 试卷 2 次下载
【期中单元测试卷】(沪教版・全国)2023-2024学年九年级上册化学 第二章+身边的化学物质【考点卷】(8大核心考点)
展开第二章 身边的化学物质
考点卷
考点1空气的成分 考点2氧气的性质和用途 考点3氧气的制法
考点4催化剂 考点5 二氧化碳的性质和用途 考点6 二氧化碳的制法
考点7 水的组成 考点8 水的净化
考点1 空气的成分
1.(2023春·山东威海·八年级校联考期中)关于自然界中的“氧循环”,下列说法正确的是
A.自然界中产生氧气的途径主要是植物的呼吸作用
B.“氧循环”指得是氧气的循环,多是物理变化
C.对于相对稳定的大气来说“氧循环”有没有无所谓
D.自然界中通过“氧循环”为生态系统的正常运转提供可靠的资源保障
【答案】D
【详解】A、植物光合作用吸收二氧化碳,释放出氧气,因此自然界中产生氧气的途径主要是植物的光合作用,错误;
B、植物光合作用吸收二氧化碳,释放出氧气,生物呼吸、可燃物燃烧和物质氧化等消耗氧气,自然界中“氧循环”是通过化学变化实现的,错误;
C、自然界中通过“氧循环”维持了相对稳定的大气,错误;
D、植物光合作用吸收二氧化碳,释放出氧气,生物呼吸、可燃物燃烧和物质氧化等消耗氧气,自然界中通过“氧循环”为生态系统的正常运转提供可靠的资源保障,正确。
故选D
2.(2023·广东云浮·统考二模)通常情况下,臭氧在距离我们较遥远的大气平流层中,是避免地球遭受大量紫外线辐射的保护伞。但若它存在于地表的空气中,身份就变成了大气污染物。氮氧化物是影响大气中臭氧浓度的重要因素之一,主要来源于燃煤、汽车尾气等。下列说法正确的是
A.空气中臭氧含量少,臭氧属于稀有气体 B.“空气污染指数”越大,空气质量越好
C.推广新能源汽车,可以减少对空气的污染 D.氮气化学性质活泼,工业上可用来制造氮肥
【答案】C
【详解】A、臭氧不属于稀有气体,错误;
B、“空气污染指数”越大,空气质量越差,错误;
C、推广新能源汽车,可减少化石燃料的燃烧,可以减少对空气的污染,正确;
D、氮气化学性质不活泼,但在一定条件下可以和其他物质反应,含有氮元素,工业上可用来制造氮肥,错误;
故选C。
3.(2023春·河南濮阳·八年级校考期中)物质的性质决定物质的用途。下列因果关系不成立的是
A.因为活性炭具有吸附性,所以可用于吸附水中的颜色和异味
B.因为稀有气体通电时能发出不同颜色的光,所以被用来制造霓虹灯
C.因为氮气化学性质不活泼,所以可用于食品包装袋内防腐
D.因为氧气能支持燃烧,所以可用作燃料
【答案】D
【详解】A、活性炭具有吸附性,所以活性炭可用于吸附水中的颜色和异味,故A因果关系成立;
B、稀有气体通电时会发出不同颜色的光,所以稀有气体可用来制造霓虹灯,故B因果关系成立;
C、氮气化学性质不活泼,所以可作为保护气,用于食品包装袋内防腐,故C因果关系成立;
D、氧气没有可燃性,不能作燃料,氧气可以支持燃烧,可用作助燃剂,故D因果关系不成立;
故选D。
4.(2023·湖南湘西·统考三模)近年,湘西的空气质量基本上是全省最好的,空气是一种宝贵的自然资源。下列有关空气成分的说法正确的是
A.洁净的空气是纯净物
B.空气中体积分数最大的是氮气,占78%
C.氧气有助燃性,常用作燃料
D.空气中臭氧(O3)含量少,属于稀有气体
【答案】B
【详解】A、空气含有氮气、氧气等多种物质,属于混合物,故选项A说法错误;
B、氮气大约占空气体积的78%,空气中体积分数最大的是氮气,故选项B说法正确;
C、氧气有助燃性,不具有可燃性,不能用作燃料,故选项C说法错误;
D、空气中臭氧(O3)含量少,但不属于稀有气体,故选项D说法错误;
故选:B。
5.(2023春·山东烟台·八年级统考期中)空气是一种宝贵的资源,下列有关空气的说法正确的是
A.空气中的稀有气体是一种纯净物,化学性质稳定,常用于制造多种用途的电光源
B.空气主要是由氧气和氮气组成,其中氧气的质量约占空气质量的
C.氧气广泛用于炼钢,气焊等领域,利用了氧气的可燃性
D.空气质量报告中所列的空气质量级别数值越小,说明空气的质量越好
【答案】D
【详解】A、空气中的稀有气体是一种混合物,因为稀有气体含有:氦气、氖气、氩气、氪气、氙气和氡气,不符合题意;
B、空气主要是由氧气和氮气组成,其中氧气的体积约占空气体积的,不符合题意;
C、氧气广泛用于炼钢,气焊等领域,利用了氧气的助燃性 ,不符合题意;
D、空气质量报告中所列的空气质量级别数值越小,说明空气的质量越好,符合题意。
故选:D。
考点2 氧气的性质和用途
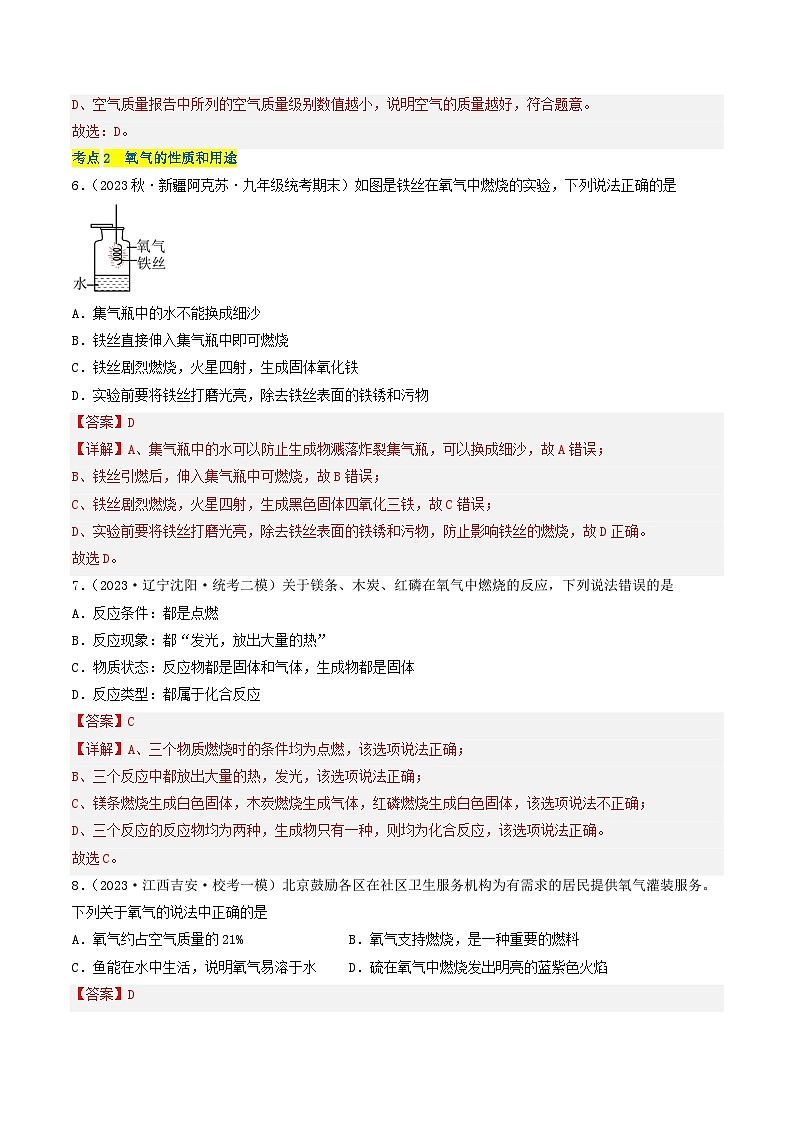
6.(2023秋·新疆阿克苏·九年级统考期末)如图是铁丝在氧气中燃烧的实验,下列说法正确的是
A.集气瓶中的水不能换成细沙
B.铁丝直接伸入集气瓶中即可燃烧
C.铁丝剧烈燃烧,火星四射,生成固体氧化铁
D.实验前要将铁丝打磨光亮,除去铁丝表面的铁锈和污物
【答案】D
【详解】A、集气瓶中的水可以防止生成物溅落炸裂集气瓶,可以换成细沙,故A错误;
B、铁丝引燃后,伸入集气瓶中可燃烧,故B错误;
C、铁丝剧烈燃烧,火星四射,生成黑色固体四氧化三铁,故C错误;
D、实验前要将铁丝打磨光亮,除去铁丝表面的铁锈和污物,防止影响铁丝的燃烧,故D正确。
故选D。
7.(2023·辽宁沈阳·统考二模)关于镁条、木炭、红磷在氧气中燃烧的反应,下列说法错误的是
A.反应条件:都是点燃
B.反应现象:都“发光,放出大量的热”
C.物质状态:反应物都是固体和气体,生成物都是固体
D.反应类型:都属于化合反应
【答案】C
【详解】A、三个物质燃烧时的条件均为点燃,该选项说法正确;
B、三个反应中都放出大量的热,发光,该选项说法正确;
C、镁条燃烧生成白色固体,木炭燃烧生成气体,红磷燃烧生成白色固体,该选项说法不正确;
D、三个反应的反应物均为两种,生成物只有一种,则均为化合反应,该选项说法正确。
故选C。
8.(2023·江西吉安·校考一模)北京鼓励各区在社区卫生服务机构为有需求的居民提供氧气灌装服务。下列关于氧气的说法中正确的是
A.氧气约占空气质量的21% B.氧气支持燃烧,是一种重要的燃料
C.鱼能在水中生活,说明氧气易溶于水 D.硫在氧气中燃烧发出明亮的蓝紫色火焰
【答案】D
【详解】A、氧气约占空气体积的21%,不是质量,不符合题意;
B、氧气具有助燃性,能支持燃烧,氧气不具有可燃性,不是燃料,不符合题意;
C、鱼能在水中生活,是因为水中含有溶解氧,氧气不易溶于水,不符合题意;
D、硫在氧气中燃烧,发出明亮的蓝紫色火焰,放出热量,生成具有刺激性气味的气体,符合题意。
故选D。
9.(2023·天津·模拟预测)氧气是空气的主要成分之一,下列说法不正确的是
A.O2可以从空气中分离 B.液态的O2是一种淡蓝色液体
C.液态的O2具有可燃性 D.O2在医疗上可用以供给呼吸
【答案】C
【详解】A、空气中成分的沸点不同,可以利用分离液态空气法将O2从空气中分离,故A正确;
B、液态的O2是一种淡蓝色液体,故B正确;
C、液态的O2具有助燃性,不具有可燃性,故C不正确;
D、O2在医疗上可用以供给呼吸,故D正确。故选C。
10.(2023春·山东淄博·九年级校考竞赛)下列叙述正确的是
A.氧气的化学性质很活泼,常温下几乎能与所有物质发生剧烈的化学反应
B.将木炭放入盛有氧气的集气瓶中,木炭会立即燃烧起来
C.过氧化氢制氧气的反应属于分解反应
D.因为氧气有可燃性,所以能支持燃烧
【答案】C
【详解】A、氧气的化学性质很活泼,常温下几乎能与所有物质发生缓慢的化学反应,点燃的条件下发生剧烈的化学反应,故A不正确;
B、将木炭放入盛有氧气的集气瓶中,点燃后,木炭会燃烧起来,故B不正确;
C、过氧化氢在二氧化锰催化作用下生成水和氧气,反应符合一变多,过氧化氢制氧气的反应属于分解反应,故C正确;
D、因为氧气有助燃性,所以能支持燃烧,故D不正确。故选C。
11.(2023秋·山西忻州·八年级校联考期末)铁和氧气都是我们常见的物质,相信你对它们的一些性质进行过探究。请你判断下列关于氧气与铁丝反应实验的叙述,不符合事实的是
A.铁丝能烧红,但不能燃烧起来
B.铁丝可以在氧气中燃烧,产生四射的火星
C.进行该实验须先在装氧气的集气瓶中放入少量水或铺上少量的细沙
D.燃烧完毕后留下黑色的四氧化三铁
【答案】A
【详解】A、铁丝在空气中能烧红,但不能燃烧,选项不符合事实;
B、铁丝可以在氧气中燃烧,产生四射的火星,选项符合事实;
C、进行该实验须先在装氧气的集气瓶中放入少量水或铺上少量的细沙,防止生成的高温熔融物溅落炸裂瓶底,选项符合事实;
D、铁丝在氧气中燃烧,生成黑色的四氧化三铁,选项符合事实;
故选A。
12.(2023·辽宁沈阳·统考三模)下列物质在空气或氧气中燃烧现象的描述中,正确的是
A.木炭在氧气中燃烧,发出白光,放出热量
B.红磷在空气中燃烧,产生大量烟雾,放出热量
C.铁丝在氧气中剧烈燃烧,火星四射,放出热量,生成四氧化三铁
D.硫在氧气中燃烧,发出微弱的淡蓝色火焰,放出热量,生成一种无色无味气体
【答案】A
【详解】A、木炭在氧气中燃烧的现象是发出白光,放出大量的热,生成能使澄清石灰水变浑的气体,故正确;
B、红磷在空气中燃烧,产生大量的白烟,放出大量的热,没有产生雾,故错误;
C、铁丝在氧气中剧烈燃烧,火星四射,放出热量,生成一种黑色固体,而生成四氧化三铁属于实验结论,故错误;
D、硫在氧气中燃烧,发出明亮的蓝紫色火焰,放出热量,产生一种具有刺激性气味的气体,故错误。
故选A。
13.(2023春·陕西咸阳·九年级校考学业考试)2023年中国一中亚峰会的会标以六色石榴花形象设计。如图所示,六朵花瓣中的物质均能与氧气反应,下列关于六个反应的说法正确的是
A.均能用于测定空气中氧气含量 B.均发出白光并生成黑色固体
C.均属于化合反应 D.集气瓶底部均需加少量水,防止炸裂
【答案】C
【详解】A、用于测定空气中氧气含量的物质必须满足:只与空气中的氧气反应,且产物为固体,选项中只有铜和磷可以,选项错误,不符合题意;
B、选项中与氧气反应发出白光的只有碳和镁,生成黑色固体的只有铜和铁,选项错误,不符合题意;
C、化合反应是指两种或两种以上物质反应生成一种物质的反应,选项中氢气、碳、铜、镁、铁、磷与氧气反应分别生成水、二氧化碳、氧化铜、氧化镁、四氧化三铁、五氧化二磷,符合化合反应的特点“多变一”,选项正确,符合题意;
D、选项中碳和氢气燃烧时集气瓶底部无需加少量水防止炸裂,选项错误,不符合题意。
故选C。
14. (贵州省黔东南州2022-2023上学期期末)化学科学十分重视实证和理性思维。在课堂学习中,通过选用典型物质进行实验,来探究物质的有关性质。运用“比较归纳”的方法得出一些科学结论。下图所示的是探究氧气化学性质的实验,请回答下列问题。
(1)图③中集气瓶底少量水的作用是___________,可观察到的现象是:细铁丝在氧气中___________,发生反应的化学方程式为___________。
(2)木炭在图⑤中燃烧与在图④中燃烧程度___________(选填“不同”或“相同”)。图⑥的实验目的是___________。
(3)根据上述细铁丝和木炭在氧气中燃烧的实验,你能归纳出物质燃烧的剧烈程度与___________有关。
【答案】(1) ①. 防集气瓶底炸裂或降温(其它合理答案酌情给分) ②. 剧烈燃烧、火星四射、放出大量热、生成黑色固体 ③. 3Fe+2O2Fe3O4
(2) ①. 不同 ②. 检验木炭燃烧的生成产物
(3)氧气的浓度
【解析】
(1)铁丝在氧气中燃烧实验,集气瓶底部要预先放少量的水或铺一层细沙,目的是防止高温的生成物熔化溅落下来炸裂集气瓶。铁丝在氧气中燃烧的现象是剧烈燃烧,火星四射,放出大量的热,生成黑色固体。铁和氧气在点燃的条件下生成四氧化三铁,该反应的化学方程式为3Fe+2O2Fe3O4。
(2)图⑤为木炭在空气中燃烧,图⑥为木炭在氧气中燃烧,由于空气和氧气中氧气浓度不同,木炭燃烧的剧烈程度页不同。木炭燃烧的产物是二氧化碳,二氧化碳能使澄清石灰水变浑浊,故图⑥的实验目的是检验木炭燃烧的生成产物。
(3)根据上述细铁丝和木炭在氧气中燃烧的实验,你能归纳出物质燃烧的剧烈程度与氧气浓度有关。
考点3 氧气的制法
15.(2023·海南海口·校联考二模)小科根据所学知识,自制一台“制氧器”,其装置如图所示。
下列有关说法错误的是
A.反应仓中的液体药品可以是过氧化氢溶液
B.过滤仓利用氧气不易溶于水的性质,使氧气湿润
C.过滤仓中气泡的多少可以判断氧气排出的快慢
D.该装置可以随时调控产生氧气的速率
【答案】D
【详解】A、反应仓中为固液常温下制取氧气,可以为过氧化氢在二氧化锰的催化下分解生成水和氧气,故反应仓中的液体药品可以是过氧化氢溶液,故A说法正确;
B、氧气不易溶于水,加湿过滤仓利用氧气不易溶于水的性质,使氧气湿润,故B说法正确;
C、气体不易溶于水,可通过单位时间内气泡的多少判断气流的速度,则可以根据加湿过滤仓中气泡的多少,可以判断氧气排出的快慢,故C说法正确;
D、该装置不可以随时调控产生氧气的速率,故D说法错误;
故选D。
16.(2023·山东临沂·统考二模)某同学利用一定量的过氧化氢溶液和二氧化锰混合制氧气,下列图像能正确反映对应关系的是
A. B.
C. D.
【答案】A
【详解】A、过氧化氢在二氧化锰的催化下分解生成水和氧气,在该反应中,二氧化锰是催化剂,化学反应前后,催化剂的质量不变,符合题意;
B、过氧化氢在二氧化锰的催化下分解生成水和氧气,水的质量逐渐增大,待完全反应后,不再变化,但是过氧化氢溶液中本身含水,水的质量不是从零开始增加,不符合题意;
C、过氧化氢在二氧化锰的催化下分解生成水和氧气,过氧化氢的质量逐渐减小至零,不符合题意;
D、用等量的过氧化氢溶液制取氧气,有催化剂的反应速率快,不加催化剂的反应速率慢,最后生成氧气的质量相同,不符合题意。
故选A。
17.(2023·重庆·模拟预测)氧气与人类的生活、生产有着很密切的关系,是人类维持生命不可缺少的物质。下列有关氧气的说法正确的是
A.氧气具有可燃性,可用于炼钢 B.鱼能够在水中生存,说明氧气易溶于水
C.工业上用分离液态空气制氧气 D.硫在氧气中燃烧生成三氧化硫
【答案】C
【详解】A、氧气具有助燃性,可用于炼钢,没有可燃性, 错误;
B、鱼能够在水中生存,说明水中能溶解一定量的氧气,不能说明氧气易溶于水,错误;
C、氧气和氮气的沸点不同,工业上用分离液态空气制氧气,正确;
D、 硫在氧气中燃烧生成二氧化硫,不是三氧化硫,错误。
故选C。
18.(2023·福建泉州·统考模拟预测)高锰酸钾制取氧气的实验中,下列操作错误的是
A.检查气密性 B.取用药品
C. 检验气体 D.制取气体
【答案】D
【详解】A、检查气密性时,把导管的一端浸没在水中,手紧贴试管外壁,若导管口有气泡冒出,装置不漏气,故图示操作正确;
B、取用粉末状药品,试管倾斜,用药匙或纸槽把药品送到试管底部,故图示操作正确;
C、检验气体是氧气的方法是将带火星的木条伸入集气瓶内,若木条复燃,说明气体是氧气,故图示操作正确;
D、加热固体时,为防止冷凝水倒流炸裂试管,试管口要略向下倾斜,故图示操作不正确。
故选D。
19.(2023·湖南娄底·校考模拟预测)根据如图实验装置,请回答:
(1)仪器a的名称是______。
(2)检查装置A气密性的方法是夹紧止水夹_______则气密性良好。
(3)用H2O2制取氧气,选择的发生装置为______(填字母),反应的化学方程式为_______。
(4)用装置F和量筒连接可以收集并测量O2体积,在F中气体应从导管_____(选填“b”或“c”)端通入。
(5)实验室里,常用电石和水反应的方法,制备乙炔(C2H2),已知乙炔难溶于水,具有可燃性,应该选择的装置为________(填字母)。
【答案】(1)长颈漏斗
(2)从长颈漏斗中倒入水至浸没长颈漏斗的下端管口,使长颈漏斗中形成一段水柱,过一会儿,水柱不下降
(3) A 2H2O22H2O+O2↑
(4)c
(5)A E
【详解】(1)仪器a的名称是长颈漏斗。
(2)检查装置A气密性的方法是夹紧止水夹,从长颈漏斗中倒入水至浸没长颈漏斗的下端管口,使长颈漏斗中形成一段水柱,过一会儿,水柱不下降,则气密性良好。
(3)用H2O2制取氧气,选择固液常温型发生装置A,反应的化学方程式为:2H2O22H2O+O2↑。
(4)用装置F和量筒连接可以收集并测量O2体积,当剩余的水较少时,水易从b端排出,则在F中气体应从导管c端通入。
(5)实验室里,常用电石和水反应的方法,制备乙炔(C2H2),选择固液常温型发生装置A,已知乙炔难溶于水,选择排水法收集乙炔,所以应该选择的收集装置为E。
20.(2023春·山东德州·八年级校考期中)下面提供一些实验装置,按要求回答问题:
(1)写出标有小写字母的仪器的名称:a:_____;b:_____;c:_____;d:_____。
(2)用高锰酸钾制取氧气的反应文字表达式_____,该反应属于_____反应(填反应类型)
(3)双氧水是一种无色液体,在二氧化锰的催化作用下能迅速分解出氧气,实验室常用这种方法制取氧气。
①明确实验目的:在实验室制取氧气
②收集有关资料:双氧水是一种无色_____,二氧化锰是一种_____,反应条件_____;氧气的密度_____于空气的密度,且_____水。
③设计合理方案:发生装置选用_____,收集装置选用_____(填装置代号)。
④进行科学实验。
【答案】(1) 长颈漏斗 试管 集气瓶 水槽
(2) 高锰酸钾锰酸钾+二氧化锰+氧气 分解
(3) 液体 黑色固体 不需要加热 大 不易溶于 B D/E
【详解】(1)仪器a的名称为长颈漏斗,仪器b的名称为试管,仪器c的名称为集气瓶,仪器d的名称为水槽。
(2)高锰酸钾受热分解生成锰酸钾和二氧化锰和氧气,故反应文字表达式为高锰酸钾锰酸钾+二氧化锰+氧气;
反应为一个物质生成多个物质的反应,符合一变多的特点,故为分解反应。
(3)②、发生装置的选择应根据反应物的状态和反应条件选择,故收集有关资料:双氧水是一种无色液体,二氧化锰是一种黑色固体,反应条件不需要加热,收集装置的选择要根据收集的气体的密度和溶解性选择,故氧气的密度于空气的密度,且不易溶于水;
③、故发生装置应选择固固加热型,故选:B,收集装置选择排水法或向上排空气法,故选:D或E。
21.(2023春·四川成都·九年级校考)某兴趣小组进行实验室制取氧气的实验,此刻你要知道下面的仪器是做什么用的,回答下列问题。
(1)实验室用上述仪器制取并收集氧气,应选用的仪器组合是______(填字母序号),发生反应的化学方程式为______。
(2)用上述装置制取氧气,组装好仪器后需要先检查装置的气密性,检验气密性的操作为___。
(3)检验用上述装置收集到的氧气已集满的方法是_______。
(4)做硫燃烧的实验,收集氧气最好选用______法,由此可见,选择气体的收集方法主要应考虑气体的性质,此外往往还要考虑______。
(5)同学们查阅资料得知氧化铁也可作过氧化氢溶液分解制取氧气的催化剂,为对比氧化铁和二氧化锰的催化效果,设计实验时需控制的变量是过氧化氢的______及体积、反应温度和催化剂的质量。
【答案】(1) ABCE
(2)关闭止水夹,向锥形瓶中加水直至液体封住长颈漏斗的下端,继续加水,若长颈漏斗中形成一段液柱,静置后,液柱高度不下降,则气密性好(合理即可)
(3)将带火星木条放于瓶口,若木条复燃,则氧气集满
(4) 排水 操作是否优化(合理即可)
(5)浓度/溶质质量分数
【详解】(1)根据图中提供的仪器,由于没有酒精灯,制取氧气只能使用固、液混合不加热型的发生装置,由于没有水槽,氧气气密度大于空气,只能用向上排空气法收集,实验室用上述仪器制取并收集氧气,应选用的仪器组合是ABCE,由于发生装置是固体与液体混合不需加热的发生装置,制氧气所用药品是过氧化氢和二氧化锰,过氧化氢在二氧化锰催化作用下分解生成水和氧气,反应的化学方程式为:;
(2)用上述装置制取氧气,组装好仪器后需要先检查装置的气密性,检验气密性的操作为关闭止水夹,向锥形瓶中加水直至液体封住长颈漏斗的下端,继续加水,若长颈漏斗中形成一段液柱,静置后,液柱高度不下降,则气密性好;
(3)氧气具有助燃性,能使带火星的木条复燃,检验用上述装置收集到的氧气已集满的方法是将带火星木条放于瓶口,若木条复燃,则氧气集满;
(4)硫燃烧实验中,集气瓶中应留少量水,吸收反应生成的二氧化硫,防止污染空气,则可用排水法收集,由前面分析可知,收集气体时,除了考虑气体的性质,还应考虑操作是否优化;
(5)对比氧化铁和二氧化锰的催化效果是通过比较相同条件的反应速度,反应物浓度会影响反应速度,设计实验时需控制的变量是过氧化氢的浓度(溶质质量分数)及体积、反应温度和催化剂的质量。
考点4 催化剂
22.(2023春·山东威海·八年级校联考期中)马铃薯可代替二氧化锰作过氧化氢溶液分解的催化剂,下列有关催化剂的说法正确的是
A.MnO2只能作为过氧化氢溶液分解的催化剂
B.化学反应前后,催化剂的质量和性质都不变
C.同一个化学反应可以有多种催化剂
D.催化剂只能提高某些化学反应的速率
【答案】C
【详解】A、二氧化锰是过氧化氢溶液分解的催化剂,也可能作为其他反应的催化剂,选项错误;
B、催化剂化学反应前后,质量和化学性质都不变,物理性质可能改变,选项错误;
C、同一个化学反应可以有多种催化剂,如过氧化氢溶液分解的催化剂可以是二氧化锰还可以是氧化铁等物质,选项正确;
D、催化剂可以提高某些化学反应的速率,也可以减慢化学反应的速率,选项错误;
故选:C。
23.(2023·四川内江·威远中学校校考二模)下列关于催化剂的说法不正确的是
A.任何化学反应都需要催化剂
B.催化剂可以提高某些化学反应的速率
C.化学反应前后,催化剂的质量和化学性质都不变
D.催化剂可以降低某些化学反应的速率
【答案】A
【详解】A、不是任何化学反应都需要催化剂,如酸碱中和反应,就不需要使用催化剂。A不正确;
B、催化剂能改变化学反应速率,既可以加快化学反应速率,也可以减慢化学反应速率。B正确;
C、化学反应前后,催化剂的质量和化学性质都不变。C正确;
D、催化剂能改变化学反应速率,既可以加快化学反应速率,也可以减慢化学反应速率。D正确。
综上所述:选择A。
24.(2023·河南信阳·校考二模)结合如图实验,下列说法正确的是
A.实验①带火星的木条不复燃,说明没有产生氧气
B.实验③带火星的木条复燃且二氧化锰质量减少
C.该实验证明氧气可以支持燃烧
D.实验①的反应速率比实验③的快
【答案】C
【详解】A、实验①带火星的木条不复燃,说明氧气浓度不足,并不能说明没有产生氧气,错误;
B、催化剂反应前后质量不变,故二氧化锰质量不变,错误;
C、该实验证明氧气可以支持燃烧,正确;
D、由图可知,实验①的反应速率比实验③的慢,错误;
故选C。
25.(2023·湖南长沙·模拟预测)(双选)催化剂在化工生产中有重要作用。下列有关催化剂的说法正确的是
A.在反应前后化学性质发生改变 B.不能增加生成物的质量
C.能改变化学反应速率 D.在反应后质量会变大
【答案】BC
【详解】A、催化剂能够改变反应速率,但本身的化学性质在反应前后不变,故A说法错误;
B、催化剂能够改变反应速率,不影响生成物的质量,所以不能增加生成物的质量,故B说法正确;
C、催化剂能够改变反应速率,但本身的质量和化学性质在反应前后都不变,故C说法正确;
D、催化剂能够改变反应速率,但本身的质量在反应前后不变,故D说法错误;
故选BC。
考点5 二氧化碳的性质和用途
26.(2023·河南·模拟预测)自然界中的碳、氧循环如图所示,下列有关说法错误的是
A.每个人都在参与碳、氧循环
B.氧气只有通过燃烧才能参与碳循环
C.光合作用可实现无机物到有机物的转化
D.碳、氧循环有利于维持大气中氧气和二氧化碳含量的相对稳定
【答案】B
【详解】A、呼吸作用消耗氧气生成二氧化碳,则每个人都在参与碳、氧循环,该选项说法正确;
B、呼吸作用时,氧气也能参与碳循环,该选项说法错误;
C、光合作用将二氧化碳等无机物转化为有机物,该选项说法正确;
D、碳、氧循环有利于维持大气中氧气和二氧化碳含量的相对稳定,该选项说法正确。
故选B。
27.(2023春·重庆沙坪坝·九年级重庆南开中学校考)二氧化碳有“功”有“过”。下列关于二氧化碳的说法中,不正确的是
A.是常用的灭火剂 B.能使紫色石蕊溶液变红
C.易溶于水 D.是温室气体之一
【答案】C
【详解】A、二氧化碳密度比空气大,不燃烧,也不支持燃烧,可用于灭火,是常用的灭火剂,说法正确;
B、二氧化碳通入紫色石蕊中,二氧化碳与水反应生成碳酸,碳酸能使紫色石蕊变红,说法正确;
C、二氧化碳能溶于水,说法错误;
D、二氧化碳是温室气体之一,能产生温室效应的气体除了二氧化碳,还有甲烷、臭氧、氟氯代烷(商品名称氟利昂),说法正确。
故选C。
28.(2023·安徽·校联考三模)超临界是指温度与压强达到一定值时,形成气态与液态交融在一起的流体。研究发现超临界流体溶解能力强,被誉为“绿色环保溶剂”。下列关于超临界流体的说法合理的是
A.它是一种气态与液态的混合物 B.它可代替许多有毒、易燃的溶剂
C.它与普通二氧化碳化学性质不同 D.它的大量使用不会引起环境问题
【答案】B
【详解】A、超临界CO2是指温度与压强达到一定值时, CO2 形成气态与液态交融在一起的流体,它由二氧化碳一种物质组成,属于纯净物,不符合题意;
B、超临界 CO2 流体溶解能力强,被誉为“绿色环保溶剂”,且二氧化碳无毒,不燃烧、不支持燃烧,故可代替许多有毒、易燃的溶剂,符合题意;
C、超临界 CO2 流体和普通二氧化碳均是由二氧化碳分子构成,分子构成相同,故化学性质相同,不符合题意;
D、超临界 CO2 流体是二氧化碳的一种特殊状态,大量使用,会导致温室效应,不符合题意。
故选B。
29.(2023·北京昌平·统考二模)用下图装置验证二氧化碳的性质(图中小花为干燥的紫色石蕊纸花)。下列说法不正确的是
A.实验①中低处蜡烛先熄灭,高处蜡烛后熄灭
B.实验①可验证“CO2密度比空气大”“一般情况下,CO2不燃烧且不支持燃烧”
C.实验②中纸花不变红,实验③纸花放入CO2中变红色
D.实验③可验证CO2和H2O发生了化学反应并生成酸性物质
【答案】D
【详解】A、二氧化碳不燃烧、不支持燃烧,密度比空气大,故实验①中低处蜡烛先熄灭,高处蜡烛后熄灭,不符合题意;
B、实验①中低处蜡烛先熄灭,高处蜡烛后熄灭,蜡烛熄灭,说明一般情况下,二氧化碳不燃烧、不支持燃烧,低处蜡烛先熄灭,说明二氧化碳的密度比空气大,不符合题意;
C、实验②中二氧化碳不能使干燥的紫色石蕊纸花变色,实验③中纸花喷水后放入二氧化碳中,二氧化碳和水反应生成碳酸,碳酸显酸性,能使紫色石蕊试液变红,不符合题意;
D、实验②中纸花不变红,说明二氧化碳不能使紫色石蕊变色,实验③中纸花变红,说明二氧化碳和水发生了反应生成了酸性物质,故通过实验②③可得出二氧化碳和水发生了反应,并生成酸性物质,仅仅通过实验③无法验证,符合题意。
故选D。
30.(2023·山东临沂·统考二模)二氧化碳对人类社会既有贡献又有危害。下列关于二氧化碳的叙述中不正确的是
A.二氧化碳有毒,不能供给呼吸
B.固态二氧化碳用于人工降雨,只利用了其物理性质
C.空气中的二氧化碳是植物进行光合作用必需的物质
D.二氧化碳和一氧化碳的组成元素相同,在一定条件下可以相互转化
【答案】A
【详解】A、二氧化碳不能供给呼吸,二氧化碳没有毒,错误;
B、固态二氧化碳(干冰)用于人工降雨,主要是利用了干冰易升华吸热,只利用了其物理性质,正确;
C、光合作用的反应物有二氧化碳和水,则空气中的二氧化碳是植物进行光合作用的必要物质,正确;
D、二氧化碳和一氧化碳的组成元素相同,在一定条件下可以相互转化,一氧化碳燃烧生成二氧化碳,二氧化碳与碳在高温下反应生成一氧化碳,正确;
故选:A。
31.(2023·北京·模拟预测)用下图所示实验(夹持仪器已略去)研究CO2的性质。
(1)玻璃管中,观察到干燥的紫色石蕊纸花不变色,湿润的紫色石蕊纸花变红,玻璃管中实验的目的是_________。
(2)小烧杯中,观察到蜡烛由低到高依次熄灭,说明二氧化碳具有的性质是_________。
【答案】(1)证明CO2能与水反应生成碳酸
(2)二氧化碳的密度比空气的大、不支持燃烧、不燃烧
【详解】(1)玻璃管中,观察到干燥的紫色石蕊纸花不变色,说明二氧化碳不能使紫色石蕊纸花变红,湿润的紫色石蕊试纸没有变红,说明水不能使紫色石蕊试纸变红,湿润的紫色石蕊纸花遇二氧化碳变红,说明水和二氧化碳反应生成新的物质使紫色石蕊纸花变红,玻璃管中实验的目的是证明CO2能与水反应生成碳酸;
(2)小烧杯中,观察到蜡烛由低到高依次熄灭,说明二氧化碳具有的性质是二氧化碳的密度比空气的大、不支持燃烧、不燃烧。
32.(2023春·陕西咸阳·九年级校考学业考试)兴趣小组利用如图装置对二氧化碳的性质进行以下探究。( 夹持装置已省略)
(1)仪器a的名称是_______
(2)装置B中发生反应的化学方程式为_______。
(3)打开K1,关闭K2,一段时间后观察到①③处纸花变红,②处纸花不变色。 对比_____(填序号)处纸花,可说明二氧化碳能与水反应。③处纸花比①处先变红,证明二氧化碳具有的物理性质是_______。
(4)关闭K1,打开K2,可观察到试管C中的实验现象是_______。
【答案】(1)长颈漏斗
(2)CaCO3+2HCl=CaCl2+H2O+CO2↑
(3) ①②/②③ 密度比空气大
(4)澄清石灰水变浑浊/产生白色沉淀
【详解】(1)据图可知仪器a的名称是长颈漏斗;故填:长颈漏斗。
(2)装置B中为稀盐酸与石灰石反应生成氯化钙、水和二氧化碳,发生反应的化学方程式为CaCO3+2HCl=CaCl2+H2O+CO2↑;
故填:CaCO3+2HCl=CaCl2+H2O+CO2↑。
(3)对比干燥纸花不变色,湿润纸花变色,可说明二氧化碳能与水反应生成碳酸;故填:①②或②③。
③处纸花比①处先变红,证明二氧化碳的密度比空气大;故填:密度比空气大。
(4)二氧化碳与澄清石灰水反应生成碳酸钙白色沉淀;故填:澄清石灰水变浑浊或产生白色沉淀。
33.(2023·陕西西安·校考模拟预测)根据下列图示实验装置回答问题。
(1)实验室制取二氧化碳和氧气都能选用的发生装置是_______。
(2)实验室用装置甲制取氧气的化学方程式:_______。
(3)同学们为验证的性质设计了装置丁,依次连接装置乙、丙、丁进行实验时,塑料瓶内壁上贴的是用紫色石蕊溶液浸泡过的纸花。
①实验中观察到c处干燥的纸花不变色,b、d两处湿润的纸花先后变红,使其变红的物质的名称为_______。
②观察到蜡烛从低处到高处依次熄灭,验证了比空气密度大的物理性质,及______的化学性质。
③装置丁中澄清石灰水一般不能用于除去气体的原因是_______。
【答案】(1)乙
(2)2KMnO4K2MnO4+MnO2+O2↑
(3) 碳酸 不能燃烧也不能支持燃烧 澄清石灰水中溶质氢氧化钙微溶于水,澄清石灰水溶质质量分数较小,吸收的二氧化碳较少
【详解】(1)实验室制取二氧化碳,常用大理石或石灰石与盐酸反应,大理石或石灰石的主要成分是碳酸钙,碳酸钙与盐酸反应生成氯化钙、水和二氧化碳,该反应的反应物是固体和液体,不需加热,发生装置可用固、液混合不加热型;过氧化氢在二氧化锰催化作用下分解生成水和氧气,该反应的反应物是固体和液体,不需加热,发生装置可用固、液混合不加热型。实验室既可以制取CO2、又可以制取O2的发生装置为:乙;
(2)A装置是固体加热型的发生装置,由于试管口有棉花,制氧气所用药品是高锰酸钾,高锰酸钾加热分解生成锰酸钾、二氧化锰和氧气,反应的化学方程式是2KMnO4K2MnO4+MnO2+O2↑;
(3)①二氧化碳与水反应生成碳酸,碳酸显酸性,能使石蕊试液变红。实验中观察到c处干燥的纸花不变色,b、d两处湿润的纸花先后变红,使其变红的物质的名称为碳酸;
②观察到蜡烛从低处到高处依次熄灭,验证了比空气密度大的物理性质,及不能燃烧也不能支持燃烧的化学性质;
③装置丁中澄清石灰水一般不能用于除去气体的原因是澄清石灰水中溶质氢氧化钙微溶于水,澄清石灰水溶质质量分数较小,吸收的二氧化碳较少。
考点6 二氧化碳的制法
34.(2023·山东枣庄·统考二模)实验室制取二氧化碳部分操作如图所示,其中错误的是
A. 检查气密性双手握锥形瓶 B. 仪器连接
C. 加入药品 D. 收集CO2
【答案】C
【详解】A. 图示装置在检查装置的气密性时,先由长颈漏斗注水,长颈漏斗的末端浸没在水中后,再用双手紧捂锥形瓶的外壁,若观察到导管口处冒出气泡,证明该装置的气密性是良好的,图示操作正确;
B.连接橡胶管和玻璃管时,先将玻璃管一端用水润湿,然后一手持玻璃管,一手持橡胶管,稍稍用力,转动插入,图示操作正确;
C.向锥形瓶中添加块状固体药品时,将锥形瓶倾斜,用镊子将大理石放到瓶口,然后将锥形瓶慢慢竖起,使药品滑落到容器底部,图示操作错误;
D.二氧化碳的密度比空气大,用图示装置来收集二氧化碳时,二氧化碳应从长管进入,图示操作正确;
故选C。
35.(2023·江苏无锡·江苏省天一中学校考模拟预测)下列关于CO2的实验室制法及性质实验的说法不正确的是
A.检查装置气密性
B.收集装置
C.证明二氧化碳与水反应
D.比较CO2与空气的密度
A.A B.B C.C D.D
【答案】C
【详解】A、检查装置的气密性的方法是:先将导管置于水中,后用手紧握试管,观察导管口是否有气泡冒出,若有气泡冒出,说明装置气密性良好,正确。
B、二氧化碳密度比空气大,可用向上排空气法收集,正确。
C、实验的塑料瓶变瘪,瓶内气压减小,原因可以是二氧化碳和水反应产生碳酸,也可以是二氧化碳能溶于水,不能说明是二氧化碳和水反应,错误。
D、将二氧化碳倒入烧杯中时,下层的蜡烛先熄灭,上层的蜡烛后熄灭,说明二氧化碳的密度比空气大,正确。
故选:C。
36.(2023春·黑龙江大庆·九年级大庆市第三十六中学校考期中)实验室常用石灰石与稀盐酸制取CO2,某同学设计了两种制取CO2的部分装置(如图)。
(1)实验室制取CO2的化学方程式为______;
(2)仪器A的名称是______;
(3)图1装置的不规范之处是______;
(4)用图2装置CO2时,要使反应停止,最简便的操作方法是______;
(5)实验时,向盛有石灰石的试管中加入足量稀盐酸后,发现石灰石表面仅有极少量气泡产生,原因可能是______。
【答案】(1)CaCO3+2HCl=CaCl2+H2O+CO2↑
(2)长颈漏斗
(3)铁夹夹在试管的底部
(4)关闭活塞
(5)石灰石中碳酸钙的含量过低或稀盐酸的浓度过低
【详解】(1)实验室常用石灰石与稀盐酸制取CO2,石灰石的主要成分碳酸钙与稀盐酸反应生成氯化钙、二氧化碳和水,该反应方程式为;
(2)仪器A为长颈漏斗;
(3)固定试管时,铁夹夹在离试管口三分之一处,图1装置的不规范之处是铁夹夹在试管的底部,应该夹在试管的中上部;
(4)用图2装置CO2时,当打开活塞时,长颈漏斗内的液体在重力作用下进入试管,使试管内液面上升到带孔塑料板以上,与固体试剂接触,开始反应;当关闭活塞时,产生的气体无法排出,在试管上半部分聚积,使试管内部气压增大,将液体压回到长颈漏斗,使液面降到带孔塑料板以下,使反应物相互分离,反应停止,故要使反应停止,最简便的操作方法是关闭活塞;
(5)实验时,向盛有石灰石的试管中加入足量稀盐酸后,发现石灰石表面仅有极少量气泡产生,原因可能是石灰石中碳酸钙的含量过低或稀盐酸的浓度过低。
37.(2023·北京朝阳·统考二模)用下图装置进行实验。
(1)实验1,反应的化学方程式为_____。
(2)实验2,观察到蜡烛由下到上依次熄灭,由此得出CO2的性质是_____。
(3)实验3,证明二氧化碳能与水反应,需在B处放置_____。
【答案】(1)
(2)不燃烧、不支持燃烧、密度比空气大
(3)干燥的紫色石蕊纸花
【详解】(1)实验1中大理石的主要成分碳酸钙和稀盐酸反应生成氯化钙、二氧化碳和水,该反应的化学方程式为:;
(2)实验2,观察到蜡烛由下到上依次熄灭,蜡烛熄灭,说明二氧化碳不燃烧、不支持燃烧,下层蜡烛先熄灭,说明二氧化碳的密度比空气大;
(3)实验3中,要证明二氧化碳能与水反应,首先需要验证二氧化碳能否使紫色石蕊变色,故需在B处放置干燥的紫色石蕊纸花,纸花不变色,说明二氧化碳不能使紫色石蕊变色,二氧化碳能使紫色石蕊溶液变红,说明二氧化碳能与水反应生成酸性物质。
38.(2023·福建福州·福建省福州第十九中学校考三模)某小组利用如下装置制备CO2,并模拟自然界中CO2的循环。回答下列问题。
(1)装置B中仪器①的名称是___________。
(2)实验室用稀盐酸和石灰石制取CO2,反应的化学方程式为___________,选用的发生装置为___________(填标号)。
(3)为制得CO2的水溶液,CO2应从装置C的___________(填“m”或“n”)端通入。取少量C中的溶液滴加到紫色石蕊溶液中,观察到的现象是___________。
(4)将CO2的水溶液转移至烧杯,并组装装置如图D所示,置于阳光下一段时间,观察到有气泡产生,检验该气体的方法是___________。
【答案】(1)试管
(2) CaCO3+2HCl=CaCl2+H2O+CO2↑ A
(3) m 紫色石蕊溶液变红色
(4)将带火星的木条伸入收集到的气体中,若木条复燃,说明是氧气
【详解】(1)由图可知,装置B中仪器①的名称是试管,故填:试管;
(2)实验室用稀盐酸和石灰石制取CO2,即石灰石(主要成分碳酸钙)和稀盐酸反应生成氯化钙、水和二氧化碳,反应的化学方程式为CaCO3+2HCl=CaCl2+H2O+CO2↑;该反应属于固液常温型,选择的发生装置为A,故填:CaCO3+2HCl=CaCl2+H2O+CO2↑;A;
(3)为制得CO2水溶液,CO2应从装置C的m端通入,使CO2充分溶解在水中;CO2溶于水生成碳酸,碳酸属于酸,可以使紫色石蕊试液变红,故取少量C中的溶液滴加到紫色石蕊溶液中,观察到的现象是紫色石蕊溶液变红色,故填:m;紫色石蕊溶液变红色;
(4)绿色水草在有水、二氧化碳和光照的条件下进行光合作用,并生成氧气,氧气具有助燃性,能使带火星的木条复燃,检验的方法是将带火星的木条伸入收集到的气体中,若木条复燃,说明是氧气,故填:将带火星的木条伸入收集到的气体中,若木条复燃,说明是氧气。
考点7 水的组成
39.(2023·云南昆明·云南省昆明市第五中学校考二模)用如图所示的装置电解水。下列说法错误的是
A.在水中加入少量的Na2SO4可以增强导电性
B.电解水的化学方程式为:
C.该装置的b管中产生的是氧气,a管中产生的氢气
D.若a管中产生气体的体积为20mL,那么b管中产生的气体体积为40mL
【答案】D
【详解】A、电解水时,向水中加入少量的硫酸钠,可增强水的导电性,该选项说法正确;
B、电解水生成氢气和氧气,方程式是,该选项说法正确;
C、电解水时,正极产生氧气,负极产生氢气,则a试管中收集的气体为氢气、b试管收集的气体为氧气,该选项说法正确;
D、电解水时,生成的氢气和氧气的体积比为2:1,若a管中产生氢气的体积为20mL,那么b管中产生的氧气体积为10mL,而不是40mL,该选项说法不正确。
故选D。
40.(2023·河南洛阳·统考一模)保护母亲词,树立爱水意识。下列有关水的说法不正确的是
A.在硫燃烧的实验中,集气瓶中水的作用是吸收生成的二氧化硫,防止污染空气
B.在水的化过程中,过滤后得到的水就是纯水
C.在水的电解实验中,负极得到的气体可以燃烧
D.用肥皂水鉴别硬水和软水
【答案】B
【详解】A、在硫燃烧的实验中,硫燃烧生成二氧化硫,气体有毒,集气瓶中水的作用是吸收生成的二氧化硫,防止污染空气,故A正确;
B、在水的净化过程中,过滤后除去不溶于水的物质,不能得到纯水,故B错误;
C、在水的电解实验中,“正氧负氢”,负极产生的是氢气,可以燃烧,故C正确;
D、加入肥皂水,产生泡沫较多的是软水,产生泡沫较少的是硬水,故D正确。
故选B。
41.(2022秋·广东茂名·九年级统考期中)兴趣小组通过研究水的电解了解水的组成,回答下列问题:
(1)请写出电解水的文字表达式___________。
(2)此过程中没有发生改变的微粒是___________。
(3)玻璃管b中产生的气体是___________(填化学式)。
(4)此实验得出的结论是:水是由___________组成的。
【答案】(1)水氢气+氧气
(2)氢原子和氧原子
(3)O2
(4)氢元素和氧元素
【详解】(1)水在通电的条件下反应生成氢气和氧气,故反应的文字表达式写为:水氢气+氧气。
(2)水在通电的条件下反应生成氢气和氧气,从微观上,该反应是水分子被破坏成氢原子和氧原子,然后氢原子两两自相组合形成氢分子,同时氧原子两两自相组合构成氧分子,所以此过程中没有发生改变的微粒是氢原子和氧原子,故填氢原子和氧原子。
(3)由图可知,玻璃管b连接电源的正极,其中生成的体积较小的气体为氧气,氧气由氧分子构成,1个氧分子由2个氧原子构成,故氧气的化学式写为O2。
(4)水在通电的条件下反应生成氢气和氧气,氢气由氢元素组成,氧气由氧元素组成,化学反应中元素的种类不变,则由该实验可知,水是由氢元素和氧元素组成的,故填氢元素和氧元素。
42. (甘肃省庆阳市镇原县2022-2023上学期期末)如图是某同学自己设计的简易电解水装置,请回答下列问题:
(1)由图可知A端连接电源______极,与B端相连接的试管中得到的气体是______ (填化学式)。
(2)电解水时发生改变的粒子是______。
【答案】(1) ①. 正 ②. H2
(2)水分子或H2O
【解析】
(1)在电解水实验中,“正氧负氢”,生成氢气和氧气的体积比约为2:1,A端试管中产生的气体较少,是氧气,故A端连接电源正极;
B端试管中产生的气体较多,是氢气,故填:H2;
(2)电解水生成氢气和氧气,该反应中,水分子分为氢原子和氧原子,氢原子结合为氢分子,氧原子结合为氧分子,故发生改变的粒子是水分子。
43.(2023·天津·模拟预测)(3月22日是第三十届"世界水日",其主题为"珍惜地下水,珍视隐藏的资源”水是生命之源,“珍惜水、节约水、保护水”是每个公民的义务和责任。请解答下列有关水的问题。
(1)为区分软水和硬水,将等量的肥皂水分别滴加到盛有等量软水和硬水的试管中,振荡,试管中产生较多泡沫的为___________。生活上常用___________的方法来降低水的硬度。
(2)如图所示电解水的实验中,试管a、b中产生气体的体积比约为___________,在电解水时,在水中加入少量氢氧化钠或者硫酸钠的目的是为了___________。
(3)爱护水资源,既要节约用水,也要防治水体污染,下列做法合理的是___________(填字母序号)。
A.水龙头漏水不及时更换
B.生活污水集中处理和排放
C.洗脸水冲厕所
D.农业上合理使用农药和化肥
【答案】(1) 软水 煮沸
(2) 2:1 增强水的导电性
(3)BCD
【详解】(1)通常用肥皂水来区分硬水和软水,肥皂水在硬水中易起浮渣,在软水中泡沫较多,故试管中产生较多泡沫的为软水;
可溶性钙、镁化合物在加热时,能形成沉淀,故生活中常用煮沸的方法降低水的硬度;
(2)在电解水实验中,“正氧负氢”,生成氢气和氧气的体积比约为2:1,试管a中产生的气体较多,是氢气,试管b中产生的气体较少,是氧气,故试管a、b中产生气体的体积比约为2:1;
在电解水时,在水中加入少量氢氧化钠或者硫酸钠的目的是为了增强水的导电性;
(3)A、水龙头漏水不及时更换,会造成水资源的浪费,不符合题意;
B、生活污水集中处理和排放,可以减少污染,保护水资源,符合题意;
C、洗脸水冲厕所,可以“一水多用”,节约用水,保护水资源,符合题意;
D、农业上合理使用农药和化肥,可以减少污染,保护水资源,符合题意。
故选BCD。
核心考点8 水的净化
44.(2023年四川省广安市中考)学习了水的净化后,某同学利用课外时间自制了简易净水器(如图所示),下列说法不正确的是
A.该装置能除去水中的色素和异味 B.硬水经过该装置后可转化成软水
C.装置中的小卵石和石英砂起过滤作用 D.草木灰水经过该装置后仍能使酚酞溶液变红
【答案】B
【详解】A、该装置中的活性炭具有吸附性,能除去水中的色素和异味,故A不符合题意;
B、该简易净水器,不能减少水中钙、镁离子化合物的含量,不能把硬水转化为软水,故B符合题意;
C、装置中的小卵石和石英砂能除去不溶于水的物质,起过滤作用,故C不符合题意;
D、草木灰中含有碳酸钾,碳酸钾易溶于水,溶液显碱性,能使酚酞溶液变红,所以草木灰水经过该装置后仍能使酚酞溶液变红,故D不符合题意。
故选B。
45. 每年的3月22日至28日是中国水周,今年的活动主题为“强化依法治水,携手共护母亲河”。
(1)下列图标表示“国家节水标志”的是_______(填字母)。
A. B. C. D.
(2)过滤、消毒、蒸馏等净水操作中,净化程度最高的是_______。
(3)生命吸管(如图1)可直接将污水净化为饮用水,主要处理步骤与自来水的净化过程相似(如图2),其中③中离子交换树脂的主要作用是去除重金属离子、软化水质,②中活性炭的作用是_______,④中超滤膜的作用是去除有害菌和部分病毒。若无生命吸管,要降低水的硬度和杀灭病原微生物,生活中常采取_______的方法。
(4)水是生命体生存所必需的物质,请写出一条爱护水资源的建议:_______。
【答案】(1)B (2)蒸馏
(3) ①. 除去水中的色素和异味 ②. 煮沸
(4)淘米水浇花(合理即可)
【解析】
(1)A、图中所示标志是节能标志,故A错误;
B、图中所示标志是节水标志,故B正确;
C、图中所示标志是可循环使用标志,故C错误;
D、图中所示标志是火灾警告,故D错误。
故选B。
(2)滤可除去水中不溶性固体杂质,所得水还会含有可溶性杂质;
消毒,利用消毒杀菌剂将水中病菌杀死,其处理后的水仍会含有可溶性杂质;
蒸馏,把水通过蒸发、冷凝处理,处理后的水中只含水一种物质,所得水称为蒸馏水为纯净物。
因此净化程度最高的方法是蒸馏。
(3)活性炭的作用是除去水中的色素和异味;要降低水的硬度和杀灭病原微生物,生活中常采取煮沸的方法。
(4)爱护水资源的建议:淘米水浇花,使用节水龙头。(合理即可)
46.(2023·天津东丽·统考二模)每年的3月22日是“世界水日”,水与人类的生产、生活密切相关。
(1)城市生活用水经自来水厂净化处理的过程如下图。
①通常用___________作为絮凝剂,吸池内常用___________吸附色素和异味。
②天然水中含有许多杂质,实验室常用过滤方法除去水中不溶性杂质,过滤需要用到的玻璃仪器有烧杯,漏斗和___________(填仪器名称)。
(2)如图所示在电解水的实验中,试管a、b中产生气体的体积比约为___________,电解水化学方程式为__________。
(3)在工业生产中,水可作为多种化学反应的反应物,写出将一氧化氮和氧气通入水中制备硝酸(HNO3)的化学方程式_________。
【答案】(1) 明矾 活性炭 玻璃棒
(2) 2:1
(3)
【详解】(1)①通常用明矾作絮凝剂,明矾溶于水形成的胶状物具有吸附性,可以吸附水中悬浮的杂质,加速其沉降;
活性炭结构疏松多孔,具有吸附性,可以吸附水中的色素和异味;
②过滤需要用到的玻璃仪器有烧杯,漏斗和玻璃棒;
(2)在电解水实验中,“正氧负氢”,生成氢气和氧气的体积比约为2:1,试管a与负极相连,产生的是氢气,试管b与正极相连,产生的是氧气,故试管a、b中产生气体的体积比约为2:1;
水在通电的条件下反应生成氢气和氧气,该反应的化学方程式为:;
(3)一氧化氮和氧气、水反应生成硝酸,该反应的化学方程式为:。
47. (广东省江门市蓬江区2022-2023下学期开学统考)小李收集到一瓶浑浊的蓬江河水,并在实验室模拟自来水厂的净水过程,最终制成蒸馏水。其实验过程如图所示。请问答以下问题。
(1)A物质的名称是明矾,操作①的名称是_________,若经过操作①后,所得液体C中仍有浑浊,其原因可能是__________(填写序号)。
a.漏斗内的滤纸有破损 b.漏斗下端没有靠在烧杯内壁
c.漏斗内液面高于滤纸的边缘
(2)操作②应选用图2装置的_______(填序号),该过程主要是_______变化(填“物理"或“化学”)。图2操作中待净化的水应该从_____(填“a”或“b”)端通入,原因是______。
(3)小李取少量液体D于试管中,加入少量肥皂水,振荡,发现有较多浮渣产生,说明液体D是_____水。操作③应选用图装置的_______(填序号) ,经过操作③以后,小李重复上述实验,他观察到的实验现象_______。
(4)水的净化再利用是天宫资源利用最大化的重要措施。“生命吸管” 是一种户外净水装置(如图),下列说法错误的是___________。
A. 超滤膜可以过滤部分颗粒杂质,降低浑浊度
B. 抗菌颗粒可以去除细菌
C. 通过“生命吸管”可以得到纯净水
D. 椰壳活性炭消除异味、提升口感,是利用了它的吸附性
【答案】(1) ① 过滤 ②. ac
(2) ①. Ⅱ ②. 物理 ③. b ④. 水从下向上,能延长水与活性炭接触的时间,净化效果好
(3) ①. 硬 ②. Ⅰ ③. 产生大量的泡沫 (4)C
【解析】
(1)操作①可以将固体和液体分离,其操作名称为过滤;
a、漏斗内的滤纸有破损,会使得液体中的不溶物进入下面的烧杯,从而使得滤液浑浊,故选项符合题意;
b、漏斗下端没有靠在烧杯内壁,会导致滤液溅出,但不会使滤液浑浊,故选项不符合题意;
c、漏斗内液面高于滤纸的边缘,会使部分液体未经过滤纸的过滤直接流下,该操作会使滤液仍然浑浊,故选项符合题意;
故填:过滤;ac;
(2)活性炭具有吸附作用,可以除去水中的色素和异味,所以操作②主要是除去一些异味和色素,应选用图2装置中的Ⅱ,该过程中没有新物质生成,属于物理变化;待净化的水应该从b端通入,原因是:水从下向上,能增长水与活性炭接触的时间,净化效果好,故填:Ⅱ;物理;b;水从下向上,能延长水与活性炭接触的时间,净化效果好;
(3)小李取少量液体D于试管中,加入少量肥皂水,振荡,发现有较多浮渣产生,说明液体D是硬水;液体D经过操作③得到蒸馏水,操作③的名称为蒸馏,因此操作③应选用图装置的Ⅰ;经过蒸馏以后得到了蒸馏水,蒸馏水属于软水,小李重复上述实验,他观察到的实验现象是产生大量的泡沫,故填:硬;Ⅰ;产生大量的泡沫;
(4)A、过滤能除去难溶性杂质,超滤膜可起到过滤的作用,则可过滤部分颗粒杂质,降低浑浊度,故选项说法正确;
B、水中含有细菌,抗菌颗粒可以去除细菌,故选项说法正确;
C、通过“生命吸管”可除去难溶性杂质、部分可溶性杂质、细菌等,得到的水中仍含有可溶性杂质,不是纯水,故选项说法不正确;
D、“生命吸管”中使用椰壳活性炭,活性炭具有吸附性,能吸附水中的色素和异味,故选项说法正确。
故选C。
【期中单元测试卷】(人教版)2023-2024学年九年级上册化学 第1单元+走进化学世界【考点卷】(4大核心考点): 这是一份【期中单元测试卷】(人教版)2023-2024学年九年级上册化学 第1单元+走进化学世界【考点卷】(4大核心考点),文件包含期中单元测试卷人教版2023-2024学年九年级上册化学第1单元走进化学世界考点卷原卷版docx、期中单元测试卷人教版2023-2024学年九年级上册化学第1单元走进化学世界考点卷解析版docx等2份试卷配套教学资源,其中试卷共17页, 欢迎下载使用。
【期中单元测试卷】(科粤版)2023-2024学年九年级上册化学 第二章+空气、物质的构成【考点卷】(11大核心考点): 这是一份【期中单元测试卷】(科粤版)2023-2024学年九年级上册化学 第二章+空气、物质的构成【考点卷】(11大核心考点),文件包含期中单元测试卷科粤版2023-2024学年九年级上册化学第二章空气物质的构成考点卷原卷版docx、期中单元测试卷科粤版2023-2024学年九年级上册化学第二章空气物质的构成考点卷解析版docx等2份试卷配套教学资源,其中试卷共57页, 欢迎下载使用。
【期中单元测试卷】(沪教版・全国)2023-2024学年九年级上册化学 第一章+开启化学之门【提升卷】: 这是一份【期中单元测试卷】(沪教版・全国)2023-2024学年九年级上册化学 第一章+开启化学之门【提升卷】,文件包含期中单元测试卷沪教版・全国2023-2024学年九年级上册化学第一章开启化学之门提升卷原卷版docx、期中单元测试卷沪教版・全国2023-2024学年九年级上册化学第一章开启化学之门提升卷解析版docx等2份试卷配套教学资源,其中试卷共20页, 欢迎下载使用。

