


新高考物理一轮复习刷题练习第34讲 单体机械能守恒问题(含解析)
展开
这是一份新高考物理一轮复习刷题练习第34讲 单体机械能守恒问题(含解析),共21页。
第34讲 单体机械能守恒问题
1.(2022·江苏)如图所示,轻质弹簧一端固定,另一端与物块A连接在一起,处于压缩状态.A由静止释放后沿斜面向上运动到最大位移时,立即将物块B轻放在A右侧,A、B由静止开始一起沿斜面向下运动,下滑过程中A、B始终不分离,当A回到初始位置时速度为零.A、B与斜面间的动摩擦因数相同、弹簧未超过弹性限度,则( )
A.当上滑到最大位移的一半时,A的加速度方向沿斜面向下
B.A上滑时,弹簧的弹力方向不发生变化
C.下滑时,B对A的压力先减小后增大
D.整个过程中A、B克服摩擦力所做的总功大于B的重力势能减小量
【解答】解:A、在最大位移处A物体的加速度沿斜面向下,am,放上物体B,两物体和弹簧系统的平衡位置变化,当位移处于原最大位移的一半时,不是系统所有受力均减半,故加速度不一定沿斜面向下,故A错误;
B、A向上滑时,AB被弹起向上加速,合力等于零时,两物块速度达到最大,此时弹簧处于压缩状态。随后弹簧弹力小于重力下滑分力及摩擦力总和,直到速度为零,整个过程弹簧弹力一直沿斜面向上,故B正确;
C、对B物体,其加速度a,向下滑的过程中,加速度先减小后反向增大,那么支持力(或压力)一直增大,不减小,故C错误;
D、从放上B物体,到恰返回原处时速度为零,由能量守恒可知,AB克服摩擦做的功等于B的重力势能的减小量,故D错误。
故选:B。
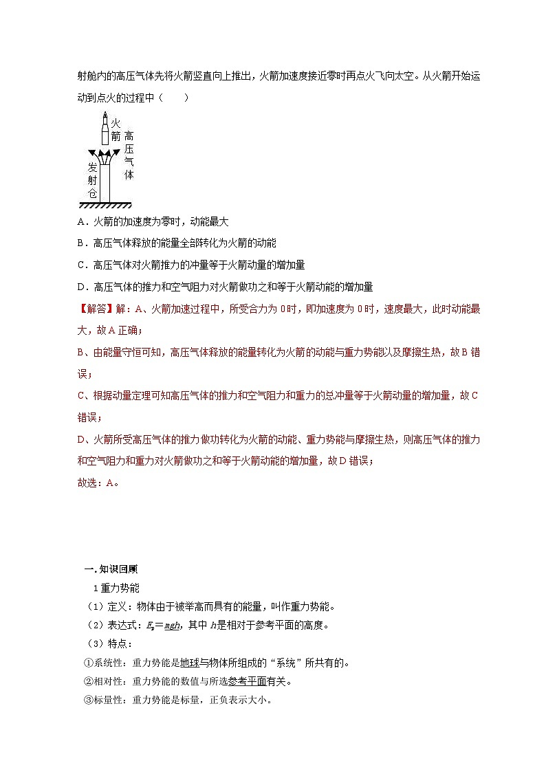
2.(2022·山东)我国多次成功使用“冷发射”技术发射长征十一号系列运载火箭。如图所示,发射舱内的高压气体先将火箭竖直向上推出,火箭加速度接近零时再点火飞向太空。从火箭开始运动到点火的过程中( )
A.火箭的加速度为零时,动能最大
B.高压气体释放的能量全部转化为火箭的动能
C.高压气体对火箭推力的冲量等于火箭动量的增加量
D.高压气体的推力和空气阻力对火箭做功之和等于火箭动能的增加量
【解答】解:A、火箭加速过程中,所受合力为0时,即加速度为0时,速度最大,此时动能最大,故A正确;
B、由能量守恒可知,高压气体释放的能量转化为火箭的动能与重力势能以及摩擦生热,故B错误;
C、根据动量定理可知高压气体的推力和空气阻力和重力的总冲量等于火箭动量的增加量,故C错误;
D、火箭所受高压气体的推力做功转化为火箭的动能、重力势能与摩擦生热,则高压气体的推力和空气阻力和重力对火箭做功之和等于火箭动能的增加量,故D错误;
故选:A。
一.知识回顾
1重力势能
(1)定义:物体由于被举高而具有的能量,叫作重力势能。
(2)表达式:Ep=mgh,其中h是相对于参考平面的高度。
(3)特点:
①系统性:重力势能是地球与物体所组成的“系统”所共有的。
②相对性:重力势能的数值与所选参考平面有关。
③标量性:重力势能是标量,正负表示大小。
(4)重力做功的特点
①物体运动时,重力对它做的功只跟它的起点和终点的位置有关,而跟物体运动的路径无关。
②重力做功不引起物体机械能的变化。
(5)重力做功与重力势能变化的关系
①)定性关系:重力对物体做正功,重力势能减小,重力对物体做负功,重力势能增大。
②定量关系:重力对物体做的功等于物体重力势能的减少量,
即WG=Ep1-Ep2=-(Ep2-Ep1)=-ΔEp。
③重力势能的变化量是绝对的,与参考平面的选取无关。
2. 弹性势能
(1)定义:发生弹性形变的物体的各部分之间,由于有弹力的相互作用,也具有势能,这种势能叫作弹性势能。
(2)大小:弹簧的弹性势能跟弹簧的形变量及劲度系数有关,形变量越大,劲度系数越大,弹性势能就越大。
(3)弹力做功与弹性势能变化的关系
弹力做功与弹性势能变化的关系类似于重力做功与重力势能变化的关系,用公式表示:W=-ΔEp。
3. 机械能守恒定律
(1)内容:在只有重力或弹力做功的物体系统内,动能与势能可以互相转化,而总的机械能保持不变。
(2)常用的三种表达式
①守恒式: E1=E2或Ek1+Ep1=Ek2+Ep2。E1、E2分别表示系统初末状态时的总机械能。
②转化式:ΔEk=-ΔEp或ΔEk增=ΔEp减。表示系统势能的减少量等于动能的增加量。
③转移式:ΔEA=-ΔEB或ΔEA增=ΔEB减。表示系统只有A、B两物体时,A增加的机械能等于B减少的机械能。
(3)机械能守恒的条件
①系统只受重力或弹簧弹力的作用,不受其他外力.
②系统除受重力或弹簧弹力作用外,还受其他内力和外力,但这些力对系统不做功.
③系统跟外界没有发生机械能的传递,系统内、外也没有机械能与其他形式的能发生转化.
(4)机械能保持不变判断方法
①用定义判断:若物体动能、势能均不变,则机械能不变。若一个物体动能不变、重力势能变化,或重力势能不变、动能变化或动能和重力势能同时增加(减少),其机械能一定变化。
②用做功判断:若物体或系统只有重力(或弹簧的弹力)做功,虽受其他力,但其他力不做功,机械能守恒。
③用能量转化来判断:若物体或系统中只有动能和势能的相互转化而无机械能与其他形式的能的转化,则物体或系统机械能守恒。
6.单体机械能守恒问题解题的一般步骤
在处理单个物体机械能守恒问题时,要选取方便的机械能守恒定律方程形式(Ek1+Ep1=Ek2+Ep2、ΔEk=-ΔEp)进行求解。
二.例题精析
例1.如图所示,在水平面上有一固定的粗糙轨道,在轨道的末端连一半径为R的半圆轨道,与水平轨道相切于B点。一质量为m的小物体在大小为F=2mg的外力作用下从轨道上的A点由静止出发,运动至B点时撤掉外力,物体沿圆轨道内侧恰好运动至最高点C,最后回到出发点A。物体与水平轨道间的动摩擦因数μ=0.5,物体与半圆轨道间的动摩擦因数未知,当地重力加速度为g。以下关系式正确的是( )
A.物体在AB间运动时克服摩擦阻力做功W2=mgR
B.外力F做功W1=2mgR
C.物体在C点的动能为零
D.物体在AC间运动时产生的热量为
【解答】解:C、由物体做圆周运动恰好能过C点可知,在C点有:mg=m,解得:vC,所以物体在C点的动能不为零,故C错误;
AB、设AB间距离为x,物体从C点平抛至A点,有:x=vCt,2R,联立解得:x=2R
物体从A点运动到B点过程中,克服摩擦力做功为:W2=μmgx=0.5mg•2R=mgR,
外力F做功为:W1=Fx=2mg•2R=4mgR,故A正确,B错误;
D、物体从A点运动到C点过程中,由功能关系可得:W1=Q+2mgR
解得:Q,故D错误。
故选:A。
例2.如图所示,倾角为30°的斜面固定在水平地面上,其底端N与光滑的水平地面平滑连接,N点右侧有一竖直固定挡板。质量为0.8kg的小物块b静止在地面上,现将质量为0.4kg的小物块a由斜面上的M点静止释放。已知MN=1.5m,a、b与斜面之间的动摩擦因数均为,a、b碰撞时间极短,碰后黏在一起运动不再分开,a、b整体与挡板碰撞过程中无机械能损失。取g=10m/s2,则( )
A.物块a第一次运动到N点时的动能为3.6J
B.a、b碰撞过程中系统损失的机械能为0.6J
C.b与挡板第一次碰撞时,挡板对b的冲量大小为1.2N•s
D.整个运动过程中,b在斜面上运动的路程为0.25m
【解答】解:A.物块a第一次运动到N点过程,由动能定理
mag•MN•sin30°﹣μmag•MN•cos30°=Eka
代入题中数据可得
v0=3m/s
Eka=1.8J
故A错误;
B.设a与b碰前速度大小为v0,碰后二者速度为v,规定向右为正方向,由动量守恒定律可知
mav0=(ma+mb) v
b碰撞过程中系统损失的机械能
ΔE (ma+mb) v2
解得
v=1.0m/s
ΔE=1.2J
故B错误;
C.由B分析知,a、b整体与挡板第一次碰撞前的速度即为v=1m/s,碰撞过程中无机械能损失,所以碰后整体速度变为向左的1m/s,对整体,规定向右为正方向,由动量定理
I=Δp=(ma+mb)v﹣(ma+mb) (﹣v)=2(ma+mb))v=2.4N•s
挡板对b的冲量即为对整体的冲量,故C错误;
D.a、b整体静止在N点,对a、b整体,自碰后至最终停下,由能量守恒
(ma+mb) v2=μ(ma+mb)gcosθ•s
代入数据解得
s=0.25m
故D正确。
故选:D。
例3.如图甲所示,绷紧的水平传送带始终以恒定速率v1运行,初速度大小为v2的小物块从与传送带等高的光滑水平地面上的A处滑上传送带。若从小物块滑上传送带开始计时,小物块在传送带上运动的v﹣t图象(以地面为参考系)如图乙所示。已知v2>v1,物块和传送带间的动摩擦因数为μ,物块的质量为m。则( )
A.t2时刻,小物块离A处的距离最大
B.0﹣t2时间内,小物块的加速度方向先向右后向左
C.0﹣t2时间内,因摩擦产生的热量为μmg[]
D.0﹣t2时间内,物块在传送带上留下的划痕为
【解答】解:A、0~t1时间内木块向左做匀减速直线运动,t1时刻以后小物块向右运动,则t1时刻小物块向左运动到速度为零,离A处的距离达到最大,故A错误;
B、0~t2时间内,小物块受到的摩擦力方向始终向右,根据牛顿第二定律可知,0~t2时间内小物块的加速度方向始终向右,故B错误;
C、0~t2时间内,物块与传送带间的相对路程为:Δs=(v1t1)+[v1(t2−t1)−],
摩擦产生的热量为:Q=μmgΔs=μmg[],故C正确;
D、在0﹣t2时间内,物块在传送带上留下的划痕为:L=Δs,故D错误。
故选:C。
三.举一反三,巩固练习
1. 某同学家住一小区18楼。该同学两次乘电梯从1楼到18楼,第一次从1楼直达(中途未停)18楼,电梯对该同学做功W1;第二次从1楼到18楼过程中,有其他人在6楼上下,全过程电梯对该同学做功W2。该同学两次乘电梯时质量相同,则关于W1、W2大小关系,下列说法正确的是( )
A.W1=W2 B.W1>W2
C.W1<W2 D.条件不足,无法判断
【解答】解:该同学两次乘电梯时质量相同,竖直方向位移相同,重力势能增量相同,动能变化量均为零,故机械能增量相同,电梯全程对该同学做功相同,即W1=W2,故A正确,BCD错误。
故选:A。
2. 如图所示,质量为m的小球静止在竖直放置的轻弹簧上,小球和弹簧拴接在一起。现用大小为mg的拉力F竖直向上拉动小球,当小球向上运动的速度达到最大时撤去拉力。已知弹簧始终处于弹性限度内,弹簧的劲度系数为k,重力加速度为g。下列说法正确的是( )
A.小球运动到最高点时,弹簧处于压缩状态
B.小球返回到初始位置时的速度大小为
C.小球由最高点返回到初始位置的过程,小球的动能先增加后减少
D.小球由最高点运动到最低点的过程,小球和弹簧组成的系统势能一直减小
【解答】解:A、设开始弹簧被压缩的长度为x0,根据平衡条件得:mg=kx0,解得:x0
撤去拉力F时,小球的速度最大,合力等于零,设此时弹簧被压缩的长度为x1,根据平衡条件得:
kx1mg=mg
解得x1
如果不撤去拉力,小球将做振幅为x0的简谐运动,最高点在弹簧原长位置;
撤去拉力后,小球的最高点将在弹簧原长位置以下,所以小球运动到最高点时,弹簧处于压缩状态,故A正确;
B、小球从初位置到返回初始位置的过程中,根据动能定理得:Fx1mv2
解得:v,故B错误;
C、小球由最高点返回到初始位置的过程,弹簧的弹力始终小于小球的重力,小球的合力始终向下,合力始终做正功,小球的动能始终增加,故C错误;
D、小球由最高点运动到最低点的过程,小球的动能先增加后减小,因小球和弹簧组成的系统机械能守恒,则系统的势能先减小后增大,故D错误。
故选:A。
3. 如图,物块以某一初速度于固定斜面底端冲上斜面,一段时间后物块返回出发点。若物块和斜面间动摩擦系数处处相同。在物块上升、下降过程中,运动时间分别用t1、t2表示,损失的机械能分别用ΔE1、ΔE2表示。则( )
A.t1<t2,ΔE1=ΔE2 B.tl<t2,ΔE1<ΔE2
C.tl=t2,ΔE1=ΔE2 D.tl>t2,ΔE1>ΔE2
【解答】解:设斜面的倾角为θ,物块与斜面间的动摩擦因数为μ,对物块,由牛顿第二定律得:
上升过程:mgsinθ+μmgcosθ=ma1
下降过程:mgsinθ﹣μmgcosθ=ma2
解得:a1=g(sinθ+μcosθ),a2=g(sinθ﹣μcosθ),
则a1>a2,
物块上升过程与下降过程的位移大小x相等,上升过程做匀减速直线运动末速度为零,其逆过程为初速度为零的匀加速直线运动,
由匀变速直线运动的位移公式得:x1,x2,由于a1>a2,则t1<t2;
由功能关系可知,物块损失的机械能等于物块克服摩擦力做的功,由于上升过程与下降过程物块相对于斜面滑行的距离相等,克服摩擦力做功相等,则损失的机械能相等,即ΔE1=ΔE2,故A正确,BCD错误。
故选:A。
4. 质量为m的重物挂在轻质弹性绳上。如果对重物施加一个向下的力,且其大小从0开始缓慢增大,当力的大小达到F1时绳恰被拉断;如果从一开始向下施加某一恒力,绳将被拉断的最小值为F2,下列说法正确的是( )
A.绳被拉断时,弹性绳中的张力为F1
B.绳被拉断时,弹性绳中的张力为F2+mg
C.F2与F1的大小关系为F1=2F2
D.F2作用下,弹性绳与重物组成系统的机械能先增大后减小
【解答】解:ABC、将弹性绳看作劲度系数为k的弹簧,第一种情境中力缓慢增大的过程,可以看成动态平衡,设断时总的伸长量为x,则有:x。
现施加一恒力为F2,物块先做加速度减小的加速运动,后做加速度增大的减速运动,到弹性绳断的过程中,
重力和F2对系统做的功等于重物动能的增加量与弹性势能的增量之和。要使弹性绳拉断,其伸长量是一定的,也就是弹性势能是一定的,要使F2最小,则应使重物的动能增量为零,由动能定理有:(F+mg)(x﹣x0,所以有:F2+mg
由第一种情形知,x,从而得到:Fmin。故AB错误,C正确;
D、根据功能原理,在F2的作用下,机械能一直增加的,故D错误。
故选:C。
5. 简易儿童蹦极装置如图所示。活动开始前,先给小朋友绑上安全带,然后将弹性绳拉长后固定在小朋友身上,并通过其它力作用使小朋友停留在蹦床上。当撤去其它力后,小朋友被“发射”出去冲向高空,小朋友到达最高点然后下落到B点时,弹性绳恰好为原长,然后继续下落至最低点A。若小朋友可视为质点,并始终沿竖直方向运动,忽略弹性绳质量与空气阻力,则小朋友( )
A.在C点时的加速度大小为0
B.在A点时处于平衡状态
C.在B点时处于失重状态
D.在下落过程中机械能守恒
【解答】解:A、小朋友在C点时弹性绳松弛,弹力为0,运动员只受重力,加速度大小为g,故A错误。
B、小朋友在A点时弹性绳的伸长量最大,弹力大于重力,故B错误。
C、B点时小朋友只受重力作用,处于失重状态,故C正确。
D、小朋友运动中受弹力作用,机械能不守恒,故D错误。
故选:C。
6. 如图甲所示,一质量为2kg的物体静止在水平地面上,水平推力F随位移x变化的关系如图乙所示,已知物体与地面间的动摩擦因数为0.1,取g=10m/s2,下列说法正确的是( )
A.物体运动的最大速度为m/s
B.在运动中由于摩擦产生的热量为6J
C.物体在水平地面上运动的最大位移是4.5m
D.物体先做加速运动,推力撤去时开始做减速运动
【解答】解:A、当拉力等于摩擦力时,加速度为零,速度最大,根据函数关系可知,F=6﹣2x,
且f=μmg=0.1×2××10N=2N
可知当F=f时即在x=2m处速度最大,
根据动能定理W﹣μmgxmv2﹣0可知,2J﹣0.1×2××10×2J2×v2
可得:v=2m/s,故A错误;
B、对整个运动过程根据功能关系有:Q=W'
得:W'6×3J=9J
所以运动中由于摩擦产生的热量为9J,故B错误;
C、由图像得到推力对物体做功为9J,
根据动能定理:W﹣μmgxM=0
代入数据:9﹣0.1×2×10×xM=0
可得:xM=4.5m,故C正确;
D、初始时拉力大于摩擦力,物体做加速运动,直到F=f时物体做减速运动,故D错误;
故选:C。
7. 如图所示,细绳的一端固定于O点,另一端系一个小球,在O点的正下方钉一个钉子A,小球从一定高度自由摆下,当细绳与钉子相碰后继续向右做摆长更小的摆动。不计空气阻力,假设小球碰钉子前后无机械能损失,有关摆球在整个摆动过程中,下列说法正确的是( )
A.小球碰钉子之后,绳上拉力减小
B.碰后小球向心加速度大小不变
C.碰后小球仍能摆到碰前释放摆球时高度
D.碰后小球最大摆角小于碰前释放摆球的摆角
【解答】解:AB、细绳与钉子相碰前后瞬间小球的线速度大小不变,半径变小,根据a得知,向心加速度速度增大,根据F﹣mg=ma,可知拉力增大。故A、B错误。
CD、当释放点不高于A点时,当绳子与钉子相碰后,根据机械能守恒可以知道小球能摆到与原来等高的位置。故C正确,D错误。
故选:C。
8. 如图所示,一物块置于足够长的水平传送带上,弹簧左端固定在竖直墙壁上,弹簧右端与物块接触但不栓接,墙壁与物块间系不可伸长的轻绳使水平方向的弹簧处于压缩状态,压缩量为0.2m(弹性限度内)。已知物块质量为0.5kg。物块与传送带间的动摩擦因数μ=0.5、重力加速度g=10m/s2。若传送带不动,剪断轻绳,当弹簧刚好恢复原长时物块的速度为零;若传送带以v=3m/s的速度顺时针匀速转动,则剪断轻绳后( )
A.在弹簧恢复原长的过程中,物块向右先做加速运动,后做减速运动
B.弹簧恢复原长时,物块速度大小为2m/s
C.物块在传送带上运动的过程中,摩擦力对物块做功为2.5J
D.弹簧恢复原长后,物块与传送带之间由于摩擦而产生的热量为2.75J
【解答】解:B.若传送带不动,弹簧压缩量为0.2m到恢复原长时物块的速度为零,由动能定理
W﹣μngx=0
弹簧弹力做功为
W=0.5J
若传送带以3m/s的速度顺时针匀速转动,剪断轻绳后。弹簧恢复原长时,弹簧弹力做功不变,摩擦力做正功,根据动能定理
W+μngx
弹簧恢复原长时,物块速度大小为
v1=2m/s
故B正确;
A.由B选项分析可知,在弹簧恢复原长的过程中物块的速度一直小于传送带速度,物块所受的滑动摩擦力一直水平向右,弹力水平向右,则物块向右做加速运动,故A错误;
C.物块与弹簧分离后,在摩擦力的作用下做匀加速直线运动,直至共速后做匀速直线运动,匀加速运动过程中,摩擦力做功为W',由动能定理得
W'
则物块在传送带上运动的过程中,摩擦力对物块做功为
Wf=W+W'
解得:Wf=1.75J
故C错误;
D.根据牛顿第二定律,物块匀加速运动的加速度大小为
am/s2=5m/s2
匀加速至共速的时间为
t0.2s
这段时间内,物块运动距离为
x1m=0.5m
传送带运动距离为
x2=vt=3×0.2m=0.6m
则弹簧恢复原长后,物块与传送带之间由于摩擦而产生的热量为
Q=μmg(x2﹣x1)=0.5×0.5×10(0.6﹣0.5)J=0.25J
故D错误。
故选:B。
9. 如图所示,表面粗糙的半圆形轨道MN竖直放置,MN两点等高,一个小滑块m从M点正上方高h处自由下落,恰好进入半圆轨道,从N点竖直上升的高度为,空气阻力不计。当小球再次进入轨道后( )
A.滑块回到M点后竖直上升一段距离
B.滑块恰好能达到M点后回落
C.滑块未能到达M点即开始回落
D.滑块最后一定静止在半圆轨道的最低点
【解答】解:ABC.滑块第一次由于克服摩擦力而损耗的机械能为
ΔEmgh,
再次落入半圆形轨道内,运动到与第一次同样的位置时,速度都比第一次的小,从而对轨道的压力都比第一次的小,因此克服摩擦力做的功比第一次少,故滑块能回到M点且能竖直上升一段距离,故A正确,BC错误;
D.由于题目中没给出动摩擦因数的具体值,因此最后不一定停在最低点,故D错误。
故选:A。
10. 如图所示,用完全相同的轻质弹簧P、Q拴接小球A,固定在竖直平面内处于静止状态,此时两弹簧的总长度恰好等于两弹簧的原长之和。已知弹簧的劲度系数为k,小球的质量为m,重力加速度为g,忽略空气阻力。下列说法正确的是( )
A.弹簧P的伸长量为
B.剪断弹簧Q的瞬间,小球A的加速度大小为g
C.剪断弹簧Q后,小球A的机械能守恒
D.剪断弹簧Q后,小球A做简谐运动的振幅为
【解答】解:A、设弹簧P的伸长量为x,因轻质弹簧P、Q完全相同,两弹簧的总长度恰好等于两弹簧的原长之和,则弹簧Q的压缩量也为x。对小球A,由平衡条件有:mg=2kx,得x,故A错误;
B、剪断弹簧Q的瞬间,弹簧P的弹力没有来得及变化,由牛顿第二定律得:mg﹣kx=ma,可得小球A的加速度大小为a,故B错误;
C、剪断弹簧Q后,弹簧P对小球要做功,则小球A的机械能守恒。由于只有重力和弹力做功,所以小球A和弹簧P组成的系统的机械能守恒,故C错误;
D、剪断弹簧Q后,小球A在平衡位置时弹簧P的伸长量为x′,小球A做简谐运动的振幅为A=x﹣x′,故D正确。
故选:D。
11. 如图(a),轨道ABC固定于竖直平面内,其中AB段水平,BC段足够长且与水平方向夹角α=30°,两轨道间平滑连接,一质量m=1kg的小物块静置于B端。现对小物块施加一平行于斜面的拉力F=12N,当物块沿BC向上运动2m时撤去F。取AB所在水平面为零势能面,物块沿BC向上运动2m的过程中,其机械能E随位移大小x的变化情况如图(b)所示,g取10m/s2,物块与轨道间的动摩擦因数处处相等,且最大静摩擦力与同等压力下的滑动摩擦力大小相等。求:
(1)撤去拉力瞬间,物块的速度大小v;
(2)物块与轨道之间的动摩擦因数μ;
(3)若从小物块开始运动的时刻计时,请在图(c)画出0~3s的过程中,小物块的机械能E随时间t的变化关系图线(仅要求正确画出图线)。
【解答】解:(1)物块沿BC向上运动2m的过程中,重力势能增加量为ΔEp=mgxsinα=1×10×2×sin30°J=10J
由图(b)可知物块动能增加量为ΔEk=ΔE﹣ΔEp=12J﹣10J=2J
由ΔEk解得vm/s=2m/s
(2)拉力作用时物块的加速度大小为am/s2=1m/s2
物块受力分析如图所示,在垂直于斜面方向根据平衡条件有 FN=mgcosα=1×10×cos30°N=5N
在沿斜面方向根据牛顿第二定律有 F﹣Ff﹣mgsinα=ma
解得Ff=6N
物块与轨道之间的动摩擦因数为μ
(3)撤去拉力的时刻为t1s=2s
0~2s时间内F与Ff的合力沿斜面向上,物块机械能的变化量等于该合力对物块做的功,即E=(F﹣Ff)•
解得E=3t2(J),(0≤t≤2s)
所以E随t成二次函数关系增大,图线为开口向上的抛物线的一部分。
撤去拉力后,物块做匀减速运动的加速度大小为a′
解得a′=11m/s2
物块速度减为零的时刻为t2=t12sss
在2~s时间内物块机械能的变化量等于摩擦力对物块做的功,即E﹣12J=﹣Ff•
整理得
所以E随t成二次函数关系减小,图线为开口向下的抛物线的一部分,且根据数学知识可知t=2s刚好为上式对应抛物线的对称轴。
由题意可知Ffmax=Ff>mgsinα
所以当物块速度减为零后将静止在轨道上,此后机械能将不变,而物块在t2时刻的机械能为
综上所述作出E﹣t图像如图所示。
答:(1)撤去拉力瞬间,物块的速度大小v为2m/s;
(2)物块与轨道之间的动摩擦因数μ为;
(3)画出0~3s的过程中,小物块的机械能E随时间t的变化关系图线如图所示。
12. 如图所示,光滑钉子M、N相距2L,处于同一高度。带有光滑小孔的小球A穿过轻绳,轻绳的一端固定在钉子M上,另一端绕过钉子N与小球B相连,B球质量为m。用手将A球托住静止在M、N连线的中点P处,B球也处于静止状态。放手后,A球下落的最大距离为L。已知重力加速度为g。
(1)求A球的质量mA;
(2)求A球下落到最低点时绳中张力T;
(3)用质量为m的C球替换A球,C球从P点由静止释放后,求C球下落距离为L时的速度大小vC。
【解答】解:(1)A球下落至最低点时,根据几何关系可得B球上升的高度为hB
由A、B系统机械能守恒,根据机械能守恒定律可得:mAgL=mghB
解得mA=2(1)m;
(2)设A球下落到最低点时绳AN与竖直方向的夹角为α,由几何关系知tanα1,
所以α=45°,如图1所示;
对A根据牛顿第二定律有:2Tcosα﹣mAg=mAaA
对B根据牛顿第二定律可得:mg﹣T=maB
A球到最低点后,在极短时间Δt内,A、B的位移关系有:2aAΔt2cosα
联立解得:Tmg;
(3)由题意知,C球下落距离为L时,C球速度与绳NC间的夹角β=45°,如图2所示;
根据B、C系统机械能守恒得:mgL﹣mg•2(1)L
根据运动的合成与分解可得:vB=2vCcosβ
解得:vC。
答:(1)A球的质量为2(1)m;
(2)A球下落到最低点时绳中张力为mg;
(3)C球下落距离为L时的速度大小为。
相关试卷
这是一份新高考物理一轮复习刷题练习第53讲 单体或多体在电场中的运动之力、电综合问题(含解析),共22页。
这是一份新高考物理一轮复习刷题练习第94讲 波的图像与振动图像综合问题(含解析),共18页。试卷主要包含了机械振动与机械波的区别和联系等内容,欢迎下载使用。
这是一份新高考物理一轮复习刷题练习第4讲 弹力突变问题(含解析),共13页。试卷主要包含了求解瞬时加速度的一般思路等内容,欢迎下载使用。