新高考物理一轮复习刷题练习第49讲 电场线与等势线(面)的应用(含解析)
展开第49讲 电场线与等势线(面)的应用
1.(2021•辽宁)等量异号点电荷固定在水平向右的匀强电场中,电场分布如图所示,实线表示电场线,虚线表示等势线。将同一负电荷先后置于a、b两点,电势能分别为Epa和Epb,电荷所受电场力大小分别为Fa和Fb,则( )
A.Epa>Epb,Fa>Fb B.Epa>Epb,Fa<Fb
C.Epa<Epb,Fa>Fb D.Epa<Epb,Fa<Fb
【解答】解:根据对称性可知,a点与a′点电势和电场强度大小都相同,如图所示。
根据沿电场线方向电势降低可得a点的电势高于b,根据EP=qφ可知,负电荷在电势高的地方电势能小,则有Epa<Epb;
根据电场线密的地方电场强度大,可知Ea<Eb,根据F=qE可知Fa<Fb,根据D正确、ABC错误。
故选:D。
2.(2021•浙江)某书中有如图所示的图,用来表示横截面是“<”形导体右侧的电场线和等势面,其中a、b是同一条实线上的两点,c是另一条实线上的一点,d是导体尖角右侧表面附近的一点。下列说法正确的是( )
A.实线表示电场线
B.离d点最近的导体表面电荷密度最大
C.“<”形导体右侧表面附近电场强度方向均相同
D.电荷从a点到c点再到b点电场力做功一定为零
【解答】解:A、电场线起于正电荷(或无穷远),终止于负电荷(或无穷远),由图可知,图中的实线不是起于导体,也不是终止于导体,可知实线是等势线,故A错误;
B、等势线越密的地方,电场强度强度越强,d点场强较弱,可知离d点最近的导体表面电荷密度最小,故B错误;
C、电场强度方向与等势线垂直,由图可知,“<”形导体右侧表面附近电场强度方向不一定相同,故C错误;
D、a、b两点在同一条等势线上,ac两点的电势差和bc两点的电势差相等,电荷从a点到c点再到b点电场力做功一定为零,故D正确。
故选:D。
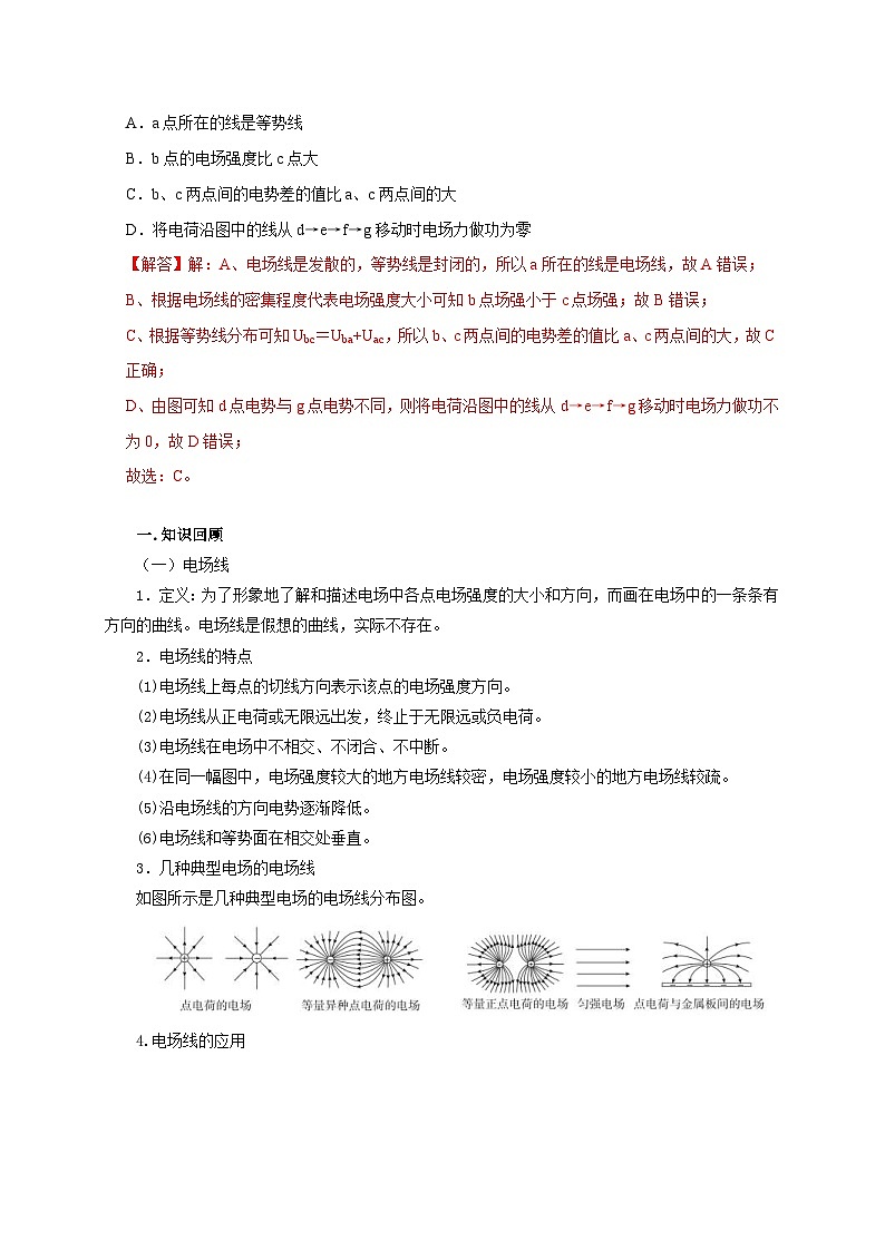
3.(2022•浙江)某种气体一电子放大器的局部结构是由两块夹有绝缘介质的平行金属薄膜构成,其上存在等间距小孔,其中相邻两孔截面上的电场线和等势线的分布如图所示。下列说法正确的是( )
A.a点所在的线是等势线
B.b点的电场强度比c点大
C.b、c两点间的电势差的值比a、c两点间的大
D.将电荷沿图中的线从d→e→f→g移动时电场力做功为零
【解答】解:A、电场线是发散的,等势线是封闭的,所以a所在的线是电场线,故A错误;
B、根据电场线的密集程度代表电场强度大小可知b点场强小于c点场强;故B错误;
C、根据等势线分布可知Ubc=Uba+Uac,所以b、c两点间的电势差的值比a、c两点间的大,故C正确;
D、由图可知d点电势与g点电势不同,则将电荷沿图中的线从d→e→f→g移动时电场力做功不为0,故D错误;
故选:C。
一.知识回顾
(一)电场线
1.定义:为了形象地了解和描述电场中各点电场强度的大小和方向,而画在电场中的一条条有方向的曲线。电场线是假想的曲线,实际不存在。
2.电场线的特点
(1)电场线上每点的切线方向表示该点的电场强度方向。
(2)电场线从正电荷或无限远出发,终止于无限远或负电荷。
(3)电场线在电场中不相交、不闭合、不中断。
(4)在同一幅图中,电场强度较大的地方电场线较密,电场强度较小的地方电场线较疏。
(5)沿电场线的方向电势逐渐降低。
(6)电场线和等势面在相交处垂直。
3.几种典型电场的电场线
如图所示是几种典型电场的电场线分布图。
4.电场线的应用
5.两种特殊的电场线分布及其特点
| 等量异种点电荷 | 等量同种点电荷 |
电场线分布图 | ||
电荷连线上的电场强度 | 沿连线先变小后变大 | |
O点最小,但不为零 | O点为零 | |
中垂线上的电场强度 | O点最大,向外逐渐减小 | O点最小,向外先变大后变小 |
关于O点对称位置的电场强度 | A与A′、B与B′、C与C′ | |
(二)等势面
1.定义:在电场中电势相同的各点构成的面。
2.四个特点
(1)在同一个等势面上移动电荷时,静电力不做功。
(2)等势面一定与电场线垂直。
(3)电场线总是由电势高的等势面指向电势低的等势面。
(4)等差等势面越密的地方电场强度越大,反之越小。
(5)电场中某点的电势大小是由电场本身的性质决定的,与在该点是否放有电荷和所放电荷的电性、电荷量及电势能均无关。
3.几种典型电场的等势线(面)
电场 | 等势线(面) | 重要描述 |
匀强电场 | 垂直于电场线的一簇平面 | |
点电荷 的电场 | 以点电荷为球心的一簇球面 | |
等量异种 点电荷的 电场 | 连线的中垂线上电势处处为零 | |
等量同种 (正)点电 荷的电场 | 两点电荷连线上,中点的电势最低;中垂线上,中点的电势最高 |
(三)根据电场线、等势线和带电粒子的运动轨迹求解相关的物理量
1.判断电场力的方向:电场力沿电场线(或垂直于等势线)指向运动轨迹的凹侧;
2.判断电场强度方向:根据电场力方向和带电粒子的电性判断场强的方向;
3.加速度大小的判断:电场线密处,电场强度较大,加速度较大,也可根据等势面疏密判断,对于等差等势面,等势面密处,电场强度较大,加速度较大;
4.速度大小、方向,动能和电势能大小的判断:速度方向沿运动轨迹的切线方向,根据速度方向和电场力方向之间的夹角判断电场力的做功情况,电场力做正功,动能增大,电势能减小;电场力做负功,动能减小,电势能增大.
二.例题精析
例1.某电场的电场线分布如图所示,下列说法正确的是( )
A.c点的电场强度大于b点的电场强度
B.若将一试探电荷+q由a点释放,它将沿电场线运动到b点
C.b点的电场强度大于d点的电场强度
D.a点和b点的电场强度的方向相同
【解答】解:ACD、据电场线的分布可知,c点的电场线比b点的电场线稀疏,即c点的电场强度小于b点的电场强度;b点的电场线比d点的电场线密,即b点的电场强度大于d点的电场强度;a点和b点的切线方向不同,即两点的电场强度的方向不同,故AD错误,C正确。
B、将一试探电荷+q由a点释放,据场强方向的规定可知,受与场强方向相同的电场力,它将右上方做曲线运动,而不是沿电场线运动到b点,故B错误。
故选:C。
例2.如图所示,虚线为某静电场中的等差等势线(相邻两虚线间的电势差相等),P为某一固定点电荷,实线为某带电粒子Q在该静电场中运动的轨迹a、b、c、d为粒子的运动轨迹与等势线的交点,除电场力外,粒子Q受到的其他力均可不计。下列说法正确的是( )
A.粒子Q与点电荷P为异种电荷
B.粒子Q运动过程中速度一定先减小后增大
C.粒子在b点时的电势能一定比在d点时的电势能小
D.粒子在a、c两点的加速度大小一定相等
【解答】解:A、根据电场特点及粒子运轨迹可知,Q所受电场力指向P,所以粒子Q与点电荷P为异种电荷,故A正确;
B、根据电场特点及粒子运轨迹可知,粒子从a到d,电场力先做正功,后做负功,粒子速度一定先增大后减小,故B错误;
C、b、c位于等势面,粒子从d到c,电场力做正功,电势能减小,在c点时的电势能一定比在d点时的电势能小,在b点时的电势能一定比在d点时的电势能小,故C错误;
D、a点电场线比c点的电场线密,由a可知ac两点的加速度大小不相等,故D错误;
故选:A。
三.举一反三,巩固练习
- 某电场的电场线分布如图所示,一带电粒子仅在电场力作用下沿虚线由A点运动到B点,则( )
A.电场强度EA>EB B.电势φA>φB
C.粒子电势能EpA>EpB D.粒子动能EkA>EkB
【解答】解:A、电场线越密集的地方场强越大,故EA<EB,故A错误;
B、沿着电场线方向电势降低,故φA<φB,故B错误;
C、粒子匀A点运动到B点,电场力指向轨迹凹侧,则电场力做正功,电势能减小,动能增大所以EpA>EpB、EkA<EkB,故C正确,D错误;
故选:C。
- 电场中某区域的电场分布如图所示,a、b是电场中的两点。下列说法正确的是( )
A.a、b两点的场强相等
B.a点的场强小于b点的场强
C.同一个点电荷在a点所受的电场力小于在b点所受的电场力
D.同一个点电荷在a点所受的电场力大于在b点所受的电场力
【解答】解:AB.电场线的疏密反映电场强度的相对大小,a点的电场线密,所以电场强度较大;故AB错误;
CD.a点的电场强度较大,同一点电荷放在a点受到的电场力较大;故C错误,D正确。
故选:D。
- 如图,实线表示某静电场中的电场线,过M点的电场线是水平直线,虚线表示该电场中的一条竖直等势线,M、P是电场线上的点,N、Q是等势线上的点。将一带正电的点电荷由M点静止释放,仅在电场力作用下水平向右运动,则( )
A.N、Q两点的电场强度方向相同
B.M点电势低于N点电势
C.该点电荷一定向右做匀加速运动
D.若将该点电荷从P点移到N点,电势能将减小
【解答】解:A、将一带正电的点电荷由M点静止释放,仅在电场力作用下水平向右运动,说明电场力水平向右,由于粒子在正电,则M的电场方向水平向右,由于NQ势线,则N、Q点的电场方向均与等势线垂直向右,即N、Q两点的电场强度方向相同,故A正确;
B、根据沿电场线方向电势降低,可知M电势高于N电势,故B错误;
C、由电场线分布可知该电场不是匀强电场,点电荷在电场中受到的电场力不是恒力,故该点电荷不是做匀加速运动,故C错误;
D、若将该点电荷从P移到N,由于该点电荷带正电,且P电势低于N电势,可知电势能将增大,故D错误。
故选:A。
- 把一个不带电的金属球壳导体置于匀强电场中,达到稳定状态后球壳周围的电场线和等势线分布如图所示,其中a、d两点对称地分布在球壳两侧且连线过球心c,b点位于球壳上。下列说法中正确的是( )
A.实线是等势线
B.b点电场强度比c点大
C.感应电荷在c点产生的场强为零
D.a、b两点间的电势差值等于c、d两点间的电势差值
【解答】解:A、金属球壳导体置于匀强电场中产生静电感应现象,表面带电,根据电场线从正电荷或无穷远出发到负电荷或无穷远终止,而等势线与电场线垂直,可知,实线是电场线,虚线是等势线,故A错误;
B、金属球壳处于静电平衡状态,内部场强处处为零,则b点与c点电场强度均为零,故B错误;
C、c点的合场强为零,即匀强电场与感应电荷在c点的合场强为零,则感应电荷在c点产生的场强不为零,故C错误;
D、金属球壳处于静电平衡状态,整个球壳是一个等势体,则b、c两点的电势相等,根据对称性可知,a、g两点的电势相等,则a、b两点间的电势差值等于c、d两点间的电势差值,故D正确。
故选:D。
- 把头发屑悬浮在蓖麻油里,加上电场,可以模拟出电场线的分布情况,如图甲是模拟孤立点电荷和金属板之间的电场照片,乙图为简化后的电场线分布情况,则( )
A.由图甲可知,电场线是真实存在的
B.图甲中,没有头发屑的地方没有电场
C.图乙中A点的电场强度大于B点的电场强度
D.在图乙电场中A点静止释放的质子能沿着电场线运动到B点
【解答】解:A、电场线是假想的曲线,不是真实存在的,故A错误;
B、图甲中,没有头发屑的地方同样有电场,故B错误;
C、图乙中A点的电场线较B点密集,可知A点的电场强度大于B点的电场强度,故C正确;
D、因AB之间的电场线上曲线,则在图乙电场中A点静止释放的正点电荷不可能沿电场线运动到B点,故D错误。
故选:C。
- 常见的四种电场如下,则( )
A.甲图中,与点电荷等距的a、b两点电势相同,电场强度也相同
B.乙图中,两等量异种点电荷连线的中垂线上与连线等距的a、b两点电势相同,电场强度也相同
C.丙图中,两等量同种点电荷连线的中垂线上与连线等距的a、b两点电势相同,电场强度也相同
D.丁图中,与无穷大金属板等距的关于垂线对称的a、b两点电势相同,电场强度也相同
【解答】解:A、a、b两点处于同一等势线上,电势相等,电场强度大小相等,但方向不同,故A错误;
B、两等量异种电荷连线的中垂线是一条等势线,则a、b两点的电势相等,根据对称性和电场线的分布可知,a、b两点的电场强度大小相等、方向相同,故B正确;
C、两等量同种点电荷连线的中垂线上与连线等距的a、b 两点,电势相等,电场强度大小相等,但方向不同,故C错误;
D、电场线的疏密表示电场强度的大小,由图可知,ab两点的场强大小不同同时,a、b两点在同一条电场线上,所以二者的电势也不同,故D错误;
故选:B。
- 避雷针上方有雷雨云时,避雷针附近的电场线分布如图所示,图中中央的竖直黑线AB代表了避雷针,CD为水平地面。MN是电场线中两个点,下列说法正确的是( )
A.M点的电势比N点的电势高
B.M点的场强比N点的场强大
C.在试探电荷从M点到N点的多条路径中,沿直线MN走电场力做功最少
D.CD的电势为零,但其表面附近的电场线有些位置和地面不垂直
【解答】解:A、沿电场线电势逐渐降低,可知M点的电势比N点的电势高,故A正确;
B、N点处的电场线比M点密集,可知M点的场强比N点的场强小,故B错误;
C、由于MN两点的电势差一定,可知无论试探电荷沿什么路径从M点到N点,电场力做功都是相同的,故C错误;
D、CD的电势为零,地面为等势面,则CD表面附近的电场线与地面都是垂直的,故D错误;
故选:A。
- 某带电体周围分布的电场线或等势面的剖面图如图所示,其中a、c是同一条实线上的两点,b是另一条实线上的一点,则( )
A.图中实线是电场线
B.b点的电势一定高于c点的电势
C.a、c两点电场强度的方向可能相同
D.将同一试探电荷依次放在a、b、c三点上,则在a点时试探电荷受到的电场力最大
【解答】解:A、电场线一定从带电体表面出发或终止,图中实线应是等势线,故A错误;
B、带电体所带电荷电性未知,电场线方向未知,故无法判断b、c两点的电势高低,故B错误;
C、a、c两点电场强度的方向不同,故C错误;
D、a、b、c三点中,a点处等势线密度最大,故a点处电场强度最大,故D正确。
故选:D。
- 一带正电导体,其周围的等势面如图所示,每相邻两个等势面间的电势差相等,将一电子先后置于A、B两点,其电势能分别是EPA和EPB,所受电场力的大小分别是FA和FB,则( )
A.EPA<EPB,FA>FB B.EPA<EPB,FA<FB
C.EPA>EPB,FA>FB D.EPA>EPB,FA<FB
【解答】解:在正电导体周围的等势线密集的地方,电场线也密集,场强大,所以EB>EA,F=qE,FA<FB;
做出过B点的电场线,交A点所在等势线于A′
φA′=φA沿电场线电势逐渐降低,φA′>φB,
EPA=﹣qφA′
EPB=﹣qφB
则:EPA<EPB,故ACD错误,B正确;
故选:B。
- 一个带电粒子(不计重力)射入一点电荷的电场中,粒子运动的轨迹如图实线bc所示,图中虚线是同心圆弧,表示电场中的等势面,下列判断正确的是( )
A.粒子在a点的电势能一定大于在b点的电势能
B.粒子在b点的速率一定大于在a点的速率
C.粒子在a点和c点的动能相等
D.粒子在b点所受的电场力小于在a点所受的电场力
【解答】解:AB、由图可知,粒子的运动轨迹向右弯曲,带电粒子所受的电场力方向向右,则带电粒子受到了静电排斥力作用,粒子从a到b过程中,电场力做负功,可知电势能增大,动能减小,则粒子在b点的电势能一定大于在a点的电势能,而粒子在b点的速率和动能一定小于在a点的速率和动能,故AB错误;
C、a、c两点处于同一等势面上,从a到c,电场力做功为零,则a、c两点动能相等,故C正确;
D、根据点电荷的等势面的特点可知,点电荷应在b点的左侧,点电荷到b点的距离小于到a点的距离,根据库仑定律可知,粒子在b点所受的电场力大于在a点所受的电场力,故D错误。
故选:C。
新高考物理一轮复习刷题练习第59讲 求电流三公式的理解及应用(含解析): 这是一份新高考物理一轮复习刷题练习第59讲 求电流三公式的理解及应用(含解析),共9页。试卷主要包含了电流表达式的比较等内容,欢迎下载使用。
新高考物理一轮复习刷题练习第86讲 电磁感应的应用实例(含解析): 这是一份新高考物理一轮复习刷题练习第86讲 电磁感应的应用实例(含解析),共13页。试卷主要包含了自感现象,涡流等内容,欢迎下载使用。
新高考物理一轮复习刷题练习第97讲 光的全反射及其应用(含解析): 这是一份新高考物理一轮复习刷题练习第97讲 光的全反射及其应用(含解析),共18页。试卷主要包含了全反射的有关现象,全反射的应用等内容,欢迎下载使用。

