微专题四 常见气体的制备 同步练习 2023-2024 人教版化学九年级上册
展开
微专题四 常见气体的制备
常见气体的实验室制取
1.发生装置的选择
(1)选择依据:根据反应物的状态和反应条件选取
(2)常见实验室制取气体的发生装置
反应物状态 | 固体 | 固体和液体 |
反应条件 | 加热 | 不需加热 |
装置 | ||
举例及装置选择 | a.高锰酸钾制取氧气,应选 (填字母,下同),注意:要在试管口 b.氯酸钾制取氧气,应选 c.双氧水制取氧气,应选 d.大理石和稀盐酸制取二氧化碳,应选 e.锌和稀硫酸制取氢气,应选 | |
注意事项 | 用A装置制取氧气时,试管口略向下倾斜 | 用C装置制取气体时,长颈漏斗必须伸入液面以下,防止气体逸出 |
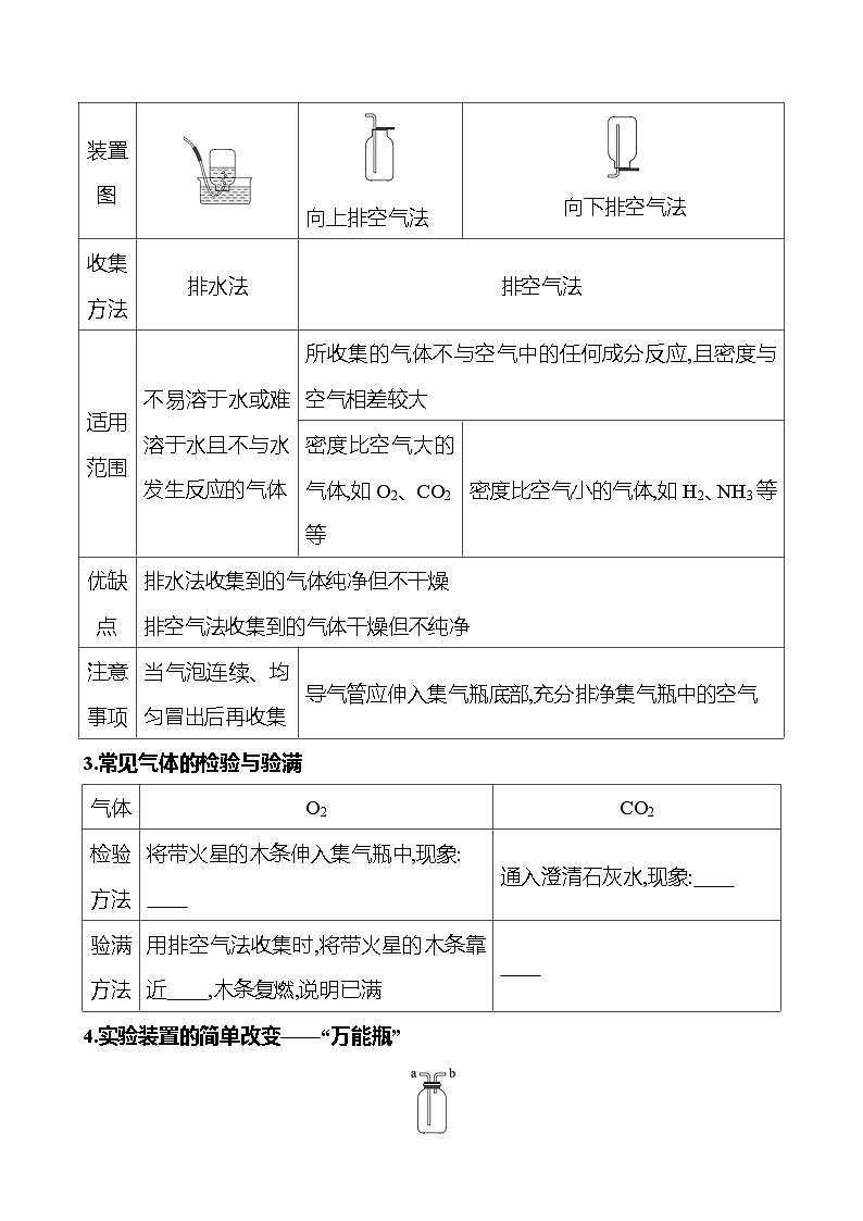
2.收集装置的选择
(1)选择依据:根据气体的密度和溶解性
(2)常见气体的收集装置
装置图 | 向上排空气法 | 向下排空气法 | |
收集 方法 | 排水法 | 排空气法 | |
适用 范围 | 不易溶于水或难溶于水且不与水发生反应的气体 | 所收集的气体不与空气中的任何成分反应,且密度与空气相差较大 | |
密度比空气大的气体,如O2、CO2等 | 密度比空气小的气体,如H2、NH3等 | ||
优缺点 | 排水法收集到的气体纯净但不干燥 排空气法收集到的气体干燥但不纯净 | ||
注意事项 | 当气泡连续、均匀冒出后再收集 | 导气管应伸入集气瓶底部,充分排净集气瓶中的空气 | |
3.常见气体的检验与验满
气体 | O2 | CO2 |
检验 方法 | 将带火星的木条伸入集气瓶中,现象:
| 通入澄清石灰水,现象: |
验满 方法 | 用排空气法收集时,将带火星的木条靠近 ,木条复燃,说明已满 |
|
4.实验装置的简单改变——“万能瓶”
多功能瓶(如图)在实验中可用于收集气体、作洗气瓶、测量气体体积等多种用途,不同用途下瓶内所盛装物质、气体通入方向不同,几种常见的情况如下:
(1)用于气体收集
功能 | 装置 | 进出口方向 | |
排水法 | 进 出 | ||
排空 气法 | 向上排空气 | 进 出 | |
向下排空气 | 进 出 | ||
【归纳】用多功能瓶收集气体,既可收集密度比空气大的气体,又可收集密度比空气小的气体,只不过气体通入的方向不同。
(2)用于测量气体体积(难溶于水的气体)
收集时,集气瓶中要先盛满水,然后将要收集的气体从 通入,水就会从 排出,在长端(b端)连接一个量筒,可通过量筒测出排出水的体积,进而知道集气瓶所收集的气体的体积。
(3)用于观测气流
通过观测长导管下端气泡情况判断气流是否通畅、气流大小情况,气体只是经过瓶中液体,所以气体应该从 管通入,经过液体再从 管排出。
巩固提高
1.用如图装置进行实验,不能达到实验目的的是 ( )
2.(2022·眉山中考改编)如图是初中化学常用的实验装置,下列说法正确的是 ( )
A.B和E组合可以用来实验室制取并收集CO2
B.实验室里用装置A制备氧气,反应的化学方程式为2H2O22H2O+O2↑
C.图F中集气瓶内盛少量水的作用是吸收二氧化硫,减少污染
D.若用图G装置收集O2,无论排空气法还是排水法,O2都从c端进入
3.在实验室中利用下列仪器进行制取气体的实验,请回答下列问题:
(1)利用图中仪器可以制取二氧化碳:
①你选择的仪器是 (填字母);
②你选择的药品是 (填名称);
(2)利用高锰酸钾以及图中部分仪器还需补充仪器 (填仪器名称)和棉花才可以制取并收集氧气,其反应的化学方程式为
;
根据所选的仪器可知其收集方法为 ,该收集方法判断氧气集满的依据是 。
(3)组装装置时,应遵循 (填“从上往下”或“从下往上”)的顺序操作。
4.(2022·内江中考改编)如图是中学化学实验中常用的一些装置,请回答下列问题:
(1)写出标注仪器的名称:① 。
(2)实验室用双氧水和二氧化锰制取氧气时应选用 (填字母序号,下同)作发生装置,若要收集较为纯净的氧气最好选用 装置。
(3)①实验室用B装置制取CO2时,装入块状石灰石的操作方法是 ;
②收集CO2不选用C装置的理由是 。
(4)通常情况下氯气是一种黄绿色有刺激性气味的气体,密度比空气大。实验室用固体高锰酸钾和浓盐酸(提示:浓盐酸有挥发性,容易挥发出氯化氢气体)反应制取氯气,若用F装置收集氯气,则气体应从图中的 (选填“a”或“b”)端进入,收集到的氯气
(填“是”或“否”)纯净。
5.(2023·渭南临渭区期末)如图是实验室制取气体的常用装置,请据图回答下列问题:
(1)写出标号①的仪器的名称: 。
(2)实验室用装置B制取二氧化碳气体,写出反应的化学方程式 ,实验室常用无水醋酸钠固体与碱石灰在加热的情况下制CH4,应选装置 (填字母)作为发生装置。
(3)实验室收集NH3(极易溶于水)应选择的装置为 (填字母)。
6.(2022·东莞期中)现有实验室制取气体的部分装置,请结合所学化学知识,回答下列问题:
(1)指出仪器名称①: 。
(2)实验室可用装置A制取氧气,化学方程式为 。选择该装置作为发生装置的理由是 。
(3)用双氧水制氧气可选用上图中的发生装置有 ,相对于装置B,装置C的优点是 ,检查C装置气密性的方法是 ;收集氧气时,若选用E装置,则导管口应处于集气瓶中的位置是 (选填“a”或“b”)。
(4)氢气是密度小于空气、难溶于水的气体,实验室用锌粒和稀硫酸反应制取氢气,使用氢气做实验前需要对氢气进行 的操作,欲使用G装置用排空气法收集,则气体应从 (填“Ⅰ”或“Ⅱ”)端通入;欲使用G装置用排水法收集,先将瓶中装满水,再将气体从 (填“Ⅰ”或“Ⅱ”)端通入。
微专题三 常见气体的制备 同步练习2023-2024 鲁教版化学 八年级全一册: 这是一份初中化学鲁教版 (五四制)八年级全册本册综合课后测评,文件包含微专题三常见气体的制备同步练习教师版2023-2024鲁教版化学八年级全一册docx、微专题三常见气体的制备同步练习学生版2023-2024鲁教版化学八年级全一册docx等2份试卷配套教学资源,其中试卷共9页, 欢迎下载使用。
专题 04 常见气体制备-中考化学总复习高频考点必刷题(全国通用): 这是一份专题 04 常见气体制备-中考化学总复习高频考点必刷题(全国通用),文件包含专题04常见气体的制备解析版docx、专题04常见气体的制备原卷版docx等2份试卷配套教学资源,其中试卷共37页, 欢迎下载使用。
初中化学中考复习 2021届中考化学核心素养专练:常见气体的制备: 这是一份初中化学中考复习 2021届中考化学核心素养专练:常见气体的制备,共10页。试卷主要包含了选择题,实验题等内容,欢迎下载使用。

