所属成套资源:【期中单元测试卷】(人教版)2023-2024学年九年级物理全一册单元测试卷(基础+提升)
【期中单元测试卷】(人教版)2023-2024学年九年级物理全一册 第14章 内能的利用(A卷)
展开
这是一份【期中单元测试卷】(人教版)2023-2024学年九年级物理全一册 第14章 内能的利用(A卷),文件包含期中单元测试卷人教版2023-2024学年九年级物理全一册第14章内能的利用A卷原卷版docx、期中单元测试卷人教版2023-2024学年九年级物理全一册第14章内能的利用A卷解析版docx等2份试卷配套教学资源,其中试卷共29页, 欢迎下载使用。
第14章 内能的利用(A卷·知识通关练)
班级___________ 姓名___________ 学号____________ 分数____________
(考试时间:60分钟 试卷满分:100分)
一、选择题(每小题2分,共32分,只有一个选项符合题意)
1.搭载天舟四号货运飞船的长征七号运载火箭采用液态氢作为火箭的燃料,原因是液态氢具有( )
A.较大的比热容 B.较低的沸点
C.较大的热值 D.较小的质量
解:运载火箭采用液态氢作为火箭的燃料,原因是液态氢具有较高的热值,完全燃烧相同质量的氢时,可以释放出更多的热量。
答案:C。
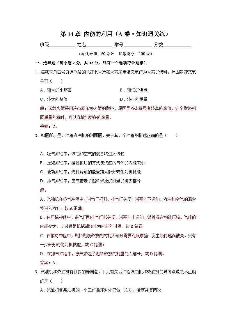
2.如图所示是四冲程汽油机的剖面图,关于其四个冲程的描述正确的是( )
A.吸气冲程中,汽油和空气的混合物进入汽缸
B.压缩冲程中,通过做功的方式使汽缸内气体的内能减小
C.做功冲程中,燃料释放的能量绝大部分转化为机械能
D.排气冲程中,废气带走了燃料释放的能量的极少部分
解:
A、汽油机在吸气冲程中,进气门打开、排气门关闭,活塞向下运动,汽油和空气的混合物进入汽缸,故A正确;
B、在压缩冲程中,进气门和排气门都关闭,活塞向上运动,燃料混合物被压缩,气体的内能变大,此过程是机械能转化为内能的过程,故B错误;
C、在做功冲程中,燃料燃烧释放的内能大部分需要克服摩擦、发生热传递而散失,只有一少部分转化为机械能,故C错误;
D、在排气冲程中,废气带走了燃料释放的能量的大部分,故D错误。
答案:A。
3.汽油机和柴油机有很多的异同点,下列有关四冲程汽油机和柴油机的异同点说法不正确的是( )
A.汽油机和柴油机的一个工作循环对外只做一次功,活塞往复两次
B.汽油机和柴油机都是内燃机
C.吸气冲程,汽油机吸入的只有空气,柴油机吸入的是柴油和空气的混合物
D.柴油机压缩冲程末的温度比汽油机高,燃料燃烧更完全,效率比汽油机高
解:
A、四冲程汽油机和柴油机的一个工作循环,四个冲程,只是在做功冲程对外做功一次,活塞往复运动两次,曲轴连杆转两周,飞轮转两周,故A正确;
B、柴油机和汽油机都属于内燃机,工作过程中将燃料燃烧释放出的内能转化为活塞的机械能,故B正确;
C、内燃机工作过程中,汽油机吸入的是空气和汽油的混合物,柴油机吸入的是空气,故C错误;
D、柴油机属于压燃式,压缩冲程末的温度比汽油机高,燃料燃烧更完全,效率比汽油机高,故D正确。
答案:C。
4.科技小组的同学在做空气动力的实验。如图所示,在气球口插入一根塑料管扎紧,再将气球充满空气,放手后空气向外喷出,气球向前运动,与该过程中的能量转化情况相同的是汽油机的( )
A.吸气冲程 B.压缩冲程 C.做功冲程 D.排气冲程
解:在气球口插入一根塑料管扎紧,再将气球充满空气,放手后空气向外喷出,气球向前运动,气体对气球做功,气体的内能转化为气球的机械能,气体的内能减小,温度降低;做功冲程是内能转化为机械能,所以气球飞出的过程和做功冲程能量转化相同。
答案:C。
5.关于热机的效率,下列说法正确的是( )
A.热机的效率越高,说明做功越快
B.热机的效率越高,在做功同样多的情况下消耗的燃料越多
C.使燃料燃烧更充分,可以提高热机的效率
D.热机损失的能量中,废气带走的能量较少,主要是由于机械摩擦损失的
解:A、热机的效率是指有效利用的能量与燃料完全燃烧放出的热量的比值,与做功快慢无关,故A错误;
B、由热机效率的概念可知,在做功同样多的情况下,消耗的燃料越少,则有效利用的能量与燃料完全燃烧放出的热量的比值越大,即热机的效率越高,故B错误;
C、使燃料燃烧更充分,可以提高燃料的利用率,即可以提高热机效率,故C正确;
D、热机损失的能量中,废气温度最高,带走热量最多,故D错误。
答案:C。
6.如图所示是汽油机工作时的四个冲程,其中说法正确的是( )
A.按一个工作循环,其正确的排列顺序是丁、乙、丙、甲
B.甲冲程中的能量转换过程为机械能转换为内能
C.使用热值更高的燃料可提高热机的工作效率
D.丁冲程中活塞向下运动汽缸内压强变大,大气压将空气压入汽缸
解:
A、丁图中进气门开启,气体流入汽缸,是吸气冲程;甲图中两气门都关闭,活塞上行,汽缸容积变小,是压缩冲程;丙图中两气门都关闭,火花塞点火,活塞下行,汽缸容积变大,是做功冲程;乙图中排气门开启,气体流出汽缸,是排气冲程;则正确的排列顺序是丁、甲、丙、乙,故A错误;
B、甲图是压缩冲程,将机械能转化为内能,故B正确;
C、质量相同的燃料完全燃烧时,热值大的放出的热量多,但用来做有用功的能量不一定多,用来做有用功的能量与燃料完全燃烧放出能量的比值不一定大,所以热机效率不一定能得到提高,故C错误;
D、丁图是吸气冲程,活塞向下运动气缸内压强变小,大气压将汽油与空气的混合物压入气缸,故D错误;
答案:B。
7.2022年北京冬奥会和冬残奥会即将开幕,在比赛期间所有冬奥场馆将全部使用“绿电”,(“绿电”是指在发电过程中,二氧化碳排放量为零或趋近于零,比火力发电等其他方式对环境的影响大幅度减小)。这将是奥运史上首次实现全部场馆100%绿色电能供应,预计消耗“绿电”约4×108kW•h,可以节约1.28×108kg标准煤,减排二氧化碳3.2×108kg。若所节约的标准煤完全燃烧,则放出的热量约为(q标准煤约为2.9×107J/kg)( )
A.3.7×1015J B.9.3×1015J C.3.7×1016J D.9.3×1016J
解:节约的标准煤的质量m=1.28×108kg,标准煤的热值q标准煤=2.9×107J/kg;
标准煤完全燃烧放出的热量:Q放=mq标准煤=1.28×108kg×2.9×107J/kg≈3.7×1015J。
答案:A。
8.如图是某内燃机能量流向图,该内燃机的热机效率是( )
A.25% B.40% C.75% D.35%
解:
热机的效率是指用来做有用功的能量与燃料完全燃烧产生的能量之比。即做有用功的能量在燃料完全燃烧产生的能量中所占的百分比,所以内燃机的热机效率η=1﹣25%﹣40%=35%。
答案:D。
9.我国自主研发的氢燃料电动汽车已经亮相,氢燃料电池使用氢做燃料。与传统内燃机驱动汽车相比,它的能量转化效率高达60~80%。燃料电池的燃料是氢和氧,生成物是水,实现了零排放。下列有关氢燃料电池和四冲程内燃机的说法中,正确的是( )
A.氢燃料电池用氢作为燃料是因为氢的比热容大
B.此电动车的效率更高,所以做的有用功更多
C.四冲程内燃机的四个冲程中,将内能转化为机械能的冲程是做功冲程
D.飞轮的转速为1800r/min的四冲程内燃机,每秒钟的做功次数为30次
解:
A、氢燃料电池用氢作为燃料,原因是液态氢具有较高的热值,完全燃烧相同质量的氢时,可以释放出更多的热量,故A错误;
B、氢燃料电池驱动汽车电动车的效率更高,不能确定做的有用功就多,故B错误;
C、做功冲程中,活塞向下运动,火花塞放电,点燃混合气体,高温高压的燃气推动活塞做功,将内能转化成机械能,故C正确;
D、飞轮转速为1800 r/min=30r/s,所以内燃机每秒钟经过60个冲程,做功15次,故D错误。
答案:C。
10.世界上还有许多欠发达地区至今用不上电。美国哈弗大学的学生设计制作了一种发电足球,球在被踢的过程中,其内部装置能够发电,并将产生的电能储存在蓄电池中,用来点亮LED灯,该过程中的能量转化形式是( )
A.动能→电能→化学能→光能
B.电能→动能→化学能→光能
C.动能→电能→光能→化学能
D.电能→动能→光能→化学能
解:球在被踢的过程中,其内部的小发电机工作,是将动能转化为电能;然后再将电能转化为化学能储存在蓄电池中;LED灯发光时,将化学能转化为光能;故A正确,BCD错误。
答案:A。
11.有甲、乙两台汽油机,甲的效率与乙的效率之比是5:4,相同时间内甲做的有用功是乙做的有用功的2倍,则在相同的时间内,甲、乙两台汽油机消耗的汽油质量之比为( )
A.5:2 B.2:5 C.8:5 D.5:8
解:
由热机效率公式η=可得:Q总甲=,Q总乙=,
所以=:=:=8:5,
又因为Q=mq,即甲、乙两机消耗的汽油质量之比是8:5。
答案:C。
12.小明取少量燃料置于燃烧皿中,点燃后对100g的热水加热4min,然后立即将其熄灭,测得消耗燃料4.2g,并根据实验数据绘制了水温随时间变化的图像如图乙中a线所示。已知此过程中燃料均匀燃烧放热,该燃料的热值为2×106J/kg,水的比热容为4.2×103J/(kg•℃),整个过程中忽略水的质量变化。下列说法中正确的是( )
A.通过图像计算得知4min水吸收到的热量为2520J
B.通过计算得出燃料燃烧放出热量有40%被水吸收
C.水吸收的热量和燃料燃烧放出的热量都与加热时间成正比
D.若实验装置和热损失比例均不变,利用该燃料加热另一杯水绘出了如图乙中b线所示图像,则这杯水的质量大于上一杯水的质量
解:A、加热2min,水吸收到的热量是:Q水=m水c水Δt=0.1kg×4.2×103J/(kg•℃)×(99℃﹣93℃)=2520J,继续加热2min,水继续吸收热量,所以前4min水吸收的热量为2×2520J=5040J,故A错误;
B、燃料燃烧放出热量为:Q放=mq=0.0042kg×2×106J/kg=8400J;则水吸收热量与燃料完全燃烧放出的热量的比值为:=60%,故B错误;
C、燃料均匀放热,相同时间内放出的热量相同;由图可知,物质吸收热量时温度均匀变化,所以水吸收的热量和燃料燃烧放出的热量都与加热时间成正比,故C正确;
D、由图可知,相同时间,两杯水吸收的热量相同,温度变化相同,根据Q=cmΔt可知两杯水的质量相等,故D错误。
答案:C。
13.在一次汽车节油大赛中,一辆参赛的轻型无人驾驶汽油车在水平公路上匀速行驶100km,用时4h,消耗燃油0.5kg,已知汽车的牵引力做功为6.9×106J,燃油的热值为4.6×107J/kg。假设燃油完全燃烧。关于这台汽车在行驶的全程中,下列结果正确的是( )
A.汽车行驶速度是20km/h
B.消耗的燃油完全燃烧放出的热量是6.9×106J
C.汽油机损耗的内能是1.61×107J
D.汽车发动机的效率是25%
解:A、已知汽车行驶的路程s=100km,行驶时间t=4h,
则汽车行驶的速度为:v===25km/h,故A错误;
B、已知燃油的热值为q=4.6×107J/kg,消耗燃油的质量m=0.5kg,
则消耗的燃油完全燃烧放出的热量为:Q放=qm=4.6×107J/kg×0.5kg=2.3×107J,故B错误;
C、已知汽车牵引力做的功为:W=6.9×106J,则汽油机损耗的内能为:W内=Q放﹣W=2.3×107J﹣6.9×106J=1.61×107J,故C正确;
D、汽车发动机的效率为:η===30%,故D错误。
答案:C。
14.如图是某地区使用的“风光互补”景观照明灯。它“头顶”小风扇,“肩扛”光电池板,“腰挎”照明灯,“脚踩”蓄电池。下列解释合理的是( )
A.光电池板是将太阳能转化为化学能
B.照明灯工作时,LED 灯是将内能转化为电能
C.利用风力发电时,“小风扇”将机械能转化为电能
D.蓄电池夜晚放电时,蓄电池将化学能转化为光能
解:A、光电池板是将太阳能转化为电能,而不是化学能,故A错误;
B、照明灯工作时,将电能转化为光能,故B错误;
C、利用风力发电时,“小风扇”将机械能转化为电能,故C正确;
D、蓄电池夜晚放电,将化学能转化为电能,而不是将化学能转化为光能,故D错误。
答案:C。
15.如图所示,甲、乙、丙装置完全相同,燃料的质量、液体的质量和初温都相等,当燃料燃尽时(烧杯内的液体均未沸腾),温度计示数为T甲>T乙>T丙。下列说法正确的是( )
A.选择甲、乙,可以用燃烧相同时间比较液体升高温度来反映燃料热值的大小
B.选择甲、丙,可以用加热时间的长短来反映液体吸收热量的多少
C.液体a的比热容ca与液体b的比热容cb相比,有 ca>cb
D.燃料1的热值q1与燃料2的热值q2相比,有 q1<q2
解:
A、选择甲、乙,液体的质量和种类相同,燃料的种类不同,可以探究热值的大小;实验中燃烧相同的时间,无法判定燃料燃烧的质量的大小,所以无法根据液体升高的温度来反映燃料热值的大小,故A错误;
B、选择甲、丙,燃料的种类相同,液体的质量相同,种类不同,可以探究比热容的大小,实验中用加热时间的长短来反映液体吸收热量的多少,故B正确;
C、甲、丙所示实验中所用燃料种类与质量相同,相同时间内燃料燃烧释放的热量相等,燃料燃烧释放的热量被烧杯中的液体吸收,则Qa=Qb,甲、丙两实验烧杯中液体的初温相等,末温T甲>T丙,则△t甲>△t丙,即△ta>△tb,因为Qa=Qb,m相等,△t1>△t2,Q=cm△t,所以由c=可知,ca<cb,故C错误;
D、甲、乙两实验所使用的燃料质量m相同而种类不同,加热质量相同的同种液体,液体温度升高的越高,则表明燃料放出的热量越多,燃料的热值越大,由于T甲>T乙,所以q1>q2,故D错误。
答案:B。
16.太阳能是人类优先开发和利用的新能源之一,关于太阳能的利用,下列说法正确的是( )
A.图甲中,绿色植物通过光合作用将太阳能转化为化学能
B.图乙中,太阳能热水器通过做功方式将太阳能转化为水的内能
C.图丙中,太阳能交通信号灯将太阳能直接转化为信号灯的光能
D.图丁中,首架环球航行的太阳能飞机将太阳能直接转化为飞机的机械能
解:
A、绿色植物的光合作用是将光能转化为化学能,储存在植物体内,故A正确;
B、太阳能热水器内的水从太阳吸收热量,内能增加、温度升高,是通过热传递的方式增加水的内能,故B错误;
C、太阳能信号灯先将太阳能先转化为电能,再转化为光能,故C错误;
D、太阳能飞机是先将太阳能转化为电能,再转化为机械能,故D错误。
答案:A。
二、填空题(每空1分,共22分)
17.如图所示是演示点火爆炸的实验装置,按动电火花发生器的按钮,点燃盒内酒精,盒盖被打出去,这是因为酒精燃烧产生的燃气对外 做功 ,燃气的 内 能转化为盒盖的 机械 能,这与四冲程汽油机的 做功 冲程的能量转化相同。
解:当按动电火花发生器的按钮时,酒精燃烧后的燃气对盒盖做功,将燃气的内能转化为盒盖的机械能,燃气的内能减小;
四冲程热机中的做功冲程就是利用内能来做功的冲程,将内能转化为机械能。
答案:做功;内;机械;做功。
18.食物在人体内相当于“燃料”,其营养成分在人体细胞里与氧结合,释放出细胞组织所需的能量。无蔗糖手撕面包的营养成分表标有“每100g能量1500kJ”,该标识的含义与 热值 (选填“热量”、“比热容”或“热值”)相似。晓静吃了一块20g的这种无蔗糖手撕面包时,则进入她体内的化学能是 3×105 J,其中的一部分化学能可转化为 内 能,以维持人体正常温度。
解:(1)无蔗糖手撕面包的营养成分表上标有“每100g能量1500kJ”,该标识的含义为每100g无蔗糖手撕面包能够提供的能量为1500kJ,则1kg提供的能量为15000kJ,即:1.5×107J/kg;
热值表示1kg某种燃料完全燃烧时放出的热量,可见其含义与热值相似;
(2)吃一块20g的无蔗糖手撕面包获得的能量:Q=mq=20×10﹣3kg×1.5×107J/kg=3×105J。
(3)人类的活动需要的能量来自于食物的化学能,其中的一部分化学能转化为内能,以维持人体温度正常。
答案:热值;3×105;内。
19.如图是四冲程汽油机的工作过程中 压缩 冲程;若该汽油机功率为8kW,工作1小时使用的乙醇汽油燃烧产生的热量是7.2×107J,则汽油机工作的效率为 40% 。
解:如图所示,活塞往上运动,进气门和排气门关闭,所以此冲程为压缩冲程;汽油机做的有用功为W有用=Pt=8000W×3600s=2.88×107J,燃料完全燃烧放出的能量为Q=7.2×107J,所以汽油机的效率为η=×100%=×100%=40%。
答案:压缩;40%。
20.一个成年人参加一次长跑,身体消耗的能量为6.6×106J,这些能量相当于完全燃烧0.55kg的干木柴才能得到,则干木柴的热值为 1.2×107 J/kg;干木柴用掉一半后,剩余干木柴的热值将 不变 (选填“变大”、“变小”或“不变”)。
解:由Q放=mq可知,干木柴的热值:q===1.5×107J/kg;
燃料的热值是燃料本身的特性,只与燃料的种类有关,与燃料的质量无关,所以干木柴用掉一半后,剩余干木柴的热值不变。
答案:1.2×107;不变。
21.如图所示,在空气压缩引火仪的玻璃筒底部放一小团干燥的棉花,快速压下活塞,可观察到棉花着火燃烧,此过程中活塞对筒内气体做功,气体的内能 增加 ,这与四冲程汽油机的 压缩 冲程的能量转化相同,某台汽油机飞轮的转速为2400r/min,在1min内,汽油机完成 1200 个工作循环。
解:(1)在空气压缩引火仪玻璃筒的底部放一小撮干燥的棉絮,用力将活塞迅速向下压,棉絮燃烧起来;说明压缩筒内空气做功,使空气的内能增加;压火仪实验中,活塞的机械能转化为空气的内能,与内燃机的压缩冲程相似;
(2)四冲程汽油机的飞轮转速为2400r/min,则该飞轮每秒钟转40圈。因为一个工作循环飞轮转2圈,完成四个工作冲程,做功1次,所以飞轮转40圈,共20个工作循环,共80个冲程,共做功20次。1min完成1200个工作循环。
答案:增加;压缩;1200。
22.汽车刹车的过程,伴随着能量从机械能转化为内能,内能散失到空气中,此过程能量的总和 不变 (选填“增大”、“不变”或“缩小”)。散失到空气中的内能无法自动转化为机械能再用来驱动汽车,这是因为能量的转移和转化具有 方向 性。
解:据能量的守恒定律可知,汽车刹车的过程,伴随着能量从机械能转化为内能,内能散失到空气中,此过程能量的总和是不变的;散失到空气中的内能无法自动转化为机械能再用来驱动汽车,这是因为能量的转移和转化具有方向性。
答案:不变;方向。
23.某种国产汽车,当它在某平直公路上以20m/s速度匀速行驶时,每百公里的油耗为6L.当汽车行驶500s,则汽车消耗的汽油是 0.6 L.假设汽车在运动过程中受到的平均阻力是495N.则汽油机的效率是 25 %(已知汽油的热值是3.3×107J/L)。
解:
(1)由v=得汽车行驶距离:
s=vt=20m/s×500s=10000m=10km,
因为每百公里的油耗为6L,
所以行驶10km(公里)消耗汽油:
V=×6L=0.6L;
(2)汽油完全燃烧放出的热量:
Q放=Vq=0.6L×3.3×107J/L=1.98×107J,
因为汽车匀速行驶,
所以汽车牵引力:
F=f=495N,
牵引力做功:
W=Fs=495N×10000m=4.95×106J,
汽油机的效率:
η==×100%=25%。
答案:0.6;25。
24.如图所示为有“东方之星”美誉之称的斯诺克选手丁俊晖比赛时的情形。打台球时,运动的甲球撞击乙球后,甲球速度变慢,这是由于甲球的动能 转移 (填“转移”或“转化”)到乙球上,在球与球相互撞击过程中还会因为摩擦而产生热量,这是通过 做功 的方式改变了球的内能。能量在转化和转移的过程中,总量保持 不变 。永动机是不存在的,因为它违背了 能量守恒 定律。
解:(1)甲球在运动过程中具有动能,撞击乙球后甲球速度变慢,说明甲球动能减少。而乙球由原来的静止到运动说明有了动能,因此可以判断是甲球的动能转移到了乙球上。在这个过程中,能没有变化,因此是转移不是转化。
(2)在球与球相互撞击过程中,克服摩擦做功,是通过做功的方式改变了内能。
(3)能量在转化和转移的过程中,总最保持不变。动机是不存在的,因为它违背了能量守恒定律。
答案:转移;做功;不变;能量守恒。
三、实验探究题(每空1分,共22分)
25.小明和小辉学习了燃料的热值后,他们一起设计了一个实验来探究煤油和菜籽油的热值的大小关系。他们组装了如图甲和乙所示的装置进行实验,记录结果见下表:
燃料前后温度
煤油
菜籽油
加热前的水温/℃
25
25
燃料燃尽后水温/℃
44
34
(1)为了保证实验结论的可靠性,小明和小辉选择了两套完全相同的装置,并且控制油的质量以及水的质量相同。但对于两杯水的初温他们的看法却不同。请将下列他们的想法补充完整。
①小辉认为实验中是直接用 水温升高的多少 来表示煤油和菜籽油放出热量的多少。所以,实验中两杯水的初温可以不同。
②小明认为因为探究过程中他们采用了 控制变量 法,所以只有燃料的 种类 不同,其他因素都必须控制相同。如果两杯水的初温不同,那么水的蒸发快慢以及水与周围环境的温差都不相同,于是两杯水的 散热 就不相同,就有可能会出现燃料燃烧放出的热量多,而水吸收的热量少、水温变化小的情况。所以,实验时必须控制水的初温相同。
③你认为 小明 (小明/小辉)的想法更合理。
(2)根据他们的实验记录,你认为煤油和菜籽油两种燃料中,热值较大是 煤油 。
(3)小明和小辉在实验前用天平分别测出了烧杯中水的质量以及燃油的质量。并由记录的数据,利用公式Q吸=cm(t﹣t0)计算出了水吸收的热量。小辉想通过这些数据计算出煤油和菜籽油的热值。你认为他的计算结果是 不可靠 的(可靠/不可靠)。
解:
(1)为了保证实验结论的可靠性,小明和小辉选择了两套完全相同的装置,并且控制油的质量以及水的质量相同;
①质量相同的水,温度变化越大,说明吸收热量越多,所以实验中通过水温升高的多少来表示煤油和菜籽油放出热量的多少;
②要探究不同燃料热值的大小,应使其它条件相同,只有燃料的种类不同,即用到控制变量法;
根据热传递的条件,水温与周围环境温度相差越大,越容易发生热传递,若水的初温不同,便可造成水的散热情况不同,所以实验中应控制水的初温相同;
③由上分析知,小明的分析更加合理;
(2)根据表格中数据,相同质量的两种燃料燃烧完后,煤油的水温升高较大,说明煤油放出的热量较多,即煤油的热值较大;
(3)在实验过程中,燃油不可能完全燃烧,且燃料燃烧放出的热量一部分直接散失掉、一部分被烧杯吸收,同时水也会向外散热,所以不能通过水温的变化得出燃料燃烧放出的热量,计算结果不可靠。
答案:
(1)①水温升高的多少;②控制变量;种类;散热;③小明(2)煤油;(3)不可靠。
26.为探究不同燃料燃烧放热能力的差异,小华设计了如图甲、乙所示的两组对比实验,实验装置完全相同。烧杯内水的初温、质量也都相同,实验中忽略热量的散失,且两种燃料燃烧时均匀放热。
(1)实验中应控制两种燃料燃烧的 质量 (选填“时间”、“初温”或“质量”)相同。
(2)燃料燃烧过程中,记录燃烧时间和对应的水温;燃烧完后,画出水的温度随时间变化的关系图像如图丙所示。由图可知,燃料1燃烧5min放出的热量 大于 (选填“大于”、“小于”或“等于”)燃料2燃烧15min放出的热量。假设这一过程燃料都完全燃烧,则燃料1与燃料2的热值之比为 3:2 。
(3)若甲装置中消耗了质量为m的燃料,使质量为m'的水温度升高了Δt(水未沸腾),则燃料1的热值为 (用字母表达式表示,已知水的比热容为c水),该方法测量的热值会比真实值 小 (选填“大”或“小”),原因是: 燃料1燃烧放出的热量不可能全部被水吸收 (写出一条即可)。
解:
(1)在比较不同燃料燃烧放热能力的实验中,还应控制燃料燃烧的质量相同,通过比较温度计的示数变化来比较燃料燃烧放出热量的多少;
(2)读图丙可知,燃料燃烧完时,燃料1燃烧了5min,燃料2燃烧了15min,则可知甲图中水升温更多,说明燃料1放出的热量大于燃料2放出的热量;
实验中忽略热量的散失,且两杯水的质量、比热容均相同,则由公式Q=cmΔt可得,二者放出的热量之比为====;
燃料的质量相同,由公式Q=qm可得,燃料1与燃料2的热值之比为q1:q2=Q1:Q2=3:2;
(3)水吸收的热量为:Q吸=c水m'Δt,燃料1的热值q燃料1==;燃料1燃烧放出的热量不可能全部被水吸收,燃料1可能没有完全燃烧,根据上式计算出的热值要比实际的小。
答案:(1)质量;(2)大于;3:2;(3);小;燃料1燃烧放出的热量不可能全部被水吸收。
27.小王学习燃料的热值之后,自己设计一个实验来探究酒精和碎纸片的热值大小。
(1)实验装置如图甲、乙所示,你认为图中横杆、温度计、铁圈、燃具四个器件的安装顺序是 由下而上 (由下而上/由上而下)。
(2)为保证实验结论的可靠,在实验中应控制的因素有: 酒精和碎纸片的质量 , 两杯水的质量 等。
(3)实验数据记录如表:
燃 料
加热前水温℃
燃料燃尽时水温℃
燃料的热值J/kg
酒 精
15
35
2.4×106
碎纸片
15
25
?
根据表中数据,计算出碎纸片的热值是 1.2×106 J/kg。
(4)通过实验得到的燃料热值与实际相比是偏 小 (选填“大”或“小”),你认为出现这样情况的主要原因是: 存在热损失或者燃料没有完全燃烧 。
(5)另一组同学用同样的装置进行实验,在实验中两种燃料完全燃烧完之前都使得水沸腾了,你能否比较出两种燃料的热值? 不能 (能/不能)理由: 水沸腾后吸热温度保持不变,因此无法比较燃料放出热量的多少 ,为避免这种情况的出现,你可以对他们组提什么改进建议? 增加水的质量或减少燃料的质量 。
解:
(1)为了利用酒精灯的外焰给烧杯充分加热,并且温度计不要碰到烧杯壁和烧杯底,应按照由下往上的顺序组装器材;
(2)为了比较相同质量的酒精和碎纸片燃烧放出热量的多少,必须控制二者的质量相等、烧杯内水的质量相等、两个烧杯相同;
(3)相同质量的酒精和碎纸片燃烧放热,酒精燃烧放出的热量可以将水的温度升高20℃,碎纸片燃烧放出的热量可以将水的温度升高10℃,可见酒精的热值是碎纸片的2倍,所以碎纸片的热值为1.2×106J/kg;
(4)因为烧杯、空气也吸收热量,并且燃料不可能完全燃烧,所以测得的热值会偏小。
(5)因为水沸腾后吸热温度保持不变,因此无法比较燃料放出热量的多少,所以在实验中两种燃料完全燃烧完之前都使得水沸腾了,将不能比较两种燃料的热值;为避免出现在实验中水沸腾的现象,应增加水的质量或减少燃料的质量。
答案:(1)由下而上;(2)酒精和碎纸片的质量;两杯水的质量;(3)1.2×106;(4)小;存在热损失或者燃料没有完全燃烧;(5)不能;水沸腾后吸热温度保持不变,因此无法比较燃料放出热量的多少;增加水的质量或减少燃料的质量。
四、计算题(28题12分,29题12分,共24分)
28.如图所示,是最新一款无人驾驶汽车原型图。汽车自动驾驶时使用雷达传感器,以及激光测距器来了解周围的交通状况。该款车以某速度在一段平直的公路上匀速行驶了一段距离时,消耗汽油1kg。汽油机的效率为30%,那么,在这段运动过程中,(已知:汽油的热值为4.5×107J/kg,c水=4.2×103J/(kg•℃))求:
(1)汽油完全燃烧放出的热量是多少J?
(2)假设该汽车在这次行驶过程中,发动机排出的废气带走的能量占汽油完全燃烧放出的热量的42%,这些废气的能量全部被质量100kg的水吸收,水升高的温度是多少?(水未沸腾)
(3)如果汽油机的效率提高到40%,其他条件都不变,那么汽车在这段路程消耗的汽油是多少?
解:
(1)汽油完全燃烧放出的热量:
Q放=mq=1kg×4.5×107J/kg=4.5×107J,
(2)由η=可知,
水吸收的热量为:
Q吸=ηQ放=42%×4.5×107J=1.89×107J;
由Q吸=cm△t得水升高的温度:
△t===45℃;
(3)已知汽车所做的功相同,根据W=ηQ可知,W=η1Q1=η2Q2,即:30%mq=40%m′q,
所以m′==0.75kg。
答:
(1)汽油完全燃烧放出的热量为4.5×107J;
(2)假设该汽车在这次行驶过程中,发动机排出的废气带走的能量占汽油完全燃烧放出的 热量的42%,这些废气的能量全部被质量100kg的水吸收,水升高的温度为45℃;
(3)如果汽油机的效率提高到40%,其他条件都不变,那么汽车在这段路程消耗的汽油为0.75kg。
29.一辆汽车在一段平直公路上匀速行驶,能量流向图如图所示,消耗汽油1.5×10﹣3m3(假设汽油完全燃烧)。若汽油的密度ρ=0.8×103kg/m3,汽油的热值为q=4×107J/kg,求:
(1)在这段时间内所消耗的汽油完全燃烧所产生的热量;
(2)该汽车的热机效率;
(3)汽车输出的有用功。
解:(1)由ρ=可得,消耗汽油的质量:
m=ρV=0.8×103kg/m3×1.5×10﹣3m3=1.2kg,
汽油完全燃烧放出的热量:
Q放=mq=1.2kg×4×107J/kg=4.8×107J;
(2)该汽车的热机效率:
η=100%﹣33%﹣30%﹣7%=30%;
(3)由η=×100%可得,汽车输出的有用功:
W有用=ηQ放=30%×4.8×107J=1.44×107J。
答:(1)在这段时间内所消耗的汽油完全燃烧所产生的热量为4.8×107J;
(2)该汽车的热机效率为30%;
(3)汽车输出的有用功为1.44×107J。
相关试卷
这是一份物理九年级全册第2节 内能精品单元测试课时作业,文件包含人教版初中物理九年级全一册第十四章《内能的利用》单元测试原卷版docx、人教版初中物理九年级全一册第十四章《内能的利用》单元测试解析版docx等2份试卷配套教学资源,其中试卷共20页, 欢迎下载使用。
这是一份人教版九年级物理全一册同步考点专题训练第14章《内能的利用》单元测试卷(原卷版+解析),共23页。试卷主要包含了选择题,填空题,简答题,实验题,计算题等内容,欢迎下载使用。
这是一份初中物理人教版九年级全册第2节 内能课后作业题,文件包含人教版2023-2024学年九年级物理全一册单元双测AB卷第14章内能的利用B卷·能力提升原卷版docx、人教版2023-2024学年九年级物理全一册单元双测AB卷第14章内能的利用B卷·能力提升解析版docx等2份试卷配套教学资源,其中试卷共19页, 欢迎下载使用。

