


还剩11页未读,
继续阅读
所属成套资源:2022-2023学年初中历史七年级(下)期末历史试卷站提合集(含答案解析)
成套系列资料,整套一键下载
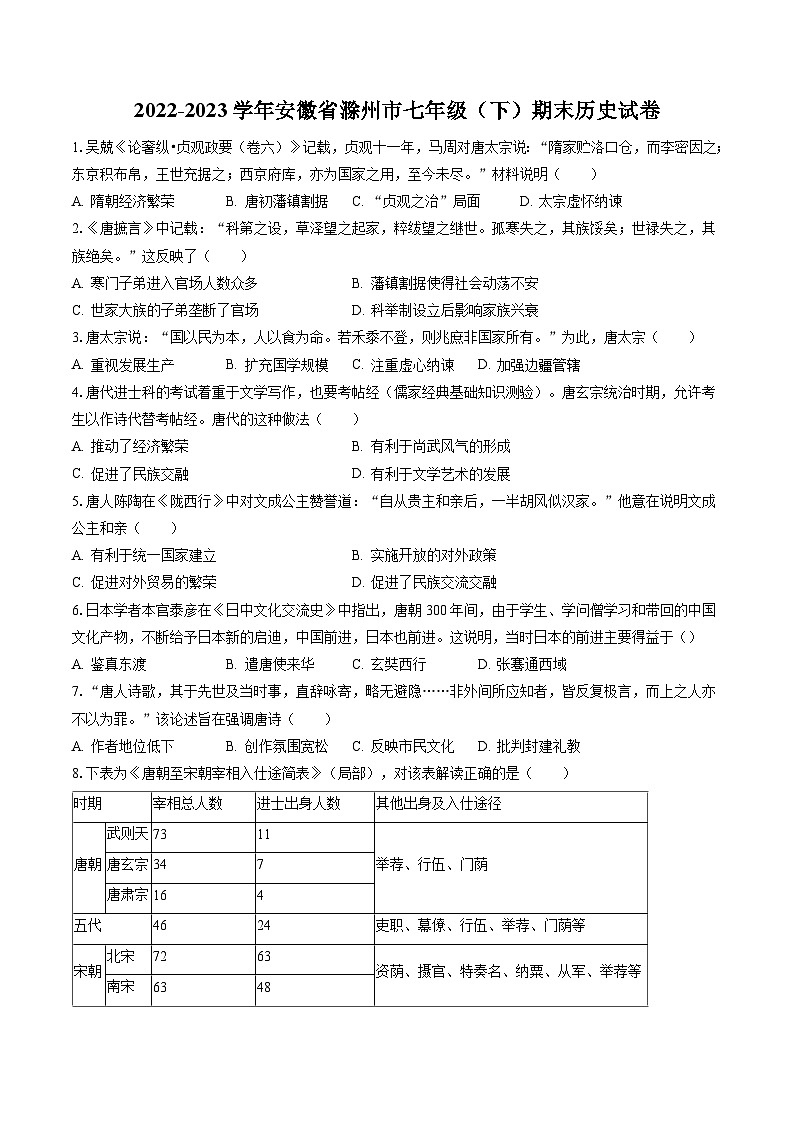
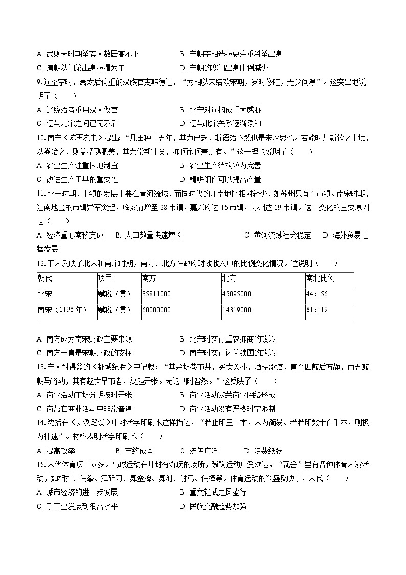
2022-2023学年安徽省滁州市七年级(下)期末历史试卷(含答案解析)
展开相关试卷
安徽省滁州市定远县2022-2023学年七年级上学期期末质量检测历史试卷(含答案):
这是一份安徽省滁州市定远县2022-2023学年七年级上学期期末质量检测历史试卷(含答案),共7页。试卷主要包含了据《左传》记载,商鞅变法规定等内容,欢迎下载使用。
安徽省滁州市南谯区2022-2023学年八年级下期末历史试卷(含答案):
这是一份安徽省滁州市南谯区2022-2023学年八年级下期末历史试卷(含答案),共20页。试卷主要包含了单选题,辨析改错题,材料解析题等内容,欢迎下载使用。
2022-2023学年安徽省滁州市南谯区八年级(下)期末历史试卷(含解析):
这是一份2022-2023学年安徽省滁州市南谯区八年级(下)期末历史试卷(含解析),共20页。试卷主要包含了单选题,辨析改错题,材料解析题等内容,欢迎下载使用。
