湖南省娄底市涟源市2022-2023学年八年级上学期期末生物试卷+
展开1.广东一男子在疾控中心工作人员的指导下,从体内排出了一条5米长的绦虫,该虫身体呈两侧对称、背腹扁平、有口无肛门。下列寄生虫中,与该虫亲缘关系最近是( )
A. 华枝睾吸虫B. 蛔虫C. 蛲虫D. 痢疾变形虫
2.下列关于动物类群的叙述,正确的是( )
A. 昆虫是唯一能飞行的节肢动物类群
B. 鱼类生活在水中,体表都覆盖着鳞片,用鳃呼吸,用鳍游泳
C. 两栖动物是水生到陆生的过渡类群,其成体只生活在陆地上,用肺呼吸,皮肤辅助呼吸
D. 鸟类的特征主要是体表被毛,前肢变成翼,有喙无齿,体温恒定
3.在观察运动系统的组成时,取一个完整的鸡翅解剖,通过观察判断,绕过关节连在不同骨上的结构是( )
A. 关节窝B. 关节软骨C. 肌腱D. 肌腹
4.为了早上上学不迟到,我们会设定闹钟。每天早上,当我们听到闹铃声时就会起床,这种行为属于( )
A. 先天性行为B. 社会行为C. 防御行为D. 学习行为
5.新冠病毒引起的肺炎威胁者我们的健康,下面有关新冠病毒的叙述正确的是( )
A. 在光学显微镜下,可以观察到病毒形态结构
B. 病毒属于原核生物
C. 病毒的结构只由蛋白质外壳构成
D. 新冠病毒的繁殖方式为自我复制
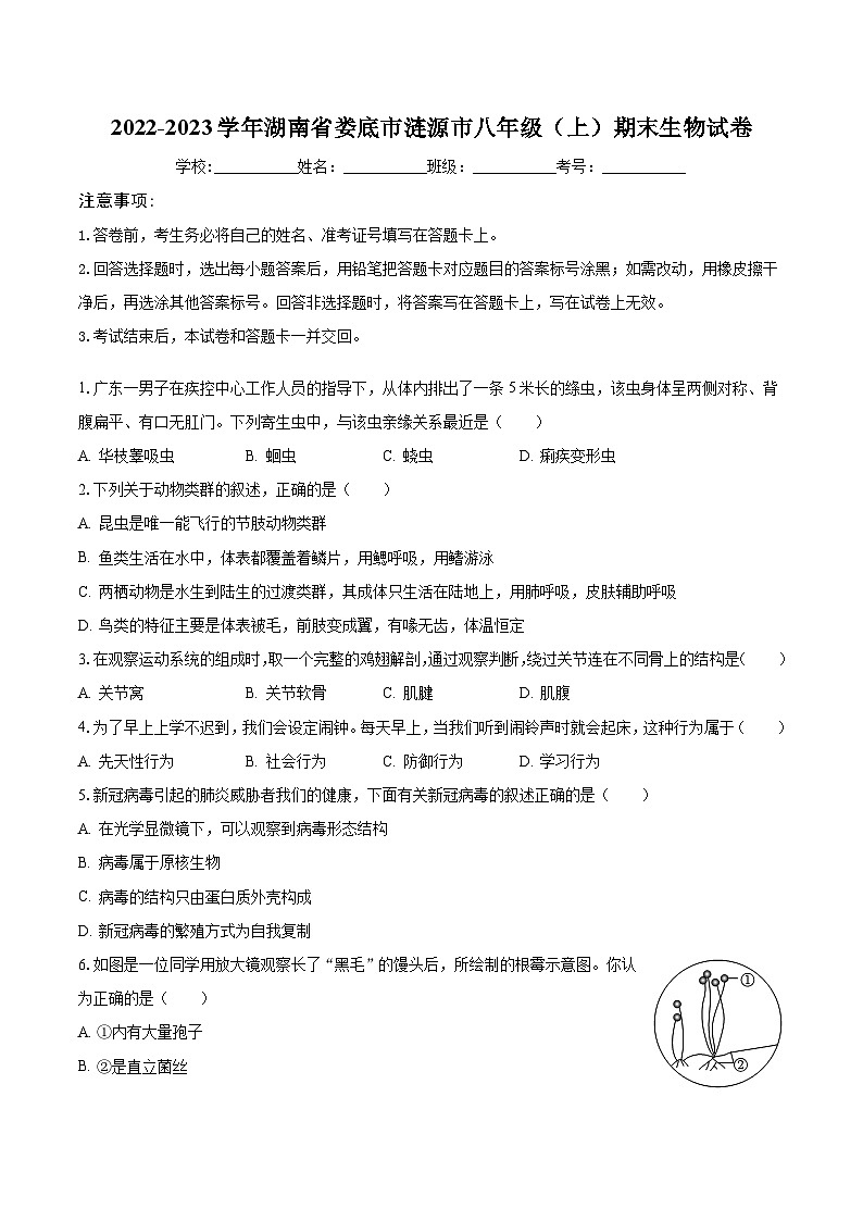
6.如图是一位同学用放大镜观察长了“黑毛”的馒头后,所绘制的根霉示意图。你认为正确的是( )
A. ①内有大量孢子
B. ②是直立菌丝
C. 根霉没有成形的细胞核
D. 根霉是一种细菌
7.2022年“3•15”晚会上,老坛酸菜登上头条热搜,原因是老坛酸菜是在露天“土坑”制作而成。以下叙述错误的是( )
A. 制作酸菜的乳酸菌是单细胞生物B. 制作酸菜一定要在有氧的条件下进行
C. 酸菜的酸味来自乳酸菌发酵产生的乳酸D. “土坑”会使酸菜受到杂菌污染变质
8.金丝猴是我国一级保护动物,毛质柔软,鼻子上翘,金丝猴群栖于高山密林中,以浆果、竹笋、苔藓为食,亦喜食鸟蛋等肉类,栖息地海拔很高,身上的长毛可御寒,下列关于金丝猴的说法正确的是( )
A. 金丝猴只有臼齿,没有犬齿
B. 金丝猴体温恒定,用肺呼吸
C. 金丝猴的生殖发育特点为:体外受精,胎生哺乳
D. 金丝猴属于无脊椎动物
9.如图是由3个圆所构成的类别关系图,其中Ⅰ为大圆,Ⅱ和Ⅲ分别为大圆之内的小圆,符合这种类别关系的是( )
A. Ⅰ染色体、ⅡDNA、Ⅲ基因B. Ⅰ叶肉细胞、Ⅱ叶绿体、Ⅲ线粒体
C. Ⅰ种子植物、Ⅱ孢子植物、Ⅲ被子植物D. Ⅰ科、Ⅱ门、Ⅲ目
10.雪豹为“雪山之王”,但因气候变化,已濒临灭绝。保护雪豹最根本的措施( )
A. 保护栖息环境B. 建立基因库C. 建立自然保护区D. 立法保护
11.农民常用栽种蒜瓣的方法来繁殖大蒜,下列哪种生殖方式与之相同( )
A. 小麦播种B. 试管婴儿C. 扦插的柳枝发芽D. 黄豆发豆芽菜
12.生殖和发育可实现生命的延续,以下是植物生殖发育相关的示意图,请据图分析,下列说法正确的是( )
A. 甲可代表植物的无性生殖,X代表植株的生长
B. 有的果树通过图乙的方式,可实现提前几年开花结果
C. a为接穗,b为砧木,所结果实的品质一般由砧木决定
D. 图丙所示的方式所产生的后代,可具有双亲的遗传特性
13.下列选项中,属于有性生殖的是( )
①克隆羊
②菜豆开花结果
③蝗虫交尾
④果树的嫁接
⑤试管婴儿
⑥细菌分裂生殖
A. ④⑤⑥B. ①④⑥C. ①④⑤D. ②③⑤
14.甲、乙是两种昆虫的发育过程,对其有关叙述正确的是( )
A. 甲、乙的生殖方式都是有性生殖B. 乙的发育过程是卵→幼虫→成虫
C. 只有乙的发育过程中有蜕皮现象D. 甲的若虫期对农作物危害最严重
15.菜青虫嗜食十字花科植物,对花椰菜、白菜、萝卜等收成影响很大。为防治菜青虫害,下列治虫的方法中不可取的是( )
A. 喷洒昆虫激素缩短幼虫期B. 喷洒有毒农药杀虫
C. 喷洒昆虫激素阻止成虫交配D. 大力保护各种鸟类,以鸟治虫
16.孑孓,俗称跟头虫,是蚊子发育过程中由卵至蛹的幼虫阶段。下列与蚊子发育过程一致的生物是( )
A. 蝗虫B. 家鸽C. 蝼蛄D. 蜜蜂
17.与两栖类动物相比,鸟类繁殖成活率较高,下面列举的主要原因,正确说法的有( )个。
①卵生
②体内受精
③有孵卵与育雏行为
④卵有卵壳保护
⑤卵的数量巨大
A. 3B. 2C. 5D. 4
18.“黄梅时节家家雨,青草池塘处处蛙”,每年的春末夏初是池塘、河边最热闹的时候,下列说法正确的是( )
A. 蝌蚪在发育过程中先长前肢再长后肢
B. 雄蛙鸣叫求偶,雌蛙将大量的受精卵产入水中
C. 受精卵上面的颜色深,吸热多,有利于受精卵的发育
D. 幼体和成体的形态结构差异很大,发育方式是完全变态发育
19.两栖动物不能成为真正的陆生脊椎动物的原因是( )
A. 体温不恒定B. 肺不发达C. 用皮肤呼吸D. 生殖发育离不开水
20.鸟卵的遗传物质主要存在于( )
A. 卵白B. 卵黄C. 胚胎D. 胚盘
21.小红的奶奶在笼子里养了两只母鸡,它们能生蛋并孵出小鸡吗?( )
A. 不能生蛋,当然不能孵出小鸡B. 能生蛋,能孵出小鸡
C. 能生蛋,但孵出的都是小母鸡D. 能生蛋,不能孵出小鸡
22.下列叙述属于遗传现象的是( )
A. 小明的爸爸是大学生,小明也是大学生B. 龙生九子,连母十个样
C. 种瓜得瓜,种豆得豆D. 父亲是双眼皮,女儿是单眼皮
23.下列各组性状属于相对性状的是( )
A. 狗的黑毛与狗的卷毛B. 豌豆的圆粒和豌豆的黄粒
C. 玉米的高茎与大豆的矮茎D. 小明的双眼皮与妈妈的单眼皮
24.如图表示人体体细胞中的一对基因(B、b)位于一对染色体上。下列说法正确的是( )
A. B表示隐性基因
B. 若B来自父方,则b来自母方
C. b控制的性状不能在后代中表现
D. 此个体表现出的是b所控制的性状
25.人的有耳垂(A)和无耳垂(a)是一对相对性状,父亲有耳垂(Aa),母亲无耳垂(aa),他们生有耳垂和无耳垂子女的几率分别是( )
A. 25% 75%B. 100% 0C. 75% 25%D. 50% 50%
26.有酒窝和无酒窝是一对相对性状。决定有酒窝的基因为显性基因,决定无酒窝的基因为隐性基因。一家庭中祖父母都有酒窝,其儿子有酒窝,儿媳有酒窝,孙子无酒窝。就决定有无酒窝这一性状的基因组成来说,下列正确的一项是( )
A. 祖父、祖母基因组成一定相同
B. 祖父、祖母、儿子、儿媳基因组成可能相同
C. 儿子、儿媳基因组成不同
D. 儿子儿媳再生育一个孩子,有酒窝的基因为AA
27.如图是某家庭遗传病的遗传系谱图,下列选项正确的是( )
A. 该遗传病为显性遗传病
B. 5号和6号个体再生一个小孩,该小孩一定不患病
C. 5号和6号个体再生一个小孩,该小孩可能患病
D. 3号和4号个体再生一个小孩,该小孩患病的可能性为75%
28.假设控制羊毛色的基因是A、a,一只白色公羊与一只黑色母羊交配,生下的小羊全部表现出白色。下列对此现象的解释,正确的是( )
A. 白色公羊的基因组成必为AaB. 黑色母羊的基因组成必为Aa
C. 黑色为显性性状,白色为隐性性状D. 控制黑色的基因不表现但未消失
29.下列关于基因和性状的关系的说法,正确的是( )
A. 隐性基因不能控制生物的性状B. 性状表现相同,基因组成一定相同
C. 基因组成相同,性状表现一定相同D. 基因和环境都能影响性状
30.人类白化病是一种隐性遗传病,正常(A)对白化病(a)为显性。分析右下图中的遗传规律,其中精子、卵细胞及受精卵的基因组成分别是( )
A. A、A、AaB. AA、aa、AaC. A、a、AaD. AA、Aa、Aa
31.下面是与“观察鸡卵的结构”实验相关内容,请根据实验步骤回答下列问题。
(1)用解剖剪轻轻敲打图一所示鸡卵的 ______ 端(填字母),将卵壳敲出裂纹,用小镊子小心将敲碎的卵壳和外壳膜除去,会发现该处有 ______ 。
(2)用解剖刀将开口处的内壳膜剪破,将卵壳内的物质轻轻倒入培养皿中进行仔细观察(如图二所示),可以发现卵黄在 ______ (填结构名称)的牵引下悬浮于卵白中,为胚胎发育提供营养物质的结构有 ______ (填标号)。
(3)养鸡场给一批新鲜的鸡蛋提供相同且适宜的孵化条件,结果有一些鸡蛋不能孵化出雏鸡。这些鸡蛋不能孵化出雏鸡最可能的原因是 ______ 。
32.豌豆是研究植物性状遗传的常用实验材料,现将两株紫花豌豆作为亲本进行杂交,收集种子种植下去,观察子代豌豆的花色并统计数据,将其结果汇成所示柱状图。请分析回答下列问题。
(1)已知豌豆的体细胞内有7对染色体,则一株亲本紫花豌豆为每一株子代白花豌豆提供了 ______ 条染色体。
(2)根据柱状图中信息可知,紫花是 ______ (填“显性”或“隐性”)性状,若显性基因用D表示,隐性基因用d表示,这两株亲本紫花的基因组成分别 ______ ,则子代中一株紫花豌豆的基因组成是 ______ 。
(3)让子代的白花豌豆进行杂交,后代出现紫花豌豆的概率是 ______ 。
33.某班同学做“检测硬币上的细菌和真菌”的探究实验,甲乙两组实验方法步骤如下表,请分析表中信息并回答下列问题。
(1)甲组同学要探究的问题是 ______ 。
(2)请完善甲组同学步骤2中②号培养 ______ 。
(3)请写出甲组同学实验可能的实验结果和结论。 ______ 。
(4) ______ 组同学的实验方法步骤不科学,原因是 ______ 。
34.甲乙两图均为与染色体相关的示意图,请据图分析回答:
(1)甲图是染色体的结构示意图,[a] ______ 是遗传信息的携带者,呈长链状,其上有许多有遗传效应的片段[b] ______ ,且b是遗传的基本单位。
(2)乙图是人的生殖过程中染色体的传递过程示意图,①过程发生在 ______ (器官)中,卵细胞中染色体数目为 ______ ,受精卵中的染色体数目为 ______ 。
答案和解析
1.【答案】A
【解析】解:绦虫是一种巨大的肠道寄生虫,属于扁形动物门的绦虫纲;
A、华枝睾吸虫是一种可寄生在人类胆管和胆囊的吸虫,以胆汁为食,是扁形动物;
B、蛔虫是是线形动物;
C、蛲虫属于线形动物;
D、痢疾变形虫属于原生动物。
故选:A。
线形动物:身体通常呈长圆柱形,两端尖细,不分节,由三胚层组成.有原体腔,消化道不弯曲,前端为口,后端为肛门.雌雄异体,自由生活或寄生;如钩虫、蛲虫、蛔虫、丝虫、鞭虫、旋毛虫等;
扁形动物:身体背腹扁平;左右对称(两侧对称);体壁具有三胚层;有梯状神经系统(在前端有发达的脑,自脑向后并有若干纵行的神经索,无体腔,有口无肛门。
解答此题要掌握动物的分类。
2.【答案】A
【解析】解:A、节肢动物约有100万种,是动物界的第一大门,节肢动物是动物界中种类最多,数量最大,分布最广的一类动物。节肢动物的主要特征是身体分节,体表有坚硬的外骨骼,身体和附肢都分节。而节肢动物中唯一会飞的是昆虫,A正确。
B、鱼类终生生活在水中,体表大都覆盖有鳞片,减少水的阻力,用鳃呼吸,通过尾部和躯干部的摆动以及鳍的协调作用游泳,B错误。
C、两栖动物幼体生活在水中,用鳃呼吸;成体既能生活在水中,也能生活在陆地上,用肺呼吸,同时用皮肤辅助呼吸,C错误。
D、鸟类体表被覆羽毛,前肢变成翼,有喙无齿,体温恒定,D错误。
故答案为:A。
根据体内脊柱的有无,动物可分为脊椎动物和无脊椎动物。体内没有脊柱的动物叫做无脊椎动物,如原生动物、腔肠动物、扁形动物、线形动物、环节动物、软体动物和节肢动物;体内有脊柱的动物叫做脊椎动物,如鱼类、两栖类、爬行类、鸟类和哺乳类。
只有明确了各脊椎动物的特征,才能准确回答此题。
3.【答案】C
【解析】解:AB.关节由关节面,关节囊和关节腔组成,关节面由关节头和关节窝组成,关节面的表面覆盖一层关节软骨,减少骨与骨之间的摩擦,增强关节的灵活性,故A、B不符合题意。
CD.骨骼肌包括肌腹和肌腱,中间较粗的部分叫肌腹,两端较细的呈乳白色的部分叫肌腱,肌腱可绕过关节连在不同的骨上,骨骼肌具有收缩的功能,故C符合题意,D不符合题意
故选:C。
人体完成一个运动都要有神经系统的调节,有骨、骨骼肌、关节的共同参与,多组肌肉的协调作用,才能完成。
掌握运动的系统各器官的作用是解题的关键。
4.【答案】D
【解析】解:每天早上,当我们听到闹铃声时就会起床,这种行为属于学习行为。
故选:D。
1、学习行为是指动物在遗传因素的基础上,在环境因素作用下,通过生活经验和学习获得的行为;
2、先天性行为是由动物体内遗传物质所决定的,是本物种的一种遗传特性,不需要后天学习,生来就有的一种行为能力。
解答此题要掌握学习行为和先天性行为的区别。
5.【答案】D
【解析】解:A、病毒个体非常微小,只能在电子显微镜下才能看清楚,光学显微镜下观察不到病毒的结构。A错误。
BC、病毒没有细胞结构,主要由内部的核酸和外部的蛋白质外壳组成,BC错误。
D、病毒以自我复制的方式繁殖,即靠自己的遗传物质中的遗传信息,利用寄生细胞内的物质,制造出新的病毒,D正确。
故选:D。
病毒同所有生物一样,具有遗传、变异、进化,是一种体积非常微小,结构极其简单的生命形式。病毒没有细胞结构,主要由内部的核酸和外部的蛋白质外壳组成,不能独立生存,只有寄生在活细胞里才能进行生命活动。一旦离开就会变成结晶体。
解答此类题目的关键是熟记病毒的结构特点。
6.【答案】A
【解析】解:根霉是多细胞真菌,由菌丝构成,具有成形的细胞核,属于真核生物。真菌利用孢子繁殖,①为孢子囊,内含大量孢子;②深入到营养物质内部,是营养菌丝。可见A正确。
故选:A。
多细胞的真菌由细胞形成的菌丝构成。有些菌丝位于营养物质的上面,称为直立菌丝;有些菌丝深入到营养物质内部,称为营养菌丝。图中,①孢子囊、②营养菌丝。
掌握真菌的结构特点是解题的关键。
7.【答案】B
【解析】解:A、泡菜的制作离不开乳酸菌。乳酸菌是一种细菌,细菌没有成形的细胞核,属于原核生物,是单细胞生物。A正确。
B、制作老坛酸菜利用的是乳酸菌的无氧呼吸,制作时要及时向坛盖边沿的水槽中补充水分,以保证密封发酵。B错误。
C、乳酸菌在无氧条件下,分解有机物产生乳酸,所以酸菜有酸味。C正确。
D、“土坑”会使酸菜受到杂菌污染变质。D正确。
故选:B。
泡菜的制作原理:泡菜的制作离不开乳酸菌。在无氧条件下,乳酸菌将葡萄糖分解成乳酸。
本题考查泡菜制作的原理。
8.【答案】B
【解析】解:A、金丝猴的牙齿分化为门齿、臼齿、犬齿,错误。
B、金丝猴属于哺乳动物,金丝猴的体温不随环境的改变而改变,属于恒温动物,用肺呼吸,正确。
C、金丝猴的生殖发育特点为:体内受精,胎生哺乳,属于哺乳动物,错误。
D、金丝猴体内有脊柱,属于脊椎动物门,错误。
故选:B。
哺乳动物的主要特征体表有毛,牙齿分化,体腔内有膈,心脏四腔,用肺呼吸,大脑发达,体温恒定,胎生,哺乳。
掌握哺乳动物的特征是解题的关键。
9.【答案】B
【解析】解:A、DNA位于染色体上,基因是具有遗传效应的DNA片段。所以,Ⅰ染色体包含ⅡDNA,ⅡDNA包含Ⅲ基因,Ⅱ和Ⅲ不是并列关系,故A不符合题意。
B、Ⅱ叶绿体和Ⅲ线粒体都是存在于Ⅰ叶肉细胞中的细胞器,所以,Ⅰ包含Ⅱ和Ⅲ,Ⅱ和Ⅲ存在并列关系,故B符合题意。
C、根据植物是否产生种子分为孢子植物和种子植物,种子植物中分为裸子植物和被子植物,Ⅰ包含Ⅲ,Ⅱ和Ⅲ不存在并列关系,故C不符合题意。
D、生物分类单位由大到小依次是界、门、纲、目、科、属、种,Ⅰ科、Ⅱ门、Ⅲ目之间的关系是Ⅱ包含Ⅲ,Ⅲ包含Ⅰ,故D不符合题意。
故选:B。
由图可知,Ⅰ包含Ⅱ和Ⅲ,Ⅱ和Ⅲ存在并列关系。
本题考查学生的读图能力和比较分析能力。
10.【答案】A
【解析】解:保护生物的栖息环境,保护生态系统的多样性是保护生物的多样性最根本的措施,保护雪豹最根本的措施是保护栖息环境,因此BCD错误,A正确。
故选:A。
保护生物的多样性,在遗传物质、物种和生态环境三个层次上制定了保护战略和不同的措施:
1、建立自然保护区是保护生物多样性最为有效的措施;
2、异地保护是指把濒危物种迁出原地,移入动物园、水族馆和濒危动物繁育中心,进行特殊的保护和管理;
3、为保护生物的多样性,我国相继颁布了《中华人民共和国环境保护法》、《中华人民共和国森林法》、《中华人民共和国野生动物保护法》、《中国自然保护纲要》等法律,对于偷猎者及时进行法制教育,对于我国生物多样性的保护起到了重要的作用;
4、提高国民的环保意识,保护环境,保护生物的栖息环境等也可以有利于保护生物的多样性。
解答此题要掌握保护生物多样性的措施。
11.【答案】C
【解析】解:农民常用栽种蒜瓣的方法来繁殖大蒜,就是用茎进行的无性繁殖。
ABD、小麦播种、试管婴儿、黄豆发豆芽菜都经过精子与卵细胞结合,都属于有性生殖。ABD不符合题意。
C、扦插的柳枝发芽不需要经过两性生殖细胞的结合,由母体直接产生新的个体,这种生殖方式叫做无性生殖。C符合题意。
故选:C。
无性生殖指的是没有两性生殖细胞的结合的生殖方式,如扦插、嫁接、组织培养等。
解答此类题目的关键是理解无性生殖不容易发生变异而有性生殖容易发生变异。
12.【答案】B
【解析】解:A、被子植物经过开花传粉完成受精作用,能形成果实和种子,因此,图甲能表示被子植物的一生,受精结果中经过了两性生殖细胞的结合,属于有性生殖。X代表的是植株生长。A错误。
BC、图乙中a是接穗,b是砧木,采用的是无性生殖的嫁接技术,优点是繁殖速度快,实现提前几年开花,同时保留了母体接穗a的优良性状。B正确,C错误。
D.图丙所示的方式是压条,没有经过两性生殖细胞的结合,由母体发育成新个体,属于无性生殖。保持了母体的优良性状。D错误。
故选:B。
甲是有性生殖、乙是嫁接属于无性生殖,丙是压条属于无性生殖。
解题关键是掌握植物常见的生殖方式。
13.【答案】D
【解析】解:②菜豆开花结果、③蝗虫交尾、⑤试管婴儿都是由受精卵发育形成的,经过两性生殖细胞结合,属于有性生殖;①克隆羊、④果树的嫁接、⑥细菌分裂生殖都没有经过两性生殖细胞的结合,因此都属于无性生殖。
故选:D。
经过两性生殖细胞结合成受精卵,由受精卵发育成新个体的生殖方式为有性生殖;无性生殖指的是没有两性生殖细胞的结合的生殖方式,如扦插、嫁接、组织培养等。
判断有性生殖还是无性生殖主要看是否经过两性细胞的结合。
14.【答案】A
【解析】解:A、图中的甲和乙的发育都经过两性生殖细胞的结合,属于有性生殖,正确;
B、图乙的发育过程是卵→幼虫→蛹→成虫,错误;
C、两种昆虫的发育过程都有蜕皮现象,错误;
D、图甲中的蝗虫在成虫期危害农作物最严重,错误。
故选:A。
昆虫的身体分为头、胸、腹三部分,生殖过程经过了两性生殖细胞的结合,属于有性生殖。
解答此类题目的关键是理解完全变态的发育和不完全变态发育的特点。
15.【答案】B
【解析】解:A、菜青虫是菜粉蝶的幼虫,是危害蔬菜作物的主要时期,因而喷洒昆虫激素,缩短幼虫期,是治虫可取的方法之一,A正确。
B、喷洒有毒农药杀虫,虽然能够杀死害虫,但是可能会增强害虫的抗药性,还杀死了其他对人类有益的生物,并污染了环境,得不偿失,B错误。
C、喷洒昆虫激素阻止成虫交配,可以降低害虫的繁殖速率,能较好地防治害虫,C正确。
D、以鸟治虫属于生物防治,既防治了害虫,又保护了环境,一举两得,D正确。
故选:B。
生物防治是降低杂草和害虫等有害生物种群密度的一种方法,它利用了生物物种间的相互关系,以一种或一类生物抑制另一种或另一类生物。如:以鸟治虫、以虫治虫、以菌治虫。
熟记掌握生物防治的概念以及方法特点是解题的关键。
16.【答案】D
【解析】解:蚊子的发育经过受精卵、幼虫、蛹和成虫4个时期,属于完全变态发育。
A、蝗虫的发育经过受精卵、若虫、成虫三个时期,属于不完全变态发育。不符合题意;
B、家鸽没有变态发育过程,不符合题意;
C、蜻蜓的发育经过受精卵、若虫、成虫三个时期,属于不完全变态发育。不符合题意;
D、蜜蜂的发育经过受精卵、幼虫、蛹和成虫4个时期,属于完全变态发育。所以与蚊子发育过程一致的生物是蜜蜂。符合题意。
故选:D。
(1)完全变态发育,昆虫在个体发育中,经过卵、幼虫、蛹和成虫等4个时期的叫完全变态发育。完全变态发育的幼虫与成虫在形态构造和生活习性上明显不同,差异很大。如蝶、蚊、蝇、菜粉蝶、蜜蜂,蚕等。
(2)不完全变态发育:幼体与成体的形态结构和生活习性非常相似,但各方面未发育成熟,发育经历卵、若虫、成虫三个时期。例如:蜻蜓、蟑螂、蝼蛄、蟋蟀、蝗虫等。
明确昆虫的生殖发育过程是解题的关键。
17.【答案】A
【解析】解:两栖动物,雌雄异体,为变态发育,体外受精、卵生、体外发育,生殖和发育都是在水中完成的。
鸟类在繁殖季节,许多鸟类会选择合适的场所筑巢,然后求偶,求偶成功,雌雄鸟进行交配。精子和卵细胞在雌鸟的体内结合成受精卵,鸟卵有坚硬的外壳,可以保护内部结构。鸟类的生殖和发育为:雌雄异体,体内受精,体内发育。
所以,与两栖类动物相比,鸟类繁殖成活率较高,其主要原因是②体内受精,卵内有丰富的营养物质和④卵外有卵壳保护,以及③有孵卵、育雏等行为,可见A正确。
故选:A。
鸟类的生殖行为有占区、筑巢、求偶、交配、产卵、孵卵和育雏,雌雄异体,体内受精,卵生,且卵外有坚硬的外壳。
两栖类的生殖和发育,以及鸟类的生殖和发育是考查的重点的内容是重点,在考试中经常出现,注意理解和掌握。
18.【答案】C
【解析】解:A、蝌蚪在发育过程中先长后肢再长前肢,错误。
B、在繁殖季节,雌雄蛙经过抱对,分别把精子和卵细胞排放到水中,精子和卵细胞在水中结合,形成受精卵,错误。
C、受精卵上面的颜色深,吸热多,有利于受精卵的发育,正确。
D、青蛙幼体和成体的形态结构差异很大,发育方式是变态发育,错误。
故选:C。
青蛙经过雌雄抱对后将两性生殖细胞产在水中,在水中结合形成受精卵,所以青蛙个体发育的起点是受精卵。青蛙的幼体生活在水中,用鳃呼吸,成体既能生活在水中也能生活在潮湿的陆地上,主要用肺呼吸,皮肤辅助呼吸。因此,青蛙的生殖和发育都离不开水,在青蛙的发育过程中,其幼体与成体在形态结构和生活习性上有许多差异,属于变态发育。
两栖动物的生殖和发育内容较为琐碎,需细心理解。
19.【答案】D
【解析】解:两栖动物经过抱对,分别把精子和卵细胞排放到水中,精子和卵细胞在水中结合,形成受精卵,体外受精,幼体生活在水中,由鳃呼吸,成体生活在水中或潮湿的陆地上,用肺呼吸,同时用皮肤辅助呼吸,生殖和发育都离不开水,这是两栖动物不能成为真正的陆生脊椎动物的根本原因。
故选:D。
两栖动物的主要特征:幼体生活在水中,用鳃呼吸;成体生活在水中或陆地上,用肺呼吸,同时用皮肤辅助呼吸。
两栖动物是体外受精,变态发育。
20.【答案】D
【解析】解:A、卵白是透明的凝胶状物体,可以为受精卵发育提供水分和部分营养,还具有保护作用,A不符合题意。
BCD、卵黄上的小白点叫做胚盘,受精卵的胚盘颜色更白,因为胚胎已经发育,含有细胞核,内有遗传物质,是由受精卵分裂形成的,是进行胚胎发育的部位,将来发育成雏鸟,BC不符合题意,D符合题意。
故选:D。
鸟卵的结构和功能如图所示:
关于鸟卵的结构和各个部分的作用,同学们可以结合图示进行记忆。
21.【答案】D
【解析】解:小红的奶奶在笼子里养了两只母鸡,不能够相互交配,形成受精卵,产下的是没有受精的卵,不能付出小鸡。
故选:D。
能够孵化成小鸟的卵必须是受精的卵,受精是卵细胞和精子结合形成受精卵的过程.
能孵出小鸡的卵必须是受精的.
22.【答案】C
【解析】解:A、大学生不是生物的性状,因此,“小明的爸爸是大学生,小明也是大学生”不是遗传现象,也不是变异现象。
B、“龙生九子,连母十个样”体现了亲子代之间在性状上的差异性,因此属于变异现象。
C、“种瓜得瓜,种豆得豆”体现了亲子代之间性状上的相似性,属于遗传现象。
D、“父亲是双眼皮,女儿是单眼皮”,体现了生物的亲子代之间和子代个体之间在性状上的差异性,属于变异现象。
故选:C。
生物体的形态特征、生理特征和行为方式叫做性状,遗传是指亲子间在性状上的相似性,变异是指亲子间和子代个体间的在性状上的差异性。
解答此类题目的关键是理解掌握遗传、变异的概念。
23.【答案】D
【解析】解:A.狗的卷毛与狗的黑毛,是狗毛的形状和颜色不同,是两种性状,不是相对性状;如狗的卷毛与直毛,或狗的黄毛与黑毛,都是相对性状,A不符合题意。
B.豌豆的圆粒与豌豆的黄粒,是两种性状,不是相对性状,B不符合题意。
C.玉米的高茎与大豆的矮茎,是玉米和大豆,是两个物种,不是相对性状。如玉米的高茎与矮茎,或大豆的高茎与矮茎,都是相对性状,C不符合题意。
D.小明的双眼皮与妈妈的单眼皮,是同种生物同一性状的不同表现形式,是相对性状,D符合题意。
故选:D。
同种生物同一性状的不同表现形式称为相对性状,如豌豆的花色有红色和白色、种子的形状有圆粒和皱粒、人的眼皮有双眼皮和单眼皮等。
解答此题的关键是熟记相对性状的概念。
24.【答案】B
【解析】解:A、隐性基因习惯以小写英文字母表示,对应的显性基因则以相应的大写字母表示,因此B表示显性基因,A错误。
B、体细胞中的一对染色体一条来自父方,一条来自母方,因此若B来自父方,则b来自母方,B正确。
C、当细胞内控制某种性状的一对基因,一个是显性B、一个是隐性时b,只有显性基因B控制的性状才会表现出来。当控制某种性状的基因都是隐性时b,隐性基因b控制的性状才会表现出来,隐性基因会遗传给下一代,下一代中如果一对染色体上都是隐性基因b,那么后代会表现b控制的性状,C错误。
D、当细胞内控制某种性状的一对基因,一个是显性、一个是隐性时,只有显性基因控制的性状才会表现出来。因此Bb个体表现出的是B所控制的性状,D错误。
故选:B。
基因位于染色体上,染色体是成对存在的,因而基因也是成对存在的,生物体的某些性状是由一对基因控制的,而成对的基因往往有显性显性和隐性之分。生物体体细胞中的每一对染色体,都是一条来自父方,另一条来自母方,从而使后代具有父母双方的遗传物质。
解答此类题目的关键是理解显性基因和隐性基因以及它们控制的性状和基因在亲子代间的传递。
25.【答案】D
【解析】解:有耳垂与无耳垂是一对相对性状,由一对等位基因控制。由题干知道:“有耳垂的父亲基因型为Aa,无耳垂母亲的基因型为aa”,则该对基因的遗传图解如图所示:
根据遗传图解可知:他们生有耳垂和无耳垂子女的几率分别是50%和50%。
故选:D。
生物体的某些性状是由一对基因控制的,而成对的基因往往有显性显性和隐性之分,当细胞内控制某种性状的一对基因,一个是显性、一个是隐性时,只有显性基因控制的性状才会表现出来;当控制某种性状的基因都是隐性基因时,才会表现出隐性性状。
解答该题的关键是理解基因的显隐性及其与性状表现之间的关系。
26.【答案】B
【解析】解:假如决定有酒窝的基因(A)是显性基因,决定无酒窝的基因(a)是隐性基因。该夫妇都有酒窝,却生出了一个无酒窝的孩子,孩子无酒窝的基因组成是aa,孩子的基因来自父母。说明夫妇双方控制酒窝的基因组成不是纯合的即Aa,同时也说明祖父祖母的基因组成可能是Aa×Aa或AA×Aa,遗传图解如图所示:
A、祖父、祖母基因组成可能相同,也可能不相同,A错误。
B、祖父、祖母、儿子、儿媳基因组成可能相同,都为Aa,B正确。
C、儿子、儿媳的基因应该是相同的,都为Aa,C错误。
D、儿子、儿媳再生育一个孩子,有酒窝的基因可能为AA或Aa,D错误。
故选:B。
生物体的某些性状是由一对基因控制的,而成对的基因往往有显性显性和隐性之分,当细胞内控制某种性状的一对基因,一个是显性、一个是隐性时,只有显性基因控制的性状才会表现出来;当控制某种性状的基因都是隐性基因时,才会表现出隐性性状。
解答此类题目的关键是理解基因的显性与隐性以及在基因在亲子间的传递。
27.【答案】C
【解析】解:AD、分析题图:3号和4号都正常,但他们有一个7号患病的儿子,说明该遗传病为隐性遗传病,如果用B、b分别表示基因的显隐性,3号和4号的遗传图为:
由此可以看出:3号和4号个体再生一个小孩,该小孩患病的可能性为25%,AD错误;
BC、分析题图:3号和4号都正常,但他们有一个7号患病的儿子,说明3号和4号都是隐性基因的携带者。4号是隐性基因的携带者,那1号和2号,至少有一方是隐性基因的携带者,1号和2号的遗传图为:
或
由此可以看出5号的基因组成是BB或Bb,6号患病,基因组成是bb,5号和6号的遗传图为:
或
由此可以看出5号和6号再生一个小孩,该小孩可能患病,也可能不患病,B错误,C正确。
故选:C。
(1)生物体的某些性状通常是由成对基因控制的,当细胞内控制某种性状的一对基因都是显性或一个是显性、一个是隐性时,生物体表现出显性基因控制的性状;当控制某种性状的基因都是隐性时,隐性基因控制的性状才会表现出来。
(2)在一对相对性状的遗传过程中,子代个体中出现了亲代没有的性状,新出现的性状一定是隐性性状,由一对隐性基因控制,亲代的性状是显性性状,亲代的基因组成是杂合的。
解答此类题目的关键是理解基因的显性与隐性以及基因在亲子间的传递。
28.【答案】D
【解析】解:一只白色公羊与一只黑色母羊交配,生下的小羊全部表现出白色。控制黑色性状的基因在子代中并未表现,可见,黑色性状为隐性性状,由基因a控制,白色性状为显性性状,由基因A控制。符合遗传图解:
A、白色公羊的基因组成必为AA,A错误。
B、黑色母羊的基因组成必为aa,B错误。
C、黑色为隐性性状,白色为显性性状,C错误。
D、在遗传过程中,控制黑色的基因不表现但未消失,D正确。
故选:D。
(1)相对性状是指同种生物同一性状的不同表现形式,如豌豆的花色有红色和白色、种子的形状有圆粒和皱粒、人的眼皮有双眼皮和单眼皮等。
(2)在生物的体细胞中,基因是成对存在的;在形成生殖细胞时,精子或卵细胞只获得成对基因中的一个;精子与卵细胞结合成受精卵时,受精卵中的基因又恢复成成对存在。
(3)生物体的性状是由一对基因控制的,当控制某种性状的一对基因都是显性或一个是显性、一个是隐性时,生物体表现出显性基因控制的性状;当控制某种性状的基因都是隐性时,隐性基因控制的性状才会表现出来。
(4)在一对相对性状的遗传过程中,子代个体中出现了亲代没有的性状,新出现的性状一定是隐性性状,亲代的基因组成是杂合体。
解题关键是熟练掌握基因的显性和隐性相关知识。
29.【答案】D
【解析】解:A、同种生物同一性状的不同表现形式称为相对性状。相对性状分为显性性状和隐性性状,显性基因控制显性性状,隐性基因控制隐性性状,A错误。
B、当细胞内控制某种性状的一对基因,一个是显性、一个是隐性时,只有显性基因控制的性状才会表现出来;当控制某种性状的基因都是隐性基因时,才会表现出隐性性状。所以,性状表现相同,基因不一定相同,如高茎豌豆的基因组成是DD或Dd,B错误。
C、生物的性状由基因控制的,同时还受环境条件的影响,性状是生物的基因和环境共同作用的结果。因此,基因组成相同,性状表现不一定相同,C错误。
D、生物的性状由基因控制的,同时还受环境的影响,所以基因和环境都能影响生物的性状,D正确。
故选:D。
(1)生物的特征是由遗传物质决定的,生物的某个具体性状是由基因控制的,基因是决定生物性状的最小单位。生物的性状也受环境的影响。
(2)生物体的某些性状是由一对基因控制的,而成对的基因往往有显性和隐性之分,显性基因是控制显性性状的基因,隐性基因是控制隐性性状的基因。当细胞内控制某种性状的一对基因,一个是显性、一个是隐性时,只有显性基因控制的性状才会表现出来;当控制某种性状的基因都是隐性基因时,才会表现出隐性性状。
理解掌握基因和性状的关系是解答此类题目的关键。
30.【答案】C
【解析】解:人类白化病是一种隐性遗传病,正常(A)对白化病(a)为显性。一个肤色正常的男性和一个患白化病的女性结婚,生下了一个肤色正常的孩子。父亲的基因组成为AA或Aa,母亲白化病的基因组成为aa。当母亲(aa)形成卵细胞时,会传递任何一个a给孩子。由于孩子肤色正常,则其基因中一定包括一个肤色正常基因A,来自于父亲的精子,另一个基因来自母亲卵细胞的一个白化基因a,形成孩子的受精卵的基因组成为Aa。父亲传递给孩子的精子中基因组成一定为A;母亲传递给孩子的卵细胞中基因组成一定为a。因此,上述图解中精子的基因组成是A,卵细胞的基因组成是a,受精卵的基因组成是Aa。
故选:C。
在生物的体细胞中,基因是成对存在的;在形成生殖细胞时,精子或卵细胞只获得成对基因中的一个;精子与卵细胞结合成受精卵时,受精卵中的基因又恢复成成对存在。
解题关键是熟练掌握基因的显性和隐性相关知识点。
31.【答案】B 气室 系带 1、6 未受精
【解析】解:(1)用解剖剪轻轻敲打图甲中鸡卵的钝端,即B端;将卵壳敲出裂纹,用小镊子小心将敲碎的卵壳和外壳膜除去,会发现该处有内外两层卵壳膜围成的气室。
(2)用解剖刀将开口处的内壳膜剪破,将卵壳内的物质轻轻倒入培养皿中,可以发现卵黄在系带的牵引下悬浮于卵白中。1卵白为胚胎发育提供营养物质,具有保护作用。6卵黄是卵细胞的主要营养部分,为胚胎发育提供营养物质。
(3)胚盘含有细胞核。已受精的卵,胚盘色浓而略大,胚盘在受精后可发育成胚胎。养鸡场给一批新鲜的鸡蛋提供相同且适宜的孵化条件,结果有一些鸡蛋不能孵化出雏鸡。这些鸡蛋不能孵化出雏鸡最可能的原因是没有受精。
故答案为:
(1)B;气室
(2)系带;1、6
(3)未受精
1、鸟卵的结构如图所示:
2、图中,1卵白、2胚盘、3卵壳膜、4气室、5系带、6卵黄、7卵黄膜、8卵壳。
关键是熟记鸟卵的结构及其功能。
32.【答案】7 显性 Dd、Dd DD或Dd 0
【解析】解:(1)生殖细胞中染色体数目是体细胞的一半,因此“已知豌豆的体细胞内有7对染色体”,则一株亲本紫花豌豆为每一株子代白花豌豆提供了7条染色体。
(2)“现将两株紫花豌豆作为亲本进行杂交,收集种子种植下去”,从图中看出子代出现了白花,表明紫花是显性性状,白花是隐性性状.因此“根据图中信息可知”,紫花是显性(填“显性”或“隐性”)性状。
(3)“若显性基因用D表示,隐性基因用d表示”,则白花豌豆的基因组成是dd,因此亲本紫花豌豆遗传给子代白花豌豆的基因一定是d.因此亲本紫花豌豆的基因组成分别是Dd、Dd.遗传图解如图1:
.
从图1中看出,子代中一株紫花豌豆的基因组成可能是DD或Dd.
(4)子代白花豌豆的基因组成是dd,因此“让子代的白花豌豆进行杂交”,遗传图解如图2:
从图2看出,其后代一定是白花,因此后代出现紫花豌豆的概率是0。
故答案为:(1)7;
(2)显性;
(3)Dd、Dd;DD或Dd;
(4)0。
(1)生物体的某些性状通常是由成对基因控制的,当细胞内控制某种性状的一对基因都是显性或一个是显性、一个是隐性时,生物体表现出显性基因控制的性状;当控制某种性状的基因都是隐性时,隐性基因控制的性状才会表现出来。
(2)在一对相对性状的遗传过程中,子代个体中出现了亲代没有的性状,新出现的性状一定是隐性性状,由一对隐性基因控制,亲代的性状是显性性状,亲代的基因组成是杂合的。
解答此类题目的关键是理解掌握相对性状、遗传的概念、基因的显性与隐性以及会借助遗传图解分析解答此类问题.
33.【答案】硬币上有细菌和真菌吗 不作任何处理 若①号培养皿中的培养基出现了菌落,②号培养皿中的培养基没有出现菌落,则硬币上有细菌和真菌;若①号、②号培养皿中的培养基没有出现菌落,则硬币上没有细菌和真菌 乙 缺少对照组
【解析】解:(1)某班同学做“检测硬币上的细菌和真菌”的探究实验,根据表格信息可知,甲组同学的探究问题是:硬币上有细菌和真菌吗?
(2)在甲组的实验步骤2中,对于②号培养皿,应该完善为“不作任何处理”。这是因为在科学实验中,通常需要一个对照组,用来与实验组进行对比,确认实验结果是否受其他因素影响。在这种情况下,对照组就是不进行任何处理,以确保实验结果的准确性。
(3)由一个细菌或真菌繁殖后形成的肉眼可见的集合体,称为菌落。甲组中,若①号培养皿中的培养基出现了菌落,而②号培养皿中的培养基没有出现菌落,那么可以得出结论是:硬币上有细菌和真菌;若①号和②号培养皿中的培养基都没有出现菌落,那么可以得出结论是:硬币上没有细菌和真菌。
(4)在科学实验中,对照组是非常重要的,它用来对照实验组,排除其他因素对实验结果的影响。在这个实验中,乙组同学没有设置对照组,无法确定观察到的菌落是否来自硬币,因此实验方法不科学。
故答案为:
(1)硬币上有细菌和真菌吗
(2)不作任何处理
(3)若①号培养皿中的培养基出现了菌落,②号培养皿中的培养基没有出现菌落,则硬币上有细菌和真菌;若①号、②号培养皿中的培养基没有出现菌落,则硬币上没有细菌和真菌
(4)乙;缺少对照组
对照实验是在研究一种条件对研究对象的影响时,所进行的除了这种条件不同外,其他条件都相同的实验,这个不同的条件,就是唯一变量。一般的对实验变量进行处理的,就是实验组,没有对实验变量进行处理的就是对照组。为确保实验组、对照组实验结果的合理性,对影响实验的其他相关因素应设置均处于相同且理想状态,这样做的目的是控制单一变量,便于排除其它因素对实验结果的影响和干扰。
解题的关键是识记并理解对照实验的设计原则和方法。
34.【答案】DNA 基因 睾丸 23条 23对(46条)
【解析】解:(1)甲图是染色体的结构模式图,染色体是细胞核内的容易被碱性颜料染成深色的物质,由DNA和蛋白质分子组成,DNA是最主要的遗传物质,它的结构像一个螺旋形的梯子,即双螺旋结构;DNA分子上具有特定遗传信息、能够决定生物的某一性状的片段叫做基因。因此DNA是主要的遗传物质,其上有许多与遗传特征相关的片段叫做基因,是遗传的基本单位。
(2)睾丸产生精子,因此乙图中①过程发生在睾丸,卵细胞内有23条染色体,即染色体组成为22条+X,③是受精卵的染色体数目为23对。
故答案为:
(1)DNA;基因
(2)睾丸;23条;23对(46条)
(1)染色体是由DNA和蛋白质两种物质组成的,DNA上有遗传信息,基因是具有特定遗传信息的DNA片段。染色体的结构如图:
。
(2)体细胞中染色体是成对存在,在形成精子和卵细胞的细胞分裂过程中,染色体都要减少一半。而且不是任意的一半,是每对染色体中各有一条进入精子和卵细胞。生殖细胞中的染色体数是体细胞中的一半,成单存在。当精子和卵细胞结合形成受精卵时,染色体又恢复到原来的水平,一条来自父方,一条来自母方。
(3)图甲中,a是DNA,b是基因,c是蛋白质,图乙中①表示睾丸产生精子,②表示卵巢产生卵细胞,③表示受精卵。
解答此类题目的关键是理解掌握染色体的结构、生殖过程中染色体的传递过程。组别
步骤
甲组
乙组
1
取两套一样的装有牛肉汁培养基的培养皿(已高温灭菌),贴上编号为①、②的标签。
取一套装有牛肉汁培养基的培养皿(已高温灭菌)。
2
用无菌棉棒擦取硬币后,把该棉棒在①号培养皿中的培养基上轻轻涂抹,盖好封严,②号培养皿____。
用无菌棉棒擦取硬币后,把该棉棒在培养基上轻轻涂抹,盖好封严。
3
把①号、②号两套培养皿放在室内温暖环境下培养,其他实验条件都保持一致。
把培养皿放在室内温暖环境下培养。
4
每天观察一次,做好记录。
每天观察一次,做好记录。
2022-2023学年湖南省娄底市涟源市八年级上学期期末生物试题及答案: 这是一份2022-2023学年湖南省娄底市涟源市八年级上学期期末生物试题及答案,共27页。试卷主要包含了选择题,非选择题等内容,欢迎下载使用。
湖南省娄底市涟源市2022-2023学年七年级上学期期中生物试题(含答案): 这是一份湖南省娄底市涟源市2022-2023学年七年级上学期期中生物试题(含答案),共9页。试卷主要包含了选择题,实验探究题,解答题等内容,欢迎下载使用。
湖南省娄底市涟源市2022-2023学年八年级上学期期中生物试题(含答案): 这是一份湖南省娄底市涟源市2022-2023学年八年级上学期期中生物试题(含答案),共7页。试卷主要包含了选择题,非选择题等内容,欢迎下载使用。

