





人教版(2019)高中物理必修一 期末复习03 A匀变速直线运动的规律 基础版
展开匀变速直线运动的规律
知识点一:匀变速直线运动的速度与时间的关系
一、匀变速直线运动
1.定义:沿着一条直线,且加速度不变的运动.
2.v-t图像:匀变速直线运动的v-t图像是一条倾斜的直线.
3.分类:
(1)匀加速直线运动:a和v同向,速度随时间均匀增加.
(2)匀减速直线运动:a和v反向,速度随时间均匀减小.
二、速度与时间的关系
1.速度与时间的关系式:v=v0+at.
2.意义:做匀变速直线运动的物体,在t时刻的速度v等于物体在开始时刻的速度v0加上在整个过程中速度的变化量at.
技巧点拨
1.匀变速直线运动的特点
(1)加速度a恒定不变;
(2)v-t图像是一条倾斜直线.
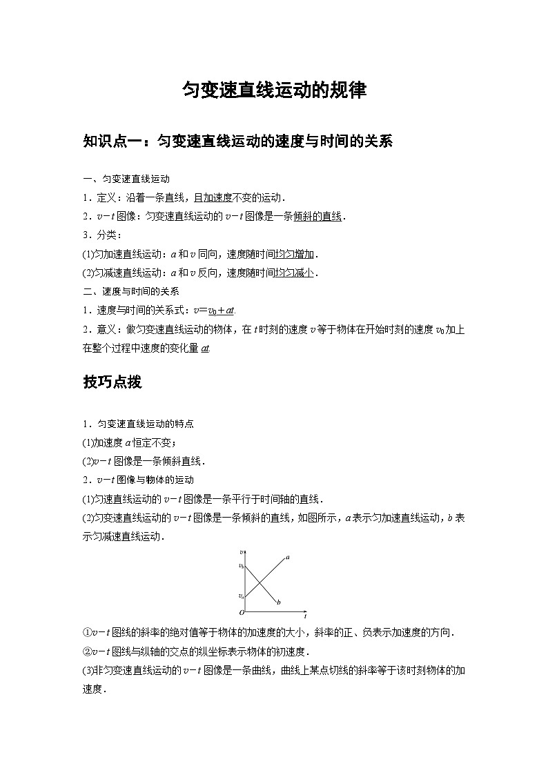
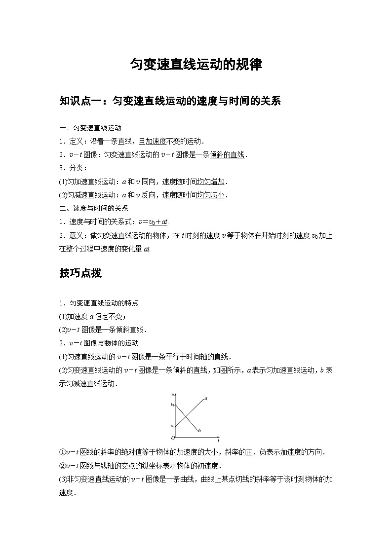
2.v-t图像与物体的运动
(1)匀速直线运动的v-t图像是一条平行于时间轴的直线.
(2)匀变速直线运动的v-t图像是一条倾斜的直线,如图所示,a表示匀加速直线运动,b表示匀减速直线运动.
①v-t图线的斜率的绝对值等于物体的加速度的大小,斜率的正、负表示加速度的方向.
②v-t图线与纵轴的交点的纵坐标表示物体的初速度.
(3)非匀变速直线运动的v-t图像是一条曲线,曲线上某点切线的斜率等于该时刻物体的加速度.
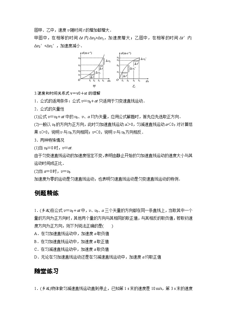
图甲、乙中,速度v随时间t的增加都增大.
甲图中,在相等的时间Δt内Δv2>Δv1,加速度增大;乙图中,在相等的时间Δt′内Δv2′<Δv1′,加速度减小.
3.速度和时间关系式v=v0+at的理解
1.公式的适用条件:公式v=v0+at只适用于匀变速直线运动.
2.公式的矢量性
(1)公式v=v0+at中的v0、v、a均为矢量,应用公式解题时,首先应先选取正方向.
(2)一般以v0的方向为正方向,此时匀加速直线运动a>0,匀减速直线运动a<0;对计算结果v>0,说明v与v0方向相同;v<0,说明v与v0方向相反.
3.两种特殊情况
(1)当v0=0时,v=at.
由于匀变速直线运动的加速度恒定不变,表明由静止开始的匀加速直线运动的速度大小与其运动时间成正比.
(2)当a=0时,v=v0.
加速度为零的运动是匀速直线运动,也表明匀速直线运动是匀变速直线运动的特例.
例题精练
1.(多选)在公式v=v0+at中,v、v0、a三个矢量的方向都在同一条直线上,当取其中一个量的方向为正方向时,其他两个量的方向与其相同的取正值,与其相反的取负值,若取初速度方向为正方向,则下列说法正确的是( )
A.在匀加速直线运动中,加速度a取负值
B.在匀加速直线运动中,加速度a取正值
C.在匀减速直线运动中,加速度a取负值
D.无论在匀加速直线运动还是在匀减速直线运动中,加速度a均取正值
答案 BC
随堂练习
1.(多选)物体做匀减速直线运动直到停止,已知第1 s末的速度是10 m/s,第3 s末的速度是6 m/s,则下列结论正确的是( )
A.物体的加速度大小是2 m/s2
B.物体零时刻的速度是12 m/s
C.物体零时刻的速度是8 m/s
D.物体第7 s末的速度是2 m/s
答案 AB
2.(多选)甲、乙两物体从同一位置出发沿同一直线运动,两物体运动的v-t图像如图所示,下列判断正确的是( )
A.甲做匀速直线运动,乙先做匀加速后做匀减速直线运动
B.两物体两次速度相同的时刻分别在1 s末和4 s末
C.乙在前2 s内做匀加速直线运动,2 s后大小做匀减速直线运动
D.2 s后,甲、乙两物体的速度方向相反
答案 ABC
解析 由v-t图像可知,甲以2 m/s的速度做匀速直线运动,乙在0~2 s内做匀加速直线运动,加速度a1=2 m/s2,在2~6 s内做匀减速直线运动,加速度a2=-1 m/s2,选项A、C正确;t1=1 s和t2=4 s时两物体速度相同,选项B正确;0~6 s内甲、乙的速度方向都沿正方向,选项D错误.
3.汽车的加速、减速性能是衡量汽车性能的重要指标,一辆汽车以54 km/h的速度匀速行驶.
(1)若汽车以1.5 m/s2的加速度加速,求8 s后汽车的速度大小.
(2)若汽车以1.5 m/s2的加速度刹车,分别求刹车8 s时和12 s时的速度大小.
答案 (1)27 m/s (2)3 m/s 0
解析 初速度v0=54 km/h=15 m/s.
(1)由v=v0+at,得v=(15+1.5×8) m/s=27 m/s.
(2)刹车过程中汽车做匀减速运动,以初速度方向为正方向,则加速度a′=-1.5 m/s2.
汽车从减速到停止所用的时间t′== s=10 s.
所以刹车8 s时的速度
v′=v0+a′t=[15+(-1.5)×8] m/s=3 m/s.
刹车12 s时的速度为零.
知识点二:匀变速直线运动的位移与时间的关系
一、匀变速直线运动的位移
1.利用v-t图像求位移
v-t图像与时间轴所围的梯形面积表示位移,如图所示,x=(v0+v)t.
2.匀变速直线运动位移与时间的关系式x=v0t+at2,当初速度为0时,x=at2.
二、速度与位移的关系
1.公式:v2-v=2ax
2.推导:由速度时间关系式v=v0+at
位移时间关系式x=v0t+at2
得v2-v=2ax.
技巧点拨
对速度与位移的关系v2-v=2ax的理解
1.适用范围:仅适用于匀变速直线运动.
2.矢量性:公式中v0、v、a、x都是矢量,应用解题时一定要先设定正方向,一般取v0方向为正方向:
(1)若是加速运动,a取正值,若是减速运动,a取负值.
(2)x>0,位移的方向与初速度方向相同,x<0则为减速到0,又返回到计时起点另一侧的位移.
(3)v>0,速度的方向与初速度方向相同,v<0则为减速到0,又返回过程的速度.
注意:应用此公式时,注意符号关系,必要时对计算结果进行分析,验证其合理性.
3.公式的特点:不涉及时间,v0、v、a、x中已知三个量可求第四个量.
例题精练
1.飞机起飞的过程可看成是由静止开始在平直跑道上做匀加速直线运动.飞机在跑道上加速到某速度值时离地升空飞行.已知飞机在跑道上加速前进的距离为1 600 m,所用时间为40 s,则飞机的加速度a和离地速度v分别为( )
A.2 m/s2 80 m/s B.2 m/s2 40 m/s
C.1 m/s2 40 m/s D.1 m/s2 80 m/s
答案 A
解析 根据x=at2得a== m/s2=2 m/s2,
飞机离地速度为v=at=2×40 m/s=80 m/s.
随堂练习
1.一个做匀加速直线运动的物体,初速度v0=2.0 m/s,它在第3 s内通过的位移是4.5 m,则它的加速度为( )
A.0.5 m/s2 B.1.0 m/s2
C.1.5 m/s2 D.2.0 m/s2
答案 B
解析 第2 s末的速度v=v0+at2,第2 s末的速度是第3 s的初速度,故第3 s内的位移x3=(v0+at2)t+at2,即4.5 m=(2.0 m/s+2 s·a)×1 s+a×(1 s)2,解得a=1.0 m/s2,故B正确.
2.汽车紧急刹车后,车轮在水平地面上滑动一段距离后停止,在地面上留下的痕迹称为刹车线.由刹车线的长短可知汽车刹车前的速度.已知汽车刹车做减速运动的加速度大小为8.0 m/s2,测得刹车线长25 m.汽车在刹车前的瞬间的速度大小为( )
A.10 m/s B.20 m/s
C.30 m/s D.40 m/s
答案 B
解析 由匀变速直线运动规律v2-v=2ax得到汽车在刹车前的瞬间的速度大小v0== m/s=20 m/s,故A、C、D错误,B正确.
3.如图所示,物体A在斜面上由静止匀加速滑下x1后,又匀减速地在水平面上滑过x2后停下,测得x2=2x1,则物体在斜面上的加速度a1与在水平面上的加速度a2的大小关系为( )
A.a1=a2 B.a1=2a2
C.a1=a2 D.a1=4a2
答案 B
解析 设匀加速运动的末速度为v,对于匀加速直线运动阶段有:v2=2a1x1,
对于匀减速运动阶段,可以看成反向的初速度为零的匀加速直线运动,故有v2=2a2x2,
联立两式解得==2,即a1=2a2.
4.汽车在平直公路上以10 m/s的速度做匀速直线运动,发现前面有情况而刹车,获得的加速度大小是2 m/s2,求:
(1)汽车经3 s时速度的大小;
(2)汽车经6 s时速度的大小;
(3)从刹车开始经过8 s,汽车通过的距离.
答案 见解析
解析 设汽车经时间t0速度减为0,有:
t0== s=5 s
(1)根据速度-时间公式有:v3=v0+at=4 m/s
(2)经过6 s时速度为:v6=0
(3)刹车8 s汽车的位移为:
x8=x5=v0t0+at=25 m.
综合练习
一.选择题(共35小题)
1.(龙子湖区校级月考)一辆以12m/s的速度沿平直公路行驶的汽车,因发现前方有险情而紧急刹车,刹车后获得大小为4m/s2的加速度,汽车刹车后2s末、5s末的速度分别为( )
A.2m/s,8m/s B.2m/s,﹣8m/s C.4m/s,0 D.4m/s,32m/s
【分析】根据汽车的初速度和加速度,由速度﹣时间公式求出汽车从刹车到停下的时间,再分析2s内及5s内汽车运动的情况,再根据速度﹣时间公式求解。
【解答】解:设汽车从刹车到停下的时间设为t0,由速度﹣时间公式得:t==s=3s
由于2s<3s,由速度﹣时间公式,可得汽车刹车后2s末的速度为:v1=v0﹣at=12m/s﹣4×2m/s=4m/s
由于3s<5s,说明汽车刹车3s后停止运动,刹车后5s末的速度等于0,故C正确,ABD错误。
故选:C。
【点评】对于汽车刹车问题,不能乱套公式,往往先求出汽车刹车的时间,分析汽车的运动情况,再进行相关的计算。
2.(池州期末)某物体做直线运动,下列说法正确的是( )
A.物体加速度方向改变,则物体速度方向一定改变
B.物体速度方向改变,则物体加速度方向一定改变
C.物体加速度越大,则物体速度变化量一定越大
D.物体加速度越大,则物体速度变化率一定越大
【分析】加速度是描述物体速度变化快慢的物理量,由加速度的定义可知速度与加速度的关系,根据物体的实际运动判断出加速度方向和速度方向可能的情况。
【解答】解:A、物体加速度方向改变,则物体速度方向不一定改变,当加速度方向与速度方向相反时,开始做减速运动,当速度没有减速到零时,加速度方向改变后,速度方向不变,故A错误;
B、物体速度方向改变,则物体加速度方向不一定改变,若物体做匀减速运动,速度方向最终改变,但加速度方向不变,故B错误;
C、物体加速度越大,根据△v=a△t可知,物体速度变化量不一定越大,还与时间有关,故C错误;
D、加速度是描述速度变化快慢的物理量,故物体加速度越大,则物体速度变化率一定越大,故D正确。
故选:D。
【点评】在学习中要注意理解加速度的概念,明确加速度和速度的关系即可。
3.(嘉兴期末)如图所示,以72km/h的速度行驶的列车在驶近一座石拱桥时做匀减速直线运动,若加速度的大小是0.3m/s2,则列车减速行驶1min后的速度大小是( )
A.71.7m/s B.54m/s C.19.7m/s D.2m/s
【分析】根据匀变速直线运动的速度﹣时间公式求出列车减速到零的时间,然后与行驶时间进行判断,灵活选用运动学公式求解列车减速行驶1min后的速度大小。
【解答】解:以列车运行的初速度方向为正方向,有:v0=72km/h=20m/s,加速度为:a=﹣0.3m/s2 ,t=1min=60s
根据速度﹣时间公式,可得列车减速到零的时间为:t0==s=
由于>60s
由速度﹣时间公式,可得列车减速行驶1min后的速度大小为:v=v0+at=20m/s﹣0.3×60m/s=2m/s,故D正确,ABC错误。
故选:D。
【点评】解决本题的关键掌握匀变速直线运动的速度﹣时间公式,注意列车速度减为零后不再运动。
4.(雅安期末)物体做初速度为零的匀加速直线运动,在1s末、2s末、3s末的速度大小之比是( )
A.1:2:3 B.1:3:5 C.1:1:1 D.1:4:9
【分析】物体做初速度为零的匀加速直线运动,速度与时间的关系公式为v=at,运用比例法求解即可。
【解答】解:由题意,给出的时间之比为1:2:3;
物体做初速度为零的匀加速直线运动,则由v=at得第1s末,第2s末,第3s末的速度大小之比为:
v1:v2:v3=1:2:3,故A正确,BCD错误。
故选:A。
【点评】本题关键是掌握匀加速直线运动的速度公式,知道初速度为零时速度﹣时间关系可以直接用v=at来表示。
5.(宝安区期末)汽车在一条平直公路上,若从静止启动到最大速度的时间内做匀加速直线运动,数据如表,则汽车做匀加速直线运动的加速度大小为( )
加速时间(s)
最大速度/(m/s)
12
50
A.2.5m/s2 B.5m/s2 C.4.17m/s2 D.9m/s2
【分析】根据表格中的数据读出汽车的加速时间和汽车的末速度,利用加速度定义可求解加速度。
【解答】解:根据题意知,0﹣50m/s内的加速时间为:t=12s,汽车初速度为:v0=0,末速度为:v=50m/s
由加速度定义知:a==m/s2≈4.17m/s2,故C正确,ABD错误。
故选:C。
【点评】解题的关键是找出加速时间及对应的这段时间内的末速度大小,然后根据加速度的定义式求解即可。
6.(宁江区校级月考)一物体做初速度为零的匀加速直线运动,第3s初的速度为4m/s,它运动的加速度为( )
A.2m/s2 B.m/s2 C.m/s2 D.1.5m/s2
【分析】据匀变速直线运动的速度﹣时间公式求出加速度的大小。
【解答】解:已知第3s初的速度即为第2秒末的速度,根据加速度的定义式:a==m/s2=2m/s2,故A正确,BCD错误。
故选:A。
【点评】解决本题的关键掌握匀变速直线运动的运动学公式,并能灵活运用。
7.(江阴市校级月考)汽车刹车做匀减速直线运动,加速度大小为3m/s2,若初速度大小为20m/s,则经7s汽车的速度为( )
A.41m/s B.1m/s C.﹣1m/s D.0
【分析】先求出汽车刹车到停止所需的时间,因为汽车刹车停止后不再运动,然后分析给出时间与刹车所用时间的大小关系,如果给定时间大于刹车时间,汽车的速度为零,如果给定时间小于刹车时间根据匀变速直线运动的速度﹣时间关系求出速度大小。
【解答】解:汽车刹车到停止所需的时间t0==s=6.7s,
因为6.7s<7s,故7s时汽车的速度为零,故D正确,ABC错误。
故选:D。
【点评】解决本题的关键知道汽车刹车停止后不再运动,所以此类问题需要先确定汽车静止所需要的时间。
8.(荔湾区校级期中)关于匀变速直线运动,下列说法正确的是( )
A.匀减速直线运动中,加速度可能减小
B.匀加速直线运动中,加速度可能增大
C.匀加速直线运动中,加速度的方向一定和速度方向相同
D.匀减速直线运动中,加速度的方向一定和速度方向相同
【分析】明确匀变速直线运动的性质,知道匀变速直线运动的特点是加速度恒定不变,速度随时间均匀变化的运动。
明确加速度与速度大小无确定关系。
【解答】解:A、匀减速直线运动中,加速度恒定不变,速度减小,故A错误;
B、匀加速直线运动中,加速度恒定不变,速度增大,故B错误;
CD、加速度方向与速度方向相同时,物体做加速运动,当加速度方向与速度方向相反时,物体做减速运动,故C正确,D错误。
故选:C。
【点评】本题关键要掌握匀变速直线运动的特点:加速度恒定不变,速度随时间均匀变化。
9.(渝北区校级期中)一质点做匀变速运动的速度随时间变化的函数关系为v=40﹣10t。下列说法正确的是( )
A.质点前4s做匀减速直线运动
B.质点的初速度是20m/s
C.质点的加速度大小是5m/s2
D.t=4s时,质点的加速度为80m/s2
【分析】根据匀变速直线运动的速度﹣时间公式得出质点的初速度和加速度,根据加速度与初速度方向判断加速还是减速。
【解答】解:BCD、根据匀变速直线运动的速度﹣时间关系v=v0+at,结合质点的速度v随时间t变化的函数关系v=40﹣10t
可知质点的初速度为:v0=40m/s、加速度为:a=﹣10m/s2,故BCD错误;
A、加速度与初速度反向,所以质点前4s做匀减速直线运动,故A正确。
故选:A。
【点评】解决本题的关键掌握匀变速直线运动的速度﹣时间公式,并能灵活运用,属于基础题。
10.(龙华区校级月考)一物体以初速度大小为2m/s做匀加速直线运动,在第2s内通过的位移大小是5m,则它的加速度大小为( )
A.2m/s2 B.0.5m/s2 C.1m/s2 D.1.5m/s2
【分析】通过运动学公式分别表示出前一秒和前两秒的位移,用前两秒的位移减去前一秒的位移即可求解。
【解答】解:A.由运动学公式x=v0t+at2可表示出前2s的位移x2=2×2+a×22,同理前1s的位移x1=2×1+a×12,由题意可知:x2﹣x1=5m,解得加速度a=2m/s2,故A正确,BCD错误,
故选:A。
【点评】本题考查匀变速直线运动位移随时间变化的规律,学会画运动的示意图,分段求解。
11.(丹东一模)我市境内的高速公路最高限速为100km/h。某兴趣小组经过查阅得到以下资料,资料一:驾驶员的反应时间为0.3~0.6s;资料二:各种路面与轮胎之间的动摩擦因数(如表)
路面
干沥青路面
干碎石路面
湿沥青路面
动摩擦因数
0.7
0.6~0.7
0.32~0.4
兴趣小组根据以上资料,通过计算判断汽车在高速公路上行驶的安全距离最接近( )
A.200m B.150m C.100m D.50m
【分析】当汽车在湿沥青路面上行驶时,动摩擦因数最小,刹车时滑行的距离最大,根据运动学求出反应时间内汽车通过的距离,由匀变速直线运动位移公式求出刹车后滑行的距离,再求解安全距离最接近的值。
【解答】解:汽车的最高速度为v=100km/h=m/s,
在反应时间内,汽车仍做匀速直线运动,x1=vt1,当t1=0.6s时,通过的最大距离为x1=m,
在汽车刹车的过程,根据匀减速直线运动规律有0﹣v2=﹣2μgx2,得x2=,
汽车以最高速度行驶在湿沥青路面上刹车的过程距离最大,取μ=0.32,
代入数据x2≈120.6m,
则总位移大小为x=x1+x2,x≈137m,与四个选项中的150m最接近,故B正确,ACD错误。
故选:B。
【点评】本题一抓住在反应时间内,汽车仍保持原来的运动状态;二要会选择数据,同等条件下,动摩擦因数越小,汽车滑行的距离越大,根据动摩擦因数最小的情况求解安全距离。
12.(绍兴期末)一艘航空母舰停留在军港,舰载机在航母上降落时,需用阻拦索使飞机迅速停下来。假如某次飞机着舰时的速度为288km/h,加速度大小为32m/s2,这段运动可视为匀减速直线运动,则( )
A.舰载机的平均速度为144m/s
B.舰载机滑行的总距离为1296m
C.舰载机着舰经过3s后的速度大小为0
D.舰载机滑行2s后的速度大小为64m/s
【分析】根据公式v=v0﹣at,=,v2﹣v02=2ax即可判断。
【解答】解:飞机着舰时的速度为v0=288km/h=80m/s,加速度大小a=32m/s2,匀减速直线运动直到速度为0,由速度公式v=v0﹣at得所用时间t==s=2.5s.
A、由匀变速直线运动的平均速度==m/s=40m/s,故A错误;
B、由速度﹣位移公式v2﹣v02=﹣2ax得x=100m,故B错误;
C、舰载机着舰到停止速度为0所用时间为2.5s,而选项中3s>2.5s,所以3s时舰载机速度为0,故C正确;
D、由速度公式v=v0﹣at可知当t=2s时v=80m/s﹣32×2m/s=16m/s,故舰载机滑行2s后的速度大小为16m/s,故D错误。
故选:C。
【点评】本题主要考查匀变速直线运动的规律,要注意把握减速的末速度为零。
13.(佛山期末)矿井提升机可以运输矿井中的人和物。某一矿井深度为80m,提升机运行最大速度为8m/s,加速度大小不超过1m/s2。某次提升机运送矿物时,所用的时间为最短时间,且运行到矿井井口时速度为0,则对此次提升机运送矿物的过程,下列说法正确的是( )
A.提升机加速至最大速度后立即减速
B.提升机运行的总时间为18s
C.提升机加速时间和减速时间均为6s
D.提升机加速阶段运行的位移为64m
【分析】提升机先做匀加速运动,后做匀速运动,最后做匀减速运动,根据速度﹣位移公式和速度﹣时间公式求得总时间即可。
【解答】解:假设提升机先做匀加速运动,后做匀速运动,最后做匀减速运动,在匀加速阶段,所需时间为:=s=8s
通过的位移为:m=32m
在匀减速阶段与匀加速阶段加速度的大小相等,所以匀减速阶段的时间也是8s,位移也是32m;
在匀速阶段所需时间为:s=2s
总时间为:t=2t1+t2=2×8s+2s=18s,故B正确,ACD错误
故选:B。
【点评】本题主要考查了匀变速直线运动,熟练运用速度﹣位移公式和速度﹣时间公式,明确匀加速和匀减速过程的对称性即可求得。
14.(江西模拟)一汽车在水平路面上开始刹车到停止的过程可看成是匀减速直线运动,已知刹车开始第一秒内与最后一秒内的位移之比为k,刹车距离为x,则整个过程的平均速度的数值为( )
A. B. C. D.
【分析】汽车做匀减速直线运动,逆向看做初速度为零的匀加速直线运动,根据位移﹣时间公式求得刹车第1s和最后1s内的位移,求得运动时间,根据求得平均速度。
【解答】解:设整个过程时间为t,加速度大小为a,则第一秒内的位移为
最后1s内的位移为
则
联立解得t=
则整个过程的平均速度为,故ABC错误,D正确;
故选:D。
【点评】本题主要考查了匀变速直线运动,关键是熟练运用位移﹣时间公式,明确刹车问题时,逆向看做初速度为零的匀加速直线运动即可。
15.(福州期末)一质点沿x轴做直线运动,其位置坐标随时间变化的关系为x=5+2t2+t3,其中x、t的单位分别为m、s,则质点在第3s内的平均速度大小是( )
A.5m/s B.16m/s C.29m/s D.30m/s
【分析】根据坐标与时间关系x=5+2t2+t3,根据位移s=x3﹣x2分析物体的位移情况,然后由平均速度的公式求出平均速度.
【解答】解:由x=5+2t2+t3可知,当t=2s时=21m;当t=3s时x3==50m,则质点在第3秒内的平均速度大小是:m/s=29m/s,故ABD错误,C正确。
故选:C。
【点评】该题考查对运动学的公式的理解,熟悉位置坐标变化量与物体位移的关系是求解本题的关键.
16.(眉山期末)一质点做初速度为零的匀加速直线运动,在第2s内和第3s内的总位移是8m,则第4s内的位移是( )
A.12m B.6m C.8m D.7m
【分析】根据初速度为零的匀加速直线运动在连续相等的时间内通过的位移之比为1:3:5:…,结合题意求解。
【解答】解:根据初速度为零的匀加速直线运动在连续相等的时间内通过的位移之比为1:3:5:…
结合题意可得第2s内和第3s内的总位移为:x3+x2=8m
所以第2s内位移为:x2=3m,第3s内位移为:x3=5m,
所以由比例关系,可得第4s内的位移为:x4=7m,故D正确,ABC错误。
故选:D。
【点评】本题考查的是匀变速直线运动的基本公式、推论、比例式,要理解记忆并且要熟练运用。
17.(揭东区期末)汽车以20m/s的速度做匀速直线运动,司机见前方有障碍物立即刹车,刹车后加速度大小为5m/s2,则汽车刹车后6s内的位移为( )
A.210m B.120m C.40m D.30m
【分析】首先根据v=v0+at,求解汽车的刹车时间,判断6s时汽车是否停止。然后根据x=v0t+at2 ,求解车刹车后6s内的位移。
【解答】解:汽车的刹车可看作末速度为零的匀减速直线运动,初速度v0=20m/s,加速度a=﹣5m/s2,根据v=v0+at可得,刹车时间t==m/s2=4s,所以汽车刹车后6s的位移与刹车后4s的位移相同,根据x=v0t+at2可得,汽车刹车后6s内的位移为:x=20×4m+×(﹣5)×42m=40m,故C正确,ABD错误。
故选:C。
【点评】本题是刹车类问题,判断6s时汽车是否已经停止运动,是解题的关键。
18.(重庆期末)某物体从静止开始做匀加速直线运动,第1s内位移大小为d,则第ns内位移大小为( )
A.nd B.2nd C.(2n+1)d D.(2n﹣1)d
【分析】物体做初速度为零的匀加速直线运动,根据相邻相等时间内通过的位移之比为1:3:5:…(2n﹣1)即可求解.
【解答】解:A、物体做初速度为零的匀加速直线运动,根据相邻相等时间内通过的位移之比为1:3:5:…(2n﹣1),则,解得xn=(2n﹣1)d,故ABC错误,D正确;
故选:D。
【点评】解决本题的关键掌握匀变速直线运动的运动学公式和推论,并能灵活运用,基础题.
19.(新乡期末)如图所示,这是我国自主研发的穿甲弹该穿甲弹能穿透防护钢板若穿甲弹击中目标时的速度大小为1km/s,穿甲弹穿透钢板的过程视为匀减速直线运动,加速度大小为5×105m/s,则穿甲弹能穿透的防护钢板的最大厚度为( )
A.0.8m B.1m C.1.4m D.2m
【分析】穿甲弹做匀减速直线运动,根据速度﹣位移公式即可求得通过的位移。
【解答】解:选速度方向为正方向,则初速度为v=1km/s=1000m/s,末速度为0,加速度为a=﹣5×105m/s2
穿甲弹做匀减速直线运动,根据速度﹣位移公式可得:0﹣v2=2ax,解得x=,故ACD错误,B正确
故选:B。
【点评】本题主要考查了匀变速直线运动,关键是熟练公式,选择好正方向即可。
20.(湖北期中)A、B两质点在同一条直线上运动的速度图像如图所示,且A、B两质点在3s时相遇。下列说法正确的是( )
A.A、B两质点最初相距30m
B.B质点最初2s内的路程是20m
C.B质点最初3s内的位移是10m
D.B质点最初4s内的速度变化量是10m/s
【分析】由v﹣t图像可以得知A、B质点的位移,再根据相遇时的位移关系就能得出开始相距的距离;由B质点的v﹣t图像的面积的B质点运动的位移和路程;由图像得知B最初4s的初速度和末速度,就能确定4s内速度的变化量。
【解答】A、由v﹣t图像可以得知A、B质点的运动情况,A沿正方向一直做匀速直线运动,B先匀速后静止再反向运动,3s内A质点的位移为 xA=10×3=30m,3s内B质点的位移为xB=5×1m+(﹣5)×1m=0m,因为A、B两质点在3s时相遇,所以A、B两质点最初相距30m,故A项正确;
B、根据v﹣t图像知:B质点第1s匀速,第2s静止不动,那么最初2s内的路程为5m;故B项错误;
C.根据v﹣t图像知:B质点最初3s内的位移是0m,故C项错误;
D.根据v﹣t图像知:B质点初始速度v1=5m/s,4s末速度v2=﹣5m/s,最初4s内的速度变化量△v=v2﹣v1=﹣10m/s,故D项错误。
故选:A。
【点评】本题以v﹣t图像为背景考查学生对追击与相遇问题的理解,同时涉及到位移、路程和速度的变化量等概念,基础题。
21.(娄星区校级期中)在下列所示的图象中,表示匀速直线运动规律的是( )
A. B.
C. D.
【分析】匀速直线运动的特点是物体的速度保持不变,位移﹣时间图象的斜率等于速度,据此分别分析位移图象和速度图象的形状.
【解答】解:A、位移﹣时间图象的斜率表示速度,此图曲线上切线的斜率随t增大而增大,表示质点的速度增大,质点做加速直线运动,故A错误;
B、此图表示质点的速度不断减小,做减速直线运动,故B错误;
C、此图中质点的位置不变,说明质点静止不动,故C错误;
D、此图表示质点的速度不变,说明质点做匀速直线运动,故D正确。
故选:D。
【点评】本题可掌握匀速直线运动的特点,在速度不变的基础上,记住位移﹣时间图象和速度﹣时间图象的形状进行选择.
22.(石家庄一模)高速公路的ETC通道长度是指从识别区起点到自动栏杆的水平距离。如图所示,某汽车以18km/h的速度匀速进入识别区,ETC天线用了0.3s的时间识别车载电子标签,识别完成后发出“滴”的一声,司机发现自动栏杆没有抬起,于是采取制动刹车,汽车刚好没有撞杆。已知该ETC通道的长度为9m,车载电子标签到汽车前车牌的水平距离约为1m,刹车加速度大小为5m/s2,由此可知司机的反应时间约为( )
A.0.6s B.0.8s C.1.0s D.1.2s
【分析】汽车先匀速后减速,分别由匀速直线运动的公式与匀变速直线运动的公式汽车表示位移,然后根据ETC通道的长度列式可得。
【解答】解:汽车的速度v=18km/h=5m/s,设司机的反应时间为t0,
汽车前t=0.3s+t0内做匀速直线运动,其位移为x1=v0t,则x1=5×(0.3s+t0)m,
随后汽车做匀减速直线运动,根据速度﹣位移公式,可得匀减速位移为x2=,代入数据,解得x2=2.5m,
该ETC通道的长度为L=x1+x2+1m,依题意,得L=9m,
联立解得t0=0.8s,故ACD错误,B正确,
故选:B。
【点评】本题考查匀变速直线运动规律,要求学生掌握并运用公式求解问题,难度不大。
23.(二模二模)如图所示为高速公路的ETC电子收费系统。ETC通道的长度是识别区起点到自动栏杆的水平距离,此长度为9.6m。某汽车以21.6km/h的速度匀速进入识别区,ETC天线用了0.3s的时间识别车载电子标签,识别完成后发出“滴”的一声。司机发现自动栏杆没有抬起,于是采取制动刹车,汽车没有撞杆。已知司机的反应时间为0.5s,则其刹车的加速度大小至少为( )
A.5m/s2 B.4m/s2 C.3.75m/s2 D.3.25m/s2
【分析】全过程汽车经历了匀速运动和匀减速运动两个阶段,分别运用匀速运动位移公式与匀减速运动规律即可求解。
【解答】解:汽车速度为v0=21.6km/h=6m/s,
汽车匀速运动时间t=(0.3+0.5)s=0.8s,
记匀速运动位移为s1,则有s1=v0t
减速过程所经历位移s2,根据匀变速运动的规律有0﹣v02=2as2,
全过程位移s=9.6m,则有s=s1+s2
解得 a=﹣3.75m/s2,故其刹车的加速度大小为3.75m/s2,故ABD错误,C正确。
故选:C。
【点评】本题考查学生匀变速直线运动规律,要求学生综合运用匀变速直线运动规律对题目进行求解,难度较低。
24.(闵行区二模)甲、乙两车在同一平直公路上同向运动,甲、乙两车的位置x随时间t的变化如图所示。下列说法正确的是( )
A.在t1时刻两车速度相等
B.在t1时刻甲车追上乙车
C.从0到t1时间内,两车走过的路程相等
D.从t1到t2时间内的某时刻,两车速度相等
【分析】x﹣t图象的斜率表示速度,根据斜率的变化分析速度的变化;交点表示相遇,由此分析路程大小。
【解答】解:A、x﹣t图象的斜率表示速度,在t1时刻乙图象的斜率大于甲图象的斜率,所以乙车的速度大于甲车速度,故A错误;
B、由图示图象可知,在t1时刻乙车追上甲车,故B错误;
C、从0到t1时间内,乙车走过的路程为xt1﹣0,甲车走过的路程为xt1﹣x1,两车走过的路程不相等,故C错误;
D、根据图象可知,在t1时刻乙图象的斜率大于甲图象的斜率,在t2时刻乙图象的斜率小于甲图象的斜率,在t1到t2时间内的中间时刻的斜率相同,此时两车速度相等,故D正确;
故选:D。
【点评】对于图象问题,我们学会“五看”,即:看坐标、看斜率、看面积、看交点、看截距;了解图象的物理意义是正确解题的前提。
25.(温州模拟)高速公路的ETC电子收费系统如图所示,ETC通道的长度是识别区起点到自动栏杆的水平距离。某ETC通道的长度为8.4m,一辆汽车以21.6km/h的速度匀速进入识别区,ETC用了0.2s的时间识别车载电子标签,识别完成后发出“滴”的一声,司机发现自动栏杆没有抬起,于是采取制动刹车,汽车刚好未撞杆。若刹车的加速度大小为5m/s2。则司机的反应时间约为( )
A.0.4s B.0.6s C.0.7s D.0.8s
【分析】根据位移﹣速度公式求得匀减速阶段的位移,求出匀速阶段的位移,根据匀速直线运动的位移﹣时间公式求出匀速阶段的时间,可得司机的反应时间。
【解答】解:根据位移﹣速度公式得匀减速到0的位移为:
解得x2=3.6m
设司机的反应时间为△t,匀速直线运动的位移为:
x1=v(t1+△t)
x1+x2=8.4m
解得△t=0.6s
故B正确,ACD错误。
故选:B。
【点评】解题的关键是分析汽车运动过程,掌握运动学公式。
26.(3月份模拟)某短跑运动员完成100m赛跑的过程可简化为匀加速直线运动和匀速直线运动两个阶段。一次比赛中,该运动员用12s跑完全程,已知该运动员在加速阶段的位移和匀速阶段的位移之比为1:4,则该运动员在加速阶段的加速度为( )
A.2.0m/s2 B.2.5m/s2 C.3.0m/s2 D.3.5m/s2
【分析】根据题目中位移的比值关系求出加速阶段和匀速阶段的位移,用平均速度求匀加速阶段位移,再求匀速阶段的位移,找到两个阶段时间的关系,根据匀加速阶段的位移时间公式求出加速度大小。
【解答】解:设运动员加速时间为t1,匀速时间为t2,匀速运动的速度为v,
加速的位移为:x1=t1
匀速的位移:x2=vt2
x1+x2=100m
x1:x2=1:4
解得:t1=4s,t2=8s,
x1=20m,x2=80m,
匀加速阶段,根据位移时间公式:
x1=
解得:a=2.5m/s2
故B正确;ACD错误。
故选:B。
【点评】解题的关键是用平均速度求匀加速阶段的位移,求出两个阶段的时间关系,求出加速阶段的时间。
27.(山东二模)a、b两个质点运动的速度﹣时间图像如图所示。下列说法正确的是( )
A.在0~6s内,a、b均做曲线运动
B.第3s末a的加速度比b的加速度大
C.在0~3s内,a的平均速度等于b的平均速度
D.在3~6s内,b的平均速度小于2m/s
【分析】根据图线的形状判断质点的运动规律,在v﹣t图像中,图线与时间轴所围面积表示物体通过的位移,图像的斜率表示加速度,结合平均速度的定义式求得平均速度。
【解答】解:A、在0~6s内,a、b的速度均为正值,方向没有变化,均做直线运动,故A错误;
B、速度﹣时间图像中图线切线的斜率表示加速度,可知第3s末,a、b的加速度均为零,故B错误;
D、在0~3s内,a的位移大于b的位移,由=可知,a的平均速度大于b的平均速度,故C错误;
D、速度﹣时间图像中图线与t轴包围的面积表示位移,在3~6s内,b的位移小于×(6﹣3)×4m=6m,平均速度小于2m/s,故D正确。
故选:D。
【点评】解决本题的关键要理解速度﹣时间图线的物理意义,知道速度图线的斜率表示加速度,速度的正负表示速度方向,图像与时间轴所围面积表示位移即可。
28.(临沂模拟)如图1所示,一小物块在一足够长的木板上运动时,其运动的v﹣t图象,如图2所示,则下列说法正确的是( )
A.木板的长度至少为12m
B.木板的长度至少为6m
C.小物块在0~4s内的平均速度是2m/s
D.在0~4s内,木板和小物块的平均加速度相同
【分析】由v﹣t图像可知,二者同速时物块相对木板的位移即为木板的最小长度,结合v﹣t图像中面积表示位移即可求解;
由v﹣t图像中面积表示位移,求出小物块的位移,根据平均速度公式,即可求解小物块平均速度;根据平均加速度公式,求出二者的平均加速度即可。
【解答】解:AB.由图像可知,当物块和木板共速时,物块相对木板的位移即为木板的最小长度,即,故A错误,B正确;
C.小物块在0~4s内的位移,负号表示物块的位移向右,
则平均速度是,故C错误;
D.根据平均加速度可得:
木板的平均加速度
物块的平均加速度,
由此可知,在0~4s内,木板和小物块的平均加速度大小相等,方向不同,故D错误。
故选:B。
【点评】要注意v﹣t图像与时间轴所围面积等于位移,面积的正负表示位移的正负。
29.(安徽期末)足球运动员将一个静止的足球以10m/s的速度踢出,足球沿草地做直线运动,速度不断减小,设加速度大小恒为2m/s2,同时自己以4m/s不变的速度立刻去追足球,则运动员追上足球所需时间与足球运动的时间的比值为( )
A.1.05 B.1.25 C.1.45 D.1.65
【分析】根据速度﹣时间公式,求得足球的减速时间,根据速度﹣位移公式,求得足球匀减速的位移大小,将这一位移和运动员在足球减速的时间内的位移进行比较,来判断是否足球停下后运动员才追上足球,结合位移关系,灵活选用运动学公式求解。
【解答】解:对足球减速过程:v0=at,解得t=5s,
设足球的位移为x1,由v2=2ax1,解得x1=25m,
足球运动过程中,运动员的位移x2=vt=4×5m=20m<x1,
因此足球停下后运动员才追上足球。据题意可得x1=vt2,
解得:t2=6.25s,
运动员追上足球所需时间与足球运动的时间比值为,故B正确,ACD错误。
故选:B。
【点评】本题是相对运动的题目,要对每个物体分别分析其运动情况,利用运动学的基本公式,再根据速度和位移的关系求解。本题运动过程较为简单,难度较小.
30.(凉州区校级模拟)甲、乙两车从同一地点沿同一平直公路运动它们的v﹣t图象如图所示,则下列说法中正确的是( )
A.甲车做匀减速运动,乙车做匀加速运动
B.甲、乙两车在t=3s时相遇
C.甲、乙两车在t=6s前必定相遇
D.甲、乙两车相遇前二者之间的最大距离为15m
【分析】在速度﹣时间图象中,某一点代表此时刻的瞬时速度,时间轴上方速度是正数,时间轴下方速度是负数,速度的正负表示方向;切线表示加速度,加速度向右上方倾斜,加速度为正,向右下方倾斜加速度为负;图象与坐标轴围成面积代表位移,时间轴上方位移为正,时间轴下方位移为负。
【解答】解:A、由图象可知,甲在做匀减速运动,乙先做匀减速运动,再匀加速运动,故A错误;
B、由图象可知,甲车的加速度为:
乙车的加速度为:
t=3s时,此时甲车的位移为:
乙车的位移为:,二者不相遇,故B错误;
C、由图可知,甲在6s前已经停止运动,则甲停止运动时的位移:
乙在6s内的位移:,故甲车和乙车在t=6s前不能相遇,故C错误;
D、由图象可知,甲在t=3s前做初速度为v甲=6m/s匀减速运动,乙先做反方向的初速度为v乙=﹣4m/s的匀减速运动,再做匀加速运动,故其共速时位移差最大,即在t=3s时位移差最大,最大为△x=x甲﹣x乙=12m﹣(﹣3m)=15m,故D正确。
故选:D。
【点评】根据速度图象由图直接读出质点的速度大小、方向关系。关键从速度图象的形状、斜率、“面积”等数学知识来理解质点的运动情况。
31.(全国一模)学校科技周展示现场中,飞行小组让飞行器从12m高的教学楼楼顶由静止先匀加速直线下降再匀减速直线下降,到达地面时速度恰好为零。已知飞行器加速时的加速度大小是减速时的2倍,运动总时间为3s,则该飞行器在此过程中的v﹣t图象为( )
A. B.
C. D.
【分析】根据匀变速直线运动的平均速度推论,结合总位移和总时间求出最大速度,根据速度时间公式,结合加速度大小之比求出加速下滑和减速下滑的时间之比,从而求得加速和减速的时间,即可选择图象。
【解答】解:设最大速度为v,则有:x=,得:v=m/s=8m/s;飞行器加速时的加速度大小是减速时的2倍,由v﹣t图象的斜率表示加速度,知运动员加速和减速过程图象斜率之比为2:1,运动的时间之比是1:2,故ABD错误,C正确。
故选:C。
【点评】解决本题的关键要掌握匀变速直线运动的运动学公式和推论,并能灵活运用,本题也可以根据速度时间图线,结合图线围成的面积和图线的斜率分析求解。
32.(内江一模)一个做匀加速直线运动的质点,先后经过a、b两个位置时的速度分别为v0和9v0,从a到b的时间为t0,则下列判断中正确的是( )
A.经过a、b中点的速度为v0
B.质点的加速度为
C.前时间内通过的位移比后时间内通过的位移少v0t0
D.通过前位移所需的时间是后位移所需时间的2倍
【分析】根据题意,结合匀变速直线运动公式,找出两者速度与时间之间的关系,即可求解。
【解答】解:A、质点经过a、b中点的速度大小为,故A正确
B、质点的加速度为,故B错误
C、中间时刻的速度为
前时间内通过的位移比后时间内通过的位移少,故C错误
D、设通过前位移所需的时间是后位移所需时间的n倍,并设一半位移为s,则,故D错误。
故选:A。
【点评】本题考查匀变速直线运动基本公式,要求学生根据题目情况设相应物理量,再结合基本公式求出各物理量之间的关系即可,难度较小。
33.(辽宁模拟)滑雪是一项既具挑战性又具观赏性的运动,在一次滑雪运动中,某运动员从一斜坡上的A点由静止开始下滑,到最低点后又立即冲上另一斜坡B,假设两斜坡平滑连接,倾角相同,简化为如图所示,不考虑运动员在两斜坡连接处运动的时间,若运动员从A由静止滑向B的过程中,其运动速率和加速度大小随时间变化的关系图像中正确的是( )
A. B.
C. D.
【分析】由运动员的受力可知运动员做匀变速直线运动,根据牛顿第二定律分别判断运动员下滑和上升的加速度大小关系,结合图像的特点求解。
【解答】解:设斜面的倾角为θ,运动员在斜面上滑动时受到重力、斜面的支持力、滑动摩擦力作用,运动员从A点由静止滑到最低点时,做加速运动,有mgsinθ﹣Ff=ma1
运动员从最低点滑到B点时做减速运动,有mgsinθ+Ff=ma2
由此可知a2>a1,而v﹣t图像的斜率表示加速度,又有下滑时间大于上滑时间,故ACD错误,B正确。
故选:B。
【点评】解题的关键是明确v﹣t图像的斜率表示加速度,运用牛顿第二定律时明确摩擦力的方向求解合力。
34.(吕梁一模)质点沿x轴运动的位置x随时间t的变化图像如图所示,规定x轴正方向为运动的正方向。下列大致反映该质点的速度v与时间t关系的图象是( )
A. B.
C. D.
【分析】在x﹣t图像中,直线的斜率代表速度,斜率的大小表示速度的大小,斜率的正负表示速度的方向,即可判断。
【解答】解:在x﹣t图像中,直线的斜率为速度,在0﹣1s内斜率不变,速度不变,方向与规定的正方向相反,在1﹣2s内直线的斜率不变,速度不变,方向与规定的正方向相同,在2﹣3s内直线的斜率不变且小于前2s内的斜率,速度大小不变且小于前2s内的速度大小,故ACD错误,B正确;
故选:B。
【点评】本题主要考查了x﹣t图像和v﹣t图像,在x﹣t图像中,直线的斜率代表速度即可判断。
35.(安庆期末)某航母跑道长200m,飞机在航母上起飞需要的最低速度为50m/s,若飞机在跑道上做匀加速直线运动(航母处于静止状态),则飞机在跑道上滑行时最小加速度为( )
A.6m/s2 B.6.5m/s2 C.6.25m/s2 D.6.75m/s2
【分析】根据速度﹣位移公式求出飞机在跑道上滑行时最小加速度。
【解答】解:设飞机依靠自身发动机从静止的航空母舰上起飞获得的末速度为v,
由速度﹣时间公式得:v2=2ax
代入数据解得飞机在跑道上滑行时最小加速度为:a=6.25m/s2,故C正确,ABD错误。
故选:C。
【点评】本题以飞机在航母上起飞为情境载体,考查了运动学公式在实际问题中的应用,解决本题的关键掌握匀变速直线运动的速度﹣位移公式,并能灵活运用。
二.填空题(共8小题)
36.(路北区校级期中)匀变速直线运动的速度公式: v=v0+at ,匀变速直线运动的位移公式: x=v0t+ 。
【分析】物体在一条直线上运动,如果在相等的时间内速度的变化相等,这种运动就叫做匀变速直线运动。也可定义为:沿着一条直线,且加速度不变的运动,叫做匀变速直线运动。
【解答】解:匀变速直线运动的速度随着时间均匀增加,关系式为:v=v0+at,
位移时间关系式为:x=v0t+。
故答案为:v=v0+at;x=v0t+。
【点评】本题关键是明确什么是匀变速直线运动,然后记住常用的速度时间关系公式、位移时间关系、速度位移关系公式,它们是整个运动学的基础公式。
37.(平罗县校级期中)图为 匀速直线 运动的x﹣t图象,可知该物体的运动速度为 3 m/s。
【分析】明确x﹣t图象的性质,知道x﹣t的斜率表示物体运动的速度,只要x﹣t图象是倾斜的直线物体就做匀速直线运动。
【解答】解:由图可知,物体的位移随时间均匀增加,则说明物体做的是匀速直线运动,图象的斜率表示物体的速度,则速度v==m/s=3m/s。
故答案为:匀速直线;3。
【点评】本题考查位移﹣时间图象,要求能熟练掌握x﹣t图象的斜率的物理意义,即x﹣t图象的斜率代表物体运动的速度。
38.(凉州区校级期中)如图所示是汽车从A点出发沿直线到达B点的v﹣t图象,由图象可知:Oa段汽车做 匀加速直线 运动,ab段汽车做 匀速直线 运动,bc段汽车的加速度为 ﹣0.25 m/s2。
【分析】v﹣t图象中倾斜的直线表示匀变速直线运动,平行于时间轴的直线表示匀速直线运动.图象的斜率等于加速度,根据数学知识求解加速度。
【解答】解:(1)由v﹣t图象的规律可知,Oa段汽车做匀加速直线运动;
(2)ab段汽车速度不变,做匀速直线运动。
(3)bc段汽车做匀减速直线运动,加速度为a==m/s2=﹣0.25m/s2
故答案为:(1)匀加速直线,(2)匀速直线,(3)﹣0.25
【点评】根据图象的形状分析物体的运动情况是基本能力,是加强训练熟练掌握.对于v﹣t图象关键要明确图象的斜率等于加速度,来分析物体的运动规律。
39.(闵行区校级期中)一物体由静止起做匀加速直线运动,通过10m,速度达到2m/s。则该物体的加速度为 0.2m/s2 ,再运动10m,速度达到 m/s。
【分析】物体做初速度为零的匀加速直线运动,根据速度位移公式即可求得;
【解答】解:根据v2=2ax可得
再运动10m,速度达到v′,则v′2=2ax′
解得
故答案为:0.2m/s2;
【点评】本题主要考查了匀变速直线运动的速度位移公式,关键熟练公式和过程的选取。
40.(闵行区校级期中)匀变速直线运动是 速度均匀变化 的运动。是加速度 不变 的运动。初速度为零的匀加速直线运动,位移与 时间的平方 成正比。
【分析】匀变速直线运动是加速度不变的,速度均匀变化的运动,而初速度为零的匀加速直线运动的位移x=即可;
【解答】解:匀变速直线运动是加速度不变,速度均匀变化的运动;
初速度为零的匀加速直线运动,其位移为x=,故位移与时间的平方成正比;
故答案为:速度均匀变化;不变;时间的平方;
【点评】本题主要考查了对匀变速直线运动的理解,明确匀变速直线运动是加速度不变的,速度均匀变化的运动,结合运动学公式即可。
41.(朝阳区校级期中)一质点做匀加速直线运动,第三秒内的位移5m,第四秒内的位移7m,则第三秒末的瞬时速度为 6 m/s,加速度大小为 2 m/s2。
【分析】由=求出质点在这两秒内的平均速度,质点在第3s末的瞬时速度等于质点在这两秒内的平均速度;根据公式△x=aT2求出加速度。
【解答】解:质点在这两秒内的平均速度为==m/s=6m/s
由于质点做匀加速直线运动,质点在第3s末的瞬时速度等于质点在这两秒内的平均速度,即v3==6m/s
根据公式△x=aT2,可得:a==m/s2=2m/s2
故答案为:6;2。
【点评】本题考查灵活选择物理规律解题的能力,本题求加速度和第3末的瞬时速度根据匀变速直线运动的推论求解的,简单方便。
42.(徐汇区校级期中)一子弹水平射向一固定在地面上的木板,初速度为2v0,穿过木板时加速度大小始终为a,穿过后速度减小为v0,则木板的厚度为 ;当子弹的初速度为10v0时,它最多可以穿过 33 块这样的固定木板。
【分析】子弹穿木板,子弹做匀减速直线运动,可以根据求解。
【解答】解:
(1)根据,得,解得x=。则木板厚度为。
(2)当子弹速度为10v0,假设其穿出最后一块木板速度为零时,穿过的木板数最多。
根据,得0﹣100v2=﹣2ax1,解得。其中。则子弹最多击穿固定木板33块。
故答案为:;33。
【点评】难度不大,掌握匀变速直线运动速度和位移的关系可求解。
43.(海原县校级月考)一辆汽车沿平直的公路做匀加速直线运动,加速度为2m/s2,那么在任意1s内:
(1)末速度一定比初速度大 2 m/s,比前1s内的初速度大 4 m/s;
(2)初速度比前1s内的末速度大 0 m/s。
【分析】(1)汽车沿平直公路上做匀加速直线运动,加速大小为2m/s2,汽车在1s内速度增加2m/s.根据加速度的含义进行选择;
(2)任意1s初与前1s末是同一时刻,由此分析即可。
【解答】解:(1)由速度公式v=v0+at,结合a=2m/s2,t=1s,可得v﹣v0=2m/s,说明在任意1s内,末速一定比初速大2m/s;
任意1s末了与前1s内初始的时间间隔是2s,末速一定比前1s内的初速大4m/s。
(2)任意1s初与前1s末是同一时刻,速度相同。则初速度比前1s内的末速度大0m/s。
故答案为:(1)2,4;(2)0
【点评】本题考查对加速度含义的理解,抓住加速度的定义式和物理意义是正解解答的关键,同时注意对时间坐标轴的掌握.
三.计算题(共7小题)
44.(汇川区校级月考)某汽车在水平公路上以12m/s的速度匀速行驶,因前方故障紧急刹车,加速度大小为6m/s2,求
(1)1s时的速度;
(2)3s时的速度。
【分析】(1)首先判断汽车从刹车到停止所需要的时间,然后比较刹车时间和要求的时间大小关系,根据运动学公式求1s时的速度;
(2)3s时汽车已经处于停止状态,所以3s时的速度为0。
【解答】解:(1)汽车刹车时的运动可看做匀减速直线运动,规定初速度方向为正方向,则有:v0=12m/s,a=﹣6m/s2
从刹车到停止运动经历的时间为:t==s=2s
根据运动学公式,可知1s时的速度为:v1=v0+at1=12m/s+(﹣6)×1m/s=6m/s,速度方向与初速度方向相同;
(2)汽车2s末就已经停止运动,
所以3s时的速度为0
答:(1)1s时的速度为6m/s,速度方向与初速度方向相同;
(2)3s时的速度为0。
【点评】刹车问题一定要先判断车的运动时间,然后判断汽车在题目的要求时间内有没有停止运动,此题是易错题,很容易把题目中要求的时间当成实际运动的时间。
45.(凉州区校级月考)在升国旗过程中,国歌从响起到结束的时间是48s。国旗上升过程的运动可简化为当国歌响起的同时国旗由静止开始向上以加速度a=0.1m/s2做匀加速运动4s,然后匀速运动,最后匀减速运动2s到达旗杆顶端,速度恰好为零,此时国歌结束。求:
(1)国旗匀速运动时的速度大小;
(2)国旗减速运动时加速度是多少。
【分析】(1)国旗匀速运动时的速度即为匀加速运动的末速度,由v=at求解。
(2)国旗减速运动时,根据加速度定义式求加速度。
【解答】(1)国旗匀速运动时的速度大小等于加速结束时的速度v=at1=0.1×4m/s=0.4m/s
(2)国旗减速运动时加速度(﹣号表示方向向下)
答:(1)国旗匀速运动时的速度大小为0.4m/s;
(2)国旗减速运动时加速度是﹣0.2m/s2(负号表示加速度方向向下).
【点评】本题涉及三个运动过程,三个过程之间基本的联系是速度,前一过程的末速度即为后一过程的初速度,研究三个过程之间的关系是解题的关键。也可以通过v﹣t图象求解。
46.(乃东区校级期中)火车原来的速度为108km/h,在一段下坡路上加速度为0.2m/s2,火车行驶到下坡末端,速度增加到144km/h。求火车通过这段下坡路所用的时间。
【分析】根据匀变速直线运动的速度﹣时间公式v=v0+at求出火车通过这段下坡路所用的时间。
【解答】解:火车原来的速度为v0=108km/h=30m/s,火车的末速度为v=144km/h=40m/s
根据速度﹣时间公式得:v=v0+at
代入数据解得火车通过这段下坡路所用的时间为:t=50s
答:火车通过这段下坡路所用的时间为50s。
【点评】本题以火车加速运动为背景考查了匀变速直线运动的速度﹣时间公式在实际生活中问题的应用,属于基础题。
47.(溆浦县校级月考)一物体做匀加速直线运动,且第3s内的位移是2.5m,第7s内的位移是2.9m,求:
(1)物体的加速度多大?
(2)前6s内的平均速度多大?
【分析】(1)根据△x=aT2,列式求解;
(2)根据第三秒内位移,求初速度,再求第六秒末速度,再由平均速度定义求平均速度。
【解答】解:(1)根据x7﹣x3=4aT2得,物体的加速度a==m/s2=0.1m/s2
(2)因为第3s内的位移为2.5m,则有=2.5m,解得v0=2.25m/s,
第6s末速度为v6=v0+at6=2.25m/s+0.1×6m/s=2.85m/s,前6s内平均速度为==m/s=2.55m/s。
答:(1)物体的加速度为0.1m/s2
(2)前6s内的平均速度为2.55m/s。
【点评】本题考查直线运动的规律,比较简单,熟练运用直线运动规律是解题关键。
48.(朝阳区期末)在平直公路上测试某新型汽车的性能。已知汽车从静止开始沿直线加速运动,经过t=15s速度达到v=30m/s,此时立即刹车直至停止。已知刹车过程中的位移大小x=90m。汽车的加速、刹车过程均可视为匀变速直线运动。不计驾驶员的刹车反应时间。求:
(1)这辆汽车加速过程中的加速度大小a1;
(2)这辆汽车刹车过程中的加速度大小a2。
【分析】(1)根据速度﹣时间公式求得汽车加速过程中的加速度大小a1;
(2)根据速度﹣位移公式求得汽车刹车过程中的加速度大小a2。
【解答】解:(1)根据速度﹣时间公式得:v=at
代入数据解得汽车加速过程中的加速度大小为:a1=2m/s2
(2)汽车在刹车过程中,取汽车运动方向为正方向,根据速度﹣位移公式得:v2=2ax
代入数据解得汽车刹车过程中的加速度大小为:a2=5m/s2
答:(1)这辆汽车加速过程中的加速度大小为2m/s2;
(2)这辆汽车刹车过程中的加速度大小为5m/s2。
【点评】本题以平直公路上测试某新型汽车的性能为情境载体,考查了匀变速直线运动规律在实际问题中的应用,要求学生能够熟练应用运动学公式求解。
49.(怀化期末)一质点从静止开始做匀加速直线运动,质点在第1s内的位移为3m,求:
(1)质点运动的加速度大小?
(2)质点在前3s内的位移为多大?
(3)经过的位移为12m时,质点的速度为多大?
【分析】(1)根据匀变速直线运动的位移﹣时间公式求出质点运动的加速度;
(2)结合位移﹣时间公式求出前3s内的位移;
(3)根据速度﹣位移公式求出位移为12m时的速度。
【解答】解:(1)根据
解得
(2)质点在前3s内的位移:
(3)根据速度位移公式:v2=2ax
解得
答:(1)质点运动的加速度大小为6m/s2;
(2)质点在前3s内的位移为27m;
(3)经过的位移为12m时,质点的速度为12m/s。
【点评】解决本题的关键掌握匀变速直线运动的位移﹣时间公式和速度﹣位移公式,并能灵活运用,基础题.
50.(瑶海区月考)济南城区部分路口的绿灯最后会持续闪烁6s,之后黄灯闪烁3s再转为红灯,而《道路交通安全法实施条例》中规定:黄灯亮时车头已经越过停车线的车辆可以继续前行,车头未越过停车线的继续前行则视为闯黄灯,属于交通违法行为。
(1)若某车在绿灯开始闪烁时刹车,刹车前车速v=10m/s,刹车后汽车做匀减速直线运动直到停止,该车在黄灯刚亮时,车头恰好到达停车线,求刹车时车头到停车线的距离x1;
(2)若某车正以v0=12m/s的速度驶向路口,此时车到停车线的距离L=58.8m,当驾驶员看到绿灯开始闪烁时,经短暂考虑后开始刹车,刹车后汽车做匀减速直线运动,该车在红灯刚亮时,车头恰好到达停车线,求该车驾驶员考虑的时间t。
【分析】(1)汽车运动的时间为6s,初速度为10m/s,末速度为0,根据平均速度公式和位移公式求解。
(2)驾驶员考虑的时间即为9s减去刹车的时间。考虑时间内汽车做匀速直线运动,汽车做初速度为12m/s的匀减速运动直到速度为0.
【解答】解:(1)汽车做初速度为v=10m/s的匀减速运动,末速度为0,
根据平均速度公式有:=5m/s。
运动时间为t1=6s
解得x1=v1×t1=5m/s×6s=30m。
(2)考虑时间t内车行驶的距离
L1=v0t=12m/s×t
从绿灯闪烁到红灯亮起的过程中,汽车做匀减速直线运动的时
t'=9s﹣t
汽车在刹车过程中平均速度为
汽车在刹车过程中通过的位移大小
绿灯开始闪烁时。该车到停车线的距L=L1+L'
解得t=0.8s。
答:(1)刹车时车头到停车线的距离为30m;
(2)该车驾驶员考虑的时间为0.8s。
【点评】解题的关键是分析好汽车的运动的信息有什么,注意刹车阶段汽车做匀减速直线运动,匀速阶段和刹车阶段位移的和为58.8m。
人教版(2019)高中物理必修一 期末复习12 A超重和失重 基础版: 这是一份人教版(2019)高中物理必修一 期末复习12 A超重和失重 基础版,文件包含12A超重和失重基础版学生版docx、12A超重和失重基础版docx等2份试卷配套教学资源,其中试卷共64页, 欢迎下载使用。
人教版(2019)高中物理必修一 期末复习08 A共点力的平衡 基础版: 这是一份人教版(2019)高中物理必修一 期末复习08 A共点力的平衡 基础版,文件包含08A共点力的平衡基础版学生版docx、08A共点力的平衡基础版docx等2份试卷配套教学资源,其中试卷共67页, 欢迎下载使用。
人教版(2019)高中物理必修一 期末复习07 A力的合成与分解 基础版: 这是一份人教版(2019)高中物理必修一 期末复习07 A力的合成与分解 基础版,文件包含07A力的合成与分解基础版学生版docx、07A力的合成与分解基础版docx等2份试卷配套教学资源,其中试卷共50页, 欢迎下载使用。