黄冈市黄州区2022~2023学年四年级数学(上册)质量监测附答案+讲解PPT
展开
这是一份黄冈市黄州区2022~2023学年四年级数学(上册)质量监测附答案+讲解PPT,文件包含黄冈市黄州区20222023学年四年级数学上册质量监测pptx、黄冈市黄州区2022~2023学年四年级数学上册质量监测docx等2份试卷配套教学资源,其中试卷共8页, 欢迎下载使用。
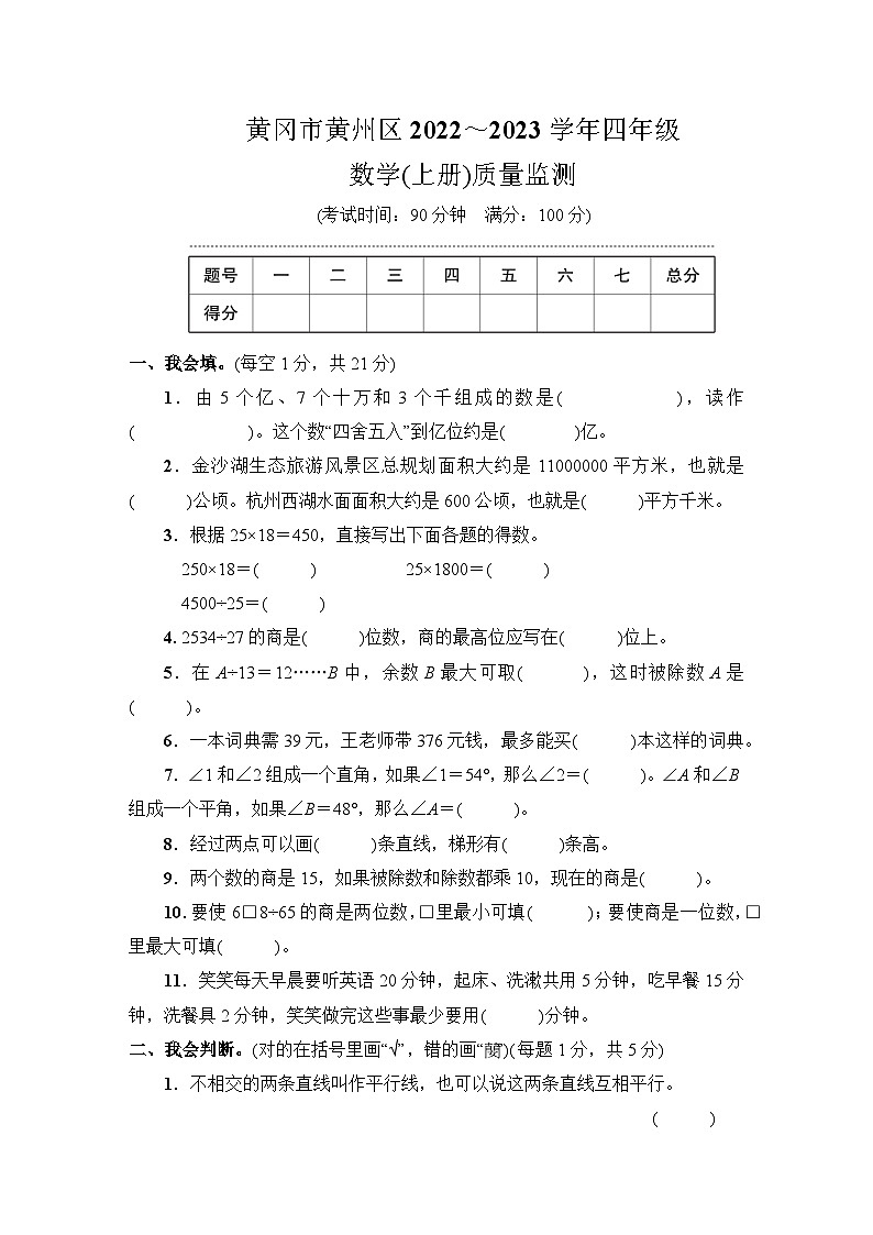
黄冈市黄州区2022~2023学年四年级数学(上册)质量监测(考试时间:90分钟 满分:100分)一、我会填。(每空1分,共21分)1.由5个亿、7个十万和3个千组成的数是( ),读作( )。这个数“四舍五入”到亿位约是( )亿。2.金沙湖生态旅游风景区总规划面积大约是11000000平方米,也就是( )公顷。杭州西湖水面面积大约是600公顷,也就是( )平方千米。3.根据25×18=450,直接写出下面各题的得数。250×18=( ) 25×1800=( )4500÷25=( )4. 2534÷27的商是( )位数,商的最高位应写在( )位上。5.在A÷13=12……B中,余数B最大可取( ),这时被除数A是( )。6.一本词典需39元,王老师带376元钱,最多能买( )本这样的词典。7.∠1和∠2组成一个直角,如果∠1=54°,那么∠2=( )。∠A和∠B组成一个平角,如果∠B=48°,那么∠A=( )。8.经过两点可以画( )条直线,梯形有( )条高。9.两个数的商是15,如果被除数和除数都乘10,现在的商是( )。10.要使6□8÷65的商是两位数,□里最小可填( );要使商是一位数,□里最大可填( )。11.笑笑每天早晨要听英语20分钟,起床、洗漱共用5分钟,吃早餐15分钟,洗餐具2分钟,笑笑做完这些事最少要用( )分钟。二、我会判断。(对的在括号里画“√”,错的画“”)(每题1分,共5分)1.不相交的两条直线叫作平行线,也可以说这两条直线互相平行。( )2.一条射线长20厘米。 ( )3.三位数乘两位数,积一定是四位数。 ( )4.两个完全一样的三角形一定可以拼成一个平行四边形。 ( )5.两个数相除,把被除数乘10,除数除以10,商不变。 ( )三、我会选。(将正确答案的序号填在括号里)(每题1分,共5分)1.下面各数中,一个“零”也不读出来的数是( )。A.50900000 B.59008000C.59080000 D.405980662.一辆卡车的载质量是5吨。要运32吨货物,至少需要运( )次才能运完。A.6 B.7 C.8 D.93.下面说法错误的是( )。A.正方形相邻的两条边互相垂直B.平行四边形具有稳定性C.长方形是特殊的平行四边形D.平行四边形和梯形都有无数条高4.下面能直接用三角尺画出来的角的度数是( )。A.50° B.70° C.80° D.90°5.把一个长方形框架拉成一个平行四边形,这个平行四边形的周长与原长方形的周长相比( )。A.变大了 B.变小了 C.一样大 D.无法比较四、我会算。(共24分)1.直接写出得数。(每题1分,共10分)23×4= 630÷70=15×60= 8000÷40=3200÷40= 500×70=7×80= 59×31≈719÷81≈ 2398÷60≈2.用竖式计算。(带☆的要验算,计算2分,验算1分,共14分)508×32= 390÷60= ☆235×48= 762÷19= 360×25= ☆675÷25= 五、展示能力,细心操作。(共9分)1.画一个50°的角。(2分) 2.要从芙蓉镇修一条通往公路的水泥路,怎样修路最近呢?在下图中画出来。(3分)3.画出下面各图形指定底边上的高。(4分)六、南头小学四(1)班同学参加课后服务社团的情况如下表。(共8分) 项目篮球武术绘画葫芦丝其他人数1488961.根据以上数据完成下面的条形统计图。(3分)南头小学四(1)班同学参加课后服务社团情况统计图2.图中一格代表( )人,参加人数最多的项目是( ),参加葫芦丝的有( )人。(3分)3.根据统计图,提出一个数学问题并解答。(2分) 七、解决问题。(共28分)1.森林公园有135公顷森林。1公顷森林一年可滞尘32吨,一天可从地下吸出85吨水。(1)这个公园的森林一年可滞尘多少吨?(3分) (2)这个公园的森林一天可从地下吸水多少吨?(3分) 2.小红12分钟打840个字,小明15分钟打900个字。他们俩谁打字的速度快?(5分) 3.张叔叔拿600元买大米。买了15袋同一种大米,剩30元。每袋大米的价钱是多少?(5分) 4.红星小学组织植树活动,把四(2)班学生分成9个小组,每组5人,一共要植135棵树,平均每人植树多少棵?(6分) 5.一辆货车从甲地运送一批物资到乙地,货车平均每小时行56千米,6小时到达。原路返回时少用了2小时,返回时平均每小时行多少千米?(6分)
相关试卷
这是一份荆州市江陵县2022~2023学年四年级数学(上册)质量监测附答案+讲解PPT,文件包含荆州市江陵县20222023学年四年级数学上册质量监测pptx、荆州市江陵县2022~2023学年四年级数学上册质量监测docx等2份试卷配套教学资源,其中试卷共6页, 欢迎下载使用。
这是一份孝感市汉川市2022~2023学年四年级数学(上册)期末质量测评附答案+讲解PPT,文件包含孝感市汉川市20222023学年四年级数学上册期末质量测评pptx、孝感市汉川市2022~2023学年四年级数学上册期末质量测评docx等2份试卷配套教学资源,其中试卷共7页, 欢迎下载使用。
这是一份咸宁市崇阳县2022~2023学年四年级数学(上册)期末质量监测附答案+讲解PPT,文件包含咸宁市崇阳县20222023学年四年级数学上册期末质量监测pptx、咸宁市崇阳县2022~2023学年四年级数学上册期末质量监测docx等2份试卷配套教学资源,其中试卷共7页, 欢迎下载使用。

