




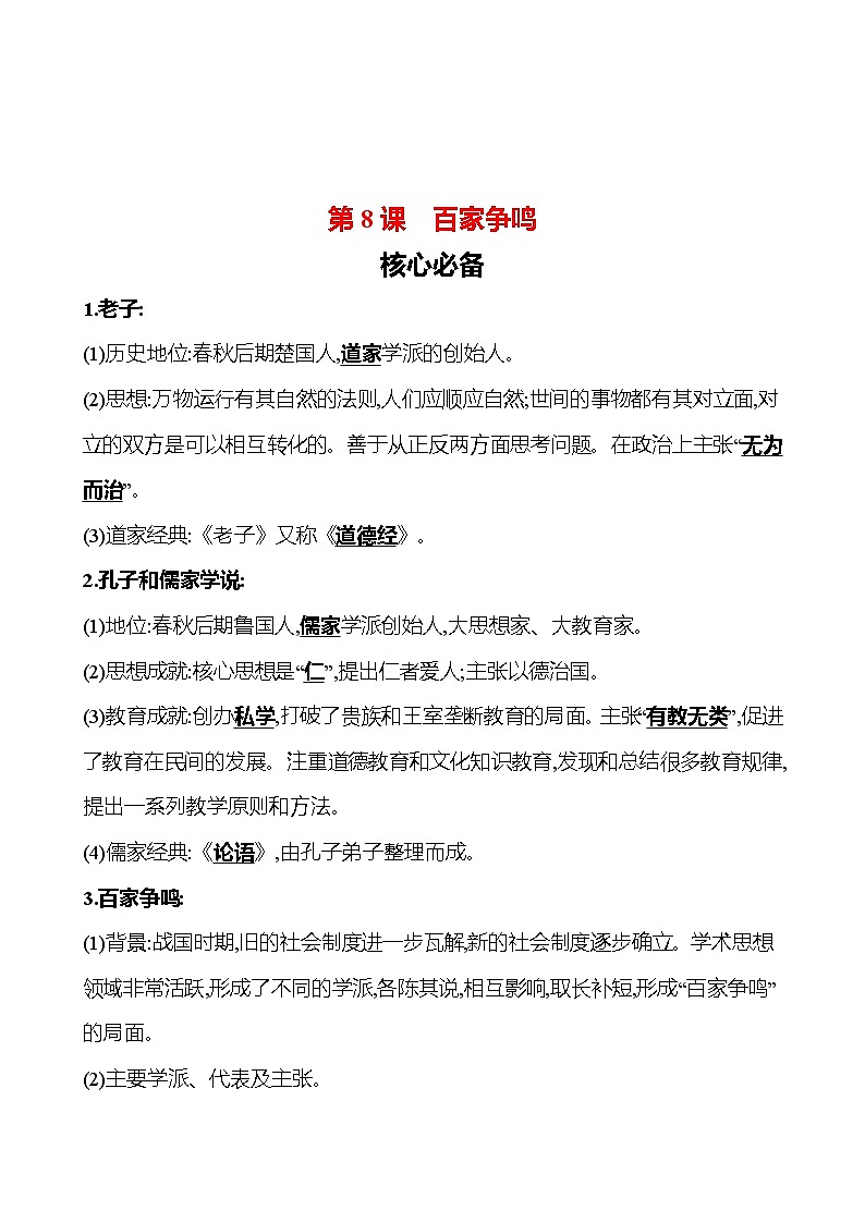
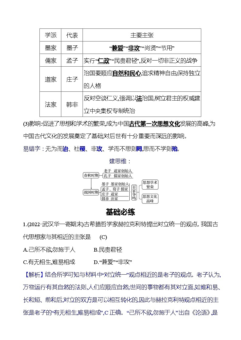
初中人教部编版第二单元 夏商周时期:早期国家与社会变革第八课 百家争鸣随堂练习题
展开初中历史人教部编版七年级上册第八课 百家争鸣一课一练: 这是一份初中历史人教部编版七年级上册第八课 百家争鸣一课一练,文件包含第二单元第8课百家争鸣同步练习学生版2023-2024部编版初中历史七年级上册湖北专版docx、第二单元第8课百家争鸣同步练习教师版2023-2024部编版初中历史七年级上册湖北专版docx等2份试卷配套教学资源,其中试卷共10页, 欢迎下载使用。
期中素质评价 模拟练习 试卷2023-2024 部编版初中历史七年级上册(湖北专版): 这是一份期中素质评价 模拟练习 试卷2023-2024 部编版初中历史七年级上册(湖北专版),文件包含期中素质评价试卷学生版2023-2024部编版初中历史七年级上册湖北专版docx、期中素质评价试卷教师版2023-2024部编版初中历史七年级上册湖北专版docx等2份试卷配套教学资源,其中试卷共21页, 欢迎下载使用。
初中历史人教部编版七年级上册第十三课 东汉的兴衰课时作业: 这是一份初中历史人教部编版七年级上册第十三课 东汉的兴衰课时作业,文件包含第三单元第13课东汉的兴衰同步练习学生版2023-2024部编版初中历史七年级上册湖北专版docx、第三单元第13课东汉的兴衰同步练习教师版2023-2024部编版初中历史七年级上册湖北专版docx等2份试卷配套教学资源,其中试卷共11页, 欢迎下载使用。