还剩3页未读,
继续阅读
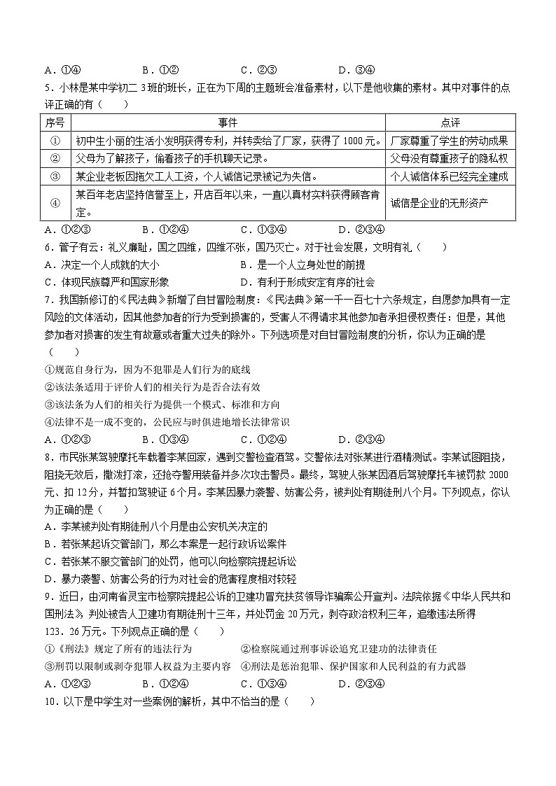
重庆市云阳县“梯城教育联盟”2022-2023学年八年级上学期期中道德与法治试题
展开
这是一份重庆市云阳县“梯城教育联盟”2022-2023学年八年级上学期期中道德与法治试题,共5页。试卷主要包含了管子有云等内容,欢迎下载使用。
相关试卷
123,2024年重庆市缙云教育联盟中考二模道德与法治试题:
这是一份123,2024年重庆市缙云教育联盟中考二模道德与法治试题,共12页。试卷主要包含了 作为祖国大家庭中的一员,我们等内容,欢迎下载使用。
2024年重庆市缙云教育联盟中考二模道德与法治试题:
这是一份2024年重庆市缙云教育联盟中考二模道德与法治试题,共3页。试卷主要包含了D【详解】本题考查民族团结,B【详解】①②,D【详解】A,D【详解】①,B【详解】ABCD,B【详解】①③,A【详解】①等内容,欢迎下载使用。
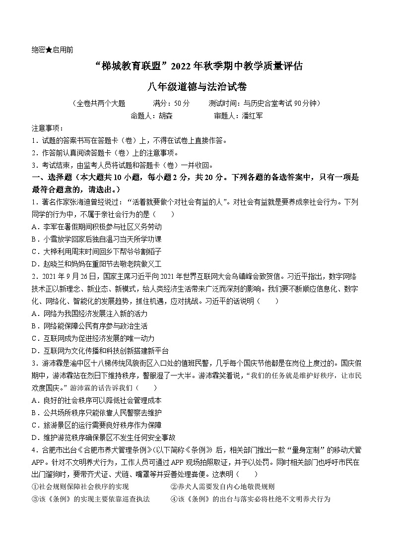
2024年重庆市缙云教育联盟中考二模道德与法治试题(1):
这是一份2024年重庆市缙云教育联盟中考二模道德与法治试题(1),共5页。

