













奥数六年级下册 第7讲:数的基础篇 课件+教案+作业
展开第七讲 数的基础篇
(必做与选做)
- 我国香港特别行政区的总面积是十一亿零四百万平方米,写作多少平方米?
A. 110400
B. 1104000
C. 1100400000
D. 1104000000
解析:
先看亿级,“十一亿”记下“11”;再看万级,“零四百万”记下“0400”;再看个级,没有读出来,记下“0000”。因此写作1104000000。所以选D。
- 京福高速公路三明段已顺利通车,累计投资二十九亿四千二百万元,写作多少元?
A. 294200
B. 29420000
C. 2904200000
D. 2942000000
解析:
先看亿级,“二十九亿”记下“29”;再看万级,“四千两百万”记下“4200”;再看个级,没有读出来,记下“0000”。因此写作2942000000。所以选D。
- 世界上最大的海洋是太平洋,面积是179968000平方公里,读作( )
A. 一亿七千九百九十六万八千
B. 十七亿九千九百六十八万
C. 一亿七千九百六十八万
D. 十七亿九千六百万八千
解析:
这个数是九位数。亿级上有“1”,读“一亿”;万级上有“7996”,读“七千九百九十六万”;个级上有“8000”,读八千。因此读作一亿七千九百九十六万八千。所以选A。
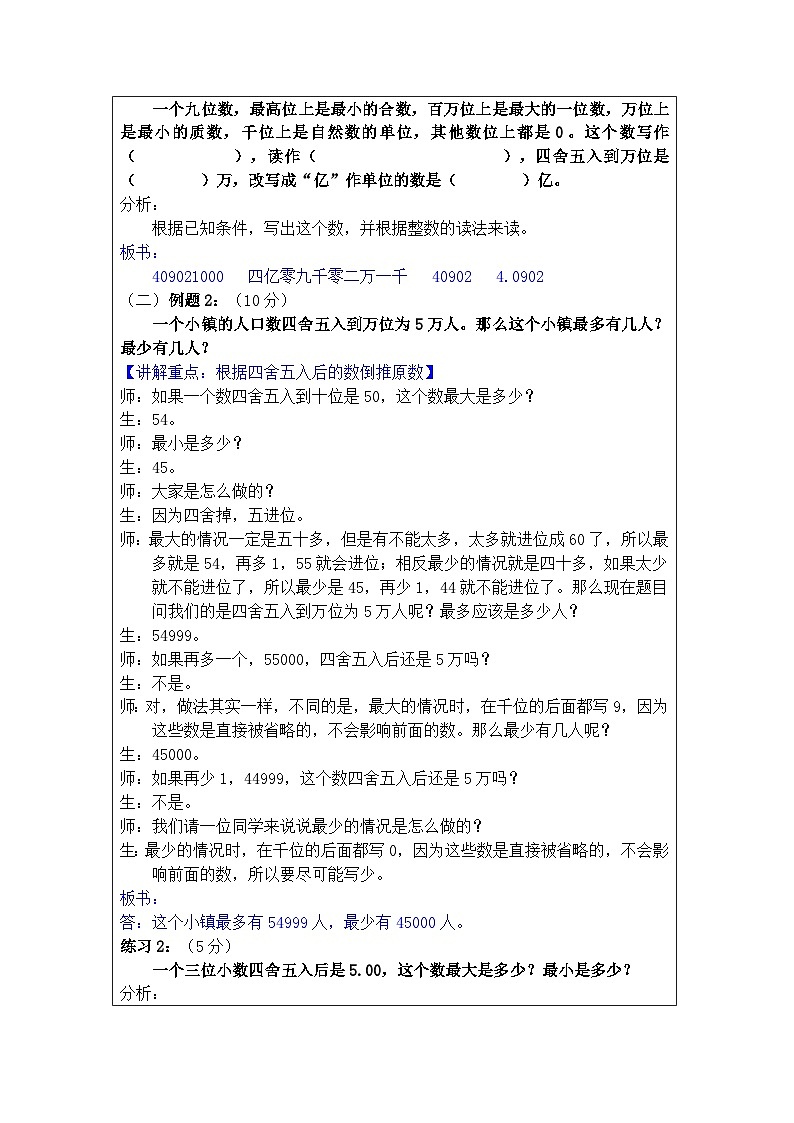
- 一大型养鸡场养了约3万只鸡,最多有几只?
A. 29999
B. 35000
C. 30000
D. 34999
解析:
一大型养鸡场养了约3万只鸡,在四舍五入的时候没有造成进位,也就是4,因此最多有34999只家禽。所以选D。
- 邮票厂刚生产了约2万张邮票。最多有几张邮票?
A. 19999
B. 20000
C. 24444
D. 24999
解析:
在四舍五入的时候没有造成进位,也就是4,最多有24999张。所以选D。
- 芭啦啦综合教育学校约有10000人。那么最少可能有几人?
A. 14599
B. 9599
C. 9500
D. 10000
解析:
四舍五入后约有10000人,那么最少的情况是进位后约10000人,所以最少可能有9500人。所以选C。
- 规定10吨记为0吨,11吨记为+1吨,则下列说法错误的是( )
A. 8吨记为-8吨
B. 15吨记为+5吨
C. 6吨记为-4吨
D. +3吨表示重量是13吨
解析:
以10吨为标准,比10吨多的记为正数,比10吨少的记为负数。8吨比10吨少,且少2吨,可以记为-2吨,选项错误。所以选A。
- 以下哪个温度是水会结冰?(标准大气压下)
A. +100℃
B. +4℃
C. -4℃
D. 以上答案都不对
解析:
标准大气压下,水开始结冰的温度是0℃。低于这个温度,水也一样会结冰。所以选C。
- 以米德家为起点,向东走为正,向西走为负。如果米德从家走了+30米,又走了-30米,这时米德离家的距离是多少米?
A. 30
B. -30
C. +60
D. 0
解析:
向东走30米,又向西走30米,因此又回到了原地,即0。所以选D。
- 把“,53%,0.35,”按从大到小的顺序排列,排在第二位是( )
A.
B. 53%
C. 0.35
D.
解析:
先全都转化成小数:0.6,0.53,0.35,0.75,从大到小排列为:0.75>0.6>0.53>0.35,所以排在第二位的是0.6,即。所以选A。
- “,,,”中最大的数是( )
A.
B.
C.
D.
解析:
分别用1减上面各数,分别得到:,,,。分子相同,分母大的分数小,因此最小的是,原分数中最大的就是。所以选D。
- “,,,”中最大的是( )
A.
B.
C.
D.
解析:
先分别乘3与1比较,、、乘3后大于1,乘3后等于1。、、乘3减去1后得出最大,所以选D。
- 三个连续奇数的和是15,它们的积是多少( )
A. 90
B. 105
C. 120
D. 210
解析:
三个连续奇数的和是15,那么这三个数分别是3,5,7。因此,积为:3×5×7=105。所以选B。
- 用四个4和三个0组成七位数,要求读出两个0,有( )种情况。
A. 2
B. 3
C. 4
D. 5
解析:
读出两个0有以下情况:4040440,4040044,4044040,4044004,4400404。所以选D。
- 1+2×3+4×5+6×7+……+48×49,结果是奇数还是偶数?
A. 奇数
B. 偶数
C. 无法判断
D. 都有可能
解析:
1以后所有的两数相乘都是奇数乘偶数,结果还是偶数,偶数个偶数相加等于偶数,1加偶数则变奇数。所以选A。
奥数六年级下册 第10讲:常见的量 课件+教案+作业: 这是一份奥数六年级下册 第10讲:常见的量 课件+教案+作业,文件包含奥数六年级下册第10讲常见的量课件pptx、奥数六年级下册第10讲常见的量教案doc、奥数六年级下册第10讲常见的量作业docx等3份课件配套教学资源,其中PPT共16页, 欢迎下载使用。
奥数六年级下册 第9讲:数的计算(二) 课件+教案+作业: 这是一份奥数六年级下册 第9讲:数的计算(二) 课件+教案+作业,文件包含奥数六年级下册第9讲数的计算二课件pptx、奥数六年级下册第9讲数的计算二教案doc、奥数六年级下册第9讲数的计算二作业docx等3份课件配套教学资源,其中PPT共16页, 欢迎下载使用。
奥数六年级下册 第8讲:数的计算(一) 课件+教案+作业: 这是一份奥数六年级下册 第8讲:数的计算(一) 课件+教案+作业,文件包含奥数六年级下册第8讲数的计算一课件pptx、奥数六年级下册第8讲数的计算一教案doc、奥数六年级下册第8讲数的计算一作业docx等3份课件配套教学资源,其中PPT共18页, 欢迎下载使用。
