












所属成套资源:四年级下册数学奥数PPT课件+教案+作业【春季课程】
奥数四年级下册 第2讲:鸡兔同笼 课件+教案+作业
展开
这是一份奥数四年级下册 第2讲:鸡兔同笼 课件+教案+作业,文件包含奥数四年级下册第2讲鸡兔同笼课件pptx、奥数四年级下册第2讲鸡兔同笼教案doc、奥数四年级下册第2讲鸡兔同笼作业docx等3份课件配套教学资源,其中PPT共18页, 欢迎下载使用。
今有雉兔同笼,上有三十五头,下有九十四足,问雉兔各几何?
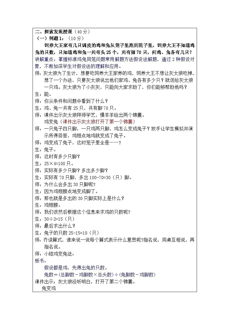
饲养大王家有几只调皮的鸡和兔从笼子里跑到院子里,饲养大王不知道鸡兔的只数,只知道鸡和兔一共有头25个,共有脚70只,问鸡、兔各有几只?
25×4=100(只)
100-70=30(只)
25-15=10(只)
鸡数=(兔脚数×总头数-总脚数)÷(兔脚数-鸡脚数)
假设都是兔,先得出鸡的只数。
70-50=20(只)
25-10=15(只)
假设都是鸡,先得出兔的只数。
假设25只都是鸡。 兔的只数:(70-25×2)÷(4-2)=10(只) 鸡的只数:25-10=15(只)
假设25只都是兔。鸡的只数:(25×4-70)÷(4-2)=15(只)兔的只数:25-15=10(只)
答:鸡有15只,兔有10只。
养殖场的草坪上有很多鸟和牛,数头有45个,数脚有144只,草坪上有几只鸟?有几头牛?
144-90=54(只)
为什么会多 出54只脚呢?
1头牛比1只鸟多2只腿
45-27=18(只)
答:草坪上有18只鸟,有27头牛。
假设都是牛,你会做吗?
芭啦啦综合教育学校四(3)班王老师带领班上48个同学去野炊,租用8辆客车,刚好坐满。其中大客车每辆限乘8人,小客车每辆限乘5人,求大、小客车各有几辆?
64-49=15(人)
用什么方法解决这个问题?
15÷(8-5)=5(辆)
答:大客车有3辆,小客车有5辆。
芭啦啦综合教育学校全校师生共304人,坐30辆客车去旅行,刚好坐满。其中每辆大客车坐12人,每辆小客车坐8人,大客车和小客车分别有多少辆?
假设30辆客车都是大客车可坐:
30×12=360(人)
360-304=56(人)
56÷(12-8)=14(辆)
30-14=16(辆)
答:大客车有16辆,小客车有14辆。
(1)假设都是鸡,先得出兔的只数。兔数=(总脚数-鸡脚数×总头数)÷(兔脚数-鸡脚数)总数-兔数=鸡数
(2)假设都是兔,先得出鸡的只数。鸡数=(兔脚数×总头数-总脚数)÷(兔脚数-鸡脚数)总数-鸡数=兔数
试试看,看谁最先算出来!
今有鸡兔同笼,上有三十五头,下有九十四足,问鸡兔各几何?
四(3)班学生期末考试平均分是74分,总分是3552分,其中男生平均分是72分,女生平均分是78分,问四(3)班男生、女生各有几人?
3552÷74=48(人)
假设所有人都是男生,总分为:
72×48=3456(分)
3552-3456=96(分)
96÷(78-72)=16(人)
48-16=32(人)
答:四(3)班男生有32人,女生有16人。
植树节那天,芭啦啦综合教育学校校长带领全体师生植树,共植树1200棵,平均每人植树6棵,平均每位老师植树8棵,平均每位学生植树4棵。问师生各有几人?
1200÷6=200(人)
假设所有人都是老师,共植树:
200×8=1600(棵)
1600-1200=400(棵)
400÷(8-4)=100(人)
200-100=100(人)
答:老师生有100人,学生也有100人。
阿派参加数学竞赛,共有18道题,做对一题得6分,做错一题倒扣2分,阿派考了60分,你知道阿派做对了几道题吗?
18×6=108(分)
108-60=48(分)
48÷(6+2)=6(道)
答:阿派做对了12道题。
做错或不做实际上要扣8分。
一次趣味竞赛有10道题,做对一题得10分,做错一题倒扣2分,米德得了76分,米德做对了多少道题?
10×10=100(分)
100-76=24(分)
24÷(10+2)=2(道)
做错或不做实际上比做对少得12分。
鸡和兔关在同一个笼里,两种动物的脚加起来一共有72只,鸡比兔多3只,鸡和兔各有几只?
鸡、兔只数相等时,共有脚
66÷(2+1)=22(只)
22÷2+3=14(只)
14-3=11(只)
答:鸡有14只,兔有11只。
水箱中的螃蟹比甲鱼多53只,螃蟹和甲鱼一共有腿508只,螃蟹和甲鱼各有几只?(螃蟹8条腿,甲鱼4条腿。)
53×8=424(只)
螃蟹和甲鱼相等时,还剩下脚
508-424=84(只)
84÷(2+1)=28(只)
答:螃蟹有60只,甲鱼有7只。
学习了本堂课,你有什么收获? 在解决鸡脚比兔脚多(或少)多少只的问题时, 先把它们转变成同样只数,然后运用1只兔的脚数是1只鸡的脚数2倍的倍数关系解题。
相关课件
这是一份奥数四年级下册 第14讲:平均数的应用 课件+教案+作业,文件包含奥数四年级下册第14讲平均数的应用课件pptx、奥数四年级下册第14讲平均数的应用教案doc、奥数四年级下册第14讲平均数的应用作业docx等3份课件配套教学资源,其中PPT共17页, 欢迎下载使用。
这是一份奥数四年级下册 第12讲:简单推理 课件+教案+作业,文件包含奥数四年级下册第12讲简单推理课件pptx、奥数四年级下册第12讲简单推理教案doc、奥数四年级下册第12讲简单推理作业docx等3份课件配套教学资源,其中PPT共17页, 欢迎下载使用。
这是一份奥数四年级下册 第9讲:神奇幻方 课件+教案+作业,文件包含奥数四年级下册第9讲神奇幻方课件pptx、奥数四年级下册第9讲神奇幻方教案doc、奥数四年级下册第9讲神奇幻方作业docx等3份课件配套教学资源,其中PPT共18页, 欢迎下载使用。
