


物理选择性必修 第一册5 实验:用双缝干涉测量光的波长同步达标检测题
展开
这是一份物理选择性必修 第一册5 实验:用双缝干涉测量光的波长同步达标检测题,共12页。试卷主要包含了单选题,多选题,实验题等内容,欢迎下载使用。
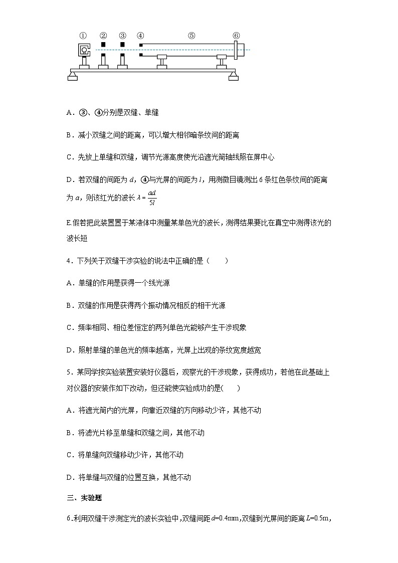
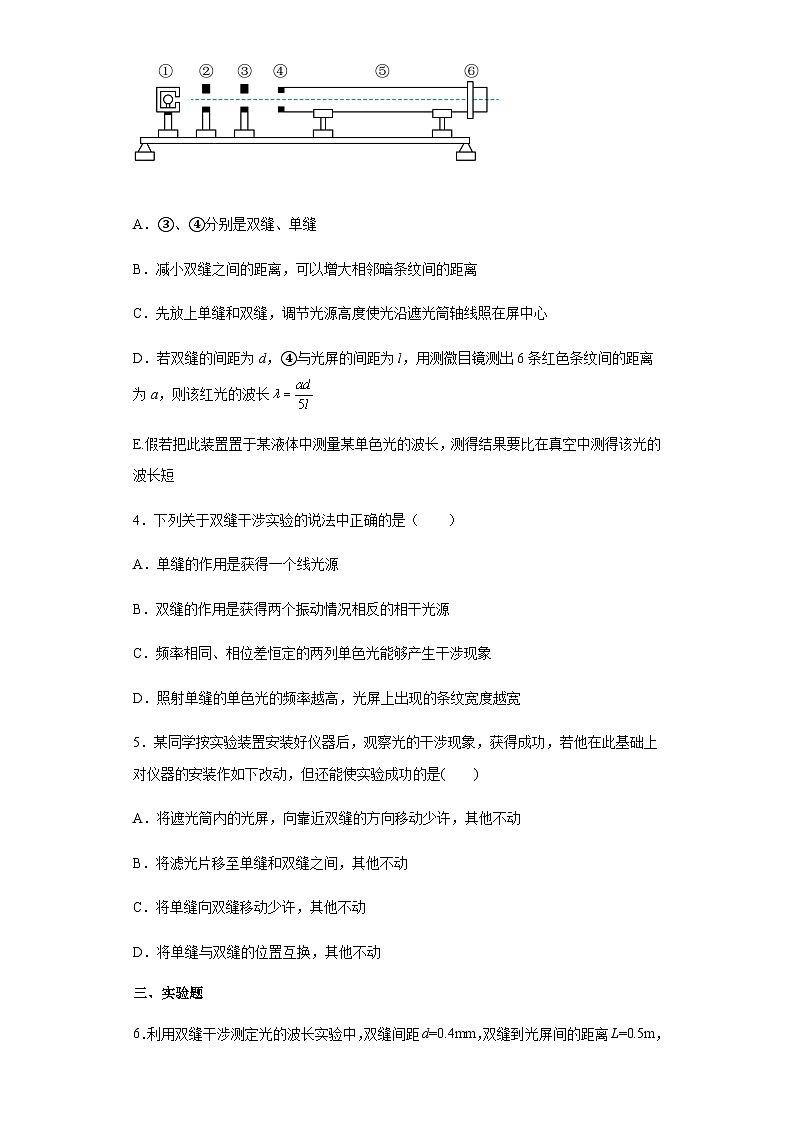
5. 实验:用双缝干涉测量光的波长一、单选题1.如图所示为一双缝干涉实验的装置图,其中光源为白炽灯泡,实验时,接通电源使光源正常发光;调整光路,使得从目镜中可以观察到清晰的干涉条纹。关于该实验,下列说法正确的是( )A.若取下滤光片,光屏上将出现彩色的干涉条纹B.将单缝向右平移一小段距离,光屏上相邻两条亮条纹中心的距离减小C.将双缝间的距离增大,光屏上相邻两条暗条纹中心的距离增大D.将红色滤光片换成绿色滤光片,光屏上相邻两条暗条纹中心的距离增大2.用单色光做双缝干涉实验,下列说法正确的是( )A.相邻两亮条纹或暗条纹的中心间距相等B.中央亮条纹宽度是两边亮条纹宽度的2倍C.屏与双缝之间的距离减小,则屏上条纹间的距离增大D.在实验装置不变的情况下,红光的条纹间距小于蓝光的条纹间距 二、多选题3.图示为“用双缝干涉测光的波长”的实验装置,从左到右依次放置①光源、②红色滤光片、③________、④___________、⑤遮光筒、⑥光屏。下列说法正确的是( )
A.③、④分别是双缝、单缝B.减小双缝之间的距离,可以增大相邻暗条纹间的距离C.先放上单缝和双缝,调节光源高度使光沿遮光筒轴线照在屏中心D.若双缝的间距为d,④与光屏的间距为l,用测微目镜测出6条红色条纹间的距离为a,则该红光的波长E.假若把此装置置于某液体中测量某单色光的波长,测得结果要比在真空中测得该光的波长短4.下列关于双缝干涉实验的说法中正确的是( )A.单缝的作用是获得一个线光源B.双缝的作用是获得两个振动情况相反的相干光源C.频率相同、相位差恒定的两列单色光能够产生干涉现象D.照射单缝的单色光的频率越高,光屏上出现的条纹宽度越宽5.某同学按实验装置安装好仪器后,观察光的干涉现象,获得成功,若他在此基础上对仪器的安装作如下改动,但还能使实验成功的是( )A.将遮光筒内的光屏,向靠近双缝的方向移动少许,其他不动B.将滤光片移至单缝和双缝之间,其他不动C.将单缝向双缝移动少许,其他不动D.将单缝与双缝的位置互换,其他不动三、实验题6.利用双缝干涉测定光的波长实验中,双缝间距d=0.4mm,双缝到光屏间的距离L=0.5m,用某种单色光照射双缝得到干涉条纹,测量了第1条至第7条亮纹之间的距离,游标卡尺的示数如图乙所示(1)分划板在第7条亮纹位置时游标卡尺读数x=______mm; (2)相邻两条亮纹间距______mm(保留三个有效数字)(3)若想增加从目镜中观察到的条纹个数,该同学可_____。A.将单缝向双缝靠近 B.将屏向靠近双缝的方向移动C.将屏向远离双缝的方向移动 D.使用间距更小的双缝(4)如果测量头中的分划板中心刻线与干涉条纹不在同一方向上,如图丙所示,则在这种情况下测量干涉条纹的间距时,测量值______实际值。(填“大于”“小于”或“等于”)7.在“用双缝干涉测光的波长”的实验中,实验装置如图丙所示。
①某次测量,测量头上的主尺和游标尺的示数如图丁所示,则此示数为___________mm。
②在观察到清晰条纹基础上,要增加观察到的条纹数目,下列操作能实现的是___________A.仅将透镜向光源移近B.仅将双缝向单缝移近C.仅换一个间距更大的双缝D.仅减小双缝到毛玻璃的距离8.在“用双缝干涉测光的波长”实验中,将双缝干涉实验仪按要求安装在光具座上(如图1),并选用缝间距为d的双缝屏。从仪器注明的规格可知,毛玻璃屏与双缝屏间的距离为L。接通电源使光源正常工作,发出白光。
(1)组装仪器时,若将单缝和双缝均沿竖直方向分别固定在a处和b处,则______。A.可观察到水平方向的干涉条纹B.可观察到竖直方向的干涉条纹C.看不到干涉现象(2)若取下红色滤光片,其他实验条件不变,则在目镜中__________。A.观察不到干涉条纹B.可观察到明暗相向的白条纹C.可观察到彩色条纹(3)分划板刻线在某条明条纹位置时游标卡尺如图3所示,则其读数为__________mm。
9.如图甲所示,为“用双缝干涉测光的波长”的实验装置。
(1)如图乙为拨杆,下列安装和操作都正确的是______;A.拨杆A处丫字叉套在单缝所在处的支柱,手持拨杆的C端,通过左右拨动来调节B小孔套住的双缝B.拨杆B处小孔套在双缝所在处的支柱,手持拨杆的C端,通过手的左右拔动来调节A丫字叉套住的单缝C.拨杆B处小孔套在双缝所在处的支柱,手持拨杆的C端,通过手的上下拨动来调节A丫字叉套住的单缝(2)若想增加从目镜中观察到的条纹个数,该同学可______;A.将单缝向双缝靠近 B.将屏向靠近双缝的方向移动C.将屏向远离双缝的方向移动 D.使用两缝之间间距更小的双缝10.如图是双缝干涉测光的波长的实验装置示意图,某次实验选用的双缝间的间距为d,毛玻璃屏与双缝间的距离为L,接通电源使光源正常工作。(1)为了达到实验目的,根据已标明的实验器材,可判断出M处的实验器材是_______;(2)若实验测得相邻亮纹中心间的距离为x,则所测单色光波长的计算式λ = ________(用题中所给的字母表示)。(3)小光同学在实验中将中心刻线分别对准第1和第5条亮条纹中央时,测量头游标尺读数分别如下图所示,则两游标尺读数分别为________mm和________mm(游标刻度对齐处已用箭头标注),如果已经测得双缝的间距d = 0.30mm、双缝和毛玻璃屏之间的距离是L = 900mm,则待测光的波长是________(计算结果保留三位有效数字)。11.如图所示,在双缝干涉测波长的实验中,已知两缝间的距离为0.3 mm,以某种单色光照射双缝时,在离双缝1.2 m远的光屏上,将测量头的分划板中心刻线与O处亮条纹的中心对齐,并将其定义为第0条亮条纹,测得第1条亮纹到第10条亮纹中心间的距离为22.78 mm,则该单色光的波长为λ=___________m,双缝到第10条亮纹中心的光程差为s=___________m,若换用频率更大的单色光照射双缝,则其形成的干涉条纹的间距将___________(选填“变小”“不变”或“变大”)。(计算结果均保留两位有效数字)
参考答案1.A【详解】取下滤光片,不同的色光干涉,在光屏上将出现彩色的干涉条纹,故A正确;若单缝向右平移一小段距离,由于双缝到光屏的距离不变,则光屏上相邻两条亮纹中心的距离不变,故B错误;根据,知将双缝的距离d增大,则光屏上相邻两条暗纹中心的距根据知红色滤光片换成绿色滤光片,光的波长变小,则光屏上相邻两条暗条纹中心的距离减小,故D错误。故选A。2.A【详解】因为相邻两亮条纹或暗条纹的中心间距,其中d为双缝间的距离,l为双缝到屏的距离,λ为光波波长,可见相邻两亮条纹或暗条纹之间的距离相等,故A正确,B错误;由公式,可知l减小,屏上条纹间距减小,故C错误;因为λ红>λ蓝,所以Δx红>Δx蓝,故D错误。故选A。3.BDE【详解】光源产生的光经滤光片变成单色光,通过单缝成为线光源,经过双缝获得相干波源,③、④分别是单缝、双缝,A错误;由可知,要增大相邻暗条纹间的距离,可减小双缝之间的距离d或增大双缝到屏的距离l,B正确;先不放单缝和双缝,调节光源高度使光沿遮光筒轴线照在屏中心,然后再放单缝和双缝,调节其位置使光屏上出现干涉条纹,C错误;相邻两条红色条纹间的距离为,再根据可得,D正确;假若把此装置置于某种液体中,由于液体的折射率大于1,所以结果将比在真空中测得光的波长短,E正确。故选BDE。
4.AC【详解】双缝干涉实验中,单缝的作用是获得一个线光源,双缝的作用是获得两个振动情况完全相同的光源,故A正确,B错误;频率相同、相位差恒定的两列光可以发生干涉现象,故C正确;由可得,频率越高,波长越短,条纹间距越窄,故D错误。故选AC。5.ABC【详解】由知:改变双缝到屏的距离L仍能得到清晰条纹,只不过条纹间距发生变化,故选项A正确;滤光片的作用是得到相干单色光,在单缝前还是在单、双缝之间不影响干涉,故选项B正确;单缝与双缝之间的距离移动少许对干涉无影响,故选项C正确;双缝发生干涉,而单缝发生衍射,故选项D错误。故选ABC。6.15.5 0.733 B 大于 【详解】(1)第7条亮纹游标卡尺主尺读数为15mm,游标读数为0.1×5mm=0.5mm,所以,最终读数为15mm+0.5mm=15.5mm。(2)第1条亮纹游标卡尺主尺读数为11mm,游标读数为0.1×1mm=0.1mm,所以,最终读数为11mm+0.1mm=11.1mm,根据公式可得。(3)若想增加从目镜中观察到的条纹个数,由相邻两个亮条纹或暗条纹的间距公式,可知减小相邻两个亮条纹或暗条纹的间距离,以增加条纹个数,可增大双缝间距d,或减小双缝到屏的距离l,故ACD错误,B正确。故选B。(4)如果测量头中的分划板中心刻线与干涉条纹不在同一方向上,则在这种情况下测量干涉条纹的间距时,由于条纹是倾斜的,所以测量值大于实际值。7.10.7 CD/DC 【详解】①游标卡尺的主尺示数为1cm,游标尺是10分度的,游标尺的第7条刻线与主尺的某刻线对齐,则示数为0.1mm×7=0.7mm,则游标卡尺的示数为10mm+0.7mm=10.7mm。②由条纹间距公式可知,若要增加观察到的条纹数目,即要减小条纹间距,仅换一个间距更大的双缝,即增大d,或者仅减小双缝到毛玻璃的距离l,所以AB错误,CD正确。故选CD。8.B C 31.85 【详解】(1)因为该实验是双缝干涉实验,是单缝,是双缝,单缝是竖直放置,则双缝也需要竖直放置,观察到的是竖直方向的干涉条纹。故选B。(2)若取下红色滤光片,白光干涉条纹为彩色的。故选C。(3)此游标卡尺精度值为0.05mm,读数等于可动刻度读数与游标尺读数之和;故有。9.B B 【详解】(1)亮条纹与分划板中心刻线不平行时,需要使单缝与双缝相互平行,转动测量头,将图中的分划板调到竖直方向并与干涉条纹平行,故AC错误,B正确。(2) 若想增加从目镜中观察到的条纹个数,应减小干涉条纹间距,根据,可知,可增大双缝间距或减小双缝到屏的距离,故B正确,ACD错误。故选B。10.单缝 10.00 16.48 【详解】(1)为获取单色线光源,白色光源后面要有滤光片、单缝,然后让单色线光源通过双缝在光屏上形成干涉图样,M处的实验器材是单缝。(2)根据得,单色光波长的表达式(3)由于游标尺第0格对齐,则根据游标卡尺的读数规则,读出图中读数为10.00mm。根据游标卡尺的读数规则有1.6cm + 24 × mm = 16.48mm 则四个亮条纹之间的距离为则相邻两条亮条纹的条纹间距由公式得m = 5.40 × 10 - 7m11.6.3×10-7 6.3×10-6 变小 【详解】由Δx=λ可得λ=Δx其中代入数据计算可得λ=6.3×10-7 m双缝到第10条亮纹中心的光程差为s=10λ即s=6.3×10-6 m若换用频率更大的单色光照射时,其波长变短,则由Δx=λ可知,干涉条纹的间距将变小。
相关试卷
这是一份教科版 (2019)选择性必修 第一册7 激光课后复习题,共9页。试卷主要包含了选择题,填空题,综合题等内容,欢迎下载使用。
这是一份高中物理教科版 (2019)选择性必修 第一册2 实验:测定玻璃的折射率练习,共7页。试卷主要包含了实验目的,实验原理,实验器材等内容,欢迎下载使用。
这是一份高中物理教科版 (2019)选择性必修 第一册第一章 动量与动量守恒定律5 碰撞测试题,共21页。试卷主要包含了选择题,填空题,综合题等内容,欢迎下载使用。