


所属成套资源:新高考英语二轮复习课时练 (含解析)
新高考英语二轮复习课时练第2部分完形填空与语法填空专题3第2 夹叙夹议文 (含解析)
展开
这是一份新高考英语二轮复习课时练第2部分完形填空与语法填空专题3第2 夹叙夹议文 (含解析),共29页。试卷主要包含了A.shpkeepers B,A.saying B,A.agree B,A.frget B,A.fds B,A.particular B,A.fighting B,A.generus B等内容,欢迎下载使用。
第2讲 夹叙夹议文
常用以下方法来解此类型试题:
解题要领
内容解读
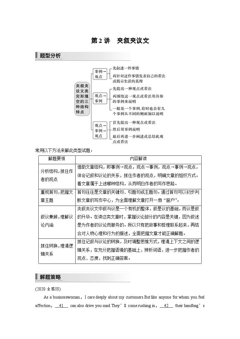
分析结构,抓住作者的观点
借助文章结构,即事例→观点,观点→事例,观点→事例→观点,体会记叙和议论的关系,抓住作者的观点,明确文章的组织方式。看文章属于上述哪种结构,从而明白作者的写作思路。
重视首句,把握文章主题
首句往往是文章的关键句、引题句或主题句。通过首句可以初步判断文章的写作中心,为全面理解文章打开一扇“窗户”。
叙议兼顾,理解议论内涵
夹叙夹议文中叙与议是一个有机的整体,叙是议的基础,而议是叙的升华。在读这类文章时,掌握议论部分的内容是关键,因为叙述是为作者的议论而服务的。所以只有把故事和哲理联系起来,再结合对人物心理和行为的描述,全面把握文章才能正确解题。
抓住转换,理清逻辑关系
抓住记叙与议论的转换,及时调整思维方式,理清上下文之间的逻辑关系,在充分把握语境的基础上,辨析词语,进一步把握作者的观点、态度,找到正确答案。
(2020·全国Ⅲ)
As a businesswoman,I care deeply about my customers.But like anyone for whom you feel affection, 41 can also drive you mad.They’ll come rushing in, 42 their handbag’s been stolen.They’ll 43 that they left it in the changing room,create havoc(混乱) and then 44 it had been in their car all the time.They’ll have out half the 45 in the shop,and want the only style you don’t have left in a 46 colour.I do know how upset the shop staff can get,but I try to persuade them to keep 47 .
I remember the first really 48 customer we had at Covent Garden.She was 49 absolutely everything,nothing was right and I was rather 50 that she became a “regular”.After a while,she 51 for the way she behaved at the beginning.She had split up with her husband the week before,was living in a flat 52 ,and since she’d found it too much to cope with (应对),she’d taken it out on 53 people.
That taught me a valuable 54 and I pass it on to the people who 55 in the market.Don’t take it 56 .If a customer is rude or difficult,just think “Maybe she’s had a row with her husband.Maybe her child’s not 57 .” Always water it down and don’t let your ego (自我) get 58 .If you do,you won’t be able to 59 it and the whole thing develops into an unpleasant scene and that 60 everyone’s day.
语篇解读 本文是一篇夹叙夹议文。商店工作人员经常会遇到难对付的顾客,作者通过自己的经历感悟到店员应该正确对待这类顾客,体谅并善待他们。
41.A.shopkeepers B.customers
C.salespersons D.receptionists
答案 B
解析 根据上一句可知作者非常关心顾客,下文举例说明了顾客的一些挑剔行为,结合But可知,此处是指顾客(customer)有时也会让人抓狂。shopkeeper店主;salesperson售货员;receptionist接待员。
42.A.saying B.pretending
C.guessing D.replying
答案 A
解析 根据上文的“come rushing in”和下文的“their handbag’s been stolen”可知,此处是指顾客冲进来说(say)自己的手提包被偷了。pretend假装;guess猜测;reply回答。
43.A.agree B.promise
C.imagine D.swear
答案 D
解析 结合语境,既然顾客认为手提包被偷,他们应该会信誓旦旦地说(swear)他们的手提包就被落在更衣室了。agree同意;promise许诺;imagine想象。
44.A.forget B.decide
C.discover D.assume
答案 C
解析 承接上文,此处是指顾客最后发现(discover)手提包一直在自己的车里。forget忘记;decide决定;assume假定。
45.A.foods B.catalogues
C.belongings D.goods
答案 D
解析 此处谈论的是在商店里发生的顾客挑剔商品的行为,他们让店员拿出店里一半的商品(goods)来选择。food食物;catalogue目录;belongings财产,所有物。
46.A.particular B.different
C.matching D.natural
答案 A
解析 根据上文的“want the only style”可知,店员拿出很多商品,但顾客想要店里没有的特定(particular)颜色。different不同的;matching相配的;natural自然的。
47.A.fighting B.smiling
C.waiting D.changing
答案 B
解析 根据上文中的upset可知顾客的这种做法让店员感到恼火,用but说明作者的意图是让他们保持良好的态度,也就是要保持微笑(smile)。fight打架;wait等待;change改变。
48.A.generous B.polite
C.careless D.difficult
答案 D
解析 根据下文可知,此处举例说明作者曾经遇到过的一个难对付的(difficult)顾客。generous慷慨的;polite有礼貌的;careless粗心的。
49.A.curious about B.displeased with
C.patient with D.uncertain about
答案 B
解析 根据下文的“nothing was right”可知,这位顾客对一切都不满意(be displeased with)。be curious about对……好奇;be patient with对……有耐心;be uncertain about对……不确定。
50.A.relaxed B.delighted
C.surprised D.embarrassed
答案 C
解析 上文提到这位顾客对一切都不满意,下文提到她成了本店的常客,这令作者感到惊讶(surprised)。relaxed放松的;delighted愉快的;embarrassed尴尬的。
51.A.searched B.argued
C.prayed D.apologized
答案 D
解析 根据下文她解释的原因可知,此处是指她为自己一开始的行为道歉(apologize)。search寻找,搜寻;argue争论,争吵;pray祈祷,祈求。
52.A.by chance B.by herself
C.on purpose D.on duty
答案 B
解析 根据上文“split up with her husband”可知,她和丈夫离婚了,独自(by herself)住在公寓里。by chance偶然地;on purpose故意地;on duty值日。
53.A.rude B.such
C.other D.lonely
答案 C
解析 她面对离婚和其他过多的压力,难免会情绪不好,因而迁怒于其他(other)人。此处take it out on表示“迁怒于……,拿……出气”。
54.A.lesson B.trick
C.skill D.trade
答案 A
解析 结合下文作者的认识可知,这件事给作者上了宝贵的一课(lesson)。teach sb.a lesson表示“给某人一个教训”。
55.A.work B.shop
C.meet D.quarrel
答案 A
解析 作者对待顾客的经验自然是想传达给那些在商场里工作(work)的人员。
56.A.kindly B.secretly
C.personally D.casually
答案 C
解析 根据下文可知,这些难应付的顾客可能遇到了某些麻烦事,店员不能太在意。take sth.personally意为“认为某事针对自己而不悦”。kindly体贴地;secretly秘密地;casually随意地。
57.A.ready B.away
C.up D.well
答案 D
解析 与上文的“Maybe she’s had a row with her husband.(或许她和丈夫吵了一架)”相呼应,此处是说或许她的孩子身体不适,此处well是形容词,意为“身体好的”。
58.A.out of sight B.in the way
C.behind the scene D.above the law
答案 B
解析 根据上文可知,顾客可能是因为自身遇到各种麻烦才变得挑剔,所以作者指出店员需要注意不能让个人的情绪妨碍(in the way)交流和沟通,要去理解顾客。out of sight看不见;behind the scene在幕后;above the law凌驾于法律之上。
59.A.stress B.expect
C.handle D.blame
答案 C
解析 本句用If来假设一种后果,如果你不能放下个人情绪,就无法处理(handle)这样的情况。stress强调;expect预料;blame责怪。
60.A.ruins B.makes
C.starts D.saves
答案 A
解析 根据上文的“an unpleasant scene”可知,遇到这种难处理的情况,处理不好会导致不愉快的场面,这将会毁掉(ruin)大家的一天。
文本整体感知
中心思想
商店工作人员经常会遇到难对付的顾客,作者通过自己的经历感悟到店员应该正确对待这类顾客,体谅并善待他们。
叙述角度
第一人称
语篇结构
事例→观点
写作要素
I;difficult customers;a “regular” customer;a valuable lesson
写作目的
体现了人与社会和谐相处的主题
技法四 析逻辑,索答案
语篇是由一些意义相关的句子根据一定的逻辑关系组织起来的语义整体。逻辑关系隐藏在句子中、句与句之间以及段落的衔接中,体现作者的写作思路和篇章意义,是贯穿整篇文章的主线。完形填空中的任何一道题该选哪个选项,在文中必有依据。因此,解答完形填空最基本的方法就是根据空格前后所提供的信息或上下文之间的逻辑关系,由逻辑关系中已知部分推断出未知部分,做出符合逻辑的判断。本文第41题和第47题可根据对立关系解题;第53题可根据因果关系解题;第59题可根据条件关系解题。
下面是完形填空中主要考查的七大逻辑关系:
(1)对立关系
对立关系包括让步、对比和转折关系,常见的标志词和短语有:but,however,yet(然而,但是),on the contrary(相反),by contrast(相比之下),unfortunately,although,even though,while(然而;虽然),nevertheless(然而,不过),whereas(然而),in spite of(尽管),regardless of(不管,不顾),anyhow(尽管),after all(毕竟),instead of(而不是),rather than(而不是),not...but...,otherwise(否则),or else,to the opposite(对立面),compared with等。
真题体验1 (2022·全国乙)
For a long time,this ineffective hiding method was 44.interpreted as evidence that children are hopelessly “egocentric”(自我中心的) creatures.But our 45.surprising research results in child developmental psychology 46 that idea.
46.A.explained B.confirmed
C.contradicted D.tested
答案 C
解析 explain解释;confirm证实;contradict相矛盾;test测试。根据前面的转折词But可知,研究结果与之前的观点相矛盾。
真题体验2 (2017·江苏)
...He swore to himself to 39.avoid music,as he hated getting to school extra early.
40 ,one day,in the music class that was 41.part of his school’s standard curriculum,he was playing idly(随意地) on the piano and found it 42.easy to pick out tunes.
40.A.Therefore B.However
C.Thus D.Moreover
答案 B
解析 本空应用过渡词,后文提到他在随意地弹钢琴(playing idly on the piano),由此可知他开始接触乐器了,与上文构成语意上的转折关系,因此选however“可是”。therefore和thus表示因果关系;moreover表示递进关系。
(2)并列和递进关系
并列和递进关系常用的标志词和短语有:and,even,or,neither...nor...,not only...but (also)...,similarly等。
真题体验3 (2019·北京)
The students who he’s 15.driven have gone on to become physicians,teachers and engineers,but what they’ve also got out of their time in school is finding a role model and a friend in Wilson.Some students 16 call him “Grandpa”.
16.A.even B.ever
C.once D.already
答案 A
解析 根据语境,此处表示这些大学生视威尔逊为楷模和朋友,甚至(even)亲切地叫他“爷爷”。
真题体验4 (2022·全国甲)
A year later,much to my 58.delight,this man produced a little box with a ring and proposed to me.He did not kneel(跪) down,nor did I 59 him to.That’s only for giving 60.water to the dogs that brought us together.
59.A.beg B.trust
C.need D.aid
答案 C
解析 beg乞求;trust信任;need需要;aid帮助。由下文“That’s only for giving 60.water to the dogs”可知,之前史蒂夫给作者的爱犬喂水这一举动就足以拉近他们两人的关系,因此作者也不需要他下跪。此处nor表示递进关系,意为“也不”。
(3)目的和因果关系
目的和因果关系常用的标志词和短语有:because,for,since,as(因为),thus(因此),hence(因此),therefore,so,so...that...,such...that...,in order that,in case,consequently(因此),accordingly,due to,thanks to,on account of(由于,因为),because of,seeing that(由于,因为),in that(因为),now that,as a result,for this reason等。
真题体验5 (2021·浙江)
My mother was so 51.touched by her gesture that she decided to go back to the store and give the cashier(收银员) a five-dollar bill to keep on hand 52 the same happened to someone else if they didn’t have enough 53.money for all of their groceries.
52.A.in case B.even if
C.as though D.so that
答案 A
解析 in case以防万一;even if即使;as though好像;so that以便。根据语境可知,受到陌生女士的启发,作者的母亲决定在收银台放5美元,以防别人也遇到类似的情况。
(4)条件关系
条件关系常用的标志词和短语有:if,unless,whether,supposing,on condition that,provided that,depending on等。
经典体验6
As you mark off another “Earth Day” in your calendars,content that for at least 24 hours I remained in your thoughts,I want to remind you that I am sick.I’m frightened that 1 I can’t soon receive the appropriate medicine and care I need,my illness will become terminal beyond all cures.
1.A.when B.though
C.if D.unless
答案 C
解析 句意为:我担心如果我不能很快地得到我所需要的适当的药物和护理,我的病就会变成不治之症。if引导条件状语从句。
(5)时间关系
时间关系常用的标志词和短语有:before,since,as(随着),until,meanwhile,at the moment,when,whenever,as soon as等。
真题体验7 (2020·江苏)
For him,it was one thing to 49.accept his own fate of being blind and quite another to allow something to continue 50 it could be fixed so easily.This moved him to action.
50.A.until B.when
C.unless D.before
答案 B
解析 根据下文“This moved him to action.”可知,对他来说在可以如此容易解决的情况下,让事情继续下去完全是另一回事。when“当……的时候”,符合此处语境。
(6)层次和顺序关系
层次和顺序关系常用的标志词和短语有:besides,finally,first,firstly,further,eventually,in the first place,last,next,second,secondly,third,thirdly,to begin with,to start with,on the one hand...on the other (hand)...等。
真题体验8 (2018·江苏)
49 ,the couple found that their bodies turned for the better,with re-found strong muscles that they thought had 50.lost forever.
49.A.Initially B.Eventually
C.Temporarily D.Consequently
答案 B
解析 最后(eventually),夫妻俩发现他们的身体都有所好转。initially最初;temporarily临时地;consequently因此,所以。
(7)例证关系
例证关系常用的标志词和短语有:all in all,altogether,in brief,in sum,in conclusion,in short,in summary,on the whole,to sum up,to summarize,as a proof,as an example,for example,for instance,to name but a few,in particular,just as,namely,such as,that is,as to,say等。
经典体验9
“I hope this method would be put into practice in the near future, 1 in the next 10 years,” he says.
1.A.imagine B.say
C.suppose D.consider
答案 B
解析 say在此处用作举例,意为“譬如,比方说”。
技法五 据搭配,知答案
完形填空中,有时会涉及短语,以动词短语为主,偶见介词短语等。解题时,可以通过仔细观察和回忆所学知识,进行有效推断,选择正确答案。本文第49、52和58题便是依据搭配确定答案的。
真题体验 (2022·新高考全国Ⅰ)
I was 43.worried that our 15-month-old boy would fall into the creek(小溪).I tied a rope around his waist to keep him near to our spot.That lasted about ten minutes.He was 44. uncomfortable,and his crying let the whole campground know it.So 45 tying him up,I just kept a close eye on him.It 46.worked—he didn’t end up in the creek.My three-year-old,however,did.
Another time,we rented a boat in Vallecito Lake.The sky was clear when we 47 ,but storms move in fast in the mountains,and this one quickly 48. interrupted our peaceful morning trip.
45.A.due to B.instead of
C.apart from D.as for
答案 B
解析 due to由于;instead of代替,而不是;apart from除了;as for至于。根据上文“He was 44.uncomfortable,and his crying let the whole campground know it.”以及下文“I just kept a close eye on him”可推知,此处指孩子被绑上绳子后感觉不舒服,所以作者放弃在他身上绑绳子,而是密切关注着他。
47.A.signed up B.calmed down
C.checked out D.headed off
答案 D
解析 sign up注册,报名;calm down冷静下来;check out退房;head off启程,出发。根据上文“The sky was clear”以及下文“but storms move in fast in the mountains”可推知,此处指天气突然变化,出发时天气还很晴朗。
技法六 重平行,觅逻辑
文章中的意群总是通过一定的逻辑关系连在一起,特别是并列平行的结构。这些结构要么通过标点符号体现,要么通过并列连词连接。一般来说,这些平行结构所表达的语境是一致的,考生解题时要特别注意这一点。本文第44题和第50题便是此技法的体现。
真题体验 (2020·全国Ⅰ)
One day they’ll 47 and discover that everything they’ve always known about windows is a 48.lie.
47.A.win out B.give up
C.wake up D.stand out
答案 C
解析 根据空格后的discover可知,此处表示总有一天孩子们会醒悟过来(wake up)。空处和discover 是and连接的两个并列谓语。win out终于成功;give up放弃;stand out突出,显眼。
(2022·安徽江南十校一模联考)
When in college,I liked natural world,but didn’t love it.And the more I looked at what was 1 —an exploding world population,exploding levels of resource consumption,etc.—the 2 I became.
Then,I decided to 3 and something funny happened.It’s a long 4 ,but basically I became a birdwatcher.At first I did this not without significant 5 ,because anything that 6 real passion is uncool.But little by little,I developed this 7 first for the new species discovered and then,magically,I could 8 my heart overflow with love whenever I looked at a bird,any bird.That’s where a(n) 9 mixture surfaced—my anger about the 10 was only increased when I learned more about the 11 that birds face;however,as I engaged in bird conservation,it became surprisingly 12 to live with that anger.
I guess my love for birds forced me to face a less self-centered part of myself that I’d never even known 13 .It was a self that I had to either 14 or reject.My anger actually is rooted in the 15 that we’re alive for a while but will die before long.Once again,I can either 16 this fact or,by way of 17 ,embrace it.
When we stay in our room shrugging our shoulders,the problems outside are incredibly 18 .But when we go out and put ourselves 19 real people,or even just real animals,there’s a very real chance that some love might 20 .
语篇解读 本文是一篇夹叙夹议文。文章主要介绍了作者通过观鸟,改变了自己对待自然的态度——从喜欢自然到热爱自然、从因环境问题而愤怒到与愤怒共处。
1.A.right B.wrong
C.elegant D.delicate
答案 B
解析 right正确的;wrong有问题的;elegant优雅的;delicate微妙的,易碎的。根据空后“an exploding world population,exploding levels of resource consumption”可知,这些是自然环境所面临的问题。
2.A.happier B.angrier
C.sadder D.thirstier
答案 B
解析 happier更高兴的;angrier更生气的;sadder更难过的;thirstier更渴的。根据下文“my anger about the was only increased”可知,此处是信息词anger的词汇复现,也是作者对大自然的态度转变中贯穿始终的一种情绪。
3.A.change B.go
C.develop D.remove
答案 A
解析 change改变;go去;develop发展;remove移除。根据上文“When in college,I liked natural world,but didn’t love it.”和下文“but basically I became a birdwatcher”可知,作者是想要“改变”。
4.A.way B.effect
C.case D.story
答案 D
解析 way方法;effect影响;case例子;story故事。It’s a long story意为“说来话长”,与下文的“but basically”相呼应。
5.A.importance B.preference
C.guidance D.resistance
答案 D
解析 importance重要性;preference偏爱,喜爱;guidance向导,引导;resistance抵抗,反抗。根据下文“uncool”可知,作者一开始去观鸟是不无“抵抗”心理的。
6.A.tolerates B.declares
C.betrays D.indicates
答案 C
解析 tolerate忍受;declare宣布;betray背叛;indicate表明。根据空后“real passion is uncool”可知,任何“违背”了真实情感的事情都是不酷的。
7.A.passion B.definition
C.reality D.significance
答案 A
解析 passion热爱,激情;definition定义;reality现实,事实;significance重要性。根据上文“that real passion is uncool”可知,作者违背了激情,结合下文语境,他一点点地培养出了这种“激情”。
8.A.sense B.watch
C.hear D.touch
答案 A
解析 sense感觉;watch观看;hear听到;touch接触。作者神奇地发现他在看到任何鸟儿时,都能在内心“感觉”到爱。
9.A.ambitious B.familiar
C.curious D.entire
答案 C
解析 ambitious有野心的;familiar熟悉的;curious好奇的,稀奇古怪的;entire完全的。根据下文作者所提的两种情况——愤怒在增加,和愤怒共处可知,作者认为这是一种“奇怪”的矛盾体。此空侧重考查熟词生义,“curious”意为“strange and unusual”。
10.A.birds B.heart
C.species D.planet
答案 D
解析 bird鸟;heart心;species物种;planet星球。作者在文中反复提及“anger”,从第一段开始说明他的“anger”是源自“自然界”面临的问题,“planet”是我们的星球,与自然界匹配。
11.A.traps B.controls
C.enemies D.threats
答案 D
解析 trap陷阱,圈套;control管理;enemy敌人;threat威胁。当作者了解到更多鸟儿们所面临的“威胁”时,他对自然界所面临的问题就更加感到愤怒。
12.A.harder B.easier
C.worse D.better
答案 B
解析 harder更艰难的;easier更容易的;worse更糟糕的;better更好的。前文提到作者对自然界存在问题的愤怒有增无减,中间用“however”进行转折,后文显示作者的结论是应该走到大自然中,由此可知,作者变得“更容易”与自己的愤怒共处。
13.A.moved B.faded
C.existed D.panicked
答案 C
解析 move搬家,移动;fade逐渐消失,褪色;exist存在;panic恐慌。对鸟儿的热爱让作者不得不面对自己“不那么以自我为中心的”一面——而作者以前从来不知道自己这一面的“存在”。
14.A.deny B.rescue
C.polish D.accept
答案 D
解析 deny否认;rescue拯救;polish磨光,润色;accept接受。根据本空后的“reject”和下文的“embrace”可知,这是一组词义相对的词——作者要么“接受”要么拒绝。
15.A.cycle B.mistake
C.fact D.failure
答案 C
解析 cycle循环;mistake错误;fact事实;failure失败。根据下文该词的同位语从句“that we’re alive for a while but will die before long”可知,这是一个“事实”。下文this fact也是提示。
16.A.run from B.run for
C.run into D.run after
答案 A
解析 run from逃避,逃离;run for竞选;run into冲进,撞上;run after追求。“run from”和下文的“embrace”是相对的关系。
17.A.life B.death
C.love D.anger
答案 C
解析 life生活;death死亡;love爱;anger怒气。作者可以拥抱“the fact”正是源于走出去观鸟后对鸟儿产生的“爱”。
18.A.obvious B.fearsome
C.simple D.delightful
答案 B
解析 obvious明显的;fearsome令人生畏的;simple简单的;delightful令人愉快的。作者通过首尾呼应总结全文——当我们在家耸肩无奈,只会觉得外面的问题很“可怕”。这与作者一开始对待自然界的态度一样。
19.A.in exchange for B.in relation to
C.in control of D.in agreement with
答案 B
解析 in exchange for用……交换;in relation to关于,涉及;in control of管理,掌控;in agreement with与……一致,同意。根据上文,作者走进大自然,跟鸟儿产生了某种“联系”,他才开始热爱大自然。
20.A.occur B.hurt
C.skip D.disappear
答案 A
解析 occur发生;hurt受伤;skip跳过,略过;disappear消失。根据上文作者爱鸟的经历可知,当我们走出去,与真实的人或者即使只是真实的动物建立联系时,就很有可能会产生热爱之情。
强化练(二十四) 夹叙夹议文(1)
A
(2022·江西赣州一模)
When 2020 began,the thought of going through a pandemic(疫情) was the last thing on my mind.Like most of you,I was busy 1 for cheer competitions,studying for classes and so on.Then,the 2 fell apart before my eyes.I quickly learned that my “normal” could be 3 in a second.Those first few 4 days revealed just how hard it was for me and other teenagers.But it was even harder on the 5 who lived in an assisted living home and couldn’t have any 6 .
I called a few of my cheer friends and began to make plans to 7 the day of the elderly there.We may not have been able to go inside,but we could 8 visit through the windows.When we 9 we found out that the residents had been 10 all day when “the cheerleaders” were coming.They were so excited! We 11 their windows with flowers,pictures of sunshine,and happy 12 .It was the most special feeling to remind them that the world hadn’t 13 them.When we finished our 14 ,not only did they have the biggest smiles on their faces,but we had the biggest smiles on ours,which they could not see through our 15 !
During this pandemic,I 16 that each of us can remember to be 17 of others,especially those like the elderly.Some of them don’t even 18 why they cannot be visited by their loved ones.I 19 you to think of ways that you can safely 20 happiness to your local nursing home residents.We’re all in this together,and I’ve learned that the small things we do for others really do matter.
语篇解读 这是一篇夹叙夹议文。文章主要介绍了疫情期间作者和啦啦队队友们去养老院送温暖的活动,作者希望在疫情期间,我们每个人都能记得为他人着想,特别是老年人。
1.A.making B.preparing
C.caring D.calling
答案 B
解析 make制作;prepare 准备;care照顾;call呼喊。根据下文的“for cheer competitions”可知,此处用prepare与for搭配,表示为啦啦队比赛做准备。
2.A.world B.space
C.stage D.case
答案 A
解析 world 世界;space 空间;stage 阶段,舞台;case 情况。分析语境再结合上文“going through a pandemic”可知,文章中提到了疫情问题,所以此处指“世界”在作者眼前崩塌。
3.A.thrown away B.turned down
C.picked out D.taken away
答案 D
解析 throw away 扔掉;turn down 调小,拒绝;pick out 挑选;take away 带走。文章第一句提到了疫情,再根据空格前的“my ‘normal’ could be”可知,此处用taken away表示正常生活可以一瞬间“被夺走”。
4.A.relaxing B.cheerful
C.scary D.extra
答案 C
解析 relaxing 令人轻松的;cheerful 高兴的;scary 恐怖的;extra 额外的。根据下文“how hard it was for me and other teenagers”可知,前几天是“令人恐怖的”几天。
5.A.disabled B.injured
C.young D.elderly
答案 D
解析 disabled 残疾的;injured 受伤的;young 年轻的;elderly 年老的。根据下文“who lived in an assisted living home”和“the day of the elderly there”可知,此处应该是指养老院的“老年人”。
6.A.friends B.guides
C.visitors D.assistants
答案 C
解析 friend朋友;guide向导;visitor访客;assistant助理。分析语境可知,由于疫情原因,对于住在养老院的人来说应该是没有“访客”符合语境。
7.A.assess B.brighten
C.value D.burn
答案 B
解析 assess 评价,评定;brighten (使)增添乐趣,使高兴;value 重视;burn 燃烧。根据上文可知,那些没有访客的老年人情况是糟糕的,所以此处用brighten来表示为老年人“增添乐趣”。
8.A.certainly B.completely
C.suddenly D.randomly
答案 A
解析 certainly 无疑,肯定;completely 完全地;suddenly 突然地;randomly 随机地。分析语境再根据空格前的but可知,上下文是转折关系,所以此处指我们“肯定”可以透过窗户拜访符合语境。
9.A.left B.moved
C.arrived D.returned
答案 C
解析 leave离开;move移动;arrive到达;return返回。根据下文“we found out that the residents”可知,此处是指当我们“到达”时。
10.A.arranging B.showing
C.imagining D.asking
答案 D
解析 arrange安排;show展示;imagine想象;ask问。根据下文“when ‘the cheerleaders’ were coming”可知,此处是指老人们整天问这个问题。
11.A.drew B.repaired
C.decorated D.surrounded
答案 C
解析 draw 绘画;repair修理;decorate装饰;surround围绕。根据下文“with flowers,pictures of sunshine”可知,此处指用这些东西来“装饰”他们的窗户。
12.A.spirits B.labels
C.advertisements D.messages
答案 D
解析 spirit精神;label标签;advertisement广告;message信息,留言。根据上文可知,此处是用来装饰窗户的东西,所以用happy messages表示用“幸福的留言”来装饰窗户符合语境。
13.A.forgotten B.punished
C.misunderstood D.accepted
答案 A
解析 forget忘记;punish惩罚;misunderstand误解;accept接受。分析语境可知,上文提到我们用鲜花、充满阳光的图片和幸福的留言来装饰老年人的窗户,所以此处指以此来提醒他们世界没有“忘记”他们。
14.A.questions B.creations
C.supplies D.celebrations
答案 B
解析 question问题;creation创造,作品;supply供应品;celebration庆祝。根据前文可知,我们用好多东西装饰他们的窗户,可以理解为这是我们创造的作品,所以此处是指当我们完成“作品”时。
15.A.appearances B.telescopes
C.masks D.glasses
答案 C
解析 appearance外表;telescope望远镜;mask口罩,面具;glasses眼镜。分析语境可知,疫情期间应该是佩戴口罩的。
16.A.hope B.mean
C.determine D.warn
答案 A
解析 hope 希望;mean 意味着;determine 决定;warn 警告。根据下文“each of us can remember to”可知,此处表达的是一种希望。
17.A.tired B.considerate
C.guilty D.proud
答案 B
解析 tired 劳累的;considerate 体贴的;guilty 内疚的;proud 自豪的。根据下文“especially those like the elderly”可知,此处用considerate表示我们要关心、体贴老年人。
18.A.understand B.suspect
C.remind D.deny
答案 A
解析 understand 明白,理解;suspect 怀疑;remind 提醒,使想起;deny 否认。根据下文的“why they cannot be visited by their loved ones”可知,此处指他们有些人不能“理解”这种情况。
19.A.send B.encourage
C.choose D.refuse
答案 B
解析 send 发送;encourage 鼓励;choose 选择;refuse 拒绝。根据下文“you to think of ways(你想办法)”可知,此处指“鼓励”你想办法。故选B项。
20.A.promise B.report
C.sell D.bring
答案 D
解析 promise 承诺;report 报告;sell 卖;bring 带来。根据下文“to your local nursing home residents”可知,此处用bring来表示给养老院的老人“带来”快乐。
B
I have a vivid memory from when I was two years old.My uncle was holding me up in the air so I could 1 my mom’s washing machine,and I was 2 by the clothes swimming in circles in the water.
The first real 3 I ever owned was a camel hair overcoat with a matching fur hat. 4 I loved clothing,my mom and grandma 5 my enthusiasm by taking me shopping,pleasing me with fine clothes,and 6 me to care for them.
My love of 7 only deepened as I grew older.I learned how to wash,dry and 8 my own clothes in my teens.While on a college-student 9 ,I washed my wool sweaters myself to save money.What I 10 from the lessons of my laundry teacher were not just the how-tos.He explained five “love languages”—ways to 11 and experience love.Mine is service.That’s what caring for clothes 12 for my grandma,for my mom,and now for me. 13 duty,service is the way I show others love— 14 I’m washing my husband’s shirts,or washing the tablecloth in preparation for a party.
Changing our mindsets from 15 cleaning clothes to caring for others is key to changing our 16 about laundry.Caring for our loved ones’ clothes shows them love.When their clothes are 17 ,smell wonderful,and look great,our loved ones feel as if they can 18 the world,and their days become brighter.
That’s 19 for you and your clothes as well.And don’t you 20 that?
语篇解读 本文是一篇夹叙夹议文。文章讲述了作者从小喜欢洗衣服,并随着年龄的增长,在洗衣服过程中领悟到,为别人服务是一种爱的表达,是幸福的感受。
1.A.examine B.watch
C.discover D.recognize
答案 B
解析 examine检查;watch注视,观看;discover发现;recognize认出。根据上文可知,作者两岁时,身形很小,需要叔叔举起,才能看到洗衣机。
2.A.confused B.shocked
C.attracted D.inspired
答案 C
解析 confuse使迷惑;shock使震惊;attract吸引;inspire启发。根据前文可知,作者想看洗衣机,因此是被在水里转圈的衣服吸引住了。
3.A.garment B.blanket
C.equipment D.material
答案 A
解析 garment衣服;blanket毯子;equipment设备;material材料。根据下文“a camel hair overcoat with a matching fur hat”可知,这两件都是衣服类。
4.A.Suspecting B.Explaining
C.Admitting D.Knowing
答案 D
解析 suspect怀疑;explain解释;admit承认;know知道。根据下文可知,作者的妈妈和奶奶知道作者非常喜欢衣服,才带她去购物。
5.A.fostered B.checked
C.controlled D.showed
答案 A
解析 foster培养;check检查;control控制;show展示。根据本句“my mom and grandma my enthusiasm by taking me shopping,pleasing me with fine clothes”可知,妈妈和奶奶是为了教或者培养作者一些东西。
6.A.ordering B.allowing
C.persuading D.teaching
答案 D
解析 order命令;allow允许;persuade说服;teach教。根据语境可知,此处指教作者如何护理衣服。
7.A.clothing B.shopping
C.laundry D.cleaning
答案 C
解析 clothing 衣服;shopping购物;laundry 洗衣服;cleaning清洁。根据下文“I learned how to wash,dry” 可知,作者喜欢洗衣服,才会去学洗衣服。
8.A.design B.iron
C.sew D.pack
答案 B
解析 design设计;iron熨烫;sew缝;pack打包。根据设空句“I learned how to wash,dry”可知,三个动作是并列递进关系,熨烫衣服符合语境。
9.A.trip B.diet
C.budget D.programme
答案 C
解析 trip旅行;diet节食;budget预算;programme项目。根据下文“I washed my wool sweaters myself to save money”可知,这是因为考虑到一名大学生的预算。
10.A.gained B.expected
C.collected D.judged
答案 A
解析 gain获得,收获;expect期待;collect收集;judge评判。根据下文“from the lessons of my laundry teacher”可知,跟老师学习会有收获。
11.A.seek B.praise
C.discuss D.express
答案 D
解析 seek寻找;praise赞美;discuss讨论;express表达。根据下文“service is the way I show others love”可知,老师教作者如何表达和体验爱。
12.A.proved B.meant
C.reflected D.cost
答案 B
解析 prove证明;mean意味着;reflect反映;cost花费。根据本句可知,这就是洗涤和护理衣服对妈妈、奶奶以及作者的意义。
13.A.Far beyond B.As for
C.Regardless of D.Due to
答案 A
解析 far beyond远超出;as for至于;regardless of不管;due to由于。根据下文“service is the way I show others love”可知,设空处表示远超出责任感。
14.A.because B.though
C.whether D.unless
答案 C
解析 because因为;though虽然;whether是否;unless除非。根据空后“I’m washing my husband’s shirts,or washing the tablecloth in preparation for a party”可知,此处是固定搭配whether...or...,意为“不管……或者/还是……”。
15.A.really B.entirely
C.actually D.simply
答案 D
解析 really真正地;entirely完全地;actually实际上;simply简单地,单纯地。根据本句“from cleaning clothes to caring for others”可知,这里指从单纯地洗衣服到关心他人的思维模式的转变。
16.A.practices B.attitudes
C.hobbies D.comments
答案 B
解析 practice练习;attitude态度;hobby爱好;comment评论。根据上文“Changing our mindsets”可知,此处指态度的转变。
17.A.neat B.plain
C.expensive D.unique
答案 A
解析 neat整洁的;plain朴素的;expensive昂贵的;unique独一无二的。根据上文“cleaning clothes”可知,洗完的衣服是干净整洁的。
18.A.fight against B.look through
C.take on D.find out
答案 C
解析 fight against对抗;look through浏览;take on承担;find out弄清楚,查明。根据下文“and their days become brighter”可知,and连词表示前后两个动作是并列关系,应使用积极性的词汇,承担世界,也就意味着积极生活。
19.A.fun B.true
C.basic D.secret
答案 B
解析 fun有趣的;true真的;basic基础的;secret秘密的。固定句型it/that is true...as well 意为“……也是如此”。
20.A.envy B.obey
C.celebrate D.deserve
答案 D
解析 envy羡慕;obey遵守;celebrate庆祝;deserve应得。根据语境可知,对别人表达爱的同时也应得到爱。
强化练(二十五) 夹叙夹议文(2)
A
(2022·河南洛阳一模)
Last week I wrote about how giving to others can and does lift your life and brings more happiness,contentment,and even better health and a longer life.It must have 1 me to practice what I was preaching(宣扬) because later I 2 myself in my car driving to the high school that all my kids attended and going 3 to the office where I made a pretty sizable donation.
As I walked out of the building,I felt so good and happy in the 4 of my heart and brain that I 5 another school.I made a couple more 6 that day and felt like I was on top of the 7 .It’s very 8 that when I make donations,including all those $2 bills that I 9 give to kids,I always feel that I 10 much more out of it than the recipient(接受者).What a great 11 it gives me! As science has proved,there is a great 12 between the brain and the 13 .This allows us humans to help and 14 our entire physical being by what we run through our heads. 15 is one of those things that can set off a lot of good 16 feelings in our bodies.
Most of us,when we talk about giving,tend to think 17 in terms of giving money.But there are so many other ways and things to give.With very little 18 ,I came up with this list of things we can give to others that can be a 19 help to those people and,at the same time,can give a 20 to our brains,souls,and bodies.
语篇解读 本文是一篇夹叙夹议文。文章主要论述了作者认为帮助别人的同时也是对自己的提升。
1.A.attracted B.prohibited
C.motivated D.allowed
答案 C
解析 attract吸引;prohibit禁止;motivate鼓舞,激励;allow允许。根据下文“to practice what I was preaching(宣扬)”可知,作者按照他自己宣扬的去做了,所以应该是受到了他宣扬的信条的鼓舞。
2.A.found B.devoted
C.committed D.dressed
答案 A
解析 find发现;devote奉献;commit使致力于;dress给……穿。此处考查find sb.doing sth.“发现某人正在做某事”。
3.A.suddenly B.specially
C.well D.straight
答案 D
解析 suddenly突然;specially特别;well好;straight直接。根据下文“where I made a pretty sizable donation”可知,作者并没有去看孩子们,而是直接去了办公室进行捐赠。
4.A.presence B.center
C.edge D.absence
答案 B
解析 presence出现;center中心;edge边缘;absence缺席。根据下文“of my heart and brain”可知,应该是作者从内心就感到很高兴。
5.A.got through B.registered for
C.rolled over D.headed for
答案 D
解析 get through通过;register for注册;roll over翻滚;head for朝……去,前往。根据下文“another school”可知,作者在自己孩子的学校捐赠之后又前往了另一个学校。
6.A.donations B.experiments
C.predictions D.decisions
答案 A
解析 donation捐赠;experiment实验;prediction预计;decision决定。根据上文“where I made a pretty sizable donation”可知,作者是去那些地方捐赠了。
7.A.voice B.building
C.world D.mountain
答案 C
解析 voice声音;building建筑;world世界;mountain山。根据上文可知,作者在做完捐赠之后很高兴,所以感觉他的人生达到了顶峰,好像处在世界之巅一样。on top of the world欣喜若狂,幸福到极点。
8.A.surprising B.interesting
C.annoying D.convincing
答案 B
解析 surprising吃惊的;interesting有趣的;annoying烦人的;convincing令人信服的。根据下文可知,作者觉得他作为给予者比接受者得到的东西都要多这件事很有趣。
9.A.often B.purely
C.simply D.deliberately
答案 A
解析 often经常;purely纯粹;simply简单地;deliberately故意地。根据下文“give to kids”可知,这里是指作者平时经常给自己的孩子们钱。
10.A.make B.share
C.get D.change
答案 C
解析 make制作;share分享;get得到;change改变。根据下文“much more out of it than the recipient(接受者)”可知,这里是表达作者感觉他作为给予者比接受者得到的东西都多。
11.A.shock B.feeling
C.gift D.comfort
答案 B
解析 shock震惊;feeling感觉;gift礼物;comfort令人安慰的事物。根据上文可知,这是作者的感觉。
12.A.difference B.restriction
C.gap D.connection
答案 D
解析 difference不同;restriction限制;gap沟;connection联系。根据下文“between the brain and the .This allows us humans to help and our entire physical being by what we run through our heads.”可知,这是指两者之间有联系。
13.A.body B.heart
C.muscle D.ankle
答案 A
解析 body身体;heart心脏;muscle肌肉;ankle脚踝。根据下文可知,这里指大脑和身体的关系,大脑里想到的想法支配身体去做。
14.A.handle B.improve
C.spread D.block
答案 B
解析 handle解决;improve改善;spread传播;block阻挡。根据上文可知,通过帮助别人可以让自己更快乐,身体更健康。
15.A.Purchasing B.Organizing
C.Giving D.Changing
答案 C
解析 purchase购买;organize组织;give给予;change改变。根据上文可知,是作者给予别人的行为让他感到快乐。
16.A.official B.foreign
C.familiar D.positive
答案 D
解析 official官方的;foreign外国的;familiar熟悉的;positive积极的。根据上文可知,让作者感到快乐的事情是好的积极的事情。
17.A.fortunately B.constantly
C.primarily D.eventually
答案 C
解析 fortunately幸运地;constantly不断地;primarily主要地;eventually最后。根据下文可知,作者认为帮助别人还有很多其他的方式和事情可以做,说明大部分人认为主要的还是通过给钱的方式去做。
18.A.effort B.contribution
C.requirement D.chance
答案 A
解析 effort努力;contribution贡献;requirement要求;chance机会。根据上下文可知,作者没有费很大劲就想到了很多帮助别人的办法。
19.A.real B.legal
C.formal D.huge
答案 D
解析 real真正的;legal合法的;formal正式的;huge巨大的。根据上文中的“sizable”可知,作者认为可以很大程度上帮助到别人。
20.A.terminal B.lift
C.train D.rest
答案 B
解析 terminal终点;lift上升,提升;train训练;rest休息。根据文章开头“lift your life”可知,作者认为,做好事可以让自己有所提升。故选B。
B
(2022·安徽安庆二模)
It’s a lesson that I’ve returned to again and again throughout my writing career.To this day,I 1 think of Miss Dennis whenever I write a 2 that creates in words the 3 I want readers to see.
Take,for instance,this sentence:Miss Dennis always 4 a dark-colored,woolen skirt,a tailored white blouse and a black sweater thrown over her 5 and held together by a little pearl(珍珠) chain.Can you 6 her?I can.
But it was not Miss Dennis’ 7 that made her differ from others.What really made her 8 was her deep commitment to 9 each student’s creative thinking.“The 10 of good writing,” she told us over and over again,“is the writer’s ability to find his own 11 voice and then use it to tell an 12 story.”Most of us had never known we had a story to tell, 13 a fun one.But soon the stories started 14 from some inner wellspring(源泉).
My usual 15 was to write like Colette on Monday,one of the Bronte sisters on Wednesday,and Mark Twain on Friday.Miss Dennis 16 me not to do that any more 17 ,“How will you find out what you have to say if you 18 trying to say what other people have already said?It’s 19 that is important to good writing.” I’ve 20 these words because they were then,and are now,important to me.
语篇解读 本文是一篇夹叙夹议文。文章讲述了丹尼斯小姐曾经在写作方面对作者的教导一直深刻影响着作者。
1.A.seldom B.also
C.even D.still
答案 D
解析 seldom很少;also也,还;even甚至;still仍然。根据前文“I’ve returned to again and again throughout my writing career”和本句时间状语“To this day”可知,此处表示作者在写句子时反复想到丹尼斯小姐,是持续的动作。“仍然”符合题意。
2.A.book B.sentence
C.letter D.note
答案 B
解析 book书;sentence句子;letter信;note笔记。根据后文“Take,for instance,this sentence...”可知,作者是通过写句子创造情景。
3.A.movie B.program
C.picture D.match
答案 C
解析 movie电影;program节目;picture图片,情景;match比赛。根据后文可知,作者举例描述的是丹尼斯小姐的穿着,读者阅读到此时会自觉在脑海中浮现相应的情景。
4.A.wore B.bought
C.borrowed D.rented
答案 A
解析 wear穿;buy买;borrow借入;rent租。根据后文“a dark-colored,woolen skirt”可知,此处表示穿着裙子。
5.A.legs B.shoulders
C.hands D.knees
答案 B
解析 leg腿;shoulder肩膀;hand手;knee膝盖。根据上文“a black sweater thrown over”可知,黑色毛衣应是披在丹尼斯小姐的肩膀上。
6.A.persuade B.help
C.consult D.see
答案 D
解析 persuade说服;help帮助;consult咨询;see看见。根据上文“the I want readers to see”可知,作者想通过句子描述让读者看到一些画面。
7.A.appearance B.performance
C.ability D.contribution
答案 A
解析 appearance外貌;performance表现;ability能力;contribution贡献。根据上文举的例子可知,描述的是丹尼斯小姐的穿着。此处应指的是外表、外貌。
8.A.attractive B.famous
C.popular D.special
答案 D
解析 attractive吸引人的;famous著名的;popular流行的;special特别的。根据本句“What really made her ”可知,丹尼斯小姐不是外表特别,她的特别之处在于她在激发学生的创造性思维方面所做出的努力。
9.A.inspiring B.believing
C.finding D.observing
答案 A
解析 inspire启发;believe相信;find发现;observe观察。根据空后“each student’s creative thinking”可知,此处表示激发学生的创造性思维。
10.A.style B.form
C.key D.goal
答案 C
解析 style风格;form形式;key关键;goal目标。根据下文“is the writer’s ability to...”可知,作者的写作能力是完成好作品的关键。
11.A.deep B.unique
C.quiet D.soft
答案 B
解析 deep深的;unique独一无二的;quiet安静的;soft柔软的。结合句意可知,作家通过自己的语言讲述故事,因此是找到与他人不同的声音。
12.A.old B.unfortunate
C.interesting D.easy
答案 C
解析 old古老的;unfortunate不幸的;interesting有趣的;easy容易的。根据下文可知,“fun”与设空处为同义词复现,表示“有趣的”。
13.A.instead of B.in addition to
C.judging from D.not to mention
答案 D
解析 instead of代替,而不是;in addition to除了……之外;judging from根据……判断;not to mention更不用提。根据上文“Most of us had never known we had a story to tell”以及下文“a fun one”,one指代上文出现的story,中间出现对比之意,不知道有一个故事要讲,更不用提一个有趣的故事。
14.A.flowing B.separating
C.escaping D.disappearing
答案 A
解析 flow流动,涌流;separate分离;escape逃离;disappear消失。根据转折词“But”以及下文“from some inner wellspring(源泉)”可知,在不久后,内心会涌现很多的故事。
15.A.duty B.routine
C.job D.task
答案 B
解析 duty职责;routine常规,惯例;job工作;task任务。根据下文可知作者每天的工作一致,“routine”表示常规,符合题意。
16.A.invited B.forced
C.told D.allowed
答案 C
解析 invite邀请;force迫使;tell告诉;allow允许。tell sb.to do sth.为固定短语,意为“告诉某人做某事”,结合句意,此处指丹尼斯小姐对于作者的告诫和指导。
17.A.secretly B.seriously
C.gradually D.generously
答案 B
解析 secretly秘密地;seriously严肃地,认真地;gradually逐渐地;generously慷慨地。根据“not...any more”可知,丹尼斯小姐告诉作者不要再那样做了,其中“不再”更能体现其情绪,应表示严肃。
18.A.forget B.avoid
C.keep D.stop
答案 C
解析 forget忘记;avoid避免;keep保持;stop阻止。根据上文“How will you find out what you have to say”可知,丹尼斯小姐对作者持续说其他人说过的话表示质疑。
19.A.behavior B.responsibility
C.patience D.thinking
答案 D
解析 behavior举止;responsibility责任;patience耐心;thinking思考。结合句意,本句承接上文,既然不能够重复说其他人说过的话,就应该培养自身思考的能力。
20.A.remembered B.ignored
C.confirmed D.admitted
答案 A
解析 remember记住;ignore忽视;confirm确认;admit承认。根据下文“because they were then,and are now,important to me”可知,这些话对作者来说是非常重要的,那么作者一定已经记住了这些话。
相关试卷
这是一份高考英语二轮复习讲练测专题07:完形填空夹叙夹议文应试策略(二)(含解析),共17页。
这是一份专题 24 完形填空 夹叙夹议文 -备考高考二轮英语复习讲练测,文件包含专题24完形填空夹叙夹议文--备考高考二轮英语复习讲练测--测解析版docx、专题24完形填空夹叙夹议文--备考高考二轮英语复习讲练测--讲练docx、专题24完形填空夹叙夹议文--备考高考二轮英语复习讲练测--测原卷版docx等3份试卷配套教学资源,其中试卷共69页, 欢迎下载使用。
这是一份高考英语二轮复习专题限时集训17完形填空之夹叙夹议文Ⅱ含解析,共9页。试卷主要包含了A.already B,A.tremble B,A.remain B,A.prmte B,A.time B,A.rtten B,A.rts B,A.relying B等内容,欢迎下载使用。
