所属成套资源:浙教版科学 7-9年级 各章节知识点
中考复习 浙教版科学八年级下册 第2章 微粒的模型与符号 知识点
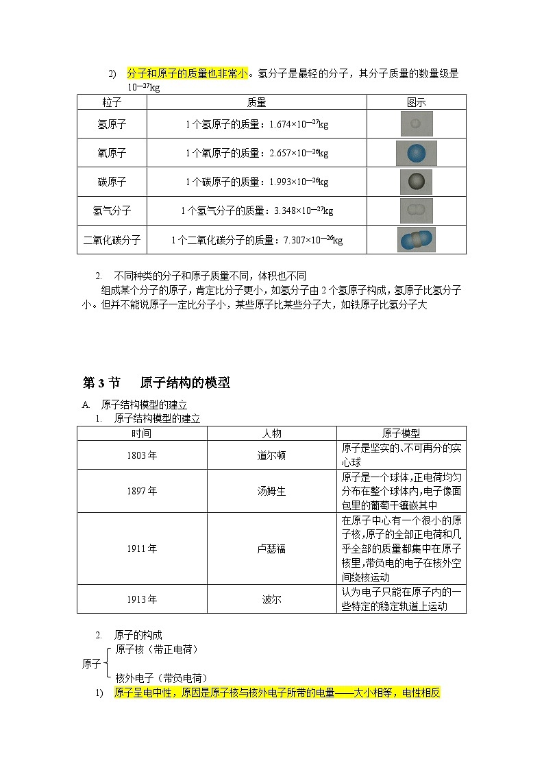
展开第1节 模型、符号的建立与作用模型模型:帮助人们认识和理解一些不能直接观察到的或复杂的事物。一个模型可以是一幅图、一张表或计算机图像,也可以是一个复杂的对象或过程的示意 模型方法:通过一定的科学方法,建立一个适当的模型来代替和反映客观对象,并通过研究这个模型来揭示客观对象的形态、特征和本质的方法 作用:帮助人们认识和理解一些不能直接观察到的或复杂的事物 水的状态模型:由右侧模型可直接地得出水在状态变化中,没有变成其他物质,构成水的水分子也没有变成其他分子。在液态水变成气态水的变化中,水分子之间的距离发生了变化 符号定义:代表事物的标记意义:简单明了地表示事物,可避免由于事物外形不同和表达的文字语言不同而引起的混乱 第2节 物质的微观粒子模型构成物质的粒子模型分子的构成1) 一般常用模型来表示分子由原子构成篮球表示氧原子,白球表示氢原子,黑球表示碳原子,棕球表示氮原子,黄球表示硫原子2) 构成分子的原子可以是同种原子,也可以是不同种原子 分子构成物质:在由分子构成的物质中,分子是保持物质化学性质的最小粒子。例如:水的性质是由水分子保持的。电解水时,水分子变成了氢分子和氧分子,它们不再保持水的化学性质 有些物质是直接由原子构成的。例如:金属铝由铝原子构成、铅笔芯内的石墨由碳原子构成等 粒子的大小与质量分子和原子都有一定的质量和体积1) 原子的体积很小,原子半径一般在10—10m数量级2) 分子和原子的质量也非常小。氢分子是最轻的分子,其分子质量的数量级是10—27kg粒子质量图示氢原子1个氢原子的质量:1.674×10—27kg氧原子1个氧原子的质量:2.657×10—26kg碳原子1个碳原子的质量:1.993×10—26kg氢气分子1个氢气分子的质量:3.348×10—27kg二氧化碳分子1个二氧化碳分子的质量:7.307×10—26kg 不同种类的分子和原子质量不同,体积也不同组成某个分子的原子,肯定比分子更小,如氢分子由2个氢原子构成,氢原子比氢分子小。但并不能说原子一定比分子小,某些原子比某些分子大,如铁原子比氢分子大 第3节 原子结构的模型原子结构模型的建立原子结构模型的建立时间人物原子模型1803年道尔顿原子是坚实的、不可再分的实心球1897年汤姆生原子是一个球体,正电荷均匀分布在整个球体内,电子像面包里的葡萄干镶嵌其中1911年卢瑟福在原子中心有一个很小的原子核,原子的全部正电荷和几乎全部的质量都集中在原子核里,带负电的电子在核外空间绕核运动1913年波尔认为电子只能在原子内的一些特定的稳定轨道上运动 原子的构成 原子核(带正电荷)原子 核外电子(带负电荷)1) 原子呈电中性,原因是原子核与核外电子所带的电量——大小相等,电性相反2) 原子核在原子中所占的体积极小,其半径大约是原子半径的十万分之一,但它几乎集中了原子全部的质量3) 核外电子在核外空间做高速运动 揭开原子核的秘密原子核的构成1) 核电荷数:原子核所带的电荷数2) 原子中:核电荷数 = 质子数 = 核外电子数 夸克1) 质子和中子都是由更微小的基本粒子——夸克构成的2) 夸克还可以再分 带电的原子——离子离子1) 离子:带电的原子或原子团。离子也是构成物质的基本粒子2) 阳离子:带正电的原子或原子团3) 阴离子:带负电的原子或原子团 原子与离子的关系项目原子离子电性电中性阳离子:带正电;阴离子:带负电表示方法用元素符号表示钠原子:Na2个钠原子:2Na在元素符号右上角先写电荷数,后标出电性(+,—),例如:氧离子O2—2个氧离子2 O2—数量关系核内质子数 = 核外电子数阳离子:核内质子数大于核外电子数阴离子:核内质子数小于核外电子数稳定性除稀有气体元素的原子外,都是不稳定结构一般都是稳定结构。阳离子:比相应原子少一个电子层阴离子:与相应原子的电子层数相同相同点都是直接构成物质的微粒,同种元素的原子和离子的核电荷数相同联系说明在离子中,核电荷数 = 质子数 ≠ 核外电子数原子的最外层电子数决定了元素的分类、元素的化学性质、元素的化合价 氯化钠的形成金属钠在氯气中燃烧时,钠原子失去了电子形成带正电荷的钠离子(阳离子),氯原子得到了电子形成带负电荷的氯离子(阴离子)。带相反电荷的钠离子与氯离子相互吸引,构成了电中性的氯化钠 同位素——原子的“孪生兄弟”定义元素是质子数(即核电荷数)相同的一类原子的总称1) 元素是一个宏观概念2) 元素只讲种类,不讲个数3) 这里所说的一类原子是指质子数相同、中子数不同的原子,也就是说同种元素的原子可以是不同种原子,如都是碳原子 同位素1) 定义:原子中核内质子数相同,中子数不相同的同类原子统称为同位素原子2) 同位素的特点a) 三相同:质子数相同、电子数相同、化学性质相同b) 三不同:中子数不同、原子质量不同、物理性质不同 元素和同位素的关系 第4节 组成物质的元素元素的种类种类:目前发现的元素有110多种,其中有些是人造元素组成物质:大部分物质只是由几十种常见元素组成的 元素的分类分类内容金属元素汉字用“钅”字表示(汞和金除外),由金属元素组成的金属,常为固体,只有汞除外(通常状况下为液体),另外金属由原子直接构成非金属元素通常情况下,非金属元素有三种状态,一是有“气”字头的是气态非金属元素;二是有“氵” 字旁的是液态非金属元素;三是有“石”字旁的是固态非金属元素稀有气体元素通常情况下,稀有气体为气体,该名称都是“气”字头,它们是由原子直接构成,如氦气(He) 单质和化合物项目单质化合物概念由同种元素组成的纯净物由不同种元素组成的纯净物组成宏观:由同种元素组成微观:分子由同种元素的原子构成宏观:由不同种元素组成微观:分子由不同种元素的原子构成分类按化学性质:金属、非金属、稀有气体无机化合物、有机化合物联系1) 同一种元素可以形成几种不同单质,如碳元素可以形成金刚石、石墨和无定形碳等单质2) 有的单质由分子构成,如氧气、碘;有的单质由原子构成,如铁、金刚石、硅3) 根据单质的性质(包括物理性质和化学性质)特点,单质可以分为金属单质和非金属单质两大类4) 有的化合物由阴阳离子构成,如氯化钠、硫酸钠等;有的化合物由分子构成,如氨气、甲烷、五氧化二磷、二硫化碳等;有的化合物由原子构成,如二氧化硅、碳化硅等 元素的分布地壳中元素的分布和人体中存在的元素地壳中含量最高的元素和非金属元素都是氧,地壳中含量最高的金属元素为铝 海水中元素的分布海水中除氢、氧元素外,还含有氯、钠、镁、金等元素氧占85.5%、氢占2.0%、氯占2.0%、钠和镁等占1.8% 有机化合物中元素的分布葡萄糖、植物纤维等有机化合物中主要含碳、氢、氧三种元素 放射性元素的作用可以检查和治疗一些疾病,如“放疗”杀死肿瘤细胞,也可以用于灭菌和消毒,如辐照食品 第5节 表示元素的符号元素符号定义:表示元素的化学符号书写方法1) 由一个字母表示的元素符号要大写2) 由两个字母表示的元素符号,第一个字母大写,第二个字母小写,简称“一大一小”,如Na、Mg、Cu等3) 书写时要规范地写,不能采用英语中的连写方法 元素符号元素符号的意义宏观意义表示一种元素,如O表示氧元素由原子构成的物质表示一种物质,如Fe表示铁这种物质微观意义表示一种原子表示一个原子,如H表示氢原子或一个氢原子元素符号前面加数字时,只能表示原子个数,如2N只能表示两个氮原子,而不再表示氮元素 元素周期表元素周期表1) 定义:根据元素的原子结构和性质,把现在已知的一百多种元素按原子序数(核电荷数)科学有序地排列起来得到的表2) 数量关系:原子序数 = 核电荷数 = 核内质子数 = 核外电子数3) 区分:元素周期表中对金属元素、非金属元素(包括稀有气体元素)用不同的颜色做了区分,并标上了元素的相对原子质量 元素周期表的结构横行(周期)元素周期表每一横行代表一个周期,共有7个横行,即7个周期纵行(族)周期表中有18个纵行,除第8、9、10三个纵行共同组成一个族外,其余15个纵行每一个纵行叫一族,共16个族每一格在元素周期表中,每一种元素均占一格,均包含元素的原子序数、元素符号、元素名称、相对原子质量等内容。此外,元素周期表中,还用不同的颜色对金属元素、非金属元素作了区分元素周期表的意义1) 元素单质的物理状态2) 元素是人工合成的还是自然存在的3) 元素是金属、非金属还是稀有气体 第6节 表示物质的符号化学式定义:用元素符号和数字的组合来表示物质组成的式子 化学式的读写方法物质类型化学式的写法化学式的读法单质金属用元素符号表示。铁—Fe、氦气He、硫—S元素名称:Fe—铁稀有气体“某气”:He—氦气非金属固态元素名称:S—硫气态在元素符号的右下角写出表示分子中原子个数的数字。如氧气—O2、氮气—N2“某气”:O2—氧气化合物氧元素与某种元素组成一般把氧元素符号写在右边。如CO2、CuO等一般是从右向左读作“某化某”,如“CuO”读作“氧化铜”。当一个分子中原子个数不止1个时,还要指出1个分子里元素的原子个数,如“P2O5”读作“五氧化二磷”氢元素与某种元素组成一般把氢元素符号写在左边。如HCl等金属元素与非金属元素组成一般把非金属元素符号写在右边 化学式的意义由分子构成的物质(以CO2为例) 表示二氧化碳这种物质(如图①)宏观 表示二氧化碳由碳元素和氧元素组成(如图②) 表示1个二氧化碳分子(如图③)微观 表示1个二氧化碳分子由1个碳原子和2个氧原子构成(如图④) 由原子构成的物质(以Cu为例) 表示该物质——Cu宏观 表示该物质由什么元素组成:铜是由铜元素组成微观:表示该物质的一个原子——铜原子 由离子构成的物质(以NaCl为例)项目化学式的意义宏观表示氯化钠这种物质(如图①)表示氯化钠是由钠元素和氯元素组成的(如图②)微观表示氯化钠是由钠离子和氯离子构成的(如图③)表示氯化钠中的钠离子与氯离子的个数比为1:1(如图④) 离子的符号表示方法:在元素符号(或原子团)的右上角标明离子所带的电荷,数值在前,正、负号在后。当离子带1个单位的正电荷或1个单位的负电荷时,“1”省略不写。例如:阳离子:Na+、Mg2+、Al3+等;阴离子:Cl—、 常见的离子阳离子:H+、Na+、K+、Ag+、Ba2+、Mg2+、Ca2+、Zn2+、Cu2+、Fe2+、Fe3+、Al3+、阴离子:Cl—、OH—、 镁离子中数字“2”的意义 原子团简介1) 一般来说,由两种元素形成的化合物中没有原子团,而由三种或三种以上的元素形成的化合物中都有原子团2) 原子团常命名为“某某根”,如硫酸根 化合价化合价的表示方法:化合物中各元素的化合价通常在化学式中元素符号或原子团正上方标出,一般把“+”、“—”写在前,价数写在后 化合价的规律1) 化合价有正价和负价,在化合物中正负化合价的代数和等于02) 在化合物里,氢元素通常显+1价,氧元素通常显—2价3) 在化合物里,金属元素通常显正价;非金属元素通常显负价,有时也显正价。如含氧酸盐KClO3中,Cl元素为+5价4) 在单质中,元素的化合价为05) 许多元素具有可变化合价,根的化合价一定不为0 化合价与离子符号的区别与联系项目化合价离子符号符号与数值的位置元素符号的正上方元素符号的右上角符号与数值的顺序先正负,后数值先数值,后正负数值为1时不能省略省略实例 联系同种元素(或原子团)的化合价和离子的电荷,通常数值相等,正、负号相同,只是位置不同 化合价的应用根据化合价推求化合物的化学式由化合价写化学式的依据:化合物中各元素化合价的代数和为0。根据这条规律确定元素的原子个数比(即元素右下角数字),书写化学式的步骤如下: 步骤举例写写出组成化合物的两种元素的符号,正价的写在左边,负价的写在右边P O求先求出两种元素正、负化合价绝对值的最小公倍数,再求各元素的原子数最小公倍数= 5×2=10,,,标把原子数标在各元素符号的右下方,即得化学式P2O5查检查化学式,当正价总数与负价总数的代数和等于0时,化学式才算是正确的(+5)×2+(—2)×5 = +10—10 = 0 根据化学式求元素的化合价:化合物中正负化合价的代数和等于0是解答此类问题的基础,一般是根据无变价元素的化合价求有变价元素的化合价(即先死后活来计算)。例如:求中氮元素的化合价,设氮元素的化合价为x,则有x+(+1)×4 = +1,即x = —3 根据化合价判断判断化学式正误:根据化合价判断化学式正误的依据是化合物中各元素正负化合价的代数和是否为零 第7节 元素符号表示的量相对原子质量定义:把一个碳—12原子的质量分为12等份,则1份质量为其他原子的质量与1.661×10—27千克质量相比后得出的比值 表达式: 质子、中子、电子的相对质量微粒质量 / 千克相对质量说明碳原子1.993×10—26126个质子,6个中子质子1.6726×10—271质子质量≈中子质量中子1.6748×10—271电子9.1176×10—311 / 1834电子的质量是质子质量的1 / 1834相对原子质量≈质子数 + 中子数 相对分子质量定义:一个分子中各原子的相对原子质量总和 求相对分子质量的步骤1) 写:写出正确的化学式2) 查:利用相对原子质量表,查出各元素的相对原子质量3) 算:根据分子中各元素的相对原子质量总和求出相对分子质量 计算公式(以物质AmBn为例)AmBn的相对分子质量 = A的相对原子质量×m + B的相对原子质量×n 相对原子质量计算过程中的注意事项1) 元素符号与数字之间在计算相对分子质量时需用“×”号,元素符号之间在计算相对分子质量时需用“+”号2) 化学式原子团右下角的数字表示其个数,计算时可先求出一个原子团的相对质量,再乘以其个数3) 结晶水合物中的“· ” 表示结合的含义,在计算结晶水合物的相对分子质量时应将“· ”前后两部分的相对质量“加”在一起 元素质量分数和质量比的确定计算化合物中各元素的质量比质量比 = 各原子的相对原子质量的总和之比以物质AmBn为例,A和B两元素的质量比为:A:B = (A的相对原子质量×m):(B的相对原子质量×n) 计算化合物中某元素的质量分数 求物质中某元素的质量某元素的质量 = 物质的质量 × 某元素的质量分数 求某不纯物质的纯度或某不纯物质中某元素的质量分数某不纯物质中元素的质量分数 = 物质的纯度 × 纯净物中某元素的质量分数(杂志中不含该元素)

