


所属成套资源:浙教版科学 7-9年级 各章节知识点
中考复习 7 浙教版科学七年级上册 第2章 观察生物 知识点
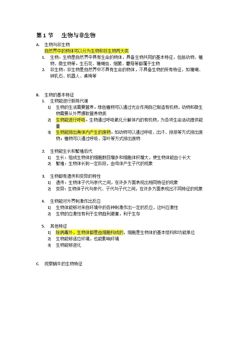
展开第1节 生物与非生物生物与非生物自然界中的物体可以分为生物和非生物两大类生物:生物是自然界中具有生命的物体,具备生物共同的基本特征,包括动物、植物、微生物等。生石花、珊瑚虫、细菌、蘑菇等都属于生物非生物:非生物是自然界中不具有生命的物体,不具备生物的所有特征,如珊瑚、钟乳石、机器人、桌椅等 生物的基本特征生物能进行新陈代谢1) 生物的生活需要营养。绿色植物可以通过光合作用自己制造有机物,动物和微生物需要从外界摄取营养物质2) 生物能进行呼吸。生物通过呼吸氧化分解体内的有机物,为各项生命活动提供能量3) 生物能排出身体内产生的废物。如动物可以通过呼吸、出汗、排尿等方式排出废物;植物可以通过呼吸、落叶等方式排出废物 生物能生长和繁殖后代1) 生长:组成生物体的细胞数目增多和细胞体积增大,使生物体能由小长大2) 繁殖:生物体长到一定阶段,由母体产生子代的现象 生物都有遗传和变异的特性1) 遗传:生物体子代与亲代之间,在许多方面表现出相同特征的现象2) 变异:生物体子代与亲代、子代与子代之间,在许多方面表现出不同特征的现象 生物能对外界刺激作出反应1) 生物体能够对来自环境中的各种刺激作出一定的反应,这叫应激性2) 生物的应激性有利于生物趋利避害,利于生存 其他特征1) 除病毒外,生物体都是由细胞构成的,细胞是生物体的基本结构和功能单位2) 生物能够适应环境,也能影响环境3) 生物能够进化 观察蜗牛的生物特征观察顺序先用肉眼观察,再用放大镜观察;先整体后局部,从外到内,从左到右蜗牛的整个身体包括眼、口、足、壳、触角等结构。蜗牛的运动器官是腹足,能分泌黏液,因此它在玻璃板上爬行时会在板上留下痕迹蜗牛有视觉、触觉、嗅觉和味觉,但没有听觉。蜗牛在光下爬行3分钟后,用书遮其一半身体,蜗牛会爬向阴影处。蜗牛的触角对碰触反应最敏感。蜗牛远离米醋,趋向蔗糖溶液。这些都说明蜗牛能够对外界刺激作出反应 第2节 细胞细胞的发现和细胞学说细胞的发现1665年,英国科学家胡克利用自制的显微镜观察到软木塞薄片是由许多蜂窝状的小室构成,并将小室命名为细胞 细胞学说的提出1) 1831年,英国科学家布朗发现了植物细胞内有细胞核2) 19世纪40年代,德国科学家施莱登和施旺提出,动物和植物都是由相同的基本单位——细胞所构成的,即细胞学说3) 20年后,德国科学家魏尔啸进一步提出,一切细胞来自于细胞 细胞学说的内容:所有的动物和植物都是由细胞构成的;细胞是生物体结构和功能的单位;细胞是由细胞分裂产生的 细胞的结构动植物细胞都有细胞膜、细胞质和细胞核,植物细胞还有细胞壁、叶绿体和液泡等结构细胞膜:一层薄而透明的膜,能将细胞与外界环境分隔开,保持细胞的相对独立性;具有保护细胞的作用;还具有控制细胞与外界环境进行物质交换的作用 细胞质:半透明胶状物,内含多种结构,是细胞进行各种生命活动的重要场所 细胞核:核外有核膜包围,内含遗传物质,是细胞生命活动的控制中心 细胞壁:位于植物细胞膜外,主要由纤维素组成,能保护和支持细胞,使植物细胞具有一定的形状 液泡:成熟植物细胞常有较大的液泡,内有液体,叫细胞液 叶绿体:内含叶绿素,光合作用的场所 显微镜的结构 支持部分1) 镜座:稳定镜身2) 镜臂:提握镜身的部位3) 镜筒:连接目镜和物镜 调节部分1) 载物台:放置玻片的地方。中央有通光孔,可用不同的光圈来调节光线的强弱2) 转换器:用来调换不同的物镜3) 准焦螺旋:分为粗准焦螺旋和细准焦螺旋,可调节镜筒的升降 光学部分1) 反光镜:有平面和凹面两面,光照强时使用平面镜,光照弱时使用凹面镜2) 目镜:目镜越长,放大倍数越小;目镜越短,放大倍数越大3) 物镜:物镜越长,放大倍数越大;物镜越短,放大倍数越小 显微镜的使用安放:将显微镜放置在接近光源、靠身体前方略偏左的地方,镜筒在前,镜臂在后 对光:转动转换器,使低倍物镜正对通光孔转动遮光器,让较大的光圈对准通光孔左眼注视目镜,右眼睁开,调节反光镜,使视野中出现一个明亮的圆形 放片、调距1) 将写有“上”字的载玻片放在载物台上,两端用压片夹压住,使“上”字正对通光孔2) 眼睛注视物镜与载玻片的距离。转动粗准焦螺旋,使镜筒慢慢下降,让物镜靠近载玻片,但不要碰到载玻片3) 左眼注视目镜内,右眼睁开,调节粗准焦螺旋,使镜筒慢慢上升。当看到“上”字物象时,停止调节粗准焦螺旋,继而轻微来回转动细准焦螺旋,直到物像清晰为止4) 记下目镜和物镜上所刻的放大倍数 观察1) 物象特点:目镜中所观察的物像是倒像,其上下、左右都是颠倒的2) 玻片的移动方向与物像移动方向正好相反:玻片向前移,所看到“上”的物像向后移;玻片向左移,所看到“上”的物像向右移附:低倍镜视野和高倍镜视野的区别 观察动物细胞和植物细胞观察洋葱表皮细胞1) 过程a) 擦:用洁净的纱布把载玻片和盖玻片擦拭干净b) 滴:用滴管在载玻片的中央滴一滴清水c) 撕:用镊子从叶内侧撕取一小块透明薄膜d) 展:将所取材料放于载玻片,展平e) 盖:用镊子夹起盖玻片,使它的一边先接触载玻片上的水滴,然后轻轻地盖上,避免盖玻片下面出现气泡(如下图:A正确,B、C、D均错误)f) 染:在盖玻片的一侧滴加红墨水或稀碘液,用吸水纸从盖玻片的另一侧吸引,使染液浸润标本的全部2) 观察植物细胞时的问题与对策现象原因对策细胞有严重重叠现象洋葱鳞片表皮细胞撕的太厚重新撕几次,挑选较薄的表皮进行实验洋葱鳞片表皮细胞未在载玻片上展平,甚至造成折叠现象用镊子展平洋葱鳞片表皮后,重新制作装片细胞结构不太清楚未加滴红墨水加滴红墨水有黑色圆圈等气泡太多重新盖盖玻片,或重新制作装片视野中无光斑或视野太暗等显微镜操作失误(如反光镜未对好,光过强、过弱或无光,物镜未对准通光孔)重新按正确方法操作显微镜 观察人体口腔上皮细胞1) 过程a) 擦:用洁净的纱布把载玻片和盖玻片擦拭干净b) 滴:在载玻片的中央滴一滴生理盐水c) 刮:用消毒牙签在漱净的口腔内侧壁上轻轻地刮几下d) 涂:把牙签上附有碎屑的一端,放在载玻片上的生理盐水中涂抹几下e) 盖:用镊子夹起盖玻片,将它的一边先接触载玻片上的液滴,然后轻轻地盖上。注意避免盖玻片下面出现气泡f) 染:在盖玻片的一侧滴加亚甲基蓝溶液或稀碘液,用吸水纸从盖玻片的另一侧吸引,使染液浸润标本的全部2) 观察动物细胞时的问题与对策现象原因对策视野中没有细胞未在口腔内壁上刮取细胞找到正确部位后再刮取细胞,重新制作装片刮取的细胞数太少多刮取几次,重新制作装片刮取细胞后,涂抹不匀重新制作装片,涂抹均匀视野中有细胞,但结构不太清楚未滴加亚甲基蓝溶液加亚甲基蓝溶液视野中有许多黑圆圈等气泡太多重新盖盖玻片或重新制作装片视野中无光斑或视野太暗等显微镜操作失误回忆前面的实验,按正确方法操作 观察洋葱表皮细胞与观察人体口腔上皮细胞的异同比较项目观察洋葱表皮细胞观察人体口腔上皮细胞区别所滴液体清水质量分数为0.9%的氯化钠溶液(生理盐水)取材方法从洋葱鳞片叶内表皮撕取一小块透明薄膜用消毒牙签在口腔内壁轻轻刮取防止细胞重叠的方法用镊子将薄膜展平将附有碎屑的牙签放在生理盐水中涂抹均匀染液红墨水(或稀碘液)亚甲基蓝溶液(或稀碘液)相同点擦净玻片、盖盖玻片、滴加染液后用吸水纸吸引 第3节 生物体的结构层次细胞的分裂、生长和分化细胞分裂1) 概念:指一个细胞分成两个细胞的过程2) 染色体变化:染色体是细胞内存在的一种易被碱性染料染成深色的物质。在细胞分裂过程中,染色体的变化最明显,染色体先复制,然后平均分配到两个子细胞中去,使子代细胞与亲代细胞的遗传物质保持一致3) 意义:使细胞数目增多 细胞生长1) 概念:刚分裂产生的子细胞,大小一般只有母细胞的一半,它们吸收营养物质,合成自身的组成物质,不断长大的过程叫细胞生长2) 意义:使细胞的体积增大 细胞分化1) 概念:在细胞分裂过程中,有的子细胞长到与母细胞一般大小时能继续分裂;而有的子细胞则发生变化,形成具有不同形态和功能的细胞,这个过程叫细胞分化2) 意义:细胞分化形成组织 组织概念细胞分化形成的各种不同形态和不同功能的细胞群植物的基本组织动物组织1) 人体的四大组织组织名称结构特点分布主要功能上皮组织有许多密集的上皮细胞组成人的皮肤、内脏器官的表面和体内各种管腔的内表面保护、分泌和吸收物质结缔组织细胞间隙较大,细胞间质较多,分布广,形态多样血液、软骨、肌腱运输、支持肌肉组织由机细胞组成(心肌、骨骼肌、平滑肌)人体的四肢、躯体,体内的心脏、胃、肠收缩和舒张,产生运动神经组织由神经细胞构成脑、脊髓、周围神经接受刺激、产生并传导兴奋2) 皮肤的结构a) 表皮位于皮肤的外表,细胞排列紧密。表皮主要有保护身体,防止细菌入侵的作用,它由上皮组织构成b) 真皮内有许多血管、汗腺触觉小体、毛囊、立毛肌、热敏小体和冷敏小体等。触觉小体、热敏小体和冷敏小体能接受外界给予皮肤的触碰、挤压、冷、热等刺激,它们主要由神经组织构成。血管内流动着的血液,属于结缔组织。当人遇到寒冷或受到某些刺激时,汗毛会竖起来,这是立毛肌在起作用,立毛肌主要由肌肉组织构成c) 皮下组织中主要是脂肪,能缓冲撞击、储存能量 器官和系统器官1) 概念:由多种组织构成的、具有一定功能的结构称为器官2) 被子植物的器官:根、茎和叶与植物制造自身营养物质和生长有关,称为营养器官;花、果实和种子与植物的生殖有关,称为生殖器官3) 人和动物的器官:眼、耳、鼻是感觉器官;胃、肠、肝和胰是消化器官;肺或鳃是呼吸器官;心脏和血管是循环器官;睾丸和卵巢是生殖器官;肾和膀胱是排泄器官 系统1) 概念:能够共同完成一种或几种生理功能的过个器官,按照一定的顺序排列在一起构成系统2) 人体八大系统:消化系统、循环系统、呼吸系统、泌尿系统、生殖系统、神经系统、运动系统和内分泌系统3) 人体消化系统的组成及功能 结构与层次单细胞层次的生物:有些生物是由一个细胞组成的,如草履虫 组织层次的多细胞生物:某些低等生物,虽然有许多细胞组成,而且分化出简单的组织,但结构相当简单,如水母 动植物体结构层次总结如下1) 植物体的结构层次:细胞→组织→器官→植物体2) 动物体的结构层次:细胞→组织→器官→系统→动物体 第4节 常见的动物动物分类科学的分类方法是以生物的形态结构、生活习性以及生物之间的亲缘关系等为依据进行分类的,并根据它们之间的差异大小,由大到小依次以界、门、纲、目、科、属、种构成分类的七个等级七个等级中,界是最大的分类单位,种是最小的分类单位,同种生物的亲缘关系最密切 常见的脊椎动物脊椎动物和无脊椎动物1) 脊椎动物:身体背部有由许多块脊椎骨组成的脊柱的动物,包括鱼类、两栖类、爬行类、鸟类、哺乳类2) 无脊椎动物:身体上没有脊椎骨的动物,包括原生动物、扁形动物、腔肠动物、环节动物、线形动物、软体动物、棘皮动物、节肢动物等 常见脊椎动物及其特征种类主要特征举例鱼类终生生活在水中,用鳃呼吸,靠鳍运动,身体表面覆有鳞片青鱼、草鱼、鲢鱼、鳙鱼两栖动物幼体生活在水中,有尾无四肢,用鳃呼吸;成体生活在水中或陆地上,无尾有四肢,主要用肺呼吸,体温不恒定青蛙、蟾蜍、大鲵、蝾螈爬行动物贴地爬行,体表覆盖鳞片或甲,用肺呼吸,体内受精,卵生,体温不恒定蛇、龟、鳄鱼、变色龙等鸟类身体呈纺锤形,前肢特化为翼,体表有羽毛,胸肌发达,骨骼愈合、薄、中空,体温恒定,体内有气囊,体内受精,卵生金、麻雀、鸽子、家燕等哺乳类全身被毛,体温恒定,胎生,哺乳白鳍豚、大熊猫、金丝猴、鲸、蝙蝠等 常见无脊椎动物种类主要特征举例原生动物身体微小,结构简单,整个身体由一个细胞构成草履虫、变形虫腔肠动物生活在水中,身体呈辐射对称,体内有消化腔,有口无肛门,是最低等的多细胞动物水螅、海蜇、海葵扁形动物身体背腹扁平,两侧对称,有口无肛门涡虫、猪肉绦虫线形动物身体细长,呈线形,身体前端有口,后端有肛门蛔虫、钩虫环节动物身体由许多相似的环状体节构成,有真体腔蚯蚓、沙蚕、水蛭软体动物身体柔软,有外套膜,身体外面有贝壳或有被外套膜包被的贝壳河蚌、蜗牛、乌贼节肢动物足、触角都分节,体表有外骨骼,身体分部,是种类和数量最多的一类动物虾、蜈蚣、蝗虫棘皮动物身体表面有棘,成体呈辐射堆成海参、海盘车 第5节 常见的植物种子植物种子植物:能产生种子的植物,包括裸子植物和被子植物 裸子植物与被子植物种类主要特点代表植物意义裸子植物①能够产生种子,胚珠是裸露的,没有子房壁包被着,因此种子是裸露的,没有果皮包被着②根、茎、叶都很发达,受精过程不需要水,因而适于生活在干旱的地方油松、侧柏、银杏、银杉、水杉等高大乔木,对水土保持、防风固沙、净化空气、绿化环境、减轻噪音有重要作用被子植物①具有根、茎、叶、花、果实和种子,胚珠的外面有子房壁包被着,因此种子的外面有果皮包被着②多数具有导管和筛管,可运输水分、无机盐和有机物,是陆地上分布最广泛的植物小麦、玉米、菊、杨树等种类最多、分布最广,与人类关系密切,人类衣食住行大多来自被子植物 孢子植物孢子植物:能产生孢子的植物,包括藻类植物、苔藓植物和蕨类植物 藻类植物、苔藓植物和蕨类植物比较项目生活环境形态结构代表植物藻类植物多数生活在水中,少数生活在陆地的阴湿处结构简单,无根、茎、叶的分化海带、衣藻苔藓植物阴湿的地面或墙壁上植株矮小,有茎、叶的分化,无真正的根,无输导组织葫芦藓、地钱蕨类植物潮湿的陆地植株高大,具有真正的根、茎、叶,有真正的输导组织江南星蕨、肾蕨 植物分类植物分类依据:繁殖有无种子、种子是否裸露、器官的组成等 植物检索表1a 有种子……………………………………21b 无种子……………………………………32a 种子有包被………………………………被子植物2b 种子无包被………………………………裸子植物3a 无茎、叶分化……………………………藻类3b 有茎和叶…………………………………44a 有根………………………………………蕨类4b 无根………………………………………苔藓 第6节 物种的多样性单细胞生物概念:自然界中,肉眼很难看见,个体微小,全部生命活动在一个细胞内完成的生物属于单细胞生物,如衣藻、草履虫、变形虫、酵母菌、细菌等 衣藻的形态结构1) 衣藻呈球形或卵形,由细胞壁、细胞膜、细胞质和细胞核构成,细胞质中有杯状的叶绿体,还具有鞭毛和眼点等结构2) 衣藻依靠眼点感光,鞭毛的游动,到有光照的环境中进行光合作用 草履虫的形态结构 多细胞生物个体由许多细胞构成的生物属于多细胞生物无根、茎、叶分化的植物——多细胞藻类最早出现的陆生植物——苔藓植物最高等的植物——被子植物最简单的多细胞动物——海绵动物种类最多的动物——昆虫最高等的动物——哺乳动物 物种的多样性及其保护物种多样性1) 不同地区生物物种的多样性不同,生物物种多样性复杂程度较高的区域都位于温暖地带2) 我国具有丰富的物种资源,有许多稀有的动物和植物种类。如扬子鳄、朱鹮、大熊猫、银杉、银杏、珙桐等 物种多样性的保护1) 物种灭绝的原因:大多数生物的灭绝都是丧失栖息地造成的。乱砍滥伐森林、随意开荒、无节制地排放污染物,都会影响生物的生存2) 保护措施:建立自然保护区;建造动物园和植物园等
