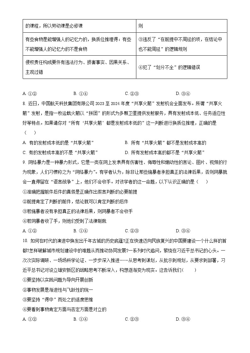
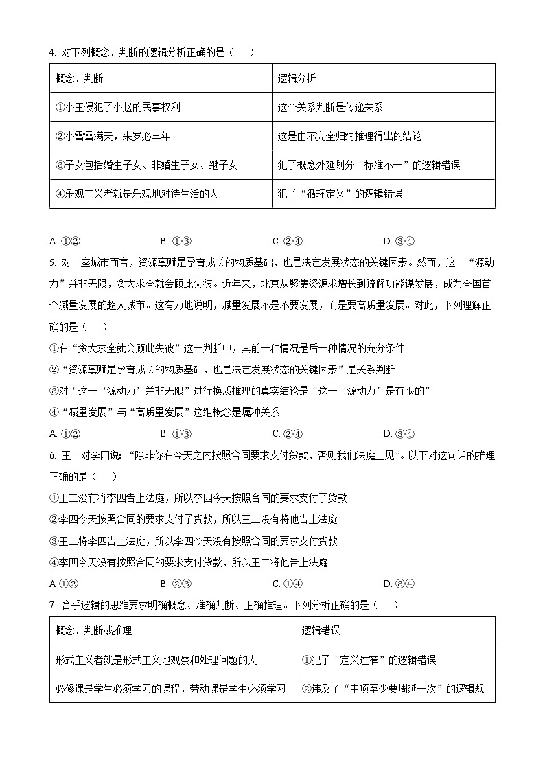
2023厦门一中海沧校区-204学年高三上学期9月月考试题政治含解析
展开2024厦门一中高一上学期12月月考试题政治含解析: 这是一份2024厦门一中高一上学期12月月考试题政治含解析,共34页。试卷主要包含了本试卷分第I卷和第Ⅱ卷两部分等内容,欢迎下载使用。
2023信阳高级中学-204学年高二上期9月月考试题政治含解析: 这是一份2023信阳高级中学-204学年高二上期9月月考试题政治含解析,共10页。试卷主要包含了单选题,非选择题等内容,欢迎下载使用。
2024西安铁一中学高三上学期9月月考试题政治PDF版含解析: 这是一份2024西安铁一中学高三上学期9月月考试题政治PDF版含解析,文件包含陕西省西安市铁一中学2023-2024学年高三上学期9月月考政治pdf、陕西省西安市铁一中学2023-2024学年高三上学期9月月考政治答案和解析pdf等2份试卷配套教学资源,其中试卷共13页, 欢迎下载使用。

