奥数二年级下册秋季课程 第15讲《认识除法》课件+教案
展开( 二年级)暑期 备课教员:××× | |||
第十五讲 认识除法 | |||
一、教学目标: | 1. 理解平均分的概念。 2. 认识除法,知道除法的意义是将一个数平均分。 3. 知道除法算式中的各个部分的名称,除号前面的是被除 数,除号后面的是除数,除法计算的结果叫做商。 4. 知道除法算式的读法和意义。 5. 会用乘法口诀进行除法计算。 | ||
二、教学重点: | 1. 理解平均分的的基本概念。 2. 知道除法算式中各个部分所代表的意义。 | ||
三、教学难点: | 知道除法算式中各个部分所代表的意义并用乘法口诀进行计算。 | ||
四、教学准备: | PPT,糖果 | ||
五、教学过程: 第一课时(50分钟) 一、导入(7分) 师:上周同学们的表现都很棒,老师决定要表扬你们,看看这是什么? 生:糖果。 师:老师带了一包糖,里面有36颗,我要给你们每人多少颗才好呢? 生:…… 师:这样吧,让我们的小班长来分糖果好不好? 生:老师,他肯定会给自己多一点,我们要老师来分! 师:可是老师想让你们自己分,你们能做到吗? 生:…… 师:小班长,你觉得应该怎么分呢? 生:每个人都应该是一样多的,我先给他们每人2颗,多了的再重新分。 师:嗯,是一个不错的方法。想一想,我们班有9个人,每个人2颗需要多少 颗?每个人3颗需要多少颗?每个人4颗又要多少颗呢? 生:每人2颗,二九十八,多了。每人3颗,三九二十七,还是多了,每人4 颗,四九三十六,刚刚好。老师我知道了,每个人4颗就刚好可以分完了! 师:你试着发下去,是不是刚刚好? 生:是的。 师:其实等我们学习了这节课的知识,分糖果就不需要这么麻烦了。 | |||
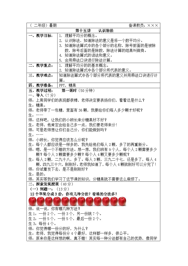
二、探索发现授课(40分) (一)例题一:(13分) 12个苹果分成3份,你有几种分法?看谁的分法多? 师:说一说,你有哪几种方法? 生1:一份2个,一份3个,另一份就7个。 生2:一份5个,一份5个,最后一份2个。 生3:每份4个。 师:你觉得哪一份分的好,为什么? 生:老师,我觉得每份分4个最好,这样都一样多,很公平。 师:原来你是这样想的啊,真不错!其实每一种分法都有自己的优势,像同学 们所说的,大部分人都喜欢公平,所以在平常的生活中,人们也是尽可能 的每一份都分的一样。你们刚刚说了3种情况,分别是每一份都不一样, 只有两份是一样的,还有就是每一份都是一样的。每一份分的都一样的分 法,我们还有另一种叫法,你们猜一猜,叫什么? 生:平分! 师:非常棒!这么快就猜出来了!没错,平分,谁来说一说,在我们数学中平 分我们还可以怎么说? 生:平均分! 师:你真棒!那你是怎么理解平均分的呢? 生:每一份的数量都一样多。 师:嗯,说得不错,把物体分成若干份,每份分得同样多,就是平均分。如果 这里的苹果,我们用平均分的方法来分,你会不会分?你会怎么分? 生:平均分就是分得每份都一样,这12个苹果平均分成3份,每一份有4个! 师:说得非常准确,没错,我们圈一圈就能知道,4个一份,刚好就是3份。你 们知道什么叫做平均分了吗? 生:知道。 师:平均分,你们都知道了,现在我们如果不平均分,这12个苹果,你会怎么 分成3份?赶紧试一试吧!
板书: 可分为三大类:1. 三份的数量都不一样; 2. 两份的数量一样; 3. 三份的数量都一样。 平均分:把物体分成若干份,每份分得同样多。 12个苹果平均分成3份。
练习一:(7分)
一共有( )个 ,平均分成( )份,每份有( )个。
分析: 数一数,一共有10个,平均分表示把物体分成若干份,每份分得的同样多就是平均分。这里平均分有多种情况,平均分成10份,每份有1个,平均分成5份,每份有2个,平均分成2份,每份有5个。
板书: 第一种答案:10,10,1; 第二种答案:10,5,2; 第三种答案:10,2,5。
例题二:(12分) 12个苹果平均分,你有几种分法?看谁的分法多?
师:同学们,一共多少个苹果? 生:12个! 师:还记得什么叫做平均分吗? 生:把物体分成若干份,每份分得同样多就叫做平均分。 师:说得非常准确!那么12个苹果可以怎样平均分呢? 生:4个4个地分,可以分3份! 师:嗯,回答正确!注意问题,我们没有要求分成几份,你还有没有其他的分 法呢? 生1:可以2个2个地分,分成6份。 生2:可以3个3个地分,分成4份。 生3:可以6个6个地分,分成2份。 师:说得很多,再想想,还有没有? 生1:还有可以1个1个地分,可以分成12份。 生2:还可以12个12地分,可以分成1份。 师:你们觉得生2说得对吗? 生1:我觉得是对的。 生2:我认为是错的。 师:你为什么觉得他说得是错误的呢? 生:如果照他这么说,那就是和没分是一样的了。 师:你们觉得呢? 生:确实是,如果是12个一份,就等于没有分。 师:所以在这里,我们要注意平均分成几份的意思。12个苹果,2个2个地分, 我们想几乘2得12,你们想到哪一句口诀呢? 生:二六十二! 师:根据乘法口诀,我们可以知道2个2个地分,可以分成6份。照这样,3个3个 地分呢? 生:想乘法口诀三四十二,可以分成4份! 师:4个4个地分呢? 生:想乘法口诀三四十二。可以分成3份! 师:6个6个地分呢? 生:想乘法口诀二六十二。可以分成2份! 师:非常棒!在我们平均分的时候,可以用到乘法口诀,想几乘几能得到总数。
板书: 1个1个地分,分成12份; 2个2个地分,分成6份; 3个3个地分,分成4份; 4个4个地分,分成3份; 6个6个地分,分成2份。
练习二:(8分) 圈一圈,填一填。
一共有18个笑脸。 每2个分一组,可以分成( )组。 每3个分一组,可以分成( )组。 每6个分一组,可以分成( )组。 每9个分一组,可以分成( )组。
分析: 想几乘2得18,我们根据乘法口诀可以知道二九十八,每2个分一组,可以分成9组。想几乘3得18,我们根据乘法口诀可以知道三六十八,每3个分一组,可以分成6组。想几乘6得18,我们根据乘法口诀可以知道三六十八,每6个分一组,可以分成3组。想几乘9得18,我们根据乘法口诀可以知道二九十八,每9个分一组,可以分成2组。
板书: 9;6;3;2。
三、总结:(3分) 把物体分成若干份,每份分得同样多,叫做平均分。根据总数,想乘法口诀能够得到几个几个地分的份数。 | |||
第二课时(50分钟) 一、导入(5分) 师:你们有没有兄弟姐妹? 生:有(没有)。 师:老师就很羡慕有兄弟姐妹的人,可以一起玩,一起说话,一起吃东西,一 起组队玩游戏,当你遇到困难的时候,还可以帮帮你。多好啊!在我们数 学中也有这么一对兄弟。他们之间可是有很奇妙的关系哦,就像减法和加 法一样,可以互相帮助,互相检查。你们猜猜这一对兄弟到底是谁呢? 生;乘法和除法! 师:猜得真准,你是怎么猜出来的呢? 生:我们计算有加减,还有乘除! 师:真厉害,这都知道,在我们数学当中,四则运算指的就是加、减、乘、除 这四种基本的运算。我们已经学过了加减乘,但是你知道除法吗?除号“÷” 是在17世纪由瑞士人拉恩创造的。他用一道横线把两个圆点分开,表示分 解的意思。那么什么情况下我们可以用除法,除法又是怎么去计算的呢? 今天,就跟着老师,学习我们的新技能,除法计算。 | |||
二、探索发现授课(40分) (一)例题三:(14分)
把12个伊嘉儿数学文具盒平均分给3个小朋友,每个小朋友能分到( )个。 12 ÷ 3 = 4 ( 个 ) ┋ ┋ ┋ ┋ ( )( )( )( ) 读作: 师:仔细读题,这次我们要怎么分呢? 生:将12平均分成3份。 师:没错,将12个文具盒平均分给3个小朋友,就是将12平均分成3份,将 一个数,平均分成几份,求其中的一份是多少,我们用除法计算,试着写 一写,你认为除法算式应该怎么写? 生:…… 师:我们用一个大圆表示一个整体,现在我们将它平均分(板书:画一个大圆, 从中间画一条线表示平均分),看这是不是和我们的除号有些相似呢?你 是怎么看的? 生:除号上下两个点,中间一条横线,表示将他们分开。 师:真棒!如果说乘法计算是将几个相同的数合并在一起,那么除法就是反过 来的,将一个数平均分成几个相同的数。想一想,12和3哪个数是被分开 的那个数? 生:12! 师:没错,12是被分开的,所以我们把它叫做被除数,你注意到,被除数是在 除号的前面还是后面呢? 生:前面! 师:除号的前面是被除数,除号的后面我们叫做除数,除法计算得出的结果叫 做商。你能不能列出这个问题的除法算式呢? 生:(请两位同学上黑板列式,并标出被除数,除号,除数和商) 师:刚刚我们认识了除法,并且能够写出它们对应部分的名称,你会读吗? 生:十二除以三等于四。 师:没错,除号,我们在读的时候,需要读作除以,准确的读作十二除以三等 于四。 师:在这里,老师想问你们,你们能不能看懂这个除法算式的意思?它表达了 什么呢? 生:这个除法算式表示将12平均分成3份,每份可以分为4个。 师:非常棒,将我们除法计算的结果商也得出来了,那你能不能告诉同学们, 你是怎么得到这个商的,你是怎么想的呢? 生:12除以3表示的意思是12平均分成3份,每一份有多少,那我就想,几个 3能够得到12,三四十二,4个3能够得到12,所以可以得到,12平均成 3份,每份有4个。 师:那也就是说,在我们用除法计算的时候可以用乘法口决计算,实际上,被 除数所对应的就是乘法计算中的积,它的除数和商对应的是乘法计算的哪 个部分? 生:对应着乘数! 师:非常棒!所以我们在运用除法计算的时候,其实也是在用乘法的知识,这 里把一个数平均分成几份,求每份中有多少,我们用除法计算。
板书:4。 被除数,除号,除数,商 十二除以三等于四 练习三:(6分) 圈一圈,填一填。 一共有( )辆 ,每( )辆一份,可以分成( ) 份。 算式: 。 分析: 数一数,一共有10辆车。将一个数几个几个地分,求可以分成几份用除法计算,题中没有规定每份多少辆车,我们可以想,几乘几得10。可以一个一个地分,可以分成10份;可以2个2个地分,分成5份;可以5个5个地分,分成2份。
板书: 10,2, 5;10÷2=5(辆); 或10,1,10,10÷1=10(辆); 或10,5,2,10÷5=2(辆)。
(二)例题四:(13分) 有15根胡萝卜,每只小兔分3根,可以分给几只小兔? 师:同学们,你们都听妈妈讲过龟兔赛跑的故事吗? 生:听过。 师:今天,我们的小兔子又遇到了一个麻烦。它和几个小伙伴一起在外面拔了 15根胡萝卜,每只小兔分3根,可以分给几只小兔子? 师:同学们,我们先来看下题目,这里每只小兔分3根,每只小兔子分到的萝 卜是不是一样多? 生:是的。 师:每只兔子是一样多的,那这里是怎么分的呢? 生:…… 师:是的,这里它们分萝卜是平均分的。那我们怎么求有多少只兔子呢?要用 什么方法? 生:…… 师:是的,同学们,题目中是不是要我们求多少只兔子?那萝卜的总数是等于 什么? 生:每只小兔子分到的胡萝卜乘以小兔子的数量。 师:说得非常对,看来同学们已经熟练的掌握了乘法的运用,现在已经知道了 胡萝卜的总数,所以在这里我们要求多少只小兔子我们怎么求呢? 生:…… 师:没错,我们只需用这个总数除以平均分到的萝卜,就可以得出多少只兔子。 师:在这个除法运算里,被除数是什么?除数是什么?商又代表什么呢? 生:…… 师:同学们,都明白了这题中除法的运算吗? 生:明白了。 师:非常好,那老师再来考考你们,如果我们知道了一共有多少萝卜,还知道 了有多少只小兔子,那平均分到的萝卜怎么求呢? 生:用一共有多少萝卜除以小兔子的数量就可以求出来了。 师:非常棒。
板书: 15÷3=5(只) 答:可以分给5只小兔。
练习四:(7分) 想一想,填一填。 12÷2=( ) 想:二( )十二,商是( )。 12÷6=( ) 想:( )六十二,商是( )。 24÷4=( ) 想:四( )二十四,商是( )。 24÷6=( ) 想:( )六二十四,商是( )。 24÷3=( ) 想:三( )二十四,商是( )。 21÷7=( ) 想:( )七二十一,商是( )。 15÷5=( ) 想:( )五十五,商是( )。 20÷4=( ) 想:四( )二十,商是( )。
分析: 求除法算式中的商,其实就是求乘法算式中的一个乘数,想几乘除数可以得到被除数,运用乘法口诀。
板书: 6,六,6; 2,二,2; 6,六,6; 4,四,4; 8,八,8; 3,三,3; 3,三,3; 5,五,5。
例题5(选讲): 3张纸可以扎12朵花,每张纸扎花的朵数同样多。一张纸可以扎多少朵花? 师:小朋友,题目中告诉我们,每张纸扎花的朵数同样多,我们动手来试一试, 拿出三张纸来画下花,每张纸画一样多的花,那怎么样画3张纸画的花加 起来是12朵花? 生:…… 师:老师来请一位同学来说下,这里要用什么方法呢? 生:…… 师:是的,当我们知道积和乘数,求另外一个乘数的时候,我们就需要用到乘 法的逆运算——除法。 师:老师来请一位同学帮老师写出来,请这位小同学上来,好吗? 师:那这个除法里被除数是什么? 生:…… 师:这位同学看题目很仔细哦,是的,这里的被除数就是12。3张纸代表着除 法算式中的谁呢? 生:除数。 师:其实这里是要我们求份数还是个数呢? 生:个数! 师:没错,这里已经告诉了我们12朵花,一张纸代表着一份,那也就是说12 要平均分成3份,现在我们要求的是每份是多少,那么你会怎样列式呢? 生:12÷3。 师:要想知道商是多少,我们应该想哪一句乘法口诀呢? 生:三四十二。 师:商是多少? 生:4。 师:这里的4代表什么呢? 生:每张纸扎的花。
板书: 12÷3=4(朵) 答:一张纸可以扎4朵花。
练习5(选做): 二年级5个班有35人,每个班的人数一样多。一个班有多少人?
分析: 这里的总数是35人,5个班,每个班的人数是一样的,那么也就是将35平均分成5份,求每份是多少,用除法计算。
板书: 35÷5=7(人) 答:一个班有7人。
三、总结(5分) 被除数÷除数=商 读作:被除数除以除数等于商。 用除法计算有两种情况:1. 将一个数平均分成几份,求每份是多少; 2. 将一个数几个几个地分,求可以分几份。 四、随堂练习: 1. 把6朵花平均分给3个小朋友。哪种分法对?在对的( )里画“√”。
( ) ( √ ) ( )
2. 想一想,填一填。 (1)把36平均分成(4 )份,每份是(9 )。 除法算式:36÷4=9 (2)把36平均分成(6 )份,每份是(6 )。 除法算式:36÷6=6 (3)把36平均分成(9 )份,每份是(4 )。 除法算式:36÷9=4 (4)看图写式子。
(3 )×( 9 )=(27 ) 口诀:(三九二十七) (27 )÷(3 )=(9 ) 想:三(九)二十七 (27 )÷(9 )=(3 ) 想:(三)九二十七 3. 在( )内填入适当的数。 8×( 6 )=48 63÷( 7 )=9 ( 40 )÷ 5 =8 4×( 3 )=12 ( 2 )×7=14 27 ÷( 9 )=3 4. 列式计算。 (1)把63平均分成7份,每份是多少? 63÷7=9 (2)32里面有几个8? 32÷8=4 (3)把40按照每5个一份来分,可以分成多少份? 40÷5=8 (4)在28中连续减7,几次可以减完? 28÷7=4 (5)一个乘数是9,另一个乘数是8,积是多少? 9×8=72 (6)被除数是36,除数是9,商是多少? 36÷9=4
5. 卡尔用30元买了6斤苹果,每斤苹果要多少钱?
板书: 30÷6=5(元) 答:每斤苹果要5元钱。
| |||
家庭作业 |
| ||
主管评价 |
| ||
主管评分 |
| ||
课后反思 (不少于60字) | 整体效果 |
| |
设计不足之处 |
| ||
设计优秀之处 |
| ||
奥数五年级下册秋季课程 第15讲《页码问题》课件+教案: 这是一份奥数五年级下册秋季课程 第15讲《页码问题》课件+教案,文件包含奥数五年级下册秋季课程第15讲《页码问题》课件pptx、奥数五年级下册秋季课程第15讲《页码问题》教案doc等2份课件配套教学资源,其中PPT共18页, 欢迎下载使用。
奥数四年级下册秋季课程 第15讲《平均数问题》课件+教案: 这是一份奥数四年级下册秋季课程 第15讲《平均数问题》课件+教案,文件包含奥数四年级下册秋季课程第15讲《平均数问题》课件pptx、奥数四年级下册秋季课程第15讲《平均数问题》教案doc等2份课件配套教学资源,其中PPT共19页, 欢迎下载使用。
奥数三年级下册秋季课程第15讲《间隔问题》课件+教案: 这是一份奥数三年级下册秋季课程第15讲《间隔问题》课件+教案,文件包含奥数三年级下册秋季课程第15讲《间隔问题》课件pptx、奥数三年级下册秋季课程第15讲《间隔问题》教案doc、三声钟声mp3、两声钟声mp3、六声钟声mp3、四声钟声mp3等6份课件配套教学资源,其中PPT共22页, 欢迎下载使用。

