中考生物一轮复习核心考点梳理专题四 绿色植物的作用
展开第四章 绿色植物的作用
基础知识梳理一 绿色植物参与生物圈的水循环
一、绿色植物的生活需要水
1、水是植物体的重要组成部分。
2、无机盐只有溶解在水中,才能被植物体吸收并运输到植物体的各个器官。
二、绿色植物对水分的吸收和运输
1、根适于吸水的特点:根吸水的主要部位是成熟区,生有大量的根毛。
2、水分的运输途径:水分从土壤溶液进入根部,通过根表皮以内的细胞,进入成熟区内部的导管,然后进入茎的木质部里的导管,运输到叶的导管里,到达叶肉细胞,通过气孔蒸发出去。无机盐溶解于水中,随水分进入植物的各个器官。
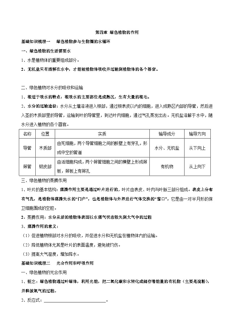
名称 | 位置 | 实质 | 输导成分 | 输导方向 |
导管 | 木质部 | 由死细胞,两个导管细胞之间的断壁上有穿孔,形成中空的管道 | 水分、无机盐 | 从下向上 |
筛管 | 韧皮部 | 由活细胞构成,两个筛管细胞之间的横壁上形成筛板,筛板上有筛孔 | 有机物 | 从上向下 |
三、绿色植物的蒸腾作用
1、叶片的基本结构:蒸腾作用主要是通过叶片进行的,叶片由表皮、叶肉与叶脉三部分组成。表皮上分布有气孔,是植物体蒸腾失水的“门户”,也是植物体与外界进行气体交换的“窗口”,它是由一对半月形的保卫细胞围成的空腔。
2、蒸腾作用:水分从活的植物体表面以水蒸气状态散失到大气中的过程
3、蒸腾作用的意义:
(1)促进植物根部对水分的吸收,并促进水分和无机盐在植物体内的运输。
(2)降低植物体尤其是叶片的表面温度,避免被灼伤。
(3)提高大气湿度,增加降水。
基础知识梳理二 光合作用和呼吸作用
一、绿色植物的光合作用
1、概念:绿色植物通过叶绿体,利用光能,把二氧化碳和水转化成储存着能量的有机物(主要是淀粉),并释放氧气的过程。
2、反应式:______________________________。
3、在农业上的应用:间作套种和合理密植。
二、绿色植物的呼吸作用
1、概念:细胞内有机物在氧气的参与下被分解二氧化碳和水,同时释放出能量的过程。
2、反应式:______________________________。
3、意义:为植物的生命活动提供能量。
三、光合作用和呼吸作用在农业生产上的应用
1、大棚种植农作物时:常通过延长光照、增加二氧化碳含量,提高农作物的产量;大田生产多采取合理密植和间作套种来提高光的利用率,增强光合作用。
2、农田及时松土、农田水淹后及时排水,可促进呼吸作用;而贮藏蔬菜、水果、粮食时,通常在低温下,是为了抑制呼吸作用。
四、绿色植物对生物圈有重大作用
1、为生物的生命提供物质和能量。
2、维持生物圈的碳——氧平衡。
3、参与生物圈的水循环。
影响光合作用、呼吸作用、蒸腾作用的外界因素
1、影响光合作用的外界因素:光照强度、二氧化碳浓度、温度
2、影响呼吸作用的外界因素:温度、水分、氧气和二氧化碳浓度
3、影响蒸腾作用的外界因素:光照和温度、湿度、叶片周围的空气流动
光合作用和呼吸作用的比较
比较项目 | 光合作用 | 呼吸作用 | |
区别 | 部位 | 叶绿体 | 所有的活细胞,主要在线粒体中 |
条件 | 光 | 有光、无光均可 | |
原料 | 二氧化碳、水 | 有机物、氧气 | |
产物 | 有机物、氧气 | 二氧化碳、水 | |
能量转变 | 制造有机物,储存能量 | 分解有机物,释放能量 | |
联系 | (1)光合作用为呼吸作用提供物质基础 (2)呼吸作用产生的二氧化碳,可被光合作用利用、释放的能量可供生命活动需要 (3)要提高产量,就要尽力促进光合作用,抑制呼吸作用。 | ||

